所属成套资源:普通高中生物学业水平合格性考试考点过关练含答案
普通高中生物学业水平合格性考试考点过关练13基因的自由组合定律含答案
展开
这是一份普通高中生物学业水平合格性考试考点过关练13基因的自由组合定律含答案,共6页。
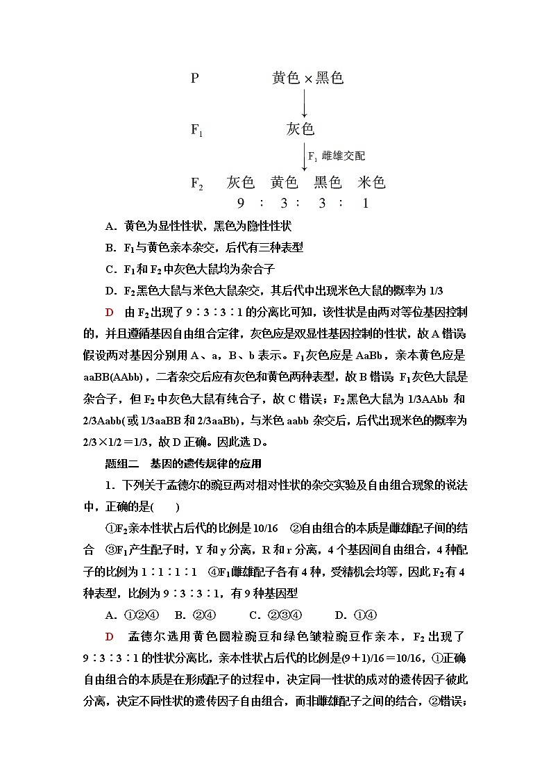
考点过关练13 基因的自由组合定律考试要求1.两对相对性状的遗传实验 2.基因自由组合定律的应用[题组冲关]题组一 两对相对性状的遗传实验1.豌豆子叶黄色(Y)对绿色(y)为显性,种子圆粒(R)对皱粒(r)为显性,两对性状独立遗传。现用黄色圆粒豌豆和黄色皱粒豌豆杂交,得到子代的表型及其比例为黄色圆粒∶绿色圆粒∶黄色皱粒∶绿色皱粒=3∶1∶3∶1,则黄色圆粒亲本的基因型为( )A.YYRR B.YyRR C.YYRr D.YyRrD 根据杂交实验结果可知:黄色∶绿色=3∶1,圆粒∶皱粒=1∶1。推知亲本的两对基因为Yy×Yy,Rr×rr,故亲本的黄色圆粒基因型为YyRr,黄色皱粒基因型为Yyrr,故选D。2.豌豆种子的黄色和绿色分别由基因Y、y控制,圆粒和皱粒分别由基因R、r控制,两对基因分别位于两对同源染色体上。基因型为YYRr的黄色圆粒豌豆与基因型为yyRr的绿色圆粒豌豆进行杂交,子代表型有( )A.1种 B.2种 C.4种 D.8种B 依据题意可知,豌豆种子的粒色和粒形的遗传遵循基因的自由组合定律,但每对相对性状的遗传仍然遵循基因的分离定律。因此YYRr与yyRr杂交,可将其拆分为两组:YY与yy杂交子代表现为黄色(Yy),Rr与Rr杂交子代表现为圆粒(R_)和皱粒(rr)。综上分析,子代表型有2种,即黄色圆粒和黄色皱粒,B项正确,A、C、D三项均错误。3.大鼠的毛色由独立遗传的两对等位基因控制。用黄色大鼠与黑色大鼠进行杂交实验,结果如下图所示。据图判断,下列叙述正确的是( )A.黄色为显性性状,黑色为隐性性状B.F1与黄色亲本杂交,后代有三种表型C.F1和F2中灰色大鼠均为杂合子D.F2黑色大鼠与米色大鼠杂交,其后代中出现米色大鼠的概率为1/3D 由F2出现了9∶3∶3∶1的分离比可知,该性状是由两对等位基因控制的,并且遵循基因自由组合定律,灰色应是双显性基因控制的性状,故A错误;假设两对基因分别用A、a,B、b表示。F1灰色应是AaBb,亲本黄色应是aaBB(AAbb),二者杂交后应有灰色和黄色两种表型,故B错误;F1灰色大鼠是杂合子,但F2中灰色大鼠有纯合子,故C错误;F2黑色大鼠为1/3AAbb和2/3Aabb(或1/3aaBB和2/3aaBb),与米色aabb杂交后,后代出现米色的概率为2/3×1/2=1/3,故D正确。因此选D。题组二 基因的遗传规律的应用1.下列关于孟德尔的豌豆两对相对性状的杂交实验及自由组合现象的说法中,正确的是( )①F2亲本性状占后代的比例是10/16 ②自由组合的本质是雌雄配子间的结合 ③F1产生配子时,Y和y分离,R和r分离,4个基因间自由组合,4种配子的比例为1∶1∶1∶1 ④F1雌雄配子各有4种,受精机会均等,因此F2有4种表型,比例为9∶3∶3∶1,有9种基因型A.①②④ B.②④ C.②③④ D.①④D 孟德尔选用黄色圆粒豌豆和绿色皱粒豌豆作亲本,F2出现了9∶3∶3∶1的性状分离比,亲本性状占后代的比例是(9+1)/16=10/16,①正确;自由组合的本质是在形成配子的过程中,决定同一性状的成对的遗传因子彼此分离,决定不同性状的遗传因子自由组合,而非雌雄配子之间的结合,②错误;F1产生配子时,决定同一性状的成对的遗传因子彼此分离,决定不同性状的遗传因子自由组合,4种配子的比例为1∶1∶1∶1,③错误;F1雌雄配子各有4种,受精机会均等,因此F2有4种表型,比例为9∶3∶3∶1,有9种基因型,④正确。2.如图表示基因在染色体上的分布情况,其中不遵循基因自由组合定律的相关基因是( )A. B.C. D.A 非同源染色体上的非等位基因遵循自由组合定律,A(a)和D(d)位于同一对同源染色体上,故不遵循自由组合定律,A项正确。3.豌豆种子的黄色(Y)对绿色(y)为显性,圆粒(R)对皱粒(r)为显性。下列杂交组合中能获得黄色皱粒种子的是( )A.YYRR×YyRr B.YYRr×YyRRC.YyRr×yyRr D.yyRr×yyrr[答案] C4.(2021·6月广东学业水平合格考)已知稻壳的有芒和无芒、稻米种皮的红色和白色为两对相对性状,控制这两对相对性状的基因独立遗传。利用不同性状的亲本进行两组杂交实验,结果见下表。回答下列问题:(1)有芒和无芒这对相对性状中,显性性状是________;红色和白色这对相对性状的遗传遵循________定律。(2)如果用H、h表示控制有芒、无芒的基因,用R、r表示控制红色、白色的基因,那么有芒红色①、无芒红色②和有芒红色③的基因型分别是________、________和________。(3)选用有芒红色①和有芒红色③两个材料杂交,可得到________种表现型的后代,其中杂合子的比例为________。[答案] (1)有芒 分离 (2)HHRr hhRr HhRr (3)2 3/4[核心精要]一、两对相对性状的杂交实验分析1.两对相对性状的杂交实验及解释(1)两对相对性状的杂交实验中,每对相对性状的遗传均遵循分离定律。(2)F2中遗传因子的组合方式有9种,性状表现类型有4种。(3)自由组合现象的实质是F1形成配子时,不同对的遗传因子自由组合。2.验证自由组合定律的方法若要验证控制两对相对性状的两对等位基因的遗传符合自由组合定律,可以采用自交法或测交法。(1)自交法:F1自交,若后代性状分离比符合9∶3∶3∶1,则控制两对相对性状的两对等位基因符合自由组合定律;否则,不符合。(2)测交法:对F1测交,若后代性状分离比为1∶1∶1∶1,则控制两对相对性状的两对等位基因符合自由组合定律;否则,不符合。学习心得 二、自由组合定律的解题方法1.分解:将所涉及的两对(或多对)等位基因或相对性状分离开来,一对对单独考虑,用分离定律进行研究。2.组合:将用分离定律研究的结果按一定方式(相加或相乘)进行组合。3.示例:已知AaBb×aabb,求后代中表型种类、性状分离比和aabb的概率,步骤如下:(1)分解①Aa×aa→(1Aa∶1aa),即得到2种表型,数量之比为1∶1,aa的概率为1/2。②Bb×bb→(1Bb∶1bb),即得到2种表型,数量之比为1∶1,bb的概率为1/2。(2)组合①后代的表型种类:2×2=4(种)。②后代性状分离比为(1∶1)∶(1∶1)=1∶1∶1∶1。③后代中aabb的概率:1/2×1/2=1/4。学习心得
相关试卷
这是一份普通高中生物学业水平合格性考试考点过关练14伴性遗传含答案,共9页。
这是一份普通高中生物学业水平合格性考试考点过关练7有丝分裂含答案,共7页。
这是一份普通高中生物学业水平合格性考试考点过关练5细胞呼吸含答案,共7页。

