所属成套资源:2023五校(郧阳中学、恩施高中、沙中学、随州二中、襄阳三中)高二上学期10月联考试题及答案(九科)
- 2023五校(郧阳中学、恩施高中、沙中学、随州二中、襄阳三中)高二上学期10月联考试题政治PDF版含答案(可编辑) 试卷 0 次下载
- 2023五校(郧阳中学、恩施高中、沙中学、随州二中、襄阳三中)高二上学期10月联考试题地理PDF版含答案(可编辑) 试卷 0 次下载
- 2023五校(郧阳中学、恩施高中、沙中学、随州二中、襄阳三中)高二上学期10月联考试题历史PDF版含答案(可编辑) 试卷 0 次下载
- 2023五校(郧阳中学、恩施高中、沙中学、随州二中、襄阳三中)高二上学期10月联考试题化学PDF版含答案(可编辑) 试卷 1 次下载
- 2023五校(郧阳中学、恩施高中、沙中学、随州二中、襄阳三中)高二上学期10月联考试题物理图片版含答案 试卷 0 次下载
2023五校(郧阳中学、恩施高中、沙中学、随州二中、襄阳三中)高二上学期10月联考试题生物PDF版含答案(可编辑)
展开
这是一份2023五校(郧阳中学、恩施高中、沙中学、随州二中、襄阳三中)高二上学期10月联考试题生物PDF版含答案(可编辑),文件包含10月联考生物学试题pdf、10月联考生物学-参考答案doc等2份试卷配套教学资源,其中试卷共10页, 欢迎下载使用。
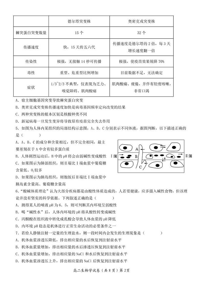
2021级高二上学期10月联考生物学参考答案:1-5.ABBBC 6-10.DCBAD11-15 .CDCDC 16-20.CCCBA21(共14分,除标注外,每空2分)(1) 纺锤体(或第二极体) 否(2)XY型性别决定的雌性个体具有同型性染色体,只产生含有X染色体的配子,由雌核发育成的二倍体只有雌性个体(3分)(3) 雌激素性逆转 YY(4)雌雄比例接近1:3(3分)22.(共16分,除标注外,每空2分)(1) ①②③ (2)6(3分)(3) 各种化学成分和理化性质 神经-体液-免疫(4)氧气和营养物质(3分)(5) 获得实验初始数据,以便与实验后溶液的pH比较 避免前面实验结束时溶液的pH对后面的实验影响 23.(共14分,除标注外,每空2分)(1)机体储存的肝糖原可在一段时间内分解为葡萄糖维持血糖浓度的平衡(相对稳定)(3分)静脉注射(高浓度)葡萄糖溶液 (2) ③大脑皮层、④小脑 (4分) (3)舒张 乙醇脱氢酶和乙醛脱氢酶的数量多、活性高(3分)24.(共16分,除标注外,每空2分)(1) 由负变正 化学信号→电信号(2) 增强 H+通过钠离子通道进入味觉细胞,同时会抑制钾离子通道,钾离子不能外流,无法恢复静息电位,细胞持续兴奋(4分)(3) G蛋白的信号转导没有作用于离子通道 (3分)刺激突触小泡的Ca2+来自细胞内的钙库而不是细胞外(3分)
相关试卷
这是一份2022-2023学年湖北省五校(郧阳中学、恩施高中、沙市中学、随州二中、襄阳三中)高二上学期10月联考试题 生物 PDF版,文件包含10月联考生物学试题pdf、10月联考生物学-参考答案doc等2份试卷配套教学资源,其中试卷共9页, 欢迎下载使用。
这是一份2023广州三校联考(增城中学、华侨中学、协和中学)高二上学期期末生物试题PDF版含答案(可编辑),文件包含广东省广州市三校联考增城中学华侨中学协和中学2022-2023学年高二上学期期末生物试题PDF版无答案可编辑pdf、生物答案pdf等2份试卷配套教学资源,其中试卷共13页, 欢迎下载使用。
这是一份2022-2023学年湖北省恩施高中、郧阳中学、沙市中学、随州二中、襄阳三中五校高二11月联考生物试题含解析,共26页。试卷主要包含了单选题,综合题等内容,欢迎下载使用。

