2020沈阳铁路实验中学高一下学期期中考试生物试题含答案
展开
这是一份2020沈阳铁路实验中学高一下学期期中考试生物试题含答案,共8页。试卷主要包含了基因的分离和自由组合发生在,香豌豆的花色有白花和紫花等内容,欢迎下载使用。
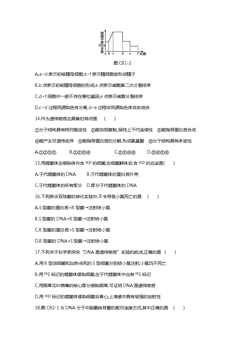
沈阳铁路实验中学2019--2020学年度下学期期中考试试题高一生物分数:100分 时间:60分钟 命题人: 审题人: 一、单选题1.某种动物的亲本杂交,子一代出现性状分离且获得能稳定遗传的新品种,则这一对双亲( )A.都是纯合体 B.都是杂合体C.是纯合体或杂合体 D.一个是纯合体,一个是杂合体2.下列关于基因型为Aa的植物产生的雌、雄配子数量的叙述中,正确的是 ( )A.雌配子∶雄配子=1∶1 B.雌配子中A∶a=1∶1,雄配子中A∶a=1∶1C.A雌配子∶a雄配子=1∶1 D.一般雄配子很少,雌配子很多3.家兔的毛皮有色对白色为显性,两只杂合有色家兔的交配后代中,从理论上讲,有色家兔的纯合子占有色个体的比例为 ( )A.1/2 B.1/3 C.7/16 D.04.等位基因Bb、B+位于常染色体上,分别决定山羊有胡子和无胡子,但是在雄性中Bb为显性基因,在雌性中B+为显性基因。有胡子雌山羊与无胡子雄山羊杂交产生F1,F1雌雄个体交配产生F2。下列判断中正确的是 ( )A.F1中雌性表现为有胡子 B.F1中雄性50%表现为有胡子C.F2雄山羊中有胡子个体占1/4 D.F2纯合子中有胡子雌山羊占1/45.现有两对等位基因分别控制两种相对性状,且为完全显性,配子及后代的生活力均相同,则具有下列各组基因型的个体,在同一环境条件下,表现型相同的一组是 ( )A.EeRr、EERr B.eeRr、EeRr C.Eerr、eerr D.eeRr、EERR6.基因的分离和自由组合发生在 ( )A.有丝分裂过程中 B.受精作用过程中 C.配子形成过程中 D.个体发育过程中7.豌豆的黄子叶(Y)对绿子叶(y)为显性,圆粒(R)对皱粒(r)为显性,受两对独立遗传的等位基因的控制。黄子叶皱粒豌豆与绿子叶圆粒豌豆杂交,子代的基因型种类及比例不可能是 ( )A.只有一种 B.两种,1∶1 C.三种,1∶2∶1 D.四种,1∶1∶1∶18.玉米基因型为A_C_R_的籽粒有色,其余均无色,每对基因独立遗传。一有色籽粒植株X分别与aaccRR、AAccrr、aaCCrr杂交,各获得50%、50%、25%的有色籽粒,则X的基因型是 ( )A.AaCcRR B.AACcRr C.AaCCRr D.AaCcRr9.香豌豆的花色有白花和紫花。现用两个白花植株进行人工杂交,F1都为紫花,F1自交,F2中紫花∶白花=9∶7。下列叙述正确的是 ( )A.香豌豆的花色受1对同源染色体上的等位基因控制B.F2紫花的基因型有3种C.F2白花的基因型有5种D.若要鉴定某紫花植株是否纯合,可选F2中任一纯合白花植株与其进行杂交10.根据孟德尔对两对相对性状杂交实验的解释,遗传因子组成为YyRR的个体,产生的配子类型及比例为 ( )A.Y∶y∶R∶r=1∶1∶1∶1 B.Yy∶Rr=1∶1C.YR∶yR=1∶1 D.Y∶y=1∶111.同源染色体是指 ( )A.一条染色体经复制而成的两条染色体 B.来自于父(或母)方的全部染色体C.形态基本相同的染色体 D.减数分裂过程中发生联会的染色体12.如图CB1-1所示为同一动物不同细胞的分裂图像,可能导致等位基因彼此分离的图像是( )A B C D13.如图CB1-2表示某动物精巢内形成精子的过程中,每个细胞中核DNA分子含量的变化。下列各项中对本图的解释完全正确的是 ( )图CB1-2A.a~d表示初级精母细胞,e~f表示精细胞变形成精子B.b点表示初级精母细胞的形成,e点表示减数第二次分裂结束C.d~f细胞中一般不存在等位基因,e点表示减数分裂结束D.c~d过程同源染色体分离,d~e过程非同源染色体自由组合14.作为遗传物质应具备的特点是 ( )①分子结构具有相对稳定性 ②能自我复制,保持上下代连续性 ③能指导蛋白质合成 ④能产生可遗传变异 ⑤能指导蛋白质的分解,形成氨基酸 ⑥分子结构具有多变性 A.①②③⑤ B.①②③④ C.②③④⑥ D.③④⑤⑥15.用噬菌体去感染体内含32P的细菌,在细菌解体后,含32P的应该是( )A.子代噬菌体的DNA B.子代噬菌体的蛋白质外壳C.子代噬菌体的所有部分 D.部分子代噬菌体的DNA16.下列肺炎双球菌的转化实验中,不会导致小鼠死亡的是 ( )A.S型菌的蛋白质+R型菌→注射给小鼠B.S型菌的DNA+R型菌→注射给小鼠C.R型菌的蛋白质+S型菌→注射给小鼠D.R型菌的DNA+S型菌→注射给小鼠17.下列关于科学家探究“DNA是遗传物质”实验的叙述,正确的是 ( )A.用R型活细菌和加热杀死的S型细菌分别给小鼠注射,小鼠均不死亡B.用35S标记的噬菌体侵染细菌,在子代噬菌体中也有35S标记C.用烟草花叶病毒的核心部分感染烟草,可证明DNA是遗传物质D.用32P标记的噬菌体侵染细菌后离心,上清液中具有较强的放射性18.图CB2-1为DNA分子中脱氧核苷酸的配对连接方式,其中正确的是 ( )A BC D图CB2-119.一个DNA分子中共有碱基200个,其中一条链含20个胞嘧啶,其互补链共有胞嘧啶26个,问这个DNA分子中含T多少个 ( )A.54个 B.92个 C.108个 D.46个20.女性子宫瘤细胞中最长的DNA分子可达36 mm,DNA复制速度约为4 μm/min,但该DNA分子的复制过程仅需40 min左右即可完成,该现象可说明DNA分子是 ( )A.边解旋边进行复制 B.在每个复制起点进行双向复制C.以半保留方式复制 D.复制起点多,分段同时进行21.某双链DNA分子共有含氮碱基1400个,其中一条链的碱基中(A+T)∶(G+C)=2∶5,则该DNA分子连续复制两次共需游离的胸腺嘧啶脱氧核苷酸 ( )A.300个 B.840个 C.600个 D.1200个22.下列关于RNA的叙述,错误的是 ( )A.RNA也可以携带遗传信息 B.只有DNA含有氢键,RNA不含氢键C.RNA彻底水解可形成6种小分子物质 D.蛋白质合成过程中,涉及mRNA、tRNA、rRNA23.如图所示为真核细胞DNA复制过程的模式图,据图分析,下列相关叙述错误的是( ) A.由图示得知,DNA分子复制的方式是半保留复制B.解旋酶能使双链DNA解开,且需要消耗ATPC.从图中可以看出合成两条子链的方向是相反的D.DNA在复制过程中先全部解旋,再复制 24.艾滋病病毒属于RNA病毒,具有逆转录酶,如果它的决定某性状的一段RNA含碱基A 19%、C 26%、G 32%。则通过逆转录过程形成的双链DNA含碱基A ( )A.19% B.42% C.23% D.21%25.关于密码子的叙述,不正确的是 ( )A.能决定氨基酸的密码子为64种 B.一种氨基酸可有多种对应的密码子C.同一种密码子在人和猴子细胞中决定同一种氨基酸 D.CTA肯定不是密码子二、综合题26.(14分)羊的有角(A)对无角(a)为显性,但雌羊只有在显性基因纯合时才表现出有角。白毛(B)对黑毛(b)为显性,不分雌雄都是如此,两对基因独立遗传。请回答下列问题:(1)根据上述材料,无角雌羊的基因型可能是 (只考虑一对基因),基因型为Aa的雄羊表现型是 。 (2)纯合有角白毛雄羊与纯合无角黑毛雌羊交配,F1的表现型是 。 (3)现有一只有角黑毛雄羊和许多基因型相同的无角白毛雌羊,让该雄羊与多只无角白毛雌羊交配,产生了足够多的子代。子代中,雄羊:1/4有角白毛,1/4有角黑毛,1/4无角白毛,1/4无角黑毛;雌羊:1/2无角白毛,1/2无角黑毛。则亲本的基因型:亲本雄羊为 ,雌羊为 。 (4)现用上述第(3)题中的子代有角白毛雄羊与多只基因型为Aabb的雌羊交配,在子代的雄羊中,有角白毛个体所占的比例是 。27.(16分)miRNA是真核细胞中的一类内源性的具有调控功能但不编码蛋白质的短序列RNA。成熟的miRNA组装进沉默复合体,识别某些特定的mRNA(靶RNA),进而调控基因的表达。请据图CB2-6分析回答:图CB2-6(1)图甲中②过程的原料是 。 (2)图乙对应于图甲中的过程 (填序号),编码赖氨酸的密码子为 。 (3)miRNA是 (填名称)过程的产物。作用原理推测:miRNA通过识别靶RNA并与之结合,通过引导沉默复合体使靶RNA降解;或者不影响靶RNA的稳定性,但干扰 识别密码子,进而阻止 过程,如图乙所示。 (4)基因的表达包括 和 的过程。(5)已知某基因片段碱基排列顺序如图CB2-7所示。由它控制合成的多肽中含有“—脯氨酸—谷氨酸—谷氨酸—赖氨酸—”的氨基酸序列。图CB2-7(脯氨酸的密码子是CCU、CCC、CCA、CCG;谷氨酸的密码子是GAA、GAG;赖氨酸的密码子是AAA、AAG;甘氨酸的密码子是GGU、GGC、GGA、GGG。)①翻译上述多肽的mRNA是由该基因的 (填“甲”或“乙”)链转录形成的。 ②若该基因由于一个碱基被置换而发生突变,所合成的多肽的氨基酸排列顺序成为“—脯氨酸—谷氨酸—甘氨酸—赖氨酸—”。写出控制此段多肽合成的DNA模板链的碱基排列顺序: 。 A —CCGGACTTCCCTTCA— B —GCGGACTTACCTTCA— C —CGGGACTTCACTTCA— D —GGGGACTTAACTTCA—28.(14分)结合遗传物质研究的相关实验,回答下列问题:(1)艾弗里及其同事实验证明了 。 (2)后来,赫尔希和蔡斯用 的方法,进一步证明DNA才是真正的遗传物质。实验包括4个步骤: ①噬菌体与大肠杆菌混合培养;②用35S和32P分别标记噬菌体;③放射性检测;④离心分离。该实验步骤的正确顺序是 (用序号表示)。 (3)用被32P标记的噬菌体去侵染未被标记的大肠杆菌,离心后,发现放射性物质主要存在于 (填“上清液”或“沉淀物”)中。 (4)噬菌体的DNA连续复制n次后,含亲代噬菌体的DNA链的子代噬菌体应占总数的 。
生物答案选择题:(每题2分)1——5 BBBDA 6——10 CCCCC 11——15 DBCBA16——20 AABAD 21——25 CBDDA 综合题(除特殊标记外,每空2分)26.(1)Aa、aa(4分) 有角(2)雌羊表现为无角白毛,雄羊表现为有角白毛(4分)(3)Aabb aaBb(4分) (4)3/8 27.(1)4种核糖核苷酸 (2)④ AAA (3)转录 tRNA 翻译(4)转录 翻译 (5)①乙②A(4分) 28.(1)肺炎双球菌的“转化因子”是DNA (2)同位素标记 ②①④③(4分) (3)沉淀物 (4)1/2n-1
相关试卷
这是一份2020沈阳郊联体高一下学期期中考试生物试题(图片版)扫描版含答案,共7页。试卷主要包含了B 3等内容,欢迎下载使用。
这是一份2020沈阳铁路实验中学高二下学期期中考试生物试题含答案
这是一份2020太原实验中学校高二下学期期中考试生物试题含答案

