2020阜阳三中高二上学期期末考试历史试题含答案
展开2023-2024学年安徽省阜阳市第三中学高二上学期期末考试历史试题含答案: 这是一份2023-2024学年安徽省阜阳市第三中学高二上学期期末考试历史试题含答案,共12页。试卷主要包含了本试卷分选择题和综合题两部分,本卷命题范围,唐朝时,新罗国统一了朝鲜半岛,下图中的数据变化主要说明宋朝等内容,欢迎下载使用。
2024阜阳三中高二上学期12月二调(期中)历史试题PDF版含答案: 这是一份2024阜阳三中高二上学期12月二调(期中)历史试题PDF版含答案,共10页。
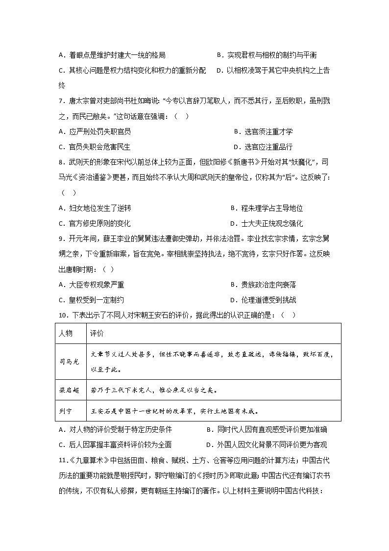
2024阜阳三中高二上学期12月二调(期中)历史试题PDF版含答案: 这是一份2024阜阳三中高二上学期12月二调(期中)历史试题PDF版含答案,共10页。

