2020天津静海区一中高二上学期期末学生学业能力调研地理试题含答案
展开天津市静海区2023-2024学年高一上学期10月学生学业能力调研地理试题(含答案): 这是一份天津市静海区2023-2024学年高一上学期10月学生学业能力调研地理试题(含答案),共14页。试卷主要包含了选择题,判断题,解答题等内容,欢迎下载使用。
天津市静海区2023-2024学年高二上学期10月学生学业能力调研地理试题(含答案): 这是一份天津市静海区2023-2024学年高二上学期10月学生学业能力调研地理试题(含答案),共10页。试卷主要包含了选择题,判断改错题,综合题等内容,欢迎下载使用。
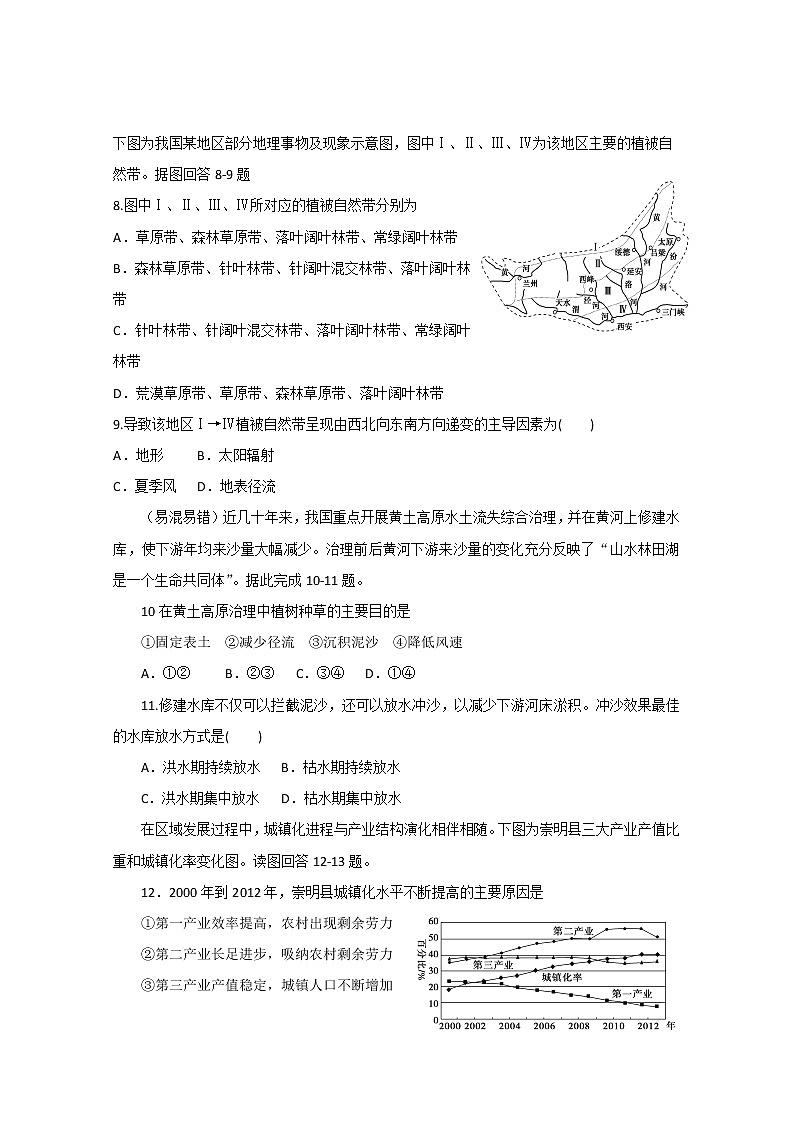
2020天津静海区一中高三3月学生学业能力调研考试地理试题缺答案: 这是一份2020天津静海区一中高三3月学生学业能力调研考试地理试题缺答案,共10页。试卷主要包含了据图推断,,与该市传统产业密切关联的是,推断该邮轮航程的起止时间为等内容,欢迎下载使用。

