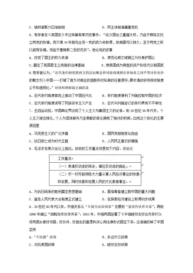
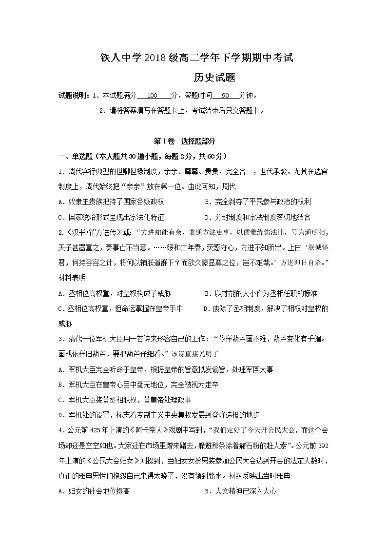
2020省大庆铁人中学高二下学期期中考试历史试题含答案
展开2024省大庆铁人中学高二上学期期中考试历史含答案: 这是一份2024省大庆铁人中学高二上学期期中考试历史含答案,文件包含铁人中学高二年级期中考试历史试题doc、铁人中学2022级高二上学期期中考试历史参考答案docx、铁人中学2022级高二上学期期中考试历史答题卡pdf等3份试卷配套教学资源,其中试卷共5页, 欢迎下载使用。
2021省大庆铁人中学高二上学期期中考试历史试题含答案: 这是一份2021省大庆铁人中学高二上学期期中考试历史试题含答案
2021省大庆铁人中学高二下学期第一次月考历史试题含答案: 这是一份2021省大庆铁人中学高二下学期第一次月考历史试题含答案

