2020威海高二下学期期末考试生物试题含答案
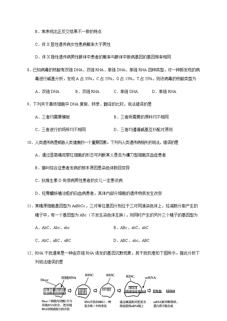
展开威海市2019-2020学年高二下学期期末考试 生 物 1.答题前,考生先将自己的姓名、座号、准考证号和班级填写在答题卡规定的位置。考试结束后,将答题卡交回。2.选择题答案必须使用2B铅笔(按填涂样例)正确填涂;非选择题答案必须使用0.5毫米黑色签字笔书写,绘图时,可用2B铅笔作答,字体工整、笔迹清楚。3.请按照题号在各题目的答题区域内作答,超出答题区域书写的答案无效;在草稿纸、试题卷上答题无效。保持卡面清洁,不折叠、不破损。选择题:本题共16小题,每小题1.5分,共24分。每小题给出的四个选项中,只有一个选项是最符合题目要求的。1.下列与孟德尔豌豆杂交实验相关的说法,正确的是A.杂合子的自交后代不会出现纯合子 B.子代中同时出现显性性状和隐性性状的现象叫性状分离 C.基因型相同的生物表现型可能不同D.基因的自由组合发生在精子和卵细胞融合的过程中 2.如果用玉米作实验材料验证基因分离定律,下列因素对得出正确结论影响最小的是A.所选实验材料是否为纯合子 B.所选相对性状的显隐性是否易于区分 C.所选相对性状是否受一对等位基因控制 D.是否严格遵守实验操作流程和统计分析方法3.孟德尔利用纯种的黄色圆粒豌豆和纯种的绿色皱粒豌豆做亲本,通过假说—演绎法设计杂交实验得出了基因自由组合定律。下列对该实验的分析,正确的是A.“假说—演绎法”中的“演绎”过程是指进行测交实验的过程 B.F1会产生数量相等的雌、雄配子各4种 C.雌、雄配子的结合方式为16种D.不能稳定遗传的黄色圆粒豌豆占F2的8/9 4.下图表示精巢内某细胞分裂图像,下列说法错误的是A.图示细胞是初级精母细胞B.图示变化发生在四分体时期C.该细胞可能发生了基因重组D.该过程可能导致非同源染色体上非等位基因的互换5.果蝇的眼色由位于两对常染色体上的两对等位基因(A、a和B、b)控制,基因A控制朱砂眼,基因B控制紫眼,基因A和B均存在或者均不存在时为粉红眼。用纯合亲本朱砂眼和紫眼杂交得到F1,F1自由交配得到F2。下列相关说法错误的是A.F1全部表现为粉红眼 B.F2中朱砂眼:紫眼:粉红眼=3:3:10 C.F2中粉红眼的基因型有5种 D.让F2中朱砂眼果蝇自由交配,F3中能够稳定遗传的朱砂眼果蝇占1/26.基因型为Aabb的二倍体雄性动物某细胞内含有10条染色体、10个DNA分子,且细胞膜开始向内凹陷,则A.该细胞将发生基因突变 B.该细胞正在联会C.该细胞形成的子细胞将变形成精子 D.该动物产生的生殖细胞含有10条染色体7.下列有关伴性遗传的说法,错误的是A.生殖细胞中只表达性染色体上的基因B.常表现出正反交结果不一致的特点C.伴X显性遗传病女性患病概率大于男性D.伴X隐性遗传病男性群体中患者的概率与群体中致病基因的基因频率相同8.已知病毒的核酸有双链DNA、双链RNA、单链DNA、单链RNA四种类型,对一种新发现的病毒进行碱基分析,发现A占35%,C占25%,G占15%,T占25%,则该病毒的核酸类型为A.双链DNA B.双链RNA C.单链DNA D.单链RNA9.下列关于真核细胞中DNA复制、转录、翻译的比较,说法错误的是A.三者均需要模板 B.三者所需要的原料均不相同C.三者进行的场所均不相同 D.三者均遵循碱基互补配对原则10.人类遗传病是威胁人类健康的一个重要因素。下列与人类遗传病相关的说法,错误的是A.通过显微镜观察红细胞的形态可判断某人是否为镰刀型细胞贫血症患者B.猫叫综合征患者发病的根本原因是染色体数目变异C.抗维生素D佝偻病男性患者的女儿一定患该病D.经骨髓移植治愈的白血病患者,其体内部分细胞的遗传物质发生改变11.某精原细胞基因型为AaBbCc,三对等位基因分别位于三对同源染色体上,经减数分裂产生的精子中,有一个基因型为ABc(不发生染色体互换),则同时产生的另外三个精子的基因型为A.AbC、Abc、abc B.ABc、abC、abCC.AbC、aBC、aBC D.ABC、abc、ABC12.RNA干扰通常是一种由双链RNA诱发的基因沉默现象,其干扰机理如下图所示。据此分析下列说法错误的是 A.双链RNA的碱基互补配对方式与DNA有所不同B.Dicer作用的部位是磷酸二酯键C.RISC应该具有解旋酶的作用D.RNA干扰的实质是抑制了遗传信息的转录和翻译过程13.治疗大面积烧伤病人时,通常采用的方法是取烧伤病人的健康皮肤进行自体移植,这一方法必须借助动物细胞培养技术。下列相关说法错误的是A.需要对所取人体组织用胰蛋白酶或胶原蛋白酶进行处理,使之分散成单个细胞B.培养液中通常需要加入血清、血浆等天然成分C.目前使用或冷冻保存的正常细胞通常为50代以内,以保持细胞正常的二倍体核型D.传代培养到50代后,部分细胞会向等同于癌细胞的方向发展14.人参中的人参皂甙具有抑制癌细胞转移、提高机体免疫力的作用。野生人参资源缺乏,近年来多通过组织培养技术生产人参从而获得人参皂甙。下列相关说法错误的是A.组织培养与花药离体培养的原理相同B.组织培养时需将离体组织细胞放入加有一定比例的生长素和细胞分裂素的液体培养基中C.离体组织细胞经过细胞分裂形成愈伤组织的过程称为脱分化D.培养过程中细胞易受到培养条件和外界压力的影响而产生突变15.下列有关胚胎移植的说法,错误的是A.胚胎移植是指将通过体外受精获得的胚胎移植到同种的、生理状态相同的其他雌性动物的体内,使之继续发育成新个体的技术B.胚胎移植是胚胎工程的最终技术环节C.胚胎移植是早期胚胎在相同生理环境条件下的位置转移D.胚胎移植是生产胚胎的供体和孕育胚胎的受体共同繁殖后代的过程16.ES细胞(胚胎干细胞)可以分化为多种细胞,不仅可以作为体外研究细胞分化和发育调控机制的模型,更重要的是ES细胞将会给人类移植医学带来一场革命。下列相关说法错误的是A.ES细胞是由早期胚胎或原始性腺中分离出来的一类细胞B.ES细胞在形态上表现为体积大、细胞核大、核仁明显的特点C.在体外培养的条件下,ES细胞可以增殖而不发生分化D.利用ES细胞可以被诱导分化成新的组织细胞的特性,移植ES细胞可使坏死或退化的部位得以修复并恢复正常功能选择题:本题共6小题,每小题3分,共18分。每小题给出的四个选项中,有的只有一个选项正确,有的有多个选项正确,全部选对的得3分,选对但不全的得1分,有选错的得0分。17.剪秋萝是XY型性别决定的高等植物,它的叶形受等位基因A和a控制,株高受等位基因B和b控制。现将圆叶矮身雌、雄株杂交,F1中,圆叶:披针叶=2:1,雌株全部为矮身,雄株中高身:矮身=1:1。下列相关说法正确的是A.亲代的基因型分别为AaXBY和AaXBXb B.A基因纯合致死 C.F1雌株中纯合子占1/4 D.让F1中矮身雌雄株杂交,F2中矮身:高身=7:118.江西省农科院水稻研究所专家利用二倍体水稻成功培育出一种名为“傻瓜水稻”的新品种。这种新品种类似于韭菜,割完后的稻茬第二年还能再生长,并能收获种子。下图是“傻瓜水稻”的培育过程。下列相关说法正确的是A. = 1 \* GB3 \* MERGEFORMAT ① = 2 \* GB3 \* MERGEFORMAT ② = 3 \* GB3 \* MERGEFORMAT ③过程的育种原理相同B.新品种水稻与子二代水稻之间存在生殖隔离C. = 3 \* GB3 \* MERGEFORMAT ③过程染色体加倍的原理最可能是通过抑制着丝粒分裂实现的D.经过 = 4 \* GB3 \* MERGEFORMAT ④过程的不断选择后,种群的基因频率会发生改变19.下列关于基因表达以及基因与性状之间关系的说法,错误的是A.遗传信息既可以从基因流向蛋白质也可以从蛋白质流向基因B.每种tRNA只能识别并转运一种氨基酸C.基因与性状之间是一一对应的关系D.同一个体的不同组织细胞在性状上产生差异的根本原因是基因的选择性表达20.下图所示为某二倍体生物精原细胞分裂过程中,细胞内的同源染色体对数变化曲线。则姐妹染色单体分开发生在AB段 B.BC段 GH段 D.HI段21.1958年泰勒以蚕豆(2N=12)的根尖细胞作为实验材料,先用放射性同位素3H标记细胞染色体DNA的双链,然后让细胞在不含3H的培养液中进行两次连续的有丝分裂,经放射自显影显示实验结果。下列关于对该实验结果的预测,能够支持DNA半保留复制的有A.第一次分裂中期,每条染色体的两条姐妹染色单体均被标记B.第一次分裂中期,每条染色体只有一条姐妹染色单体被标记C.第二次分裂中期,一半染色体的一条姐妹染色单体均被标记D.第二次分裂中期,每条染色体只有一条姐妹染色单体被标记22.英国纯血马是世界顶级马术比赛的常用马种,其数量少,生育力低。利用胚胎工程技术能有效提高优质马的生育效率。下列相关说法正确的是A.卵母细胞需人工培育至减数第一次分裂中期才具备与精子受精的能力B.胚胎发育到原肠胚前的每个细胞都具有发育成完整胚胎的潜能C.可以对发育良好的囊胚滋养层进行均等分割以获得更多优良性状的胚胎D.可选择健康、繁殖能力强的普通马作为受体三、非选择题:本题包括6小题,共58分。23.(9分)豌豆是孟德尔成功揭示遗传两大基本定律的实验材料,在自然状态下均为纯合子,其种子可食用,也可作药用。(1)若要实现两株豌豆之间的杂交,需要对母本进行的操作是______。(2)豌豆的种子有大豆和小豆之分,某实验室进行了三组杂交实验,实验过程及结果如下图所示: = 1 \* GB3 \* MERGEFORMAT ①根据以上杂交结果可以确定,大豆与小豆这对相对性状至少由______对独立遗传的等位基因控制,小豆为______(填“隐性纯合子”或“显性纯合子”)。 = 2 \* GB3 \* MERGEFORMAT ②第一组实验的F2中,大豆中纯合子所占的比例为______;若让第二组实验的F2中的大豆性状个体分别进行连续自交,其子代一直表现为大豆性状的个体在F2大豆性状中所占的比例为______;第三组实验的F2中,杂合子所占的比例为______。(9分)粗糙链孢霉(2n=14)是一种生长于面包上的多细胞霉菌,其部分生活史过程如下图所示:(1)子囊是粗糙链孢霉的生殖器官,一个子囊中的8个子囊孢子是由合子依次经过减数分裂和有丝分裂后形成的。子囊孢子能直接表现出其基因组成所对应的表现型,因此观察子囊孢子的表现型和比例可以直接判断出______(填“配子”或“子代个体”)的基因型和比例;每个子囊孢子中染色体的数目为______条。从染色体组成来看,由子囊孢子经过有丝分裂直接产生的菌丝属于______(填“单倍体”或“二倍体”)。(2)子囊孢子大型(R)对小型(r)为显性,将两种粗糙链孢霉(基因型分别为RR和rr)产生的子囊孢子分别培养成菌丝,两种菌丝杂交产生合子,该合子产生的子囊孢子的表现型及比例为______,此实验结果可以直接用于验证______定律。(3)除子囊孢子的大小分别由等位基因R和r控制外,子囊孢子的颜色由另一对同源染色体上的等位基因T(黑色)和t(白色)控制。下图所示为合子A最终形成的8个子囊孢子的大小和颜色及其各自的数量。合子A的基因型为______。若有多个基因型与A相同的合子,由这些合子产生的子囊孢子发育成的菌丝随机受精形成许多新一代合子B,每个合子B又会产生8个相同或不同基因型的子囊孢子,则产生相同基因型子囊孢子的合子B占所有新一代合子B总数的比例为______。25.(9分)遗传密码的破译是生物学发展史上一个伟大的里程碑。自1953年DNA双螺旋结构模型提出以后,人们意识到遗传密码就存在于DNA中,但DNA中的4种碱基是如何决定蛋白质中的20种氨基酸的呢?在此后的10多年间,科学家围绕遗传密码的破译展开了探索。(1)1954年伽莫夫首先提出“三联体密码”的假说,他从数学推理角度预测DNA中3个相邻碱基构成1个单位,进而编码1个氨基酸。请分析他排除1或2个碱基构成1个单位的理由________。(2)如果“三联体密码”的假说正确,关于遗传密码的阅读方式又存在两种可能,以GGTTCGCAC为例,一种是重叠阅读方式,即GGTTCGCAC→GGTTCGCAC→GGTTCGCAC(“ ”代表1个阅读单位);另一种是非重叠阅读方式,即GGTTCGCAC→GGTTCGCAC→GGTTCGCAC。1957年,英格兰姆发现镰刀型细胞贫血症的病因是基因突变导致组成血红蛋白的第6位氨基酸发生了替换,该实例支持遗传密码______(填“重叠”或“非重叠”)的阅读方式。1961年,克里克用实验证明了“三联体密码”的假说是正确的。(3)1964年,尼伦伯格将人工合成的三核苷酸片段与核糖体结合,并在反应体系中加入tRNA及20种氨基酸(实验分20组,每组都含20种氨基酸但只用放射性同位素标记其中一种)等成分,形成氨基酸—tRNA—核糖体的稳定复合物,然后用硝酸纤维素滤膜(tRNA、氨基酸可以通过,氨基酸—tRNA—核糖体的稳定复合物不能通过)进行过滤,通过检测滤膜的放射性情况即可确定某种氨基酸的密码子。当三核苷酸的碱基序列为UUC时,检测到标记苯丙氨酸的一组在滤膜上含有放射性,而标记亮氨酸的一组在滤膜上没有放射性,由此确定UUC是______(填“苯丙氨酸”或“亮氨酸”)的密码子。当三核苷酸的碱基序列为UGA时,20组滤膜上均未检测到放射性,最可能的解释是______。(4)1966年,霍拉纳破译了全部的密码子,具体方法如下:实验1:将A、C两种核苷酸缩合为ACACACACAC……长链(简写为(AC)n,以下同)作为mRNA,得到的产物是苏氨酸和组氨酸共同构成的多聚体。实验2:若以(CAA)n作为模板,则得到三种多聚体,分别由单一的苏氨酸、单一的天冬酰胺或单一的谷氨酰胺构成。霍拉纳对比两组实验的结果就判断出CAC为组氨酸的密码子,请写出他作出这一判断的具体推理过程______。(5)绝大多数氨基酸都有几个密码子,这对于生物体生存发展的意义主要体现在______。26.(10分)人类自诞生之日起,从未停止过对自身起源的探索与争论。(1)19世纪中叶,达尔文在大量观察和证据研究的基础上提出了生物进化论,揭示了生物多样性是进化的结果。随着生物科学的发展,人们对______的本质有了更清晰的认识,研究对象由 发展到 ,从而形成了以自然选择为核心的现代生物进化理论。(2)地球上的三大人种(黄种人、白种人、黑种人)均起源于共同的祖先,由于分布的区域有所差异,各个区域的种群可能会出现不同的______;不同地域中生存条件不同,______对不同种群基因频率的改变所起的作用就有差别,且不同地域间由于海洋、高山等的阻隔所引起的______(填“地理隔离”或“生殖隔离”)在进化过程中也起到了必要的作用,最终形成了表型上差异较大的三大人种。(3)1987年,Allan C.Willson首次通过分析来自五大洲人群的147份样本的线粒体DNA(mtDNA),绘制了世界上第一个现代人mtDNA系统发育树,表明全世界的现代人都是20万年前生活在非洲的一位女性的后代。通过对样本mtDNA的研究能够追踪人类母系起源路径的原因是______。(4)1995年,道瑞特等科学家测定了分处世界各地的38 名男性的Y染色体,结果发现:在他们检测的ZFY基因区中,38人的DNA序列包含的729个DNA字符完全相同。由此,他们断言现代人有一位共同的男性祖宗。通过对样本Y染色体序列的研究能够追踪人类父系起源路径的原因是______。27.(9分)日常生活中经常发现,有人食用牛奶后对牛奶中的乳糖不能完全消化;也有人食用牛奶后会出现过敏、腹泻、恶心等不适症状。为了解决这一问题,科学家将肠乳糖酶基因导入奶牛基因组,使获得的转基因牛分泌的乳汁中,乳糖的含量大大降低,而其他营养成分不受影响。(1)肠乳糖酶基因获取后可通过PCR技术进行扩增,扩增的前提是要有一段______,以便据此合成引物。扩增过程必须加入引物的原因是______。(2)基因工程中常使用的载体是质粒,其作为载体必须具备的条件是______(至少答出两点)。除质粒外,基因工程中使用的载体还有______。(3)将肠乳糖酶基因导入奶牛受精卵中,并在细胞内维持稳定和表达的过程,称为______。由受精卵培养成早期胚胎的过程中应定期更换培养液,原因是_____。(4)将肠乳糖酶基因导入奶牛受精卵后,若现已确定目的基因插入到了奶牛染色体上,却未获得较低乳糖含量的乳汁,为进一步确定原因,可采用______法进行检测。28.(12分)1975年,英国科学家米尔斯坦和德国科学家科勒在前人工作的基础上,创造性的成功制备了单克隆抗体。根据单克隆抗体来源的不同可分为鼠源性单抗和人源性单抗。(1)鼠源性单抗的制备过程是:通过______的操作过程,获得能产生特定抗体的效应B细胞,在化学诱导剂______的作用下将效应B细胞与骨髓瘤细胞融合,再用特定的HAT选择培养基进行筛选,筛选的过程利用了哺乳动物DNA合成的原理。哺乳动物DNA合成可分为两条途径:一是从头合成途径,可被氨基碟呤(A)阻断;二是补救合成途径,在次黄嘌呤磷酸核糖转化酶(HGPRT)存在下,利用次黄嘌呤(H)和胸腺嘧啶(T)补救性的合成DNA。正常细胞中存在HGPRT,而骨髓瘤细胞中不存在HGPRT。在培养基中含有H、A、T的情况下,会导致骨髓瘤细胞和效应B细胞死亡,只有杂交瘤细胞才能存活并增殖,原因是______。将筛选出的杂交瘤细胞进行______,便可获得足够数量的能够分泌所需抗体的细胞。最后,将杂交瘤细胞放在无菌无毒、营养丰富、温度和pH适宜、含______的混合气体的培养箱中进行体外大规模培养或注射到小鼠腹腔内增殖,从细胞培养液或小鼠腹水中即可获得大量的单克隆抗体。(2)鼠源性单抗注射进入人体后易引起人体产生排斥反应的机理是______。(3)人源性单抗制备的抗体来自人体细胞,因此有效地避免了排斥反应。利用噬菌体抗体库技术制造人源性单抗的过程是:从人的效应B细胞中获取RNA,通过______过程获得cDNA,通过PCR技术扩增,并使其与指导噬菌体蛋白质外壳合成的基因等连接在一起,在______内随噬菌体的复制而表达出相应的抗体结合在噬菌体的外壳上,将此时的噬菌体与特定的抗原混合,洗脱出与抗原表现出______(填“高”或“低”)亲和力的噬菌体,利用其再去侵染宿主细胞,从而获得大量的能产生特定抗体的噬菌体。
2020威海高一下学期期末考试生物试题含答案: 这是一份2020威海高一下学期期末考试生物试题含答案,文件包含山东省威海市2019-2020学年高一下学期期末考试生物试题docx、高一生物答案pdf等2份试卷配套教学资源,其中试卷共13页, 欢迎下载使用。
2020威海文登区高二上学期期末考试生物试题PDF版含答案: 这是一份2020威海文登区高二上学期期末考试生物试题PDF版含答案
2020威海高二下学期期末考试生物试题含答案: 这是一份2020威海高二下学期期末考试生物试题含答案

