2021省大庆实验中学高二10月月考生物试题含答案
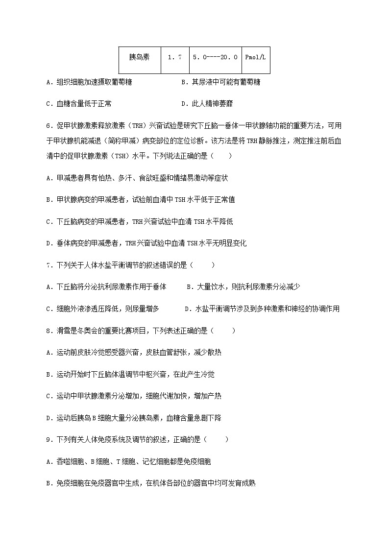
展开大庆实验中学2020-2021学年度高二上学期10月月考生物学科试题考试时间:90分钟 试题分数:90分一、单选题(1-30题,每题1分,31-40题,每题2分)1.下列选项中,与其他三项的含义都有很大差异的一项是( )A.细胞内液 B.细胞外液C.血浆、组织液、淋巴 D.内环境2.下列关于人体细胞外液的叙述,错误的是( )A.组织液中含有大量的蛋白质 B.血浆具有运输激素的作用C.淋巴液中存在免疫细胞 D.Cl-和Na+能维持细胞外液的渗透压3.下列各图箭头表示兴奋在神经元之间或神经纤维上的传导方向,其中错误的是( )A. B. C. D.4.下列关于人体神经调节的叙述,正确的是( )A.不存在信息传递 B.不受激素调节影响C.不存在分级调节 D.依靠反射弧来完成5.下表为某人血液化验的两项结果,据此分析,其体内外最可能发生的是( )A.组织细胞加速摄取葡萄糖 B.其尿液中可能有葡萄糖C.血糖含量低于正常 D.此人精神萎靡6.促甲状腺激素释放激素(TRH)兴奋试验是研究下丘脑一垂体一甲状腺轴功能的重要方法,可用于甲状腺机能减退(简称甲减)病变部位的定位诊断。该方法是将TRH静脉推注,测定推注前后血清中的促甲状腺激素(TSH)水平。下列说法正确的是( )A.甲减患者具有怕热、多汗、食欲旺盛和情绪易激动等症状B.甲状腺病变的甲减患者,试验前血清中TSH水平低于正常值C.下丘脑病变的甲减患者,TRH兴奋试验中血清TSH水平降低D.垂体病变的甲减患者,TRH兴奋试验中血清TSH水平无明显变化7.下列关于人体水盐平衡调节的叙述错误的是( )A.下丘脑将分泌抗利尿激素作用于垂体 B.大量饮水,则抗利尿激素分泌减少C.细胞外液渗透压降低,则尿量增多 D.水盐平衡调节涉及到多种激素和神经的协调作用8.滑雪是冬奥会的重要比赛项目,下列表述正确的是( )A.运动前皮肤冷觉感受器兴奋,皮肤血管舒张,减少散热B.运动开始时下丘脑体温调节中枢兴奋,在此产生冷觉C.运动中甲状腺激素分泌增加,细胞代谢加快,增加产热D.运动后胰岛B细胞大量分泌胰岛素,血糖含量急剧下降9.下列有关人体免疫系统及调节的叙述,正确的是( )A.吞噬细胞、B细胞、T细胞、记忆细胞都是免疫细胞B.免疫细胞在免疫器官中生成,在机体各部位的器官中均可发育成熟C.溶菌酶等免疫活性物质是由免疫细胞产生的发挥免疫作用的物质D.浆细胞在特异性识别抗原后,自身合成并分泌抗体来消灭抗原10.下列关于抗原和抗体的叙述,错误的是( )A.抗原可以是外来的物质,也可以是自身的物质B.抗体是受抗原刺激后产生的专门抗击病原体的蛋白质C.抗原和抗体结合后形成的细胞集团会被吞噬细胞吞噬D.抗体既能参与细胞免疫过程,也能参与体液免疫过程11.1914年,匈牙利科学家拜尔将燕麦胚芽鞘尖端放在去除尖端的胚芽鞘的一侧,结果胚芽鞘向对侧弯曲生长,证明了胚芽鞘的弯曲生长是因为尖端产生的影响在其下部分布不均匀造成的。拜尔这个实验的对照组可以设计为( )A.去除胚芽鞘的尖端,单侧光照射B.去除胚芽鞘的尖端,遮光处理C.将燕麦胚芽鞘尖端放在去除尖端的胚芽鞘的正中,单侧光照射D.将燕麦胚芽鞘尖端放在去除尖端的胚芽鞘的正中,遮光处理12.关于植物激素的叙述,错误的是( )A.植物激素的产生部位和作用部位可以不同 B.植物茎尖的细胞可利用色氨酸合成生长素C.生长素在成熟组织中进行非极性运输 D.细胞分裂素产生于根冠,可以促进果实成熟13.生长素及其类似物能够调节植物的生长发育。下列相关叙述错误的是( )A.棉花栽培过程中去除顶芽可促进侧芽生长,提高棉花产量B.给果树适宜喷施适量的NAA有利于保果,提高果实产量C.用适宜浓度的IAA处理未受粉向日葵,可提高产量D.带有芽和幼叶的柳条扦插时容易生根,是因为芽和幼叶均能产生IAA14.如图为研究植物茎的负向重力性和根的向重力性实验示意图,下列有关叙述正确的是 ( )A.生长素在根部“③→④”的运输不需要消耗ATPB.生长素对②处和⑥处的作用效果不同C.两种现象说明茎对生长素的敏感性高于根D.两种现象均能体现生长素作用的两重性15.下图是不同浓度生长素(IAA)对某植物幼苗茎切段长度及其中乙烯含量影响的实验结果。据实验结果分析错误的是( ) A.生长素对茎切段伸长的影响体现出两重性的特点B.一定浓度的生长素可以促进茎切段中乙烯的生成C.不同浓度生长素对茎切段长度的作用效果可能相同D.乙烯含量的增高可能抑制了生长素促进茎切段伸长16.种子萌发的过程中,在赤霉素的诱导下,胚乳的糊粉层中会大量合成α—淀粉酶,此过程会受到脱落酸的抑制。下列相关叙述错误的是( )A.赤霉素促进种子萌发,脱落酸抑制种子萌发B.赤霉素和脱落酸传递信息,但不直接参与细胞内的代谢活动C.在保存种子的过程中应尽量降低脱落酸含量D.植物的生长发育过程,从根本上说是基因组在一定时间和空间上程序性表达的结果17.调查种群密度时,研究对象不同,采用方法也不同。以下适宜用样方法调查的对象是( )A.大肠杆菌 B.丹顶鹤 C.大象 D.蚯蚓18.在生态学研究中,下列方法与研究目的不相符的是( )A.用取样器取样法调查学校树林里土壤中的小动物丰富度B.分别给大雁和海龟安装佩戴标志环和示踪器,调查其迁徙路线C.用样方法研究固着在岩礁上某种贝类的种群密度D.用标志重捕法调查草原达乌尔黄鼠的丰富度19.下列不属于对种群数量特征描述的是A.某果蝇的种群雌雄比例为1.06∶1B.近10年来,全国65岁及以上的人口比例增大C.稻田均匀插秧,蚂蚁集中生活D.美国大白蛾的入侵,导致松树种群死亡率升高20.某种群的年龄组成如甲图所示,增长曲线如乙图所示。下列有关叙述正确的是( )A.甲的年龄组成是增长型,在t2时期很可能属于这种年龄组成B.甲的年龄组成是稳定型,在t2时期很可能属于这种年龄组成C.甲的年龄组成是增长型,在t1时期很可能属于这种年龄组成D.甲的年龄组成是稳定型,在t1时期很可能属于这种年龄组成21.某种群的数量达到 K 值后,下列有关种群特征的叙述中,错误的是( )A.年龄组成为衰退型 B.出生率等于死亡率C.种群密度会处于波动中 D.种内斗争最激烈下列有关种群的叙述,正确的是( )A.透过种群密度可以预测出某种群数量未来变化的趋势B.为持续捕捞池塘中的某种鱼时,应保证池塘中该鱼数量至少保留K/2C.种群数量增长曲线呈“S”型时,出生率都大于死亡率D.K值是可以发生改变的,“J”型、“S”型曲线都有K值23.下列关于种间关系的描述,正确的是( )A.两种生物所需的资源和占有的空间越相似,它们之间的竞争就越激烈,B.一定地域内,如果一种动物的天敌被大量捕杀,则该动物的数量就会持续大量增加C.如果草原上食草动物大量减少,则草原上的草本植物和食肉动物数量均减少D.某培养瓶中生活的两种绿藻,一种数量增加,另一种数量减少,它们之间是共生关系24.下列有关草原群落的叙述正确的是( )A.草原群落上的动物在水平方向上是均匀分布的B.在群落水平上研究草原,要研究草原的范围和边界C.过度放牧、退耕还草等人为活动不会影响草原群落的自然演替D.草原上的牧草长势整齐,因此群落在垂直方向上没有分层现象25.小珠山国家森林公园遭遇火灾,有关部门相继采取了多种环境保护和恢复措施,期待几年后这里会自然成林。下列相关叙述错误的是( )A.小珠山海拔低、中、高地带分布着不同的生物种群,体现了群落的水平结构B.小珠山南坡与北坡植被数量存在一定差异,影响该差异的主要环境因素是光照C.群落演替过程是指一些物种取代另一些物种,一个种群取代另一个种群的过程D.小珠山发生的是次生演替,演替后很难恢复到原来的群落结构26.下图表示生态系统四种成分之间的关系,以下相关叙述中正确的是( )A.1的能量来源只有太阳能 B.2中包含原核生物C.4代表的是无机环境 D.①代表光合作用,②代表细胞呼吸27.下列关于生态系统结构的叙述,正确的是( )A.专门营腐生生活的细菌不一定是分解者B.最高营养级的迁入或迁出不影响能量流动的方向C.食物网中生物的种间关系都为捕食D.食物链和食物网就是生态系统的结构28.某同学绘制了如图所示的能量流动图解(其中W1为生产者固定的太阳能),下列叙述中错误的是( )A.生产者固定的总能量可表示为(A1+B1+C1+A2+B2+C2+D2)B.由第一营养级到第二营养级的传递效率为(D1/W1)×100%C.C1包括第二营养级的粪便中的能量D.B2表示第二营养级用于自身生长、发育、繁殖的能量29.几百年来珠江三角洲地区流行的“桑基鱼塘”是将低洼稻田挖深作塘,塘内养鱼,塘基上种桑,用桑养蚕、蚕粪养鱼、鱼粪肥塘、塘泥作肥料,从而获得稻、鱼、蚕三丰收。下列有关“桑基鱼塘”的说法正确的是( )A.该生态系统在一定程度上实现了对能量的多级利用B.物质是能量的载体,生态系统的能量伴随着物质而循环利用C.蚕粪养鱼,鱼最多可获得蚕同化量的20%D.该生态系统很稳定,其稳定性的维持不需要人的干预30.如图为部分碳循环示意图,其中I、II、III、IV、V代表不同生物类群,①②代表相关的生理过程,相关叙述不正确的是( )A.图中I、II、III、IV、V共同构成生物群落B.该生态系统通过捕食关系构成的联系是I→II→III→IVC.经过②过程释放的能量会重新经过①过程进入生物群落D.碳元素在I、II、III、IV、V之间以含碳有机物的形式传递31.关于激素、抗体、酶和神经递质的叙述,正确的是( )A.激素和抗体都具有特异性,只能作用于特定的靶细胞B.激素和酶都具有高效性,能产生激素的细胞一定能产生酶C.激素通过体液运输,一经靶细胞接受即被灭活D.以上四类物质都是有机物,在机体中作为信息分子起作用32.肾上腺的髓质分泌肾上腺素,它的分泌活动受内脏神经的直接支配。在恐惧、严重焦虑、剧痛等紧急情况下,肾上腺素分泌增多。如图为肾上腺素在不同组织细胞发挥作用的机制。下列相关叙述错误的是( )A.图a和图b结果不同是由于激素作用于不同的靶细胞,图b和图c结果不同是由于膜上受体不同B.当人处于危险环境时,血液会更多地流向骨骼肌C.肾上腺素通过催化多种化学反应调节生命活动D.肾上腺素分泌的调节属于神经调节33.下列关于生命活动调节的叙述,正确的有( )①严重腹泻后只需补充水分就能维持细胞外液正常的渗透压②刺激支配肌肉的神经,引起该肌肉收缩的过程属于非条件反射③垂体功能受损的幼犬会出现抗寒能力减弱等现象④突触后膜上的受体与相应神经递质结合后,就会引起突触后膜的电位变化为外负内正⑤人体散热的主要途径有汗液分泌增加、呼气等⑥当反射弧完整时,就能发生反射⑦肾小管以主动运输的方式吸收水的过程受抗利尿激素的调节A.一项 B.两项 C.三项 D.四项34.右图是细胞与内环境进行物质交换的示意图,①处的箭头表示血液流动的方向。下列说法正确的是( )A.③④中的蛋白质可以通过毛细淋巴管壁相互交换B.长期营养不良将导致⑤增多C.若②为胰岛A细胞,则①处的葡萄糖浓度低于⑤处D.若②为肝脏细胞,则①处的氧气浓度高于⑤处35.豌豆蚜和鳞翅目幼虫是利马豆的主要害虫,蝉大眼蝽可取食利马豆及两类害虫。研究人员用蔬果剂处理去除部分豆荚后,测试以上动物密度的变化,结果见下表(单位:个/株,蔬果剂对以上动物无危害)。下列分析正确的是( )A.施用蔬果剂后,预测豌豆蚜的种群数量将呈J型增长B.在该生态系统中蝉大眼蝽属于第二营养级C.利马豆根部的根瘤菌能将空气中的氨转变为含氮的养料D.分析表中数据可知,蝉大眼蝽主要取食利马豆36.如图为某生态系统的食物网,表中是B、A、E种群的能量(单位:J/hm2.a),下列针对图表的分析中错误的是( )A.种群A粪便中的能量为3.4×108 J/hm2.aB.种群E用于生长、发育和繁殖的能量为7×105 J/hm2.aC.若种群C的数量大量减少,则种群E的数量也会减少D.依图表信息不能计算出能量从种群A到种群E的传递效率37.下列关于调查类实验的叙述中,正确的是( )A.在用样方法调查某草地蒲公英的种群密度时,若在分布较密集的地块取样,则计算结果比实际值小B.利用血细胞计数板对培养液中的酵母菌的种群数量进行计数时,一般只计压左线、上线及格内的C.对土壤中小动物类群丰富度进行研究时,丰富度的调查方法通常有两种:一种是记名计算法,另一种是目测估计法D.记名计算法适用于个体较大,种群数量有限的群落38.研究人员调查了某地北点地梅(一年生草本植物)的种群数量变化,调查结果图下表所示,下列叙述正确的是( )注:表中是北点地梅5年间种群数量变化(每样方个体数/株)A.北点地梅在这5年间的年龄组成为稳定型B.1971年种子萌发至幼苗阶段的死亡率高于幼苗至成熟植株阶段C.1972年北点地梅个体间生存斗争程度较1975年低D.由于环境条件的限制,5年间该种群数量呈“S”型增长39.某人在某池塘生态系统中利用饲料养殖了多种鱼,其中某种鱼(A鱼)不同年龄阶段食性不同,幼年A鱼主要以浮游生物为食,成年A鱼主要以小鱼(包括幼年A鱼)、小虾为食。下列说法正确的是( )A.增加池塘中养殖物种的丰富度就可以提高该生态系统抵抗外界干扰的能力B.成年A鱼和幼年A鱼可能因为食物主要来源不同,在池塘中存在垂直结构C.该生态系统中生产者固定的能量可能小于所有消费者的同化量之和D.成年A鱼和幼年A鱼之间存在捕食关系40.下列关于生态系统物质循环和能量流动的叙述,正确的是( )A.物质循环和能量流动是两个相对独立的过程B.碳只能通过呼吸作用从生物群落返还到无机环境C.生态系统中的元素在生物群落和无机环境之间是不断循环的D.无机环境中的物质可以通过多种途径被生物群落反复利用二、填空题(每空2分)41. 神经-体液-免疫调节网络是人体和动物体稳态的主要调节机制,植物生命活动主要通过激素调节的来完成。回答下列有关生命活动调节的问题。(一)新冠病毒通过呼吸道感染人体后,感染者会出现发热、咳嗽、气短及呼吸困难等症状,严重时可能导致死亡。请问答下列问题:(1)新冠病毒入侵人体后首先遭受到人体非特异性免疫的攻击。非特异性免疫包括人体的两道防线,泪液中的溶菌酶属于人体的第_______道防线。(2)机体在与新冠病毒作战过程中,可能会出现免疫细胞过度活化,淋巴因子大量释放等现象,并通过_________(填“正反馈”和“负反馈”)方式形成炎症风暴。(3)新冠病毒进入血液循环后,会选择性入侵肺部细胞,为了消灭侵入肺部细胞的新冠病毒,人体产生的_______________会裂解含新冠病毒的肺部细胞,暴露出新冠病毒,然后体液中的抗体与之结合形成沉淀,再由吞噬细胞将其清除。在特异性免疫过程中,吞噬细胞的作用是 。(二)为研究生长素(IAA)和赤霉素(GA)对豌豆黄化幼苗茎切段伸长的影响,设计了以下两个实验:实验一:用不同浓度的IAA和GA分别处理相同的茎切段,结果如图1所示;实验二:将相同的茎切段自顶端向下对称纵切到3/4处后,分别做不同的处理,—段时间后,结果如图2所示。请回答下列问题:(1)分析图1中实验的自变量是__________。 (2)根据图1实验结果中IAA处理的结果能否得出IAA生理作用具有两重性?__________。(3)分析图2结果,研究者推测IAA和GA的作用部位有差异,用图2中的甲、乙、丙三组弯曲部位的茎切段为实验材料,分别制作__________(填“横切片”或“纵切片”)进行显微观察。(4)综上所述,植物的生长发育过程是多种激素相互作用共同调节的结果,而在农业生产中,通常用植物生长调节剂替代植物激素,原因是其有容易合成、原料广泛、 等优点。42.如图表示甲、乙两种群先后迁入某草原生态系统后的种群变化曲线。请分析回答相关问题。(1)在t2时刻甲的出生率____________(填“等于0”或“不等于0”)。在t3时刻乙种群迁入,导致甲数量减少的原因是____________。(2)该草原随着环境的不断变化,此后可能慢慢长出小灌木丛,甚至有可能继续演替出森林,此过程中会出现群落交错区,即两个或多个群落之间的过渡区域。当在草本和灌木混生阶段,很少有一年生草本植物生长,其原因是 。人类活动往往也会影响演替的 ,使其朝着有利于人类生活需要的方向发展。43.绿水青山就是金山银山。下图是某人工湿地生态系统中各营养级间的能量流动关系简图,相关数值用有机干物质质量表示(单位:t·km-2a-1)。请据图分析下列问题:(1)能量流动是指生态系统中能量的 等过程。(2)从生态系统成分的角度分析,湿地中浮游动物可以作为___________。(3)若该湿地在相同环境及养殖条件下,鱼虾总投放量不变,增加食鱼性鱼类的投放比例,则小型鱼虾类的产量将__________(填“升高”、“不空”或“降低”)。(4)小型鱼虾类到食鱼性鱼类的能量传递效率为1.2%,该数据远低于10%,据图分析,最可能的原因是_________________________。(5)湿地生态系统中存在两类食物链,一种是以死亡生物或有机碎屑为起点的腐食食物链,还有一种是通过生物间__________关系形成的食物链,二者同时存在,各有侧重。植物直接流入浮游动物的能量占浮游动物同化的总能量的__________%(保留小数点后一位),这说明__________食物链在湿地生态系统能量流动中起更重要作用。(6)相对湿地生态系统而言,人工生态系统结构简单。以稻田生态系统为例,农业生产中经常要除杂草和害虫来实现增产,从能量流动考虑,除杂草和害虫的意义是 。生物月考参考答案1-5 AACDB 6-10 DACAD 11-15 DDCBA 16-20 CDDCC21-25 ABABC 26-30 BBDAC 31-35 BCADD 36-40 CDBCD 41.(一)(1)一 (2)正反馈 (3)效应T细胞 摄取、处理抗原,使其暴露其特有的抗原,将抗原传递给T细胞 (二) (1)激素的种类和浓度 (2)不能 (3)纵切片 (4)效果稳定42.(1) 不等于0 乙捕食甲,导致甲的数量减少 (2)一年生草本在争夺阳光和空间等竞争中被淘汰 速度和方向 43.(1)输入、传递、转化和散失 (2)消费者和分解者 (3)降低 (4)人类捕捞活动 (5)捕食(单方向的营养、取食与被取食) 13.3 腐食 (6)合理调整生态系统中能量流动的关系,使其持续高效地流向对人类最有益的部分项目测定值参考范围单位甲状腺激素10.03.1----6.3Pmol/L胰岛素1.75.0----20.0Pmol/L物种分组第7天第14天第21天蝉大眼蝽对照组0. 200. 620. 67处理组0. 200. 100. 13豌豆蚜对照组2. 004. 002. 90处理组2. 008. 7022. 90鳞翅目幼虫对照组1. 001.310. 82处理组1. 132. 192. 03BAE固定的太阳能摄入量同化量呼吸量摄入量同化量呼吸量2.45×10118.9×1085.5×1085.15×1087.44×1077.25×1077.18×107
2020大庆实验中学高一6月月考(期中)生物试题含答案: 这是一份2020大庆实验中学高一6月月考(期中)生物试题含答案,共14页。试卷主要包含了选择题,非选择题等内容,欢迎下载使用。
2020省大庆实验中学高二下学期周测(5.21-23)生物试题含答案: 这是一份2020省大庆实验中学高二下学期周测(5.21-23)生物试题含答案
2020省大庆实验中学高二6月周测生物试题含答案: 这是一份2020省大庆实验中学高二6月周测生物试题含答案

