2021周口中英文学校高二上学期第一次月考历史试题含答案
展开2020周口中英文学校高二下学期期中考试(6月)历史试题含答案: 这是一份2020周口中英文学校高二下学期期中考试(6月)历史试题含答案
2021朔州怀仁县大地学校高二上学期第一次月考历史试题含答案: 这是一份2021朔州怀仁县大地学校高二上学期第一次月考历史试题含答案,共4页。试卷主要包含了孙中山答日本人,小成语大文化等内容,欢迎下载使用。
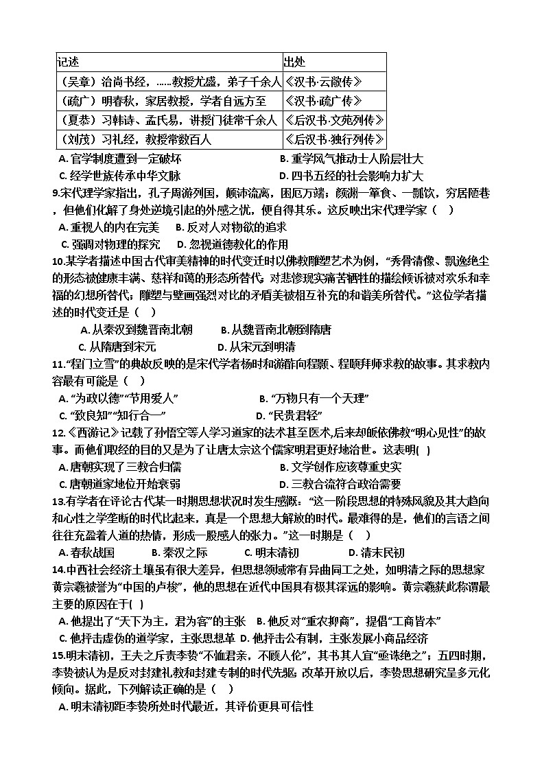
2021贵阳清镇养正学校高二上学期第一次月考历史试题(可编辑)PDF版含答案: 这是一份2021贵阳清镇养正学校高二上学期第一次月考历史试题(可编辑)PDF版含答案

