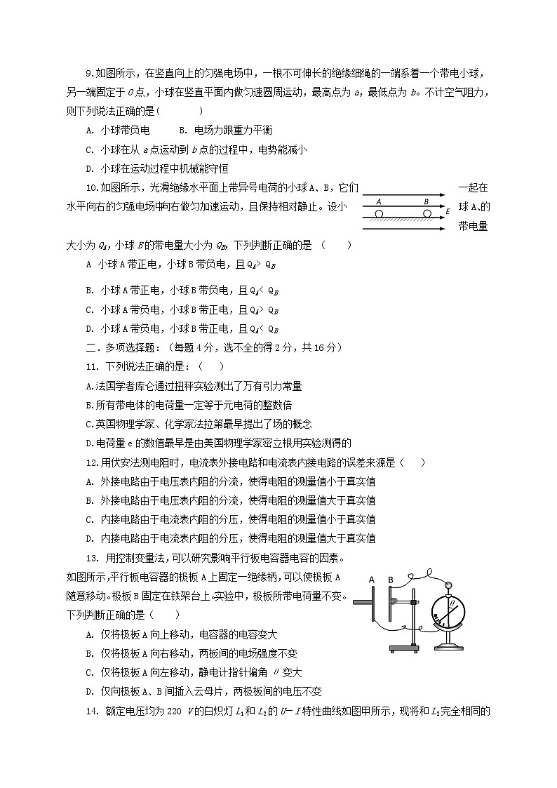
2021唐山开滦二中高二上学期期中考试物理试题含答案
展开2020唐山开滦二中高二下学期6月月考物理试题含答案: 这是一份2020唐山开滦二中高二下学期6月月考物理试题含答案
2020唐山开滦二中高二下学期期末考试(线上)物理试题(可编辑)PDF版含答案: 这是一份2020唐山开滦二中高二下学期期末考试(线上)物理试题(可编辑)PDF版含答案
2021唐山高二上学期9月质量检测物理试题图片版含答案: 这是一份2021唐山高二上学期9月质量检测物理试题图片版含答案,共9页。试卷主要包含了单项选择题,双项选择题,填空及实验题等内容,欢迎下载使用。

