2020浙江省“七彩阳光”新高考研究联盟高三上学期期中联考试题语文含答案
展开浙江省七彩阳光新高考研究联盟2021-2022学年高三语文上学期期中联考试题(Word版附解析): 这是一份浙江省七彩阳光新高考研究联盟2021-2022学年高三语文上学期期中联考试题(Word版附解析),共20页。试卷主要包含了考试结束后,只需上交答题纸, 阅读下面的文字,完成题目等内容,欢迎下载使用。
2022-2023学年浙江省“七彩阳光”新高考研究联盟高二上学期期中联考试题语文PDF版含答案: 这是一份2022-2023学年浙江省“七彩阳光”新高考研究联盟高二上学期期中联考试题语文PDF版含答案,文件包含浙江省“七彩阳光”新高考研究联盟2022-2023学年高二上学期期中联考语文试题可编辑pdf、七彩高二语文答案和解析pdf等2份试卷配套教学资源,其中试卷共12页, 欢迎下载使用。
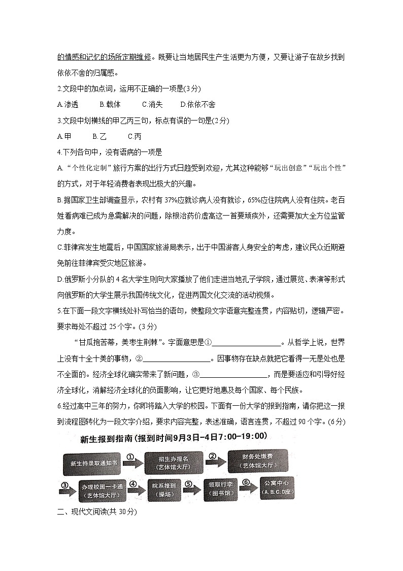
2022-2023学年浙江省“七彩阳光”新高考研究联盟高二上学期期中联考试题语文PDF版含答案: 这是一份2022-2023学年浙江省“七彩阳光”新高考研究联盟高二上学期期中联考试题语文PDF版含答案,文件包含浙江省“七彩阳光”新高考研究联盟2022-2023学年高二上学期期中联考语文试题可编辑pdf、七彩高二语文答案和解析pdf等2份试卷配套教学资源,其中试卷共12页, 欢迎下载使用。

