2020重庆市一中高三上学期期末考试理科综合含答案
展开
这是一份2020重庆市一中高三上学期期末考试理科综合含答案
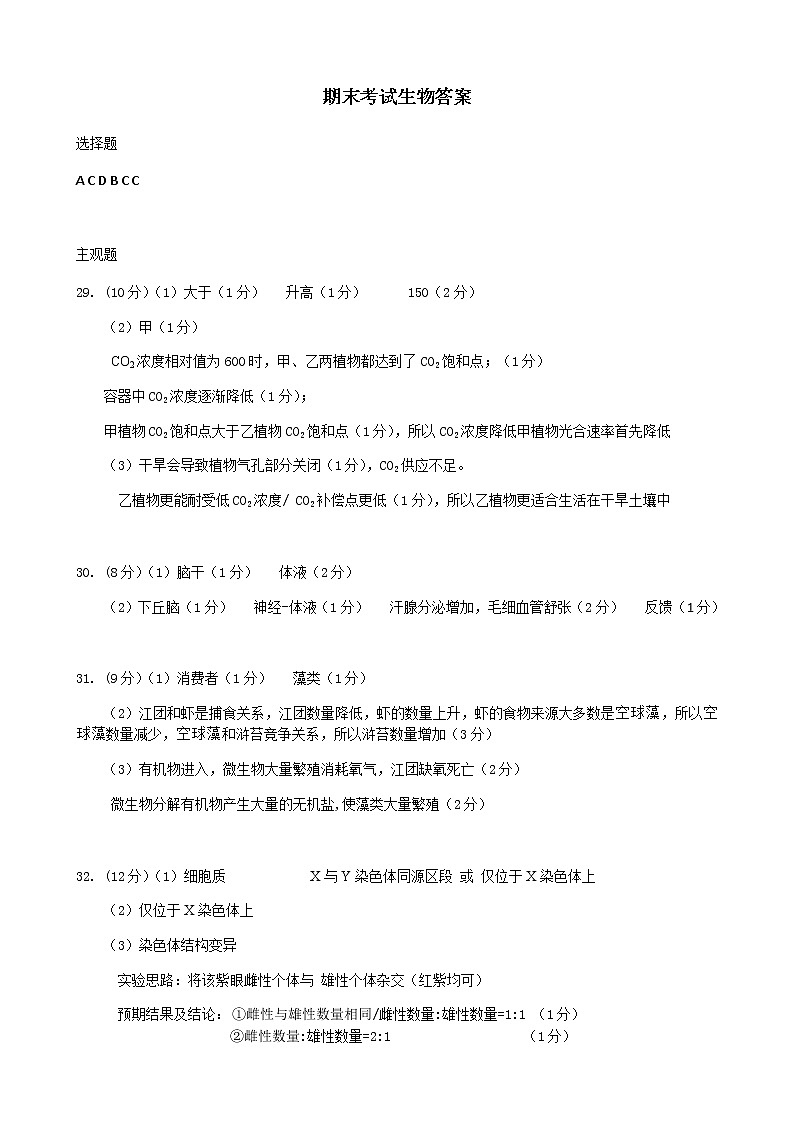
秘密★启用前 【考试时间:2020年1月20日 9:00-11:30 】2020年重庆一中高2020级高三上期期末考试理科综合测试试题卷注意事项:1.答卷前,考生务必将自己的姓名、准考证号码填写在答题卡上。2.作答时,务必将答案写在答题卡上。写在本试卷及草稿纸上无效。3.考试结束后,将答题卡交回。 可能用到的相对原子质量:H-1 C-12 N-14 O-16 S-32 一、选择题:本题共13小题,每小题6分,共78分。在每小题给出的四个选项中,只有一项是符合题目要求的。1.下列有关细胞内结构的说法正确的是A.无丝分裂过程中细胞核与细胞质缢裂是不同步的B.各种细胞内核糖体的形成都与核仁有关C.细胞膜上的糖被只与细胞间识别有关D.生物膜是生物体内所有膜结构的统称 2.下列关于人体细胞生命历程的叙述错误的是A.胎儿手的发育过程会发生细胞凋亡 B.自由基会攻击蛋白质,使蛋白质活性下降,细胞随之逐渐衰老C.细胞内单一基因突变会导致细胞恶性增殖且易发生分散和转移D.细胞分化是基因在不同的时间和空间条件下选择性表达的结果3. 下列有关生物学实验的叙述,正确的是A. 低温诱导染色体数目加倍实验中,将大蒜根尖制成装片后再进行低温处理B. 在“模拟性状分离比”实验中两个桶内的彩球总数一定要相等C. 杂交实验与测交实验的结果是孟德尔“提出问题”的实验基础D. 调查红绿色盲发病率,应该在人群中增加被调查人数,以减小误差4.下列关于神经系统及神经调节的叙述,错误的是A. 肾上腺素既是激素,又可以在某些突触中传递信息B. 刺激某一反射弧的感受器或传出神经,可激发相同反射C. 大脑皮层言语区中,V区受损导致患者不能看懂文字D.“憋尿”能体现神经系统具有分级调节机制5.下列关于群落的叙述,正确的是A.人类活动对群落演替的影响往往是破坏性的 B.土壤中小动物类群丰富研究中,蚯蚓一般采用目测估计法统计 C.福建武夷山常绿阔叶林比西伯利亚泰梅尔半岛冻原物种更丰富D.重庆中央公园里银杏树高低错落分布,体现了群落的垂直结构6.某罕见单基因遗传病是由基因突变导致,以全身性发育迟缓、智力障碍为特征。研究者在调查中发现一个家系,如图。下列说法正确的是 A. 据图判断,该病的遗传方式是伴X隐性遗传B. 2号的卵原细胞、4号的初级卵母细胞一定存在该致病基因C. 3、4号夫妻再生育一个不患该病男孩的概率可能是1/4D. 可通过显微镜观察基因结构判断某人是否为该病携带者7.化学与生活、生产、科技密切相关,下列有关说法正确的是A. 木材和织物用水玻璃浸泡后,不易着火B. 牛奶中加入果汁产生沉淀,是因为发生了酸碱中和反应C. 为防止食品氧化变质,常常在包装袋内放入硅胶或生石灰D. “歼-20”飞机上大量使用的碳纤维是一种新型有机高分子材料8.设NA为阿伏加德罗常数的值,下列说法正确的是A. 28g C5H10的烃分子中,含有的碳碳双键的数目为0.4NAB. 46g乙醇和120g乙酸充分反应,生成的乙酸乙酯分子数为NAC. 含2mol H2SO4的98%浓硫酸与1mol Zn充分反应,转移的电子数为2NAD. 0.5mol/L的CH3COONH4中性溶液中NH4+的数目为0.5NA9.白头翁具有清热解毒、凉血止痢等作用。利用有机物甲可人工合成白头翁(结构简式如图乙),下列说法正确的是A. 乙的分子式为C10H8O4B. 甲与丙烯酸互为同系物C. 甲可发生取代反应、消去反应、还原反应D. 乙能使溴水和酸性KMnO4溶液褪色,且褪色原理相同10.下列实验对应描述及结论正确的是A. 上下移动图①左侧量气管,两侧液面保持等高,证明气密性良好B. 图②可以防止倒吸,能用作某些反应的安全瓶C. 图③可以用来制取并收集少量氨气D. 量取10.00mL液体时,起始时平视读数,终点时如图④所示读数,量取液体体积偏小11.W、X、Y、Z为短周期主族元素,原子序数依次增大。W、Z同主族,X、Y、Z同周期,Z元素原子的最外层电子数是其电子层数的2倍,Y的单质是制造太阳能电池板的重要材料。下列说法正确的是A. 简单离子的半径:Z>X>WB. 简单氢化物的沸点:WZD. Y与W形成的化合物可与CaO反应12.2019年11月《Science》杂志报道了王浩天教授团队发明的制取H2O2的绿色方法,原理如图所示(已知:H2O2 H+ + HO2-,Ka=2.4×10-12)。下列说法错误的是A. a极的电势低于b极B. Y膜为选择性阴离子交换膜C. 每转移0.4 mol e-,就有0.1 mol H2O2生成D. b极的电极反应为O2 + 2e- + H2O HO2- + OH-13.已知pOH= -lg c(OH-)。25℃时,向20.00mL 0.10mol/L弱碱MOH溶液中滴加0.10 mol/L盐酸,溶液pH、 pOH随滴入盐酸体积的变化如图所示,下列说法正确的是A. Q点消耗盐酸的体积大于20.00mLB. V(HCl)=40.00mL时,溶液中存在:c(H+) - c(OH-) = c(M+) + 2c(MOH)C. a+b的值可能大于14D. 水的电离程度:M>Q二、选择题:本题共8小题,每小题6分,共48分。在每小题给出的四个选项中,第14~18题只有一项符合题目要求,第19~21题有多项符合题目要求。全部选对的得6分,选对但不全的得3分,有选错的得0分。14.下列说法正确的是A.α粒子散射实验的结果证明原子核是由质子和中子组成的B.比结合能越大,原子核中的核子结合得越牢固,原子核越稳定C.力是短程力,其表现一定为吸引力D.质子、中子、α粒子的质量分别为、、,由2个质子和2个中子结合成一个α粒子,释放的能量是15.在水平桌面上,一个圆形金属框置于匀强磁场中,线框平面与磁场垂直,磁感应强度B1随时间t的变化关系如图甲所示,0~1 s内磁场方向垂直线框平面向下,圆形金属框与两根水平的平行金属导轨相连接,导轨上放置一根导体棒,且与导轨接触良好,导体棒处于另一匀强磁场B2中,如图乙所示,导体棒始终保持静止,则其所受的摩擦力Ff随时间变化的图像是下图中的(设向右的方向为摩擦力的正方向) A. B.C. D.16.如图所示,物块A的左侧为粗糙竖直墙面,物块B的下面有一竖直压缩弹簧,A、B均保持静止,则A.物块A与墙面间一定有弹力B.物块A与墙面间一定有摩擦力C.物块A受到5个力的作用D.弹簧的弹力大小等于物块A、B的重力之和t/sv/m•s-1O244217.将一个质量为1kg的小球竖直向上抛出,最终落回抛出点,运动过程中所受空气阻力大小恒定,方向与运动方向相反,该过程的v-t图像如图所示,g取10m/s2。下列说法中正确的是 A.小球重力和阻力大小之比为6:1 B.小球上升与下落所用时间之比为2:3 C.小球落回到抛出点的速度大小为m/s D.小球下落过程受到向上的空气阻力,处于超重状态18.如图所示,实线为等量异种点电荷周围的电场线,虚线为以正点电荷为圆心的圆,M点是两点电荷连线的中点,M、N两点的电场强度大小分别为、,电势分别为、,则下列判断中正确的是A., B.若将一正点电荷从虚线上M点移动到N点,该点电荷的电势能增加C.若将一负点电荷从虚线上M点移动到N点,电场力做功为零D.若点电荷仅受该电场的电场力作用,不可能做匀速圆周运动vv19.如图所示,不可伸长的轻绳,绕过光滑定滑轮C,与质量为m的物体A连接,A放在倾角为θ的光滑斜面上,绳的另一端和套在固定竖直杆上的物体B连接,连接物体B的绳最初水平。从当前位置开始,使物体B以速度v沿杆匀速向下运动,设绳的拉力为T,在此后的运动过程中,下列说法正确的是A.物体A做加速运动 B.物体A做匀速运动C.T小于mgsinθ D.T大于mgsinθ20.如图所示,理想变压器原、副线圈匝数比为10:1,电压表为理想电表,R为光敏电阻(其阻值随光的照射强度增大而减小),、、是三个额定电压均为10V的灯泡,其中、规格相同。原线圈接入如图乙所示的正弦交流电,三个灯泡均正常发光,设灯泡不会烧坏,下列说法正确的是A.电路中电流1s内改变50次方向B.灯泡L1、L2的电功率之比为1:5C.若将灯泡换为一个理想二极管,则电压表示数为11VD.若将灯泡换为一个理想电流表,把照射R的光减弱,、仍然可能正常发光21.如图所示,平行金属导轨与水平面间的倾角为θ,导轨电阻不计,与阻值为R的定值电阻相连,匀强磁场垂直穿过导轨平面,磁感应强度为B。有一质量为m、长为l的导体棒在ab位置以初速度v沿斜面向上运动,最远到达a′b′处,导体棒向上滑行的最远距离为x。导体棒的电阻也为R,与导轨之间的动摩擦因数为μ,重力加速度为g。在导体棒向上滑动过程中,下列说法正确的是A.导体棒受到的最大安培力为B.导体棒损失的机械能为mv2-mgxsin θC.导体棒运动的时间为D.整个电路产生的焦耳热为mv2-mgx(sin θ+μcos θ)三、非选择题:共174分。第22~32题为必考题,每个试题考生都必须作答。第33~38题为选考题,考生根据要求作答。(一)必考题:共129分22.(6分)为了测量木块与木板间动摩擦因数,某实验小组使用位移传感器设计了如图所示的实验装置,让木块从倾斜木板上A点由静止释放,位移传感器可以测出木块到传感器的距离。位移传感器连接计算机,描绘出滑块与传感器的距离s随时间t变化规律,取g=10m/s2,,如图所示。 (1)根据上述图线,计算可得木块在0.4s时的速度大小为v=_________m/s(2)根据上述图线,计算可得木块的加速度大小a=________m/s2;(2)现测得斜面倾角为,则= ________。23.(10分)我校小明同学想测量某段铜导线的电阻率,进行了如下实验。(1)如图甲所示,采用绕线法用毫米刻度尺测得10匝铜导线总直径为__________ cm; (2)现取长度为L=100m的一捆铜导线,欲测其电阻,在实验前,事先了解到铜的电阻率很小,在用伏安法测量其电阻时,设计图乙电路,则电压表的另一端应接 (填“a”或“b”),测量得电压表示数为4.50V,而电流表选择0~3.0A量程,其读数如图丙所示,则其读数为 A,可得铜的电阻率为 (计算结果保留两位有效数字)。小明参考课本上的信息(如下图所示),发现计算得到的电阻率有一些偏差,但是实验的操作已经十分规范,测量使用的电表也已尽可能校验准确,请写出一条你认为造成这种偏差的可能原因是__________________。 24.(12分)如图所示,半径R=2m的四分之一粗糙圆弧轨道AB固定于竖直平面内,轨道的B端切线水平,且距水平地面高度为h=1.25m 。现将一质量m=0.2kg的小滑块(可视为质点)从A点由静止释放,小滑块沿圆弧轨道运动至B点以v=5m/s的速度水平抛出,g=10m/s2,求:(1)小滑块沿圆弧轨道运动过程中,克服摩擦力所做的功;(2)小滑块经B点时对圆轨道的压力大小; (3)小滑块着地时的速度大小和方向。abcdB1B2L2L225.(19分)磁悬浮列车的运动原理如图所示,在水平面上有两根水平长直平行导轨,导轨间有与导轨面垂直且方向相反的匀强磁场B1和B2,B1和B2相互间隔,导轨上有金属框abcd。当磁场B1和B2同时以恒定速度沿导轨向右匀速运动时,金属框也会由静止开始沿导轨向右运动。已知两导轨间距L1=0. 4 m,两种磁场的宽度均为L2,L2=ab,B1=B2=1.0T。金属框的质量m=0.1kg,电阻R=2.0Ω。金属框受到的阻力与其速度成正比,即f=kv,k=0.08 kg/s,只考虑动生电动势。求:(1)开始时金属框处于图示位置,判断此时金属框中感应电流的方向;(2)若磁场的运动速度始终为v0=10m/s,在线框加速的过程中,某时刻线框速度v1=7m/s,求此时线框的加速度a1的大小;(3)若磁场的运动速度始终为v0=10m/s,求金属框的最大速度v2为多大?此时装置消耗的总功率为多大?26.(15分)亚硝酰硫酸(NOSO4H)是染料、医药等工业的重要原料;溶于浓硫酸,可在浓硫酸存在时用SO2和浓硝酸反应制得。实验室用如图装置制备少量亚硝酰硫酸(夹持装置略),并测定产品的纯度。 (1)仪器B的名称 。(2)B中产生SO2,其化学方程式为 。(3)三颈烧瓶C中浓硝酸与SO2在浓硫酸作用下反应制得NOSO4H = 1 \* GB3 \* MERGEFORMAT ①实验前浓硝酸和浓硫酸混合的操作为 。 = 2 \* GB3 \* MERGEFORMAT ②C中反应温度不能太高的原因为 。 = 3 \* GB3 \* MERGEFORMAT ③用冷水浴维持C温度不变,开始反应较慢,待生成少量NOSO4H后,反应明显加快,其原因可能是______________________。(4)测定产品的纯度准确称取1.5g产品放入锥形瓶中,加入0.1000mol/L、100.00mL的KMnO4溶液和足量稀硫酸,摇匀充分反应。然后用0.5000mol/L草酸钠标准溶液滴定,消耗草酸钠溶液的体积为30.00mL。已知:2KMnO4+5NOSO4H+2H2O=K2SO4+2MnSO4+5HNO3+2H2SO4 = 1 \* GB3 \* MERGEFORMAT ①草酸钠与高锰酸钾溶液反应的离子方程式为 。 = 2 \* GB3 \* MERGEFORMAT ②滴定终点的现象为 。 = 3 \* GB3 \* MERGEFORMAT ③亚硝酰硫酸的纯度=________。[保留三位有效数字,M(NOSO4H)=127g/mol](14分)铋(Bi)及其化合物广泛应用于电子、医药等领域。由辉铋矿(主要成分为Bi2S3,含杂质PbO2、SiO2等)制备Bi2O3的工艺如下(已知水解能力:Bi3+>Fe3+)回答下列问题:(1)为了提高浸出率,可采取的措施有_______________。(任写一条)(2)“浸出”时Bi2S3与FeCl3溶液反应的化学方程式为__________________________,盐酸的作用 。(3)“母液2”中主要溶质的化学式为________。(4)“粗铋”中含有的主要杂质是Pb,可通过电解精炼除杂。电解质为熔融PbCl2、KC1,电解后精铋留在粗铋电极下方电解槽底部。电解时,粗铋与电源 (填“正”或“负”)极相连。阴极的电极反应为 ,铅元素的金属性比铋元素______。(填“强”“弱”或“不能确定”)。(5)碱式硝酸铋直接灼烧也能得到Bi2O3,上述工艺中转化为碱式碳酸铋再灼烧的优点是_________。(6)常温下,向浓度均为0.1mol/L的Pb2+、Bi3+的混合溶液中滴加Na2S溶液,先生成__________沉淀,通过计算说明 。[已知:Ksp(PbS) = 3.0×10-28,Ksp(Bi2S3) = 1.0×10-20]28.(14分)NO是常见的气体污染,消除NO废气是环境科学研究的热点课题。(1)H2还原法已知:①12N2g+12O2g=NOg ∆H1= +90kJ/mol ②H2g+12O2g=H2Og ∆H2= -280kJ/mol则H2还原NO的热化学方程式为 。(2)活性炭还原法在容积为1L、温度恒定的密闭容中加入1mol NO和足量的活性炭,发生反应C(s) + 2NO(g) N2(g) + CO2 (g) ∆H,测得物质浓度变化如图所示。 = 1 \* GB3 \* MERGEFORMAT ①0-10min内,用活性炭表示的平均反应速率为 g/min。 = 2 \* GB3 \* MERGEFORMAT ②关于该反应的下列叙述正确的是 。A. 压强保持不变说明反应达到平衡 B. 混合气体密度保持不变说明反应达到平衡C. 30min时,改变的条件可能是缩小容器体积D. 选择合适的催化剂,能提高NO的平衡转化率 = 3 \* GB3 \* MERGEFORMAT ③保持条件不变,若第30min时向容器中加入0.5mol CO2和0.5mol NO,则此时平衡 移动(填“正向”“逆向”或“不”)。判断的依据是 。CO还原法将总物质的量为2mol的CO与NO混合气体充入1L的密闭容器中,发生反应:2NO(g) + 2CO(g) 2CO2(g) + N2(g),保持温度和压强不变,测得平衡时NO、CO的转化率(α)与CO和NO物质的量比例关系如右图。NO的转化率曲线为 (填“a”或“b”)。M点的起始n(CO)= mol。该反应的平衡常数K= 。29.(10分)下图表示在光照、温度等条件适宜情况下,环境中CO2浓度分别对甲、乙两种植物光合速率的影响。请回答下列问题:(1)当CO2浓度为350μmol/mL时,甲植物CO2的固定速率 (填“小于”、“等于”或“大于”)乙植物CO2的固定速率;此时若适当提高二氧化碳浓度,则短时间内甲植物叶绿体中C3 / C5的值将 (填“升高”、“降低”或“不变”)。若其它环境条件不变,要使甲植物经过一昼夜(12小时白天,12小时黑夜)获得有机物的积累,则白天CO2浓度必须大于 μmol/mL。(2)在光照强度、温度等其他条件适宜情况下,将上述两种植物置于初始CO2浓度为600μmol/mL的同一密闭容器中。一段时间后,发现两种植物的光合速率都降低,其中光合速率首先开始降低的植物是 ,原因是 。(3)有科研人员认为乙植物比甲植物更适合生活在干旱土壤中,据图分析理由是 。30. (8分)运动员在运动过程中,会有很多的生理变化:(1)在运动过程中,肌肉细胞会产生大量的CO2和热量。CO2会刺激位于 的呼吸中枢,该过程的调节方式是 调节。当体温升高,身体会通过如下途径完成调节过程:①请将该过程补充完整:体温高于正常体温→ 感受到变化→通过 发送信息→ 、 等方式增加散热,同时肌肉和肝脏等产热减少→体温下降。②在调节过程中,激素的作用结果会反过来影响该激素的分泌,这种调节方式叫 调节。31.(9分)长吻鮠俗称江团,是一种非常美味的食材,但饲养时,对氧气含量等条件要求苛刻,价格昂贵。下图表示鱼塘中江团的营养结构,回答下列问题:(1)江团在生态系统的组成成分中属于 ,虾粪便中的能量属于 的同化量。(2)该地区藻类由空球藻和浒苔构成,虾食物来源大多数是空球藻。若江团数量大量降低,会导致浒苔数量增加,浒苔数量增加的原因是: 。(3)由于人为因素,鱼塘旁边化粪池泄漏,部分粪便进入鱼塘,导致江团大量死亡(已排除粪便毒素致死),推测最可能的原因是: 。之后出现水体富营养化,藻类大量繁殖,原因是: 。32.(12分)某动物种群中雌雄数量相当。科研人员从该动物野生型红眼群体中分离出紫眼突变体,但不知该突变基因的位置是位于细胞质中、常染色体上、X与Y染色体同源区段、还是仅位于X染色体上。为探究该突变基因位置进行了实验①。实验①:紫眼雄性×纯合红眼雌性→ F1均为红眼 → F2中红眼 : 紫眼=3 : 1(1)仅根据上述实验①的结果可以确定该基因不位于 。进一步分析发现实验①的F2中紫眼个体性别全为雄性,可以初步确定该基因可能位于 。(2)为最终确定基因位置,科研人员进行了实验②。实验②:紫眼雌性×纯合红眼雄性→ F1中红眼 : 紫眼=1 : 1 →F2中红眼 : 紫眼=1 : 1根据上述实验可最终确定该突变基因的位置是 。(3)科研人员在实验②的F1中发现有一只紫眼个体性别为雌性。分析认为,该紫眼雌性个体出现的原因有两种:一是亲本个体在产生配子过程中发生了眼色基因突变;二是眼色基因所在的染色体片段丢失导致眼色基因丢失。后者的变异类型属于 。已知体细胞中不含眼色基因的个体不能存活,请你帮助科研人员通过一次杂交的方法以探究实验②的F1中出现紫眼雌性的原因。实验思路: ;观察并统计后代雌雄数量及比例。预期结果及结论:①若后代 ,则为眼色基因突变;②若后代 ,则为眼色基因缺失。(二)选考题:(共45分,请考生从给出的2道物理、2道化学、2道生物题中,每科任选一题作答)33.[物理选修3-3](15分)(1)下列说法正确的是_____。(选对1个得2分,选对2个得4分,选对3个得5分;错选1个扣3分,最低得分为0分)A.温度升高,物体内每一个分子热运动的速率一定都增大B.液体表面层分子间距离大于液体内部分子间距离,所以液体表面存在表面张力C.两分子的间距离从小于平衡位置距离r0逐渐增大到10r0的过程中,它们的分子势能先减小后增大D.液晶具有液体流动性,其光学性质具有各向同性的特点E.空气中水蒸气越接近饱和状态,人感觉空气越潮湿(2)如图所示,开口向上的汽缸C静置于水平桌面上,用一横截面积S=50cm2的轻质活塞封闭了一定质量的理想气体,一轻绳一端系在活塞上,另一端跨过两个轻滑轮连着一劲度系数k=2800N/m的竖直轻弹簧A,A下端系有一质量m=14kg的物块B。开始时,缸内气体的温度t1=27℃,活塞到缸底的距离L1=120cm,弹簧恰好处于原长状态。已知外界大气压强恒为P0=1.0×105Pa,取重力加速度g=10m/s2,不计一切摩擦。现使缸内气体缓慢冷却,求: ①当B刚要离开桌面时汽缸内封闭气体的温度;②气体的温度冷却到时B离桌面的高度H(结果保留两位有效数字)。[物理选修3-4](15分)(1)下列说法正确的是_____。(选对1个得2分,选对2个得4分,选对3个得5分;错选1个扣3分,最低得分为0分)A.在干涉现象中,振动加强区域质点的位移总比减弱区域质点的位移要大B.单摆在周期性外力作用下做受迫振动,其振动周期与单摆的摆长无关C.火车鸣笛向我们驶来,我们听到的笛声频率比声源发声的频率高D.当水波通过障碍物时,若障碍的尺寸与波长差不多,或比波长大得多时,将发生明显的衍射现象E.用两束单色光A、B,分别在同一套装置上做干涉实验,若A光的条纹间距比B光的大,则说明A光波长大于B光波长(2)机械横波某时刻的波形图如图所示,波沿x轴正方向传播,波长,质点p的坐标, 从此时刻开始计时。 ①若每间隔最小时间0.4s重复出现波形图,求波速; ②若p点经0.4s第一次达到正向最大位移,求波速; ③若p点经0.4s到达平衡位置,求波速。35.[化学——选修三:物质结构与性质](15分)微量元素硼和镁对植物茎叶的生长和人体骨骼的健康有着十分重要的作用,其化合物也应用广泛。(1)基态B原子的核外电子排布图为 ,其第一电离能比Be (填“大”或“小”)。(2)三价B易形成配离子,如[B(OH)4]-、[BH4]-等。[B(OH)4]-的结构简式为 (标出配位键),其中心原子的杂化方式为 ,写出[BH4]-的一种阳离子等电子体 。(3)图甲表示多硼酸根的一种无限长的链式结构,其化学式可表示为 (以n表示硼原子的个数)。(4)硼酸晶体是片层结构,图乙表示的是其中一层的结构。每一层内存在的作用力有 。(5)三氯化硼的熔点比氯化镁的熔点低,原因是 。(6)镁单质晶体中原子的堆积模型如图丙,它的堆积模型名称为 ;紧邻的四个镁原子的中心连线构成的正四面体的体积是2a cm3,镁单质的密度为ρ g/cm3,已知阿伏伽德罗常数的值为NA,则镁的摩尔质量的表达式是 g/mol。36.[化学——选修五:有机化学基础](15分)某研究小组以有机物A为原料,合成抗癌药——拉帕替尼的中间体H的具体路线如下:已知:①②回答下列问题:(1)C的名称为 。D中所含官能团的名称为 。G的结构简式为 。(2)B→C的反应类型为 。(3)A分子中共面原子数最多为 。(4)A→B的化学方程式为 。(5)碳原子上连有4个不同原子或基团时,该碳原子为手性碳原子。写出D与足量H2反应后产物的结构简式,并用星号(*)标出其中的手性碳原子 。(6)C有多种同分异构体,其中满足下列条件的同分异构体共有_______种。 ①分子中含有苯环;②分子中含有-NO2(不考虑-O-NO2);③能发生银镜反应其中核磁共振氢谱有3组峰,并且峰面积之比为1:2:2的有机物结构简式为__________。37. [生物——选修1:生物技术实践](15分)番茄红素是一种类胡萝卜素,易溶于有机溶剂,不溶于水,不易挥发,化学性质稳定。番茄红素可以从番茄中提取,具有抗氧化、抗癌与抑癌的功效。某科研小组按如下步骤进行了相关实验: = 1 \* GB3 ①提取番茄红素;②将等量癌细胞分别接种在甲、乙两组培养瓶内,适宜条件下培养24h后除去上清液;③向两组培养瓶中分别加入适量番茄红素培养液和等量生理盐水,适宜条件下继续培养;④2h后统计并计算两组的癌细胞增殖抑制率。回答下列问题:(1)提取番茄红素时不宜使用水蒸气蒸馏法,原因是 。根据番茄红素易溶于有机溶剂的特点,可采用有机溶剂萃取的方法,为了提高萃取效果,应对番茄进行 后用有机溶剂进行浸泡提取。根据番茄红素化学性质,在乙醇和石油醚两种溶剂中,应选择 作为番茄红素的萃取剂。(2)根据步骤②~④分析,科研小组的探究目的是 。若要进一步探究番茄红素的浓度与细胞增殖抑制率的关系,请写出简要实验思路: 。(3)新技术新工艺——超临界CO2萃取法:利用超临界状态下的CO2流体对天然有机物具有特殊溶解作用而进行,具有无需高温加热、无残留等特点。其过程如下:番茄粉碎,干燥→通入超临界CO2进行萃取→粗产品→无水乙醇→真空抽滤→高纯度番茄红素据题干分析可知,超临界CO2替代传统有机溶剂的突出优点是能避免 (填一点即可)。(4)对提取的粗品进行鉴定时,可以采用的方法是 。现有两份不同的番茄红素萃取样品鉴定结果(如右图所示)。由图可知, (填“B”或“C”)萃取样品纯度更高。38.[生物——选修3:现代生物科技专题](15分)马铃薯是全球第四大重要的粮食作物,仅次于小麦、水稻和玉米。近年来对马铃薯育种的研究越来越多。请回答下列问题。(1)马铃薯在无性繁殖过程中感染的病毒易传播给后代,从而影响后代产量和品质。为了解决这一问题,可选取植物茎尖通过 技术来脱除病毒,选择茎尖的原因是 。(2)科学家常采用 法将控制HPV-16病毒(人宫颈癌病毒)外壳蛋白合成的基因导入马铃薯细胞,培育出可生产的且抗该病毒的转基因马铃薯,人食用后可获得抗性。若要使目的基因在受体细胞中表达,需要构建 ,而不能直接将目的基因导入受体细胞,原因是目的基因缺乏 。 科学家发现某些细菌的质粒上存在抗生素基因,该基因在基因工程中可作为 。(3)实验发现,该转基因马铃薯经烹煮后抗病毒效果较差,分析其原因可能是 。若要确定某食品是不是转基因生物或是通过转基因技术加工而成的,可以从检测其是否含有外源基因或DNA、 等方面进行检测。 命题人:吕海斌 李黄川 代 云 邹允平 李俊柯 江昊 审题人:张廷全 刘 红 李云高 李俊敏 赵婉婷几种导体材料在20ºC时的电阻率材料ρ/ Ω⸱m材料ρ/ Ω⸱m银1.6×10-8铁1.0×10-7铜1.7×10-8锰铜合金4.4×10-7铝2.9×10-8镍铜合金5.0×10-7钨5.3×10-8镍铬合金1.0×10-6
相关试卷
这是一份2023昆明一中高三上学期月考(四)理科综合PDF版含答案
这是一份2020省双鸭山一中高三上学期期末考试理科综合试题扫描版含答案
这是一份2020贵阳一中高三上学期第四次月考理科综合试题扫描版含答案

