2020洛阳高三上学期第一次统一考试(1月)物理含答案byfeng
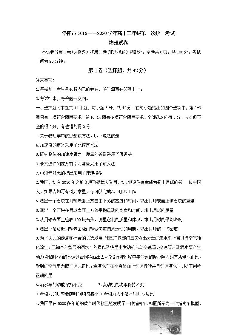
展开洛阳市2019——2020学年高中三年级第一次统一考试物理试卷 本试卷分第I卷(选择题)和第Ⅱ卷(非选择题)两部分,全卷共6页,共l00分,考试时间为90分钟。第Ⅰ卷(选择题,共42分)注意事项:1.答卷前,考生务必将内己的姓名、苓号填写在答题卡上。2.考试结朿,将答题卡交回。一、选择题(本题共14小题,每小题3分,共42分。在每小题给出的四个选项中,第l-9题只有一项符合题目要求,第10-14题有多项符合题目要求。全部选对的得3分,选对但不全的得2分,有选错的得0分。1.关于物理学中的思想或方法,以下说法的是 A.加速度的定义采用了比値定义法B.研究物体的加速度跟力、质量的关系采用了假设法C.卡文迪许测定万有引力常量采用了放大法C.电流元既念的提出采用了理想模型 2.我国计划在2030年之前实现飞船载人登月计划。假设你有幸成为登上月球的第一 位中国人,如果告知万有引力常量,你可以完成以下哪项工作A.测出一个石块在月球表面上方自由下落的高度和时间,求出月球表面上该石块的重量B.测出一个石块在月球表面上方做平拋运动的高度和时间,求出月球的质量C.从月球表面上检取100块石头,测量它们的质量和体积,求出月球的平均密度D.测出飞船贴近月球表面绕门球做匀速圆周运动的周期,求出月球的平均密度3.为了人民的健康和社会的长远发展,我国环保部门每天派出大量的洒水车上街进行空气净化除尘。已知某种型号的洒水车的操作系统是由发动机带动变速箱,变速箱带动洒水泵产生动力,将罐体内的水通过管网喷洒出去。假设行驶过程中车受到的摩擦阻力跟其质量成正比,受到的空气阻力跟车速成正比。当洒水车在平直路面上匀速行驶并且匀速洒水时,以下判断正确的是A.洒水车的动能保持不变 B.发动机的功率保持不变C.牵引力的功率要随时间均匀减小D.牵引力大小洒水时间成反比4.我国早在5000多年前的黄帝时代就已经发明了一种指南车。如图所示为一种指南车模型,该指南车利用机械齿轮传动的原理,在任意转弯的情况下确保指南车上的小木人右手竹始终指向南方。关于该指南车 模型,以下说法正确的是A.以指南车为参照物,车上的小木人始终是静止的B.如果研究指南车的工作原理,可以把车看成质点C.在任意情况下,指南车两个车轮轮缘的线速度大小都相等D.在任意情况下,指南转弯的角速度跟小木人的角速度大小相等5.高空抛物是一件不文明的行为,而目会带来很大的社会危害,2019年6月26日,某门市某小区楼下一位年较妈妈被从三楼阳台丢下的一节5号干电池击中头部,当场鲜血直流,若一节质量为0.1kg的干电池从1.25m高处自由下落到水平地面上后又反弹到0.2m高度,电池第一次接触地面的时间为0.01s,第一次落地对地面的冲击力跟电池重量的比值为,重力加速度大小g = 10m/s2,则该干池的最大重力势能为10J该电池的最大动能为100J电池在接触地面过程中动量的变化量大小为0.3kg•m/s6. 2019年11月4日美国正式启动退出《巴黎气候变化协定》的程序。《巴黎协定》是人类历史上应对全球温中效应带来的气候变化的第三个里程碑式的国际法律文本, 为了减少二氧化碳的排放,我国一直在大力发展新能源汽车。已知某型号的电动汽车主要技术参数如下:根据电动汽车行业国家标准(8386-2017),电机的最大功率为电机输出的最大机械功率;电池容量为电池充满电时储存的最大电能,根据表中数据,可知A.0-lOOkm/h的加速过程中电动车行驶的路程一定大于66mB.电机以最大功率工作且车以适大速度行驶时,车受到的阻力大小为5000NC.该车在0—50km/h的加速过程中平均加速度为25m/s2D.用输出电压为220V的充电桩给电池快速充电时,充电电流一定小于260A7.用某金属研究光电效应规律时得到的光电流随电压变化的图象如图所示,用单色光1和单色光2分別照射该金属时,逸出的光电子的最大初动能分別为Ek1和Ek2,普朗克常量为h。则下列说法正确的是A. >B.单色光I和单色光2的频率之差为C增大单色光1的强度,其遏止电压会增大 D.单光1的频率比单色光1的频率高8.五星红旗是中华人民共和国的象征和标志;升国旗仪式代表了我国的形象,象征着我国蒸蒸日上。天安门广场国旗杆高度为32.6米,而升国旗的高度为28.3米;升国旗时间与北京地区太阳初升的时间是一致的,升旗过程是 127秒,已知国旗重量不可忽略,关于天安门的升国旗仪式,以下说法正确的是 A.擎旗手在国歌刚刚奏响时,要使国旗在升起初始时,旗面在空中瞬间展开为一平面,必须尽力水平向右甩出手中所握旗面B.国旗上升过程中的最大速度可能小10.2m/s C.当国旗匀速上升时,如果水平风力大于国旗的重量,则国旗可以在空中完全展开为一个平面D.当过期匀速上升时,如果水平风力等于国旗的重量,则固定国旗的绳于对国旗的作用力的方向与水平方向夹角45度9.某静电场在轴正半轴上的电势随变化的关系如图所示,则A. 处跟处的电场强度方向相同B.处跟处的电场强度大小相等C.若把带正电的粒子从处侈到处,电场力先做正功再做负功D.同一个带正电的粒于在处具有的电势能小于在处的电势能10.甲乙两物体从同一地点开始沿同一方向运动,用某测速仪描绘出两物体的图像如图所示,已知甲物体的图象是两段半径相同的圆弧,乙物体的图象是一倾斜直线,,甲的初速度、末速度均等于乙的末速度。已知则下列说法正确的0〜,时间内,甲乙两物体距离越来越小时刻,甲乙两物体的加速度大小可能相等时间内,乙车在甲车后方时间内,两物体的平均速度相等11.有一个原副线圈匝数比为10:1的理想变压器,如图所示,原线圈所接交流电源的电压瞬时值表达式为,副线圈所接电路如图所示,灯、为均标有“20V,10W”的灯泡S闭合时,两灯恰好正常发光。则A.电阻B.流过的交流电的周期为0.02sC.断开S后,原线圈的输入功率减小D.断开S后,灯仍能正常发光12.如下图所示,质量为m=245g的物块(可视为质点)放在质量为M=0.5kg的木板左端,木板足够长,静止在光滑水平面上,物块与木板间的动摩擦因数为,质量为的子弹以速度 沿水平方向射入物块并留在其中(时间极短),g取10m/s2.则在整个过程中A.物块和木板组成的系统动量守恒B.子弹的末动能大小为0.01kg·m/s C.子弹对物块的冲量大小为0.49N•s D.物块相对木板滑行的时间为1s13.如图所示,匝数为N,内阻为r的矩形线圈abcd在匀强磁场中绕垂直于磁场的bc边以角速度匀速转动,其线圈中感应电动势的峰值为,闭合回路中两只完全相同的灯泡均能正常发光,此时它们的电阻均为R。则A.从圈中位置开始计时,感应电动势瞬时表达式为B.穿过线圈的最大磁通量为C.从图中位置开始计时,四分之一周期内通过灯泡的电量为D.增大用速度时,灯泡变暗,变亮14.“东方超环”是我国主设计建造的、世界上第一个非圆截面全超导托卡马克核聚变实验装置。2018年11月.有“人造太阳”之称的东方超环实现1亿摄氏度等离子体运行等多项重大突破,获得的实验参数接近未来聚变堆稳态运行模式所需要的物理条件,朝着未来聚变堆实验运行迈出了关键一步。已知“人造太阳”核聚变的反应方程为,关于此核聚变,以下说法正确的是A.要使轻核发生聚变,就要利用粒子加速器,使轻核拥有很大的动能B.Z = 0. M = 1C.lmol氘核和1mol氚核发生核聚变,可以放出17.6McV的能量D.聚变比裂变更安全、清洁第II卷(非选择题,共58分)二、实验题(本理共2小题,共15分) 15.(6分)某同学利用图(a)所示的实验装置验证机械能守恒定律,其中打点计时器的电源为交流电源,可以使用的频率有 20Hz、30Hz和40Hz.打出纸带的一部分如图(b)所示。 该同学在实验中没有记录交流电的频率,需要用实验数据和其他条件进行推算(1)若从打出的纸带可判定重物匀加速下落,利用和图(b)中给出的物理量可以写出:在打点计时器打出B点时,重物下落的速度大小为 ,重物下落的加速度的大小为 。(2)测得:当地重力加速度大小为9. 80m/s2,实验中重物受到的平均阻力大小约为其重力的3%。由此准算出为 Hz。16.(9分)电压表满偏时通过该表的电流是半偏时通过该表电流的两倍,某同学利用这一事实测量电压表的内阻(半偏法)。实验室提供的器材如下:待测电压表V(量程3V,内阻约为3000),电阻箱R (最大阻值为99999).滑动变阻器(最大阻值为100,额定电流2A),电源E(电动势GV,内阻不计),开关两个,导线若干。(1)虚线框内为该同学设计的测量电压表内阻的电路图的一部分,将电路图补充充整。(2)将这种方法测出的电压表内阻记为,则 。与电压表内阻的真实值相比, 。选填“>”“= ”或“<”)三、计算题(本题共3小题,共43分。解答题应写出必要的文字说明、方程式和重要步骤。 只写出最后答案的不能得分。有数值计算的题。答案中必须明确写出数值和单位)17. (10分)一个倾角为的斜面固定在水平面上,一个质量为m = 1.0kg的小物块(可视为质点)以的初速度由底端沿斜面上滑,小物块与斜面的动摩擦因数.若斜面足够长,已知,取,求:(1)小物块沿斜面上滑时的加速度大小:(2)小物块上滑的最大距离;(3)小物块返回斜面底端时的速度大小.18.(14分)如图所示,一带电微粒质量为、电荷量,从静止开始经电压为的电场加速后,水平进入两平行金属板间的偏转电场中,微粒射出电场时的偏转角并接着进入一个力向垂点纸面向里,宽度为D = 34.6cm的匀强进场区域.已知偏转电场中金属板长10cm,两板间距d= 17.3cm,重力不计.( ),求:(1)带电微粒进入偏的电场时的速度;(2)偏转电场中两金属板间的电压;(3)为使带电微粒不会由磁场右边界射出,该匀强磁场的磁感应强度B至少多大?19.(19分)间距为的两平行金属导轨由水平部分和倾斜部分平滑连接而成,如图所示,倾角为的导轨处于大小为B1、方向垂直导轨平面向 上的匀强磁场区间I中,水平导轨上的无磁场区间静止放进一质量为3m的“联动双杆”(由两根长为的金属杆cd和ef,用长度为的刚性绝缘杆连接构成)在“联动双杆” 右侧存在大小为B2,方向垂直导轨平面向上的匀强磁场区间II,其长度大于L,质量为m、长为的金属杆ab从倾斜导轨上端释放,达到匀速后进入水平导轨(无能量损失),杆ab与“联动双杆”发生碰撞,碰后杆ab和cd粘合在一起形成“联动三杆”继续沿水平导轨进入磁场区间II并从中滑出,运动过程中,杆ab、cd和ef与导轨始终接触良好,且保待与导轨接触良好。已知杆ab、cd和ef电阻均为,不计摩擦阻力和导轨电阻,忽略磁场边界效应。求: (计算结果均保留两位有效数字)(1)杆ab在倾斜导轨上匀速运动时的速度大小; (2)“联动三杆”进入磁场区间II前的速度大小;(3)“联动三杆”滑过磁场区间Ⅱ过程中,ef杆产生的焦耳热Q.
2020定州高一上学期期中考试物理含答案byfeng: 这是一份2020定州高一上学期期中考试物理含答案byfeng,共5页。试卷主要包含了实验题,计算题等内容,欢迎下载使用。
2020淄博高二上学期期中考试物理含答案byfeng: 这是一份2020淄博高二上学期期中考试物理含答案byfeng
2020洛阳高三上学期第一次统一考试(1月)物理试题PDF版含答案: 这是一份2020洛阳高三上学期第一次统一考试(1月)物理试题PDF版含答案

