2020延边州高三下学期4月教学质量检测文科综合PDF版含答案
展开2023延边州高三教学质量检测文综试题PDF版无答案: 这是一份2023延边州高三教学质量检测文综试题PDF版无答案,共14页。
2020昆明高三“三诊一模”教学质量检测文科综合试题PDF版含答案: 这是一份2020昆明高三“三诊一模”教学质量检测文科综合试题PDF版含答案
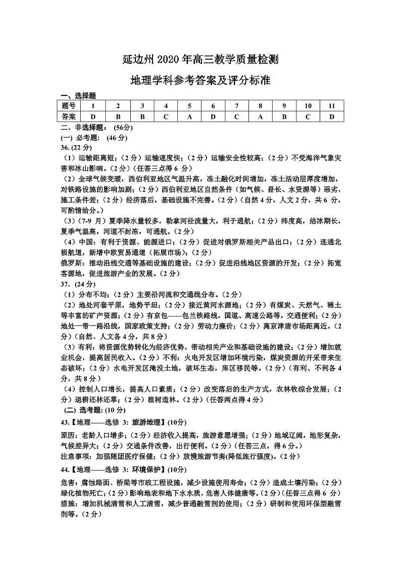
2020届吉林省延边州高三下学期4月教学质量检测文综试题 PDF版: 这是一份2020届吉林省延边州高三下学期4月教学质量检测文综试题 PDF版,文件包含吉林省延边州2020届高三下学期4月教学质量检测文综试题pdf、延边州2020年高三教学质量检测历史学科参考答案及评分标准pdf、延边州2020年高三教学质量检测政治学科参考答案及评分标准pdf、延边州2020年高三教学质量检测地理学科参考答案及评分标准pdf等4份试卷配套教学资源,其中试卷共20页, 欢迎下载使用。

