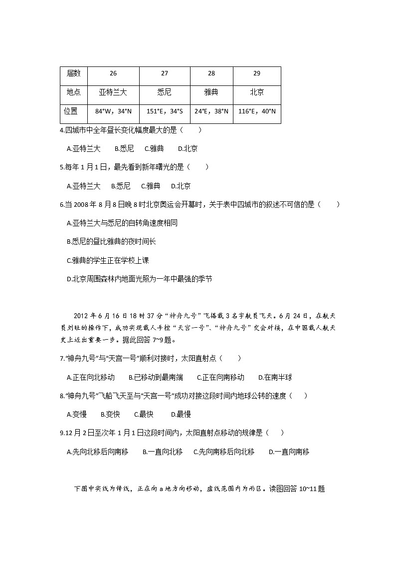
2021周口中英文学校高三上学期期中考试地理试题含答案
展开河南省周口市川汇区周口恒大中学2023-2024学年高三上学期11月期中考试地理试题(含解析): 这是一份河南省周口市川汇区周口恒大中学2023-2024学年高三上学期11月期中考试地理试题(含解析),共23页。试卷主要包含了请将答案正确填写在答题卡上等内容,欢迎下载使用。
2020周口中英文学校高二下学期期中考试(6月)地理试题含答案: 这是一份2020周口中英文学校高二下学期期中考试(6月)地理试题含答案
2021周口中英文学校高二上学期第一次月考地理试题含答案: 这是一份2021周口中英文学校高二上学期第一次月考地理试题含答案

