2021榆林十二中高三上学期第三次月考(12月)生物试题含答案
展开第I卷(选择题 共60分)
选择题:本大题共20小题,每小题3分,共60分。在每小题给出的四个选项中,只有一项是符合题目要求的。
1. 下列关于细胞中的物质叙述正确的是
A、核糖体中不含磷脂分子和磷酸集团
B、细胞内酶的合成过程需要模板和ATP
C、细胞识别与糖蛋白中蛋白质有关、与糖链无关
D、蛋白质能结合Mg 形成血红蛋白参与O2 运输
2. 下列关于细胞中物质运输的叙述正确的是
A、分泌细胞释放分泌蛋白的过程属于主动运输
B、山楂果脯腌制过程中蔗糖进入细胞属于协助扩散
C、肾小管和集合管对水的重吸收过程属于主动运输
D、内环境中离子进入组织细胞过程可属于协助运输
3. 在温度和CO2 浓度适宜的条件下,某植物的光合速率随着光照强度增大而增大,当刚好达到最大值时,如果改变光照强度,下列叙述正确的是
A、若降低光照强度,光反应减弱,暗反应也减弱
B、若继续增大光照强度,光反应增强,暗反应也增强
C、若降低光照强度,短时间内叶绿体内C3含量减少,C5含量增多
D、 若继续增大光照强度,短时间内叶绿体内C3、含量减少,C5含量增多
4. 科学家首次发现一种与抑郁症相关的关键成分--M细胞合成的成纤维细胞生长因子9(FGF9) , 是一种分泌蛋白,其在抑郁症患者大脑中的含量远高于非抑郁症患者。下列相关叙述正确的是
A、M细胞合成分泌FGF9 的过程体现了细胞膜的功能特点
B、可通过降低抑郁症患者大脑中FGF9的含量来治疗抑郁症
C、 FGF9 通过胞吐释放后作用于靶细胞属于细胞间直接信息传递
D、抑郁症患者含较多FGF9 的根本原因是合成该物质的酶活性较高
5. 下列关于细胞生命历程的叙述,错误的是
A、人体的造血干细胞分化为血细胞的过程是不可逆的
B、被病原体感染细胞的清除是通过细胞凋亡完成的
C、肌细胞中只有与肌动蛋白合成有关的基因处于活跃状态
D、与正常细胞相比,癌细胞的周期、形态、结构等都发生了变化
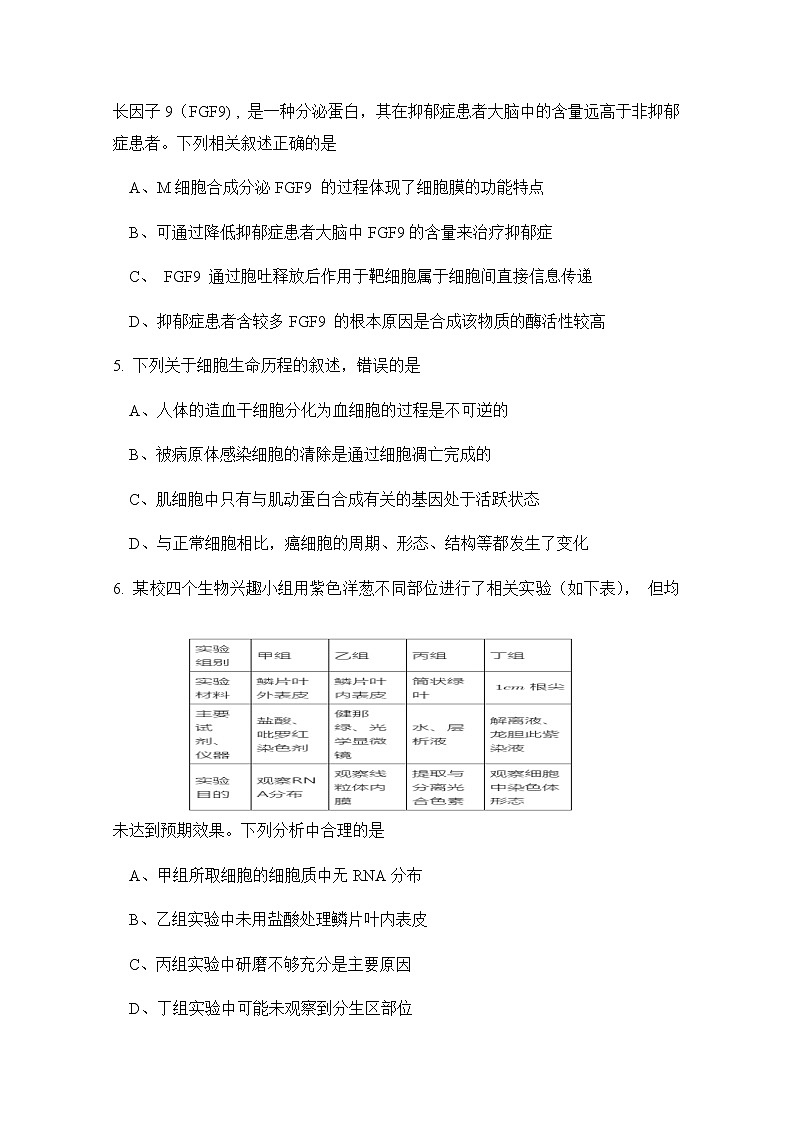
6. 某校四个生物兴趣小组用紫色洋葱不同部位进行了相关实验(如下表), 但均未达到预期效果。下列分析中合理的是
A、甲组所取细胞的细胞质中无RNA分布
B、乙组实验中未用盐酸处理鳞片叶内表皮
C、丙组实验中研磨不够充分是主要原因
D、丁组实验中可能未观察到分生区部位
7. 将果蝇的某个精原细胞的染色体中所有 DNA 链都用32P标记,然后将该细胞置于不含32P的特定培养基中培养,完成减数分裂产生四个正常的子细胞。下列关于分裂过程中的分析,错误的是
A、姐妹染色单体间32P放射量相同 B、同源的两条染色体间32P的放射量相同
C、 次级精母细胞间含32P的染色体数相同 D、子细胞问含32P的染色体数目相同
8. 下图为某个精原细胞的基因和染色体的位置关系示意图,该精原细胞通过减数分裂产生了一个基因型为aBXD的精细胞,并且在减数分裂过程中两个次级精母细胞都同时含有A和a基因。下列叙述正确的是(不考虑基因突变)
A、该精原细胞在减数第一次分裂后期发生了交叉互换
B、次级精母细胞中的A和 a基因位于一对同源染色体上
C、该精原细胞经减数分裂可产生四种基因型不同的配子
D、减数第二次分裂后期会发生A与a、B与b基因的分离
9. 甘蓝型油菜花色性状有白花、乳白花、黄花和金黄花四种类型,由三对等位基因(分别用O和、P和P、Q和q表示)控制,这三对等位基因分别位于三对同源染色体上。若用两个纯合品种为亲本进行杂交。F1 均为乳白花,F2 中出现了白花:乳白花:黄花:金黄花=16: 32:15: 1的数量比,则杂交亲本的组合是
A、OOPPQQXPPqq或 OOppQQXppqq
B、PPQQXppqq或OOppQQXPPQQ
C、ppQQXppqq或OOppQQXppqq
D、OOppQQXPPqq或OOPPQQXppqq
10. 肺炎双球菌转化实验中,S型菌的部分 DNA 片段进人 R 型菌内并整合到R
的DNA分子上,使这种 R 型菌转化为能合成荚膜多糖的S型菌。下列叙述正确的是
A、R型菌转化成S型菌前后的 DNA中,嘌呤所占比例发生了改变
B、进入R型菌的 DNA片段上,可有多个RNA 聚合酶结合位点
C、R型菌转化成S型菌的过程中,R型菌发生了染色体变异
D、该实验体现了基因通过控制蛋白质的结构直接控制生物体的性状
11、鱼鳞病是一种单基因遗传病,且父母正常的家庭中也可能有患者,另外自然人群中正常男性个体不携带该遗传病的致病基因。不考虑突变,下列关于该遗传病的叙述,错误的是
A、该遗传病往往呈现(隔代)交叉遗传的特点
B. 不患该遗传病的女性、其子女均不患该病
C、某女性携带者与正常男性婚配,生一正常女孩的概率为1/2
D. 可运用基因诊断的检测手段,确定胎儿是否患有该遗传病
12、鸡的性别决定方式为ZW型,其羽色由位于Z染色体上的3个复等位基因决定,其中R基因控制芦花羽,Y基因控制全色羽,G基因控制白色羽。现有白色羽雄鸡和全色羽酶鸡杂交、子代的表现型及比例为白色羽雌性:芦花羽雌性:白色羽雄性:芦花羽雄性=1: 1:1: 1、据此推测(不考虚基因突变与其他变异), 下列叙述正确的是
A、复等位基因的出现体现了基因突变的随机性
B、该种群中控制该种鸡羽色的基因组合共12种
C、芦花羽雄性和全色羽雌性杂交,可根据羽色判断其子代的性别
D、子代芦花羽雌性与白色羽雄性杂交后代产生白色羽的概率是1/2
13、人体细胞中某DNA分子含有n个碱基。下列关于该 DNA 控制蛋白质合成的叙述,错误的是
A、该DNA分子转录产生的mRNA分子中的碱基数为n/2
B、在不同细胞中,该DNA分子转录出的相应的mRNA种类可能不同
该DNA分子上有 DNA聚合酶和RNA聚合酶的结合位点
D. 该 DNA控制蛋白质合成以DNA的一条链作为模板进行转录
14、真核细胞内 RNA 的酶促反应合成过程如下图所示。下列相关叙述中错误的是
A、该过程不会发生在细胞质中
B、该过程两个 RNA 聚合酶反向移动
C、该DNA片段至少含有两个基因
D、该DNA片段的两条链均可作为模板进行转录
15. 下列关于生物变异的叙述,正确的是
A. 若某基因缺失了单个碱基对,则该基因编码的肽链长度就会变短
B、减数分裂过程中非同源染色体之间发生自由组合,导致基因重组
C、突变和基因重组使种群基因赖率发生定向改变来决定生物进化的方向
D、基因突变、染色体变异和基因重组均可用光学显微镜直接观察
16. 下列关于育种的分析,正确的是
A、二倍体西瓜传粉给四倍体西瓜,结出的果实为无子西瓜
B、普通小麦是六倍体、花粉培育产生的个体属于三倍体
C、三倍体植物不能由受精卵发育而来,但可通过植物组织培养的方法获得
D、二倍体杂合豌豆经花药离体培养和秋水鲜素处理,能获得可育纯合子
17.下列有关果蝇(梁色体组成2N=-8) 的叙述,正确的是
A、果蝇基因组测序,测定的是 4条染色体上的 DNA序列
B、果蝇的一个次级精母细胞中,有可能含有2条X染色体
C、果蝇经正常减数分裂形成的配子中,染色体数目为2对
D、性染色体异常 XXY的果蝇,其体细胞中有3个染色体组
18下图为人类某种单基因遗传病系谱图,图示中个体均未发生变异。下列有关分析正确的是
A、若致病基因位于常染色体上,则II4的致病基因来自I1
B、若致病基因位于X染色体上,则II4的致病基因来自I2的概率为1/2
C、若该系谱图中II5不携带致病基因,则Ⅲ5是携带者的概率为1/2
D、若该系谱图中Ⅲ1是患者,则可以确定该病的致病基因位于性染色体上
19下列与遗传相关的叙述正确的是
A、类比推理得出的结论不需要观察和实验的检验
B、利用豌豆进行杂交实验时需要除去父母本的全部雄蕊
C、孟德尔遗传规律只适用于进行有性生殖的真核生物核基因的遗传
D、等位基因指位于同源染色体同一位置上控制同一生物性状的基因
20.大肠杆菌中色氨酸的合成过程需要5种酶,控制这5种酶的基因在DNA上的排列和基因表达过程如下图所示。当环境中缺乏色氨酸时,大肠杆菌就会合成这5种酶,将前体物质逐步转化为色氨酸;当环境中存在色氨酸并进入大肠杆菌中,与色氨酸合成相关的5个基因的转录就会关闭。下列叙述正确的是
A、大肠杆菌中色氨酸的合成过程,需要的 ATP大多由线粒体提供
B、与大肠杆菌中色氨酸合成相关的5个基因协同表达与生物进化有关
C、上述5个基因转录出的一条 mRNA 翻译成的蛋白质的空间结构都相同
D、基因通过控制酶的合成控制代谢进程,直接控制了生物性状
非选择题:本题包括4小题,共40分。
21. (10分)科学家对生长在某区域两个不同地段(水分条件相对较好的沟底和水分条件较差的坡面)的中国沙棘雌雄株进行了研究,测得一天中6: 00~18: 00的净光合速率(单位时间单位叶面积吸收CO2的量)变化曲线如下图所示。请回答下列问题:
(1) 曲线IV中18: 00时,叶肉细胞产生ATP的场所有__________
(2) 一般情况下,比较曲线I中8: 00和12: 00两个时刻,暗反应固定的CO2量_________(填“一定”或“不一定”) 相等,原因是____________________________。
12: 00~14: 00,Ⅰ、Ⅱ两条曲线都在下降,导致其下降的主要外界因素分别是_______(填“CO2浓度”“水分”或“光照强度”)
(4) 在水分条件相对较好的沟底,14: 00~16: 00, 雌雄株单位叶面积有机物积累量的大小情况是雄株_____(填"> "" <"或“=”) 雌株。
(5) 由图中数据可知,土壤水分含量的变化对中国沙棘_____(填“雄株”或“雌株”) 净光合速率的影响较大。
22.(10分)二倍体结球甘蓝的紫色叶对绿色叶为显性,控制该相对性状的两对等位基因(A、a和B、b)分别位于3号和8号染色体上。下表是纯合甘蓝杂交实验的统计数据:
请回答:
(1)结球甘蓝叶色性状的遗传遵循________定律。
(2)表中组合①的两个亲本基因型为________,理论上组合①的F2紫色叶植株中,纯合子所占的比例为________。
(3)表中组合②的亲本中,紫色叶植株的基因型为________。若组合②的F1与绿色叶甘蓝杂交,理论上后代的表现型及比例为________。
23. (8分)下图1为某家族患原发低钾性周期性麻痹的遗债系谱图。请回答下列问题:
(1) 该病的致病基因最可能是______性遗传,位于_______染色体上。
(2) 若Ⅲ1与正常女性(XBXb,b为眼球震颤基因)婚配,所生的子女只患一种病的概率是________
(3) 研究人员检测了该家族中正常人和患者相应基因的编码链(非模板链)碱基序列,如图2所示,图中四种不同形状曲线代表四种碱基。峰的顺序表示碱基序列,且一个峰对应一个碱基。该家族正常人的基因编码链的碱基序列为CGCTCCTTCCGTCT___________患者的基因在“↓”所指位置处碱基发生了_______ 改变,导致由其合成的肽链上原来对应的_______变为________。 (丙氨酸GCA, 精氨酸 CGU, 丝氨酸 AGU, 组氨酸CAU) ,
(4) 要了解IV1 与IV2的后代是否携带致病基因,需到医院进行遗传咨询,并对V1做______
24. (12分)某植物(2n=10)花蕊的性别分化受两对独立遗传的等位基因控制,显性基因B和E共同存在时植株开两性花,表现为野生型;仅有显性基因E存在时,植株的雄蕊会转化成雌蕊,成为表现型为双雌蕊的可育植物;只要不存在显性基因E, 植物表现为败育。请根据上述信息回答问题
(1) 该物种在雌配子形成过程中细胞内可形成_______四分体。纯合子 BBEE和bbEE 杂交,应选择_________作母本,得到的F2中表现型及其比例___________
(2) BbEe个体自花传粉,后代可育个体所占比例为_____,可育个体中纯合予的基因型是 _________
(3) 请设计实验探究某一双雌蕊个体是否为纯合子。 (提示:有已知性状的纯合子植株可供选用)
实验步骤:
①_______________________________________________
②_______________________________________________
结果预测:
①如果____________该植株为纯合子;
②如果____________则该植株为杂合子。
榆林市第十二中学高三年级模拟考试生物试题
答 案
1 ~ 5 B D A B C 6 ~10 D B C D B
11~15 B D A A B 16~20 D B C C B
亲本组合
F1株数
F2株数
紫色叶
绿色叶
紫色叶
绿色叶
①紫色叶×绿色叶
121
0
451
30
②紫色叶×绿色叶
89
0
242
81
2024榆林府谷中学高三上学期11月月考试题生物PDF版含答案: 这是一份2024榆林府谷中学高三上学期11月月考试题生物PDF版含答案,文件包含陕西省榆林市府谷中学2023-2024学年高三上学期11月月考生物pdf、陕西省榆林市府谷中学2023-2024学年高三上学期11月月考生物答案pdf等2份试卷配套教学资源,其中试卷共12页, 欢迎下载使用。
2021榆林十二中高一上学期第一次月考生物试题含答案: 这是一份2021榆林十二中高一上学期第一次月考生物试题含答案,共26页。
2021榆林十中高三上学期第二次月考生物试题含答案: 这是一份2021榆林十中高三上学期第二次月考生物试题含答案

