北京市2021-2022学年七年级上册语文期中考分题型分层汇编-03语言表达&综合读写
展开
这是一份北京市2021-2022学年七年级上册语文期中考分题型分层汇编-03语言表达&综合读写,共10页。
语言运用(共1小题)
(2021秋•西城区校级期中)附中120年校庆前夕,你有幸参与了校庆邀请函的书写工作,下面是一封校庆邀请函的部分内容。其中有两处不得体,请找出并作修改。
……附中诚邀您出席校庆典礼,与贵校师生共襄盛典(共襄盛典是指大家都来出力,帮助完成这个盛大的典礼)。您的惠顾就是对我们的最大支持。如您能参加,请于10月10日前发回执告知,以便学校做好接待准备。如不能亲临,可将贺信寄送到校庆办公室……
①将 改为
②将 改为
综合读写(共5小题)
(2021秋•东城区校级期中)请阅读下面的文段,完成问题。
金秋十月,正是北京最美好的时节。同学们走出校园,追寻课本中的作家在北京留下的足迹。
第一站,同学们来到冰心故居,位于张自忠路中剪子巷33号。1913年,13岁的冰心跟随父亲从福州老家来到北京,当时就住在这里。这里灰突突的氛围和“有风三尺土,无雨一街泥”的恶劣天气与南方(jié)然不同。1914年,家人把她送到一所中学读书,校风朴素、管理严格、重视实践,还会组织学生们进行辩论、郊游等。1918年,冰心从中学顺利毕业,她一直说,中学阶段的这几年对她的一生都具有①_____的影响。
第二站是老舍的故居,隐匿在灯市口西街丰盛胡同19号。老舍先生1949年由美国归国后,一直居住在此。在这个静谧的小院中,老舍创作了二十多个剧本,其中引起轰动的是《龙须沟》《茶馆》。《龙须沟》使他荣获了“人民艺术家”的光荣称号,《茶馆》成为北京人民艺术剧院的保留剧目。
第三站是史铁生的精神家园——地坛。史铁生在好几篇小说中都提到过一座废弃的古园,实际就是地坛。1972年,在双腿残疾的沉重打击下,史铁生“走”进②_____的地坛,并与它结下了不解之缘。当人们为《我与地坛》中通透和超越之美而感(kǎi)的时候,很少有人能够想象和体会他的艰难困苦。每个人都有自己需要面对的命运,而每个人的命运都布满了坎坷与曲折,只是呈现出不同的方式而已。甲_____,乙_____,b丙_____,丁_____。著名作家雨果曾经说过:“人间如果没有爱,太阳也会灭。”热爱祖国、热爱亲人、热爱自然,都是人世间最美的情感。
(1)文段中加点字的读音、括号内按拼音填写的汉字全部正确的一项是
(2)文中横线①、②处依次填入的成语,最恰当的一项是
(3)依据文段内容,将下列语句依次填入文中的甲、乙、丙、丁处,顺序正确的一项是
①只有勇敢地面对命运的残缺
②生命本来就是不圆满的
③挑战命运
④才能体现出生命的价值来
A.②①④③
B.②①③④
C.③④②①
D.③④①②
(2021秋•昌平区期中)很多人在读书的时候会时而痛哭,时而大笑,时而沉思……看来是被书中的内容打动了。相信你也有这样的情况。请你说说你读过的名著中的,让你有所感触的情节,具体描述出来,并说说该情节为什么能打动你。(100字左右)
(2021秋•北京期中)寻找传统文化。西山不仅风景优美,历史文化也丰富,也请你参与活动,完成问题。
西山国家森林公园位于北京西五环外的小西山上,虽然知名度不高,但胜在景区幽静,游客不多。所处的西山山脉在冬季雪景尤为清丽,被称为“西山晴雪”,是著名“燕京八景”之一。香山是这一带典型的山峰,因此乾隆把西山晴雪碑立在香山山腰。
老舍先生是北京人,鲁迅先生和朱自清先生都在北京任教过,他们为看西山晴雪都曾登临西山,更增添了西山的文化意味。
(1)隶书方劲古拙,蚕头燕尾,一波三折;楷书形体方正,笔画平直,中正典雅;行书书写灵动,游丝牵连,潇洒飘逸;草书结构简省,笔画连绵,酣畅淋漓。如图是同学在香山临帖写的书法作品,你认为它最接近的一种书体是
A.隶书
B.楷书
C.行书
D.草书
(2)进入初中,正好学了鲁迅先生、朱自清先生、老舍先生的文章,下列作家作品内容与对联对应完全正确的一项是
①听牧童短笛欢唱 盼东风脚步快来
②晴天晴雪晴宝地 暖山暖水暖济南
③朝花夕拾童年趣 呐喊彷徨民族魂
(3)小文在参加完活动后绘制了一幅小报,决定在小报上配一副关于西山晴雪美景的对联。但不小心将纸张打湿,请你从以下四个字中选出两个字,组成完整的对联,并按照对联的书写格式将完。
可选的四个字:动 固 兴 平
上联:
下联:
(2021秋•海淀区期中)食堂可是同学们特别向往的地方!有同学发现食谱上的一些菜名很有意思。请你从下面【甲】【乙】两个菜名中选择一个,参考示例,为大家讲讲它的命名方式有何妙处。
示例:
“火山飘雪”——白糖拌西红柿
“火山飘雪”的比喻,让人仿佛看到红红的西红柿上铺了一层雪白的糖粒儿,红彤彤雪莹莹,真是诱人啊!
【甲】绝代双骄——红辣椒炒青辣椒
【乙】蚂蚁上树——肉末粉条
(2021秋•海淀区期中)今年是鲁迅先生诞辰140周年,图书馆推出了《朝花夕拾》阅读活动。活动中同学们针对“消除与经典的隔膜”这个话题进行了读书方法的交流。大家认为,可以带着自己的生活体验去阅读;也可以确定一个专题,选择不同篇章中的相关内容去阅读。请结合《朝花夕拾》的相关内容,说说你运用其中一种阅读方法的体会。
汉字书写(共2小题)
(2021秋•西城区校级期中)展板二:附中校训。
通过校史教育,你为成为附中人感到骄傲和自豪,同时也懂得了校训“诚、爱、勤、勇”的深刻内涵。一代代附中人正是牢记并践行这四字校训,成为了祖国的栋梁之才。
请你参照图片,用正楷字工整地书写校训(可写简体字),书写要字迹清楚、工整,不可随意涂改。
(2021秋•昌平区期中)一位同学设计了带有“新青年”字样的文化衫,请你用正楷字体在这件文化衫上书写“新青年”三个字。
A.隐匿(mì)
静谧(bì)
结
慨
B.隐匿(nì)
静谧(mì)
截
慨
C.隐匿(nì)
静谧(bì)
结
概
D.隐匿(mì)
静谧(mì)
截
概
A.举足轻重
人声鼎沸
B.举重若轻
人迹罕至
C.举重若轻
人声鼎沸
D.举足轻重
人迹罕至
A.鲁迅
老舍
朱自清
B.朱自清
鲁迅
老舍
C.老舍
朱自清
鲁迅
D.朱自清
老舍
鲁迅
参考答案与试题解析
语言运用(共1小题)
(2021秋•西城区校级期中)附中120年校庆前夕,你有幸参与了校庆邀请函的书写工作,下面是一封校庆邀请函的部分内容。其中有两处不得体,请找出并作修改。
……附中诚邀您出席校庆典礼,与贵校师生共襄盛典(共襄盛典是指大家都来出力,帮助完成这个盛大的典礼)。您的惠顾就是对我们的最大支持。如您能参加,请于10月10日前发回执告知,以便学校做好接待准备。如不能亲临,可将贺信寄送到校庆办公室……
①将 贵校 改为 我校(本校)
②将 惠顾 改为 莅临 (光临)
【解答】①“贵校”是敬辞,不能用来称自己的学校,应改为“我校”或“本校”。
②“惠顾”是“惠临(多用于商店对顾客)”,不符合语境,应改为“光临”或“莅临”。
答案:
①贵校 我校(本校)
②惠顾 莅临 (光临)
综合读写(共5小题)
(2021秋•东城区校级期中)请阅读下面的文段,完成问题。
金秋十月,正是北京最美好的时节。同学们走出校园,追寻课本中的作家在北京留下的足迹。
第一站,同学们来到冰心故居,位于张自忠路中剪子巷33号。1913年,13岁的冰心跟随父亲从福州老家来到北京,当时就住在这里。这里灰突突的氛围和“有风三尺土,无雨一街泥”的恶劣天气与南方(jié)然不同。1914年,家人把她送到一所中学读书,校风朴素、管理严格、重视实践,还会组织学生们进行辩论、郊游等。1918年,冰心从中学顺利毕业,她一直说,中学阶段的这几年对她的一生都具有①_____的影响。
第二站是老舍的故居,隐匿在灯市口西街丰盛胡同19号。老舍先生1949年由美国归国后,一直居住在此。在这个静谧的小院中,老舍创作了二十多个剧本,其中引起轰动的是《龙须沟》《茶馆》。《龙须沟》使他荣获了“人民艺术家”的光荣称号,《茶馆》成为北京人民艺术剧院的保留剧目。
第三站是史铁生的精神家园——地坛。史铁生在好几篇小说中都提到过一座废弃的古园,实际就是地坛。1972年,在双腿残疾的沉重打击下,史铁生“走”进②_____的地坛,并与它结下了不解之缘。当人们为《我与地坛》中通透和超越之美而感(kǎi)的时候,很少有人能够想象和体会他的艰难困苦。每个人都有自己需要面对的命运,而每个人的命运都布满了坎坷与曲折,只是呈现出不同的方式而已。甲_____,乙_____,b丙_____,丁_____。著名作家雨果曾经说过:“人间如果没有爱,太阳也会灭。”热爱祖国、热爱亲人、热爱自然,都是人世间最美的情感。
(1)文段中加点字的读音、括号内按拼音填写的汉字全部正确的一项是 B
(2)文中横线①、②处依次填入的成语,最恰当的一项是 D
(3)依据文段内容,将下列语句依次填入文中的甲、乙、丙、丁处,顺序正确的一项是 B
①只有勇敢地面对命运的残缺
②生命本来就是不圆满的
③挑战命运
④才能体现出生命的价值来
A.②①④③
B.②①③④
C.③④②①
D.③④①②
【解答】答案:
(1)B
(2)D
(3)B
(2021秋•昌平区期中)很多人在读书的时候会时而痛哭,时而大笑,时而沉思……看来是被书中的内容打动了。相信你也有这样的情况。请你说说你读过的名著中的,让你有所感触的情节,具体描述出来,并说说该情节为什么能打动你。(100字左右)
【解答】答案:
示例:当我读到《骆驼祥子》这部小说中,最后祥子躲在送葬的队伍混日子的片段,心中翻涌不断,“他那么大的个子,偏争着去打一面飞虎旗,或一对短窄的挽联;那较重的红伞与肃静牌等等,他都不肯去动。和个老人,小孩,甚于至妇女,他也会去争竞。他不肯吃一点亏。”一个有朝气、积极向上的青年,却被社会变得这副鬼样。想想我们自身,一定要认识到:拼搏磨折是为了改变世界,不是让世界改变自己。
(2021秋•北京期中)寻找传统文化。西山不仅风景优美,历史文化也丰富,也请你参与活动,完成问题。
西山国家森林公园位于北京西五环外的小西山上,虽然知名度不高,但胜在景区幽静,游客不多。所处的西山山脉在冬季雪景尤为清丽,被称为“西山晴雪”,是著名“燕京八景”之一。香山是这一带典型的山峰,因此乾隆把西山晴雪碑立在香山山腰。
老舍先生是北京人,鲁迅先生和朱自清先生都在北京任教过,他们为看西山晴雪都曾登临西山,更增添了西山的文化意味。
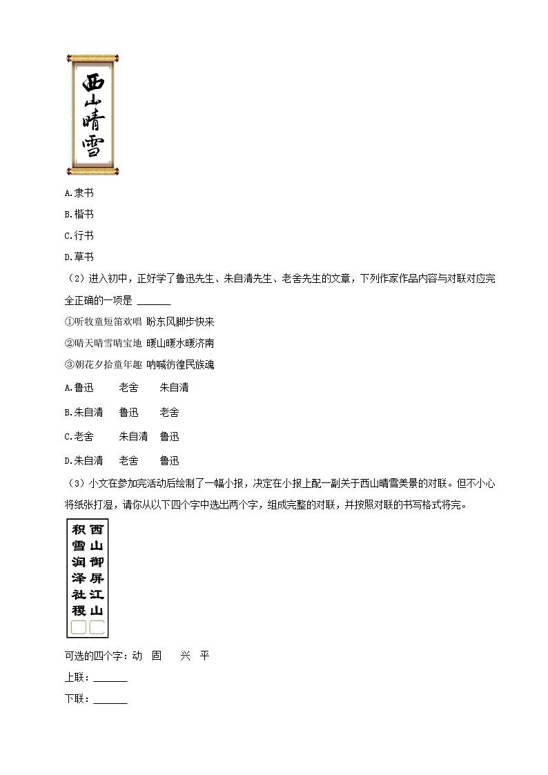
(1)隶书方劲古拙,蚕头燕尾,一波三折;楷书形体方正,笔画平直,中正典雅;行书书写灵动,游丝牵连,潇洒飘逸;草书结构简省,笔画连绵,酣畅淋漓。如图是同学在香山临帖写的书法作品,你认为它最接近的一种书体是 C
A.隶书
B.楷书
C.行书
D.草书
(2)进入初中,正好学了鲁迅先生、朱自清先生、老舍先生的文章,下列作家作品内容与对联对应完全正确的一项是 D
①听牧童短笛欢唱 盼东风脚步快来
②晴天晴雪晴宝地 暖山暖水暖济南
③朝花夕拾童年趣 呐喊彷徨民族魂
(3)小文在参加完活动后绘制了一幅小报,决定在小报上配一副关于西山晴雪美景的对联。但不小心将纸张打湿,请你从以下四个字中选出两个字,组成完整的对联,并按照对联的书写格式将完。
可选的四个字:动 固 兴 平
上联:
下联:
【解答】答案:
(1)C
(2)D
(3)
(2021秋•海淀区期中)食堂可是同学们特别向往的地方!有同学发现食谱上的一些菜名很有意思。请你从下面【甲】【乙】两个菜名中选择一个,参考示例,为大家讲讲它的命名方式有何妙处。
示例:
“火山飘雪”——白糖拌西红柿
“火山飘雪”的比喻,让人仿佛看到红红的西红柿上铺了一层雪白的糖粒儿,红彤彤雪莹莹,真是诱人啊!
【甲】绝代双骄——红辣椒炒青辣椒
【乙】蚂蚁上树——肉末粉条
【解答】答案:
示例一:甲,运用谐音,将“红辣椒”“青辣椒”称作“双骄”,又用“绝代”修饰,既巧妙契合电视剧的名称,又蕴含着对该菜的赞叹之情。
示例二:乙,运用比喻,将肉末比作蚂蚁,将粉条比作树,生动形象地描绘出肉末粘附于粉条之上的状态,令人垂涎欲滴。
(2021秋•海淀区期中)今年是鲁迅先生诞辰140周年,图书馆推出了《朝花夕拾》阅读活动。活动中同学们针对“消除与经典的隔膜”这个话题进行了读书方法的交流。大家认为,可以带着自己的生活体验去阅读;也可以确定一个专题,选择不同篇章中的相关内容去阅读。请结合《朝花夕拾》的相关内容,说说你运用其中一种阅读方法的体会。
【解答】选取适当的阅读方法去理解名著,我们可以从人物塑造专题去分析,从《朝花夕拾》中选择典型的人物,加以分析即可。
如:我选取“人物性格魅力”专题研讨的阅读方法去阅读《朝花夕拾》。书中塑造愚昧迷信却又朴实善良的长妈妈;不修边幅却能平等待人、具有伟大的人格魅力的藤野先生;方正质朴、博学而又严而不厉的寿镜吾老师;心术不正、自私自利的市侩衍太太等等,一个个鲜明生动又复杂的人物形象在我的眼前晃动。
答案:
示例:我选取“人物性格魅力”专题研讨的阅读方法去阅读《朝花夕拾》。书中塑造愚昧迷信却又朴实善良的长妈妈;不修边幅却能平等待人、具有伟大的人格魅力的藤野先生;方正质朴、博学而又严而不厉的寿镜吾老师;心术不正、自私自利的市侩衍太太等等,一个个鲜明生动又复杂的人物形象在我的眼前晃动。
汉字书写(共2小题)
(2021秋•西城区校级期中)展板二:附中校训。
通过校史教育,你为成为附中人感到骄傲和自豪,同时也懂得了校训“诚、爱、勤、勇”的深刻内涵。一代代附中人正是牢记并践行这四字校训,成为了祖国的栋梁之才。
请你参照图片,用正楷字工整地书写校训(可写简体字),书写要字迹清楚、工整,不可随意涂改。
【解答】答案:
诚 爱 勤 勇
(2021秋•昌平区期中)一位同学设计了带有“新青年”字样的文化衫,请你用正楷字体在这件文化衫上书写“新青年”三个字。
【解答】答案:
新青年
A.隐匿(mì)
静谧(bì)
结
慨
B.隐匿(nì)
静谧(mì)
截
慨
C.隐匿(nì)
静谧(bì)
结
概
D.隐匿(mì)
静谧(mì)
截
概
A.举足轻重
人声鼎沸
B.举重若轻
人迹罕至
C.举重若轻
人声鼎沸
D.举足轻重
人迹罕至
A.鲁迅
老舍
朱自清
B.朱自清
鲁迅
老舍
C.老舍
朱自清
鲁迅
D.朱自清
老舍
鲁迅
相关试卷
这是一份北京市2021-2022学年七年级上册语文期中考分题型分层汇编-04名著阅读,共7页。
这是一份北京市2021-2022学年七年级上册语文期中考分题型分层汇编-05古诗文默写,共7页。
这是一份北京市2021-2022学年七年级上册语文期中考分题型分层汇编-02基础知识,共22页。

