2023年湖南省永州市高三第一次适应性考试地理卷及答案
展开一、选择题:本题共16小题,每小题3分,共48分。在每小题给出的四个选项中,只有一项是符合题目要求的。
近年来,共享员工用工模式在我国多地频繁出现。共享员工(也称为“共享用工”)是指不同用工主体之间为调节特殊时期阶段性用工紧缺或富余,在尊重员工意愿、多方协商一致且不以营利为目的前提下,将闲置员工劳动力资源进行跨界共享并调配至具有用工需求缺口企业的新型合作用工模式。据此完成下面小题。
1. 我国多地频繁出现“共享员工”用工模式,是因为( )
A. 劳动力需求量大B. 劳动力供需失衡
C 产业升级需要D. 企业合作需要
2. 在新冠疫情的持续影响下,输入“共享员工”的行业是( )
A. 传统餐饮业B. 在线零售业C. 旅游业D. 影院业
3. “共享员工”用工模式( )
A. 实现了企业之间的联合发展B. 打破了原有的雇佣关系
C. 有利于产业升级D. 提升了资源的配置效率
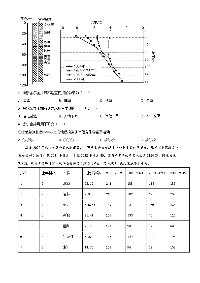
19世纪初,居住在“世界上最寒冷的城市”雅库茨克(62°N,130°E)的舍尔金在自家后院尝试挖井取水。井中温度和地面气温的差异会影响井中新鲜空气的置换。有的季节工人在井底呼吸困难而无法挖掘。该井前后历时10年挖成,总深度达116.5m。由于舍尔金井在科学方面的意义,之后一直有专人保持长期的温度监测,并将井深延伸到了140m,然而舍尔金井作为水井却始终未能取到饮用水。图示意舍尔金井的地质剖面和近150多年的地温变化。据此完成下面小题。
4. 推断舍尔金井最不适宜挖掘的季节为( )
A. 春季B. 夏季C. 秋季D. 冬季
5. 舍尔金井未能取到井水的主要原因是该地( )
A. 岩石致密B. 无地下水C. 气候干旱D. 冻土深厚
6. 舍尔金井可用于研究( )
①土地荒漠化②多年冻土③地质构造④气候变化⑤岩浆活动
A. ①②③B. ①②④C. ②③④D. ②③⑤
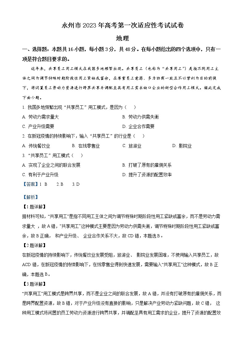
随着2022年北京冬奥会的胜利闭幕,中国滑雪产业走过了一个重要的时间节点。根据《中国滑雪产业白皮书》统计:从2021年5月1日至2022年4月30,国内滑雪场的滑雪人次为2154万,同比增长3.75%。表为滑雪场滑雪人次按省份排名TOP10(单位:万人次),据此完成下面小题。
7. 推测滑雪场数量最多省级行政区是( )
A 河北B. 新疆C. 北京D. 黑龙江
8. 河北省滑雪人次曾连续三年居全国之首,其主要原因是( )
①国家政策助力②客源市场广阔③滑雪条件优越④冰雪文化深厚
A. ①②B. ③④C. ①③D. ②④
地表温度是重要的气象变量之一,是地一气相互作用的一个重要参数。塔中地区位于塔克拉玛干沙漠腹地,其地表温度季节变化明显,昼夜温度变化波动幅度大。某研究团队利用塔申地区典型站点2017年的观测数据,分析该地区地表温度年内变化特征。图示意塔中地区2017年春夏秋冬四季月平均地表温度日变化情况。据此完成下面小题。
9. 表示春季地表温度日变化的曲线是( )
A. ①B. ②C. ③D. ④
10. 塔中地区( )
A. 春季最低气温出现在6:00
B. 夏手最高气温出现在13:00
C. 秋季日最大地温变幅出现在7:00—9:00
D. 冬季地温日较差最大值达30℃
11. 研究结果表明,与沙河的地表温度季节变化关系最密切的因子是( )
A. 太阳辐射B. 大气辐射C. 地面辐射D. 大气逆辐射
硬叶常绿阔叶林是我国青藏高原东南边缘特有的植被类型。中新世后青藏高原大规模隆起,原有森林大幅消退,数量稀少的硬叶常绿阔叶林存活并繁衍,成为该地区优势植被。川滇高山栎是其建群种,从河谷至雪线均有分布,极低温下仍终年常绿。图示意川滇高山栎平均高度与海拔的关系。据此完成下面小题。
12. 青藏高原大规模隆起前,其东南边缘的优势植被最可能为( )
A. 落叶阔叶林B. 常绿针叶林C. 常绿阔叶林D. 常绿硬叶林
13. 影响海拔3200m以下地区川滇高山栎植株高度主要因素是( )
A. 人类干扰B. 热量条件C. 河谷风速D. 水分条件
灌丛沙堆是风沙流运移过程中,受到植被拦截形成的风积地貌,其发育状况与风沙活动、植被变化、人类活动及环境变化等因素密切相关。我国东南某地灌丛沙堆是典型的第四纪季风运移聚沙形成,下表是该灌丛沙堆第四纪岩层的剖面概况。据此完成下面小题。
14. 推测第四纪季风风力较小的时段距今( )
A. 1.4万年B. 3万年C. 5.7万年D. 7.7万年
15. 从距今5万年至距今3万年,该地的古地理环境特征是( )
A. 河川径流量减少B. 生物多样性减少C. 气候趋于暧湿D. 土壤趋于黏重
16. 灌丛沙堆发育过程中( )
A. 背风坡灌丛越高,沙堆坡高越小B. 迎风坡沙粒粒径小千背风坡
C. 迎风坡灌丛越密,沙堆坡长越长D. 风力越大,沙堆发育越好
二、非选择题:本题共4小题,共52分。.
17. 阅读图文材料,回答下列问题。
材料一种子被称为农业的“芯片”,种质资源对于保障粮食安全具有基础性、战略性意义。目前中国农作物种质资源达52万份,仅次于美国的55万份,位居世界第二位。以海南、甘肃、四川三大国家级育种制种基地为核心,52个制种大县和100个区域性良种繁育基地为骨干的种业基地“国家队”,为全国提供了70%以上的农作物用种。2022年3月1日,新修订的《中华人民共和国种子法》正式施行。
材料二甘肃育种基地位于河西走廊地区,因其独特的自然条件被誉为“天然种子生产车间”。河西走廊目前是我国最大的蔬菜、瓜类、花卉等对外制种产业基地,占全国种子出口量的75%。图为河西走廊种子生产基地分布图。
(1)简述海南成为国家级育种基地独特的区位优势。
(2)分析河西走廊被誉为“天然种子生产车间”的有利气候条件。
(3)为确保我国粮食安全,请从种业发展角度提出合理化建议。
18. 阅读图文材料,完成下列要求。
意大利威尼斯城是著名的世界文化遗产,以运河、水上公交和富丽堂皇的宫殿教堂而闻名。城市建立在威尼斯潟湖中100多个岛屿上,因为长久发展,威尼斯城在过去百年中已经下沉了约28cm。再加上全球暖化,南北极冰川融化导致的海平面上升,尤其是天文、气象的影响,这个城市在每年10月到12月期间经常被水淹没。为使城市免遭洪水危害,意大利实施了“摩西工程”,在威尼斯潟湖中设置了三道水闸,闸门模块被安放在水泥基座上,平时收入基座,需要时抬起,以防洪水。
(1)说明威尼斯城在过去百年中下沉的原因。
(2)从天文、气象的角度,分析威尼斯城在每年10月到12月期间经常被水淹没的原因。
(3)推测摩西水闸运行后,可能对当地环境造成的不利影响。
19. 阅读图文材料,完成下列要求。
冲积扇(图)是流水携带泥沙在出山口形成的扇形堆积地貌。依据冲积扇所在的环境条件差异,将冲积扇分为“旱扇”和“湿扇”两类。“旱扇”是短暂洪水带来的暂时性河流造就,分布于干旱半干旱地区;“湿扇”分布于湿润区,扇上河流常年存在,搬运能力稳定长久。我国天山北麓洪积扇较多,在天山持续抬升过程中,洪积扇面积不断变化。
(1)与“旱扇”相比,指出“湿扇”沉积物的突出特点并说明原因。
(2)说明天山北麓先后形成的旱扇扇端距离山麓的远近关系。
20. 阅读图文材料,完成下列要求。
土壤容重也称土壤假比重,指一定容积的土壤(包括土粒及粒间的孔隙)烘干后的重量与同容积水重的比值,它与土壤质地、土壤水分、压实状况、土壤颗粒密度、土壤有机质含量及各种土壤管理措施有关。科研人员在野外调查祁连山中段山地表层土壤容重时发现:不同植被类型下,土壤容重不同;随着土壤深度的增加土壤容重发生变化。图左为祁连山中段山地南北坡垂直自然带谱示意,围右为祁连山中段不同植被类型0~10cm土壤容重统计。
(1)指出祁连山中段山地土壤生产力较高的坡向并描述其表层土壤容重的垂直分布特征。
(2)与海拔同为3300米山地北坡相比,指出南坡的土壤容重特点并分析其原因。
(3)说明在同一植被类型下的土壤容重随土层深度的变化情况及其原因。排名
上年排名
省份
同比增幅%
2021-2022
2020-2021
2019-2020
2018-2019
1
3
北京
28.19
241
188
112
186
2
2
吉林
7.67
218
202
123
207
3
1
河北
-15.55
187
221
136
235
4
5
新疆
25.41
167
133
76
116
5
6
四川
25.56
124
99
52
69
6
4
黑龙江
-22.82
115
149
101
195
7
8
浙江
14.36
108
94
62
108
8
10
山西
34.19
105
78
39
100
9
12
山东
41.64
103
73
35
90
10
13
广东
15.28
83
72
70
51
岩层性质
埋深/m
年龄/距今万年
平均粒径/mm
含水量/%
沙丘砂
-
1.5
2.8
5.9
砂质古土壤
1.7
3.0
3.6
7.4
砂质古土壤
2.6
3.7
3.3
3.4
沙丘砂
3.4
5.0
2.4
3.7
砂质古土壤
4.2
5.7
2.8
6.2
沙丘砂
5.7
7.7
1.7
8.6
湖南省永州市2023届高三第二次适应性考试二模地理试卷+答案: 这是一份湖南省永州市2023届高三第二次适应性考试二模地理试卷+答案,共8页。
2023届湖南省永州市高三第三次适应性考试(三模)地理试题含答案: 这是一份2023届湖南省永州市高三第三次适应性考试(三模)地理试题含答案,共10页。试卷主要包含了选择题,非选择题等内容,欢迎下载使用。
2023届湖南省永州市高三第二次适应性考试(二模)地理试卷(PDF版): 这是一份2023届湖南省永州市高三第二次适应性考试(二模)地理试卷(PDF版),共6页。

