中图版高考地理一轮总复习第3章第2节地表形态变化的内外力作用学案
展开第二节 地表形态变化的内外力作用
[课标内容要求] 结合实例,解释内力和外力对地表形态变化的影响,并说明人类活动与地表形态的关系。 [学科核心素养] 综合思维:联系海陆、湖陆交界地带的一些典型地貌的形成,从要素综合和时空综合的角度探究其形成和发展演化过程,分析内、外力的相互作用和相互影响。 区域认知:结合区域气候、水文特征,从区域的视角解释地貌的形成原因。 | [知识体系导图] |
一、内力作用及其对地表形态的影响
1.能量来源:主要来自地球的内能。 ❶
2.表现形式及其影响
表现形式 | 对地表形态的影响 | 结果 |
地壳运动 | 大陆漂移、地面抬升和沉降、地震等 ❷ | 奠定了地表形态的基本格局,使地表变得高低不平 |
岩浆活动 | 岩浆只有喷出地表才能直接影响地表形态 | |
变质作用 | 不能直接塑造地表形态 |
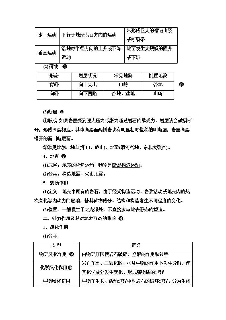
3.地壳运动
(1)构造运动的分类
分类 | 运动特点 | 对地形影响 | ❸ |
水平运动 | 平行于地球表面方向的运动 | 常形成巨大的褶皱山系或断裂带 | |
垂直运动 | 沿地球半径方向的上升或下降运动 | 地面发生大规模的隆升或下沉 |
(2)褶皱 ❹
形态 | 岩层状况 | 常见地貌 | 倒置地貌 | ❺ |
背斜 | 向上突出 | 山岭 | 谷地 | |
向斜 | 向下凹陷 | 谷地、盆地 | 山岭 |
(3)断层 ❻
①形成:如果岩层受到强大压力或张力超过岩石的承受力,岩层就会破裂断开,形成断裂构造。其中断裂面两侧岩块有明显相对位移的叫断层,岩层断裂错开的面叫断层面。
②常见地貌:地垒(华山、庐山)、地堑(渭河谷地、东非大裂谷)。
4.地震 ❼
(1)成因:地壳的构造运动,特别是断裂构造运动。
(2)分类:构造地震、火山地震。
5.变质作用
(1)定义:地壳中原有的岩石,由于经受构造运动、岩浆活动或地壳内的热流变化等内动力的影响,使其矿物成分、结构和构造发生不同程度的变化。
(2)位置:一般发生于地壳深处,不直接参与地表形态的塑造。
二、外力作用及其对地表形态的影响 ❽
1.风化作用
(1)分类
类型 | 定义 |
物理风化作用 ❾ | 由物理原因使岩石破碎、崩解的作用和过程 |
化学风化作用 | 岩石在氧、二氧化碳、水及生物的作用下发生分解,使其化学成分发生变化、形成新物质的过程 |
生物风化作用 | 生物在生长、活动过程中对岩石的破坏过程。分为生物物理风化作用及生物化学风化作用 |
(2)结果:使得地壳表层坚硬的岩石变成松散的碎屑状风化物,风化产物是土壤母质的来源。
2.侵蚀作用
类型 | 定义 |
风力侵蚀作用 | 风力对地面物质的吹蚀和风沙的磨蚀作用 |
流水侵蚀作用 | 流水破坏地表和攫取地表物质的作用,分为机械侵蚀和化学溶蚀 |
冰川侵蚀作用 | 冰川在运动过程中对地表岩石的破坏作用,分为拔蚀和磨蚀 |
海水侵蚀作用 | 波浪对海岸进行撞击、冲刷,波浪携带的碎屑物质的研磨及海水对海岸带基岩的溶蚀 |
3.搬运作用
类型 | 形式 | 发生区域 |
风力搬运作用 | ①悬浮形式,以尘粒和粉沙粒为主 ②滚动及跳动形式,以砂砾为主 | 干旱、半干旱地区和海滨地区 |
河流搬运作用 | ①悬浮形式 ②跳动、滚动和滑动形式 | 湿润、半湿润地区 |
冰川搬运作用 | ①在冰床上被推移 ②夹持在冰川内或叠至冰面上随冰川的运动一起被搬运 | 有冰川分布的高山地区和高纬度地区 |
4.沉积作用
类型 | 定义 |
风力沉积作用 | 当风速减小、风沙流运行过程中遇到障碍物或下垫面性质发生改变时,使风携带的沙粒沉积下来的作用 |
流水沉积作用 | 当流水水量减少,或流速减慢,含沙量增加时,流水的搬运能力减弱,所携带的泥沙等物质先后沉积下来的作用 |
冰川沉积作用 | 当冰川融化以后,所携带的物质就会沉积下来,形成各种堆积物的过程 |
三、地表形态与人类活动的关系
1.地表形态对人类活动的影响
影响类型 | 影响方式 |
城市 | ①平坦、开阔、地势稍高的平原,利于建筑物、道路等基础设施建设,也利于城市的进一步扩大发展,还可以减少建设成本 ②水源充足,水运条件便利,在山区河谷两岸较平坦的区域,也常形成一些城市 |
交通线路 | ①地表形态影响交通线路的走向,对铁路影响最为明显 ②不同地表形态单元甚至同一地表形态单元的不同部位,交通线路建设所需的工程量和造价也有很大差别 |
人口分布 | ①平原地区人口分布比较稠密,而山地、高原的人口分布比较稀疏;低纬度地区人口也可能分布在海拔较高的地区,如墨西哥城和昆明 ②地表的崎岖程度、坡度、坡向也会对人口分布产生影响 |
农业生产 | ①地表形态影响农业发展类型 ②影响农业的生产规模和机械化水平 |
2.人类活动对地表形态的影响
(1)直接干预:指人类活动直接作用于地表形态,如修建梯田使平缓的山坡具有阶梯状结构等。
(2)间接影响:指人类活动通过改变地貌发育条件加速或延缓地表形态形成的过程,如破坏植被会加快地表侵蚀速度等。
❶地球内部的热能是由放射性元素衰变产生的。
❷大陆漂移可形成绵长断裂带,地面抬升和沉降能引起地势起伏变化和海陆变迁。
❸水平运动过程中伴随着垂直运动,垂直运动过程中也有水平运动。一般构造运动以水平运动为主,垂直运动为辅。
❹褶皱(背斜、向斜)是岩层变形形成的地质构造;山岭、谷地是地表形态,属于地形。
❺背斜形成初期,在地表一般为山岭,在遭受长期的外力侵蚀下,形成谷地;向斜形成初期,在地表一般为谷地,槽部岩性坚硬,不易被侵蚀,在两侧遭受长期侵蚀后,中部高耸成山岭。
❻褶皱是岩层的变形,断层是岩层的变位。
❼地震释放能量的大小用震级表示,震级越高表示地震释放的能量越大。地面受地震影响的强弱程度用烈度表示。
❽外力作用不同于外力。外力主要是流水、风、冰川、海浪、重力等,而外力作用指风化、侵蚀、搬运、堆积等作用。外力作用通过外力实现对地表形态的改变。
❾物理风化:指岩石在温度变化、冻融、有机体、水、风和重力等物理机械作用下崩解、破碎成大小不一的碎屑和颗粒的过程。
球状风化:岩石出露地表接受风化时,由于棱角突出,易受风化,故棱角逐渐缩减,最终趋向球形。
化学风化作用的主要因素是氧和水溶液,其进行的方式主要有氧化作用和水溶液的作用。
由河流向陆地凸出的岸是凹岸,由陆地向河流凸出的岸是凸岸。河流凸岸易堆积,凹岸易侵蚀。
搬运作用是物质的动态运动过程,本身不形成地貌,为堆积地貌提供物质来源。
搬运能力减弱,如流水流速和风速的下降,冰川温度的升高等。
洪积—冲积平原地貌以谷口为顶点呈扇形,冲积扇顶端到边缘地势逐渐降低,堆积物颗粒由粗变细;在干旱地区,冲积扇边缘因地下水位埋藏浅且堆积物颗粒细,土壤肥沃,绿洲和农业通常分布于此。
交通线路的具体走向,又经常受到各地自然条件的影响。
高铁线路中桥梁的作用:高架桥,可以穿越既有交通路网、人口稠密地区及地质不良地段;谷架桥,可以跨过山谷,完美解决地势地形对高铁线路造成的影响;跨河桥,跨越河流,使高铁线路不受地形影响;可节约土地资源,减少占地;可有效控制沉降;可保证线路平直。
梯田是在丘陵山坡地上沿等高线方向修筑的条状台阶式或波浪式断面的田地。修筑梯田是治理坡耕地水土流失的有效措施,蓄水、保土、增产作用十分显著。
考点一 内力作用与地貌
(2020·全国卷Ⅲ)下图示意某地质剖面,其中①指断层。据此完成(1)、(2)题。
(1)①②③④中最先形成的是( )
A.① B.② C.③ D.④
(2)砂砾石层的下界为相对平坦而广阔的面。该面形成时期,所在区域可能( )
A.地壳持续抬升,遭受侵蚀
B.地壳持续下降,接受沉积
C.地壳运动稳定,遭受侵蚀
D.地壳运动稳定,接受沉积
【获取信息】
断层①位于向斜位置,岩层④在褶皱的下部。砂砾石层②下部的褶皱较平坦,玄武岩③穿过褶皱、砂砾石层。
【尝试解答】(1)D (2)C 解析:第(1)题,按照沉积的规律,先沉积的在下,后沉积的在上。②形成的比④晚;①处断层线通过④所在岩层,但没有通过②所在岩层,故①形成的时间早于②但晚于④;③为堆积于②表层的喷出型岩浆岩,其形成应晚于②;故①②③④中形成最早的是④。第(2)题,砂砾石层的下界相对平坦,说明该区域地壳运动稳定,但砂砾石层的下界面有明显岩层缺失痕迹,可能是岩层遭受侵蚀。
背斜和向斜比较
岩层弯曲变形,形成褶皱 | ||
岩层基本形态 | 岩层形态特征 | 地表形态 |
背斜 | 岩层向 上突出 | 常形成山脉;但是有些背斜由于顶部受张力,岩层断裂,被侵蚀成为谷地 |
向斜 | 岩层向 下凹陷 | 常成为谷地或盆地;但有些向斜槽部受挤压力,岩性坚硬不易侵蚀而成为山岭 |
判断地质构造的三个“依据”
(1)依据岩层形态:岩层向上突出的是背斜,向下凹陷的是向斜。利用此方法判断时,要把缺失岩层补画完整。
(2)依据岩层新老关系:在岩层弯曲形态不明显的地质构造图中,在水平方向上显示出中心部分岩层较老,两翼岩层较新的是背斜;而中心部分岩层较新,两翼岩层较老的是向斜(如下图中A所示为背斜,B所示为向斜)。
(3)依据岩层的断裂和移动:一是看岩体是否受力产生破裂;二是看沿断裂面两侧岩块是否有明显的错动、位移。只有同时具备这两个条件的才是断层。如下图中A、B、C三处为断层,而D处岩石虽然断裂但无位移,故不是断层。
地质构造的实践意义
(2020·北京等级考)某同学参加化石保护性发掘的实践活动。下图为该同学手绘的地质剖面示意图。读图,回答1、2题。
1.图中最可能发掘出化石的是( )
A.① B.②
C.③ D.④
2.图中( )
A.断层形成晚于褶皱
B.甲处岩石经过变质作用而成
C.山峰是由背斜形成
D.乙处煤层因沉积作用厚度大
1.C 2.A 解析:第1题,由图可知, ①④为花岗岩,为侵入型岩浆岩;②为安山岩,为喷出型岩浆岩;③为石灰岩,为沉积岩,可能发现化石。第2题,图中断层切断沉积岩层,故断层形成晚于褶皱。
考点二 外力作用与地貌
(2019·全国卷Ⅱ)霍林河发源于大兴安岭,为山前半干旱区及部分半湿润区的平原带来了流水及泥沙。受上游修建水库和灌溉的影响,山前平原河段多年断流。断流期间,山前平原上的洼地增多增大。据此完成(1)~(3)题。
(1)修建水库前,营造该地区山前平原地表形态的力主要来自( )
A.构造运动 B.流水
C.冰川 D.风
(2)断流期间,山前平原上的洼地增多增大是由于( )
A.地面沉降 B.流水侵蚀
C.风力侵蚀 D.冻融塌陷
(3)伴随着洼地增多增大,周边地区可能出现( )
A.水土流失 B.沼泽化
C.土地沙化 D.盐碱化
【获取信息】
①霍林河发源于大兴安岭,为山前半干旱区及部分半湿润区的平原带来了流水及泥沙。
②断流期间,山前平原上的洼地增多增大。
【尝试解答】(1)B (2)C (3)C 解析:第(1)题,泥沙堆积形成山前平原,据此判断山前平原主要是流水的沉积作用形成。构造运动会使地表变得高低起伏;该地纬度较低且大兴安岭海拔较低,山前地带没有大规模的冰川活动;气候较湿润,受风力侵蚀、沉积等作用影响小。第(2)题,断流期间,排除流水作用。平原沙滩裸露,易受风力侵蚀作用形成洼地。第(3)题,洼地是风力侵蚀所致,河流长期断流,风力作用加强、河床裸露、土壤含水量降低,容易导致土地沙化现象。东北地区纬度较高,且此时为冬春时节,蒸发并不旺盛,盐碱化现象不明显。
侵蚀作用与地表形态
作用 | 对地貌的影响 | 分布 |
风力侵蚀 | 风力吹蚀和磨蚀,形成风蚀洼地、沟谷、风蚀柱、风蚀蘑菇、戈壁、裸岩荒漠等 | 干旱、半干旱地区 |
流水冲蚀 | 使谷底、河床加深加宽,形成V型谷,使坡面破碎,沟壑纵横 | 河流流经的高原、山地 |
流水溶蚀 | 形成石林、溶洞及地下暗河、漏斗等喀斯特地貌,地表崎岖,地表水易渗漏 | 河流流经的中低纬度的可溶性岩石分布地区 |
冰川侵蚀 | 形成冰斗、角峰、U型谷、峡湾 | 高山和高纬度冰川地区 |
海浪侵蚀 | 形成海蚀崖、海蚀穴、海蚀平台、海蚀柱、海蚀拱桥等海蚀地貌 | 滨海地带 |
堆积作用与地表形态
作用 | 对地貌的影响 | 分布 |
风力堆积 | 形成沙丘、沙垄和黄土堆积 | 干燥内陆及邻近地区 |
流水堆积 | 形成冲积扇、三角洲、冲积平原(河漫滩平原) | 山口和河流的中下游 |
冰川堆积 | 沉积物颗粒大小不分,杂乱堆积,形成冰碛地貌 | 有冰川分布的高山地区和高纬度地区 |
海浪堆积 | 形成沙滩等海岸地貌 | 滨海地带 |
(2020·济南模拟)甲、乙两地位于同一条河流沿岸,相隔15 km,其地层剖面(下图)中各层的地质年龄相同,其中古土壤层是黄土层演变来的。据此完成1、2题。
1.推测甲、乙所在区域( )
A.地壳在持续下降
B.风力沉积发生早
C.曾是河漫滩地貌
D.气候特征稳定
2.据图比较甲、乙两地,则( )
A.甲地在乙地的下游
B.甲地沉积时间更长
C.黄土地层海拔相同
D.经历地质过程一致
1.C 2.D 解析:第1题,由图文材料可知,两区域地层剖面的下部为河流相砾石,说明此地早期为湿润的水环境,位于河流沿岸沉积物堆积可能发育河漫滩地貌,C正确;无法判断地壳是否在持续下降,A错误;黄土为典型的风力沉积物,由图可知,相比于河流相砾石而言,黄土形成较晚,风力沉积较晚,B错;古土壤层是由黄土层演变而来,表明该段时期气候变化,气候特征不稳定,D错。第2题,由图文材料可知,甲、乙两地地层剖面序列相同,各层的地质年龄相同,故两地经历的地质过程一致,沉积的时间一致,D对、B错。不能通过图文信息判断甲地在乙地的下游,A错;图中显示甲、乙两地黄土地层厚度相同,但不能表明海拔相同,C错。
河流的分布对农业生产的影响很重要,在不同河段,河流的主要地貌类型不同,农业的分布与生产特点也不同。
【探究思路】
[探究思路一] 河流上游农业生产
下图地区为西藏重要的粮食作物——青稞的主要产地。近几年来,此地区大面积种植冬小麦,因物产丰富被称为“雪域江南”。
[问题]
1.图示地区的农业生产主要布局在什么地形区?(区域认知)
提示:河谷地区。
2.该地区成为“雪域江南”的有利自然条件有哪些?(综合思维)
提示:地势较低,气温较高,热量条件较好;太阳辐射强,日照时间长,光照较充足;昼夜温差大;灌溉水源充足;地势较平坦,土壤深厚肥沃。
[探究思路二] 山前冲积平原农业生产
下图为华北平原部分区域地形图,山区的冲(洪)积扇地区的农业生产条件优于东侧的冲积平原。
[问题]
图示的冲(洪)积扇地区的农业生产条件优于东侧的冲积平原的原因有哪些?(综合思维)
提示:冲(洪)积扇地区地势较高,且存在一定的坡度,不易出现洪涝灾害,且土壤盐碱化程度较轻;位于山区向平原的过渡地带,地下水资源丰富,灌溉条件好。而东侧的冲积平原地区旱涝灾害严重,土壤盐碱化程度高。
[探究思路三] 河口三角洲农业生产
恒河三角洲是世界上最大的三角洲,这里人口稠密、农业发达,是南亚地区重要的经济中心之一。下图为恒河三角洲的位置示意图。
[问题]
恒河三角洲农业发达的自然原因有哪些?(综合思维)
提示:位于三角洲,地形平坦;热带季风气候,水热充足,雨热同期;河网密布,灌溉水源充足;河流冲积,土壤肥沃。
【研究结论】
1.河流上游地区,海拔高,地形崎岖,农业主要分布在地势较低,地形较平坦的河谷地区。
2.山前冲积平原:土壤肥沃、土层深厚,排水条件和灌溉条件都比较好,农业生产条件良好。
3.河口三角洲:地势平坦,土壤肥沃,土层深厚,灌溉水源较充足,农业生产条件优越。
【案例应用】
根据图文材料,完成下题。
图1为湄公河—澜沧江流域图,图2为丙处地貌景观图。
图1 图2
评价丙处地貌对当地农业生产的影响。
解析:丙处地貌是河口三角洲,对当地农业生产的影响有有利和不利两方面。有利:河口三角洲地形平坦开阔,土层深厚,土壤肥沃,利于农耕;河网密布,灌溉水源充足。不利:河口三角洲地势低平,当地是热带季风气候,多发洪涝、风暴潮等自然灾害。
答案:利:地形平坦开阔,利于农耕;河网密布,灌溉水源充足。弊:地势低平,易发生洪涝、风暴潮等自然灾害。
人教版高考地理一轮总复习第15章第1节流域内协调发展学案: 这是一份人教版高考地理一轮总复习第15章第1节流域内协调发展学案,共19页。学案主要包含了流域内部水资源协作开发,黄河的调沙减淤 ❸,黄河流域水资源的调配等内容,欢迎下载使用。
中图版高考地理一轮总复习第21章第2节中国地理分区学案: 这是一份中图版高考地理一轮总复习第21章第2节中国地理分区学案,共16页。学案主要包含了中国四大区域地理特征,不同尺度的区域发展等内容,欢迎下载使用。
中图版高考地理一轮总复习第21章第1节中国地理概况学案: 这是一份中图版高考地理一轮总复习第21章第1节中国地理概况学案,共25页。学案主要包含了中国的疆域和行政区划,中国地形,中国气候,中国的河流与湖泊,中国的自然资源,中国经济等内容,欢迎下载使用。

