中图版高考地理一轮总复习第3章第1节主要地貌的景观特点学案
展开一、流水地貌
1.概念:由于流水的侵蚀、搬运和堆积作用而形成的地貌。
2.主要类型
(1)沟谷地貌
①成因:沟谷流水侵蚀作用形成。
②特征
长度:较短小。
上下游:上游陡,下游缓,横剖面呈V型,较大沟谷上游有集水洼地。 ❶
出沟口:沉积成以沟口为顶点的洪积扇或冲积扇。 ❷
(2)河流地貌
①成因:河流的侵蚀、搬运和沉积作用形成。
②类型
河谷:由谷底(包括河床和河漫滩)和谷坡组成。
冲积平原:位于河流中下游,坡度较缓,地势较平坦,河流沉积作用形成。
河口三角洲:位于河口,由河流沉积形成,形状多样。
二、海岸地貌
1.定义:海岸在海浪等作用下形成的各种地貌,统称为海岸地貌。❸
2.主要类型
(1)海蚀地貌:是受海浪侵蚀作用形成的,主要有海蚀穴、海蚀崖、海蚀拱桥、海蚀柱等。
(2)海积地貌:由海浪、河水等搬运来的碎屑物质在海岸附近沉积形成,海滩、沙嘴等是常见的类型。
三、风沙地貌
1.概念:又称风成地貌,因风成力对地表物质进行侵蚀、搬运和堆积而形成。
2.分布
(1)我国主要分布区:西北地区。
(2)其他地区:多沙的河谷地带、植被稀少的沙质湖岸和海岸。❹
3.主要类型
(1)风蚀地貌
①成因:风沙对地表吹蚀、磨蚀而形成。
②类型:石窝、风蚀蘑菇、风蚀柱、雅丹地貌等。❺
(2)风积地貌——沙丘
①成因:被风力搬运的物质在一定条件下堆积形成。
②常见形态:新月形沙丘——迎风坡缓,背风坡陡。
③危害:流动沙丘会埋没房屋、道路,侵吞农田、牧场等。
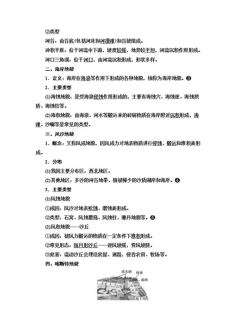
四、喀斯特地貌
1.喀斯特作用:是水对岩石的化学溶蚀作用和水中所含盐类物质的沉淀作用的总和,在此作用下形成的地貌为喀斯特地貌。
2.我国的主要分布:广西、贵州、云南等地。❻
3.主要类型 ❼
(1)地表喀斯特地貌:峰丛、峰林、孤峰、溶沟、落水洞、喀斯特漏斗等。
(2)地下喀斯特地貌:溶洞、石钟乳、石笋、石柱、地下河等。
❶一般河流的上游地区多为山区,河流向下侵蚀强烈,形成“V”形河谷。
❷内流河的冲积扇多位于沙漠边缘,外流河的冲积扇多位于支流与干流的交汇处。
❸石质海岸以海浪侵蚀作用为主,沙(砾)质海岸、淤泥质海岸以海浪堆积作用为主。
❹大风天气和丰富的沙源是风沙地貌形成的重要条件。在湿润地区,只要存在大风和沙源的条件,也有可能形成风沙地貌。
❺风蚀蘑菇上大下小的形状与接近地表的气流中含沙量较多、磨蚀力强有关。
❻我国北方地区降水较少,水文条件及生物条件较差,故喀斯特地貌发育很不充分,很难有大面积喀斯特地貌分布。
❼地表喀斯特地貌主要是流水侵蚀作用形成的;地下喀斯特地貌中的溶洞是流水侵蚀作用形成的,溶洞内的石钟乳、石幔、石帘、石笋等则是因流水沉积作用形成的。
考点一 流水地貌景观及形成
长江荆江段河道曲折易变,天鹅洲故道群是长江裁弯取直后废弃的古河道。下图为天鹅洲故道群示意图。读图,完成(1)、(2)题。
(1)荆江段河道裁弯取直可以( )
①加速洪水下泄 ②增加河床淤积 ③减少上游来水量 ④缩短航运里程
A.①② B.②③ C.③④ D.①④
(2)曾经位于长江南岸的是( )
①麋鹿保护区所在地
②六合垸所在地
③张智垸所在地
④永合垸所在地
A.①② B.①③ C.②④ D.③④
【获取信息】
①长江荆江段河道曲折易变,天鹅洲故道群是长江裁弯取直后废弃的古河道。
②天鹅洲故道群多属于牛轭湖,目前分布于长江北岸。
【尝试解答】(1)D (2)C 解析:第(1)题,河流的裁弯取直,会使得河道通畅,缩短航程,加速洪水下泄,增加流水侵蚀,降低河流泥沙堆积,但不能改变河流上游来水量。第(2)题,将河流的弯曲恢复后,可判定他们的位置,其中位于南岸的是六合垸、永合垸;位于北岸的是麋鹿保护区、张智垸。
河流侵蚀地貌
对比冲积扇与三角洲
下面为河谷发育阶段示意图。读图,完成1、2题。
1.按河谷发育程度由先到后的顺序,正确的排序是( )
A.①②③④B.②③④①
C.③①②④D.④②①③
2.阶段④表现的主要地质作用是( )
A.地壳上升B.断裂下沉
C.变质作用D.流水沉积
1.C 2.D 解析:第1题,依据河谷宽度由窄到宽加以判断。第2题,河谷变宽,河流流速降低,沉积作用增强。
考点二 海岸地貌景观及形成
贝壳堤由死亡的贝类生物在海岸带堆积而成。在沿海地区经常分布着多条贝壳堤,标志着海岸线位置的变化。下图示意渤海湾沿岸某地区贝壳堤的分布。据此完成(1)、(2)题。
(1)在任一条贝壳堤的形成过程中,海岸线( )
A.向陆地方向推进
B.向海洋方向推进
C.位置稳定
D.反复进退
(2)沿岸流动的海水搬运河流入海口处的泥沙,并在贝壳堤外堆积。由此( )
A.形成新的贝壳堤
B.加大贝壳堤距海岸线的距离
C.形成河口三角洲
D.迫使河流改道
【获取信息】
①贝壳堤由死亡的贝类生物在海岸带堆积而成。
②沿海地区经常分布着多条贝壳堤,标志着海岸线位置的变化。
【尝试解答】(1)C (2)B 解析:第(1)题,在任一条贝壳堤的形成过程中,则会有大量死亡的贝类生物在生物带堆积,这海岸线位置稳定才会形成贝壳堤。第(2)题,沿岸流动的海水搬运河流入海口的泥沙,并在贝壳堤外堆积,形成新海岸,不断堆积,从而使得贝壳堤与海岸线的距离变大。
海蚀作用和海蚀地貌
1.海蚀作用:包括波浪对海岸的撞击、冲刷,波浪携带碎屑物质的研磨,以及海水对海岸带基岩的溶蚀。
2.海蚀地貌:海岸线在海蚀作用下形成的地貌。
3.类型
海积地貌
1.成因:海滨沉积物沉积而成。海滨沉积物是海岸的松散物质,如河流冲积物、贝壳、生物残骸等,在波浪作用力推动下移动,被进一步研磨、分选、沉积而成。
2.分类
(1)以横向移动为主的海积地貌主要有侵蚀凹地、海滩、滨岸堤(沿岸堤)、水下堆积台、离岸坝、潟湖等。
(2)以纵向移动为主的海积地貌主要有沙嘴、泥滩、草滩、岛沙坝等。
(2020·荆州模拟)我国南海珊瑚礁岛屿广泛分布,其中永暑礁位于10°N左右,全年受冬半年大气环流影响最大,其各部分地貌是珊瑚遗体不断被搬运和沉积形成的。下图示意永暑礁东北—西南走向的地形剖面。据此完成1~3题。
1.推测该岛屿砾滩上的沉积物主要来源于( )
A.①②B.③④
C.②④D.①③
2.岛屿附近搬运作用最强的地点及方位是( )
A.① 岛屿东北侧B.① 岛屿西南侧
C.② 岛屿东北侧D.② 岛屿西南侧
3.该珊瑚岛中M、N、P所在沉积层发育的先后顺序是( )
A.P-N-MB.P-M-N
C.M-P-ND.M-N-P
1.A 2.A 3.D 解析:第1题,由材料可知,该地全年受冬半年大气环流影响最大,即受偏北风影响大。珊瑚虫生活在海洋中,死亡后珊瑚遗体堆积起来,直到露出水面,就会不断被风搬运到岛上沉积起来,因此砾滩上的沉积物来自近岸地区。第2题,从图中可以看出,岛屿靠①侧沉积作用比较明显,说明①侧搬运能力强,即①侧风力较强。该地受偏北风影响大,说明①侧位于岛屿东北侧。第3题,该岛屿是近岸地区珊瑚遗体不断被搬运沉积形成的,因此越靠近岛屿中心,沉积层形成越早。
考点三 风成地貌景观及形成
读下面地理景观图,完成(1)、(2)题。
(1)图示景观形成的主要因素是( )
A.流水 B.冰川 C.海浪 D.风力
(2)图示景观照片显示的当地主导风向为( )
A.东南风B.西北风
C.东北风D.西南风
【获取信息】
①图中指向标指向左上角,指示北方。
②图中沙丘左侧坡度缓,右侧坡度陡。
【尝试解答】(1)D (2)B 解析:第(1)题,图示景观图为流动性沙丘,它是由风力沉积作用形成的。第(2)题,流动性沙丘的特点是迎风坡坡度缓,背风坡坡度陡;结合图中指向标,可以判断出当地主导风向为西北风。
利用流动性沙丘的坡度陡缓来确定风向
含有大量沙粒的气流,遇到地面灌丛、岩块的阻挡,沙粒沉积形成沙丘。如果没有植被阻滞,沙丘在风力作用下可以移动,形成流动性沙丘。流动性沙丘的特点是单向斜层理结构,并且迎风坡平缓,背风坡陡峭,所以坡度缓的一侧为上风向。如下图所示:
利用沉积物颗粒大小判定风向
沉积物会随着风速减弱沉积下来,颗粒大的先沉积,故颗粒大的一侧为上风向。如下图所示:
下图是我国某地沙山的分布及沙山剖面示意图。读图,完成1、2题。
1.该地的主导风向为( )
A.东北风
B.西北风
C.东南风
D.西南风
2.沙山迎风坡和背风坡从坡顶到坡底表层沙粒粒径的变化为( )
A.迎风坡——由大到小 背风坡——由小到大
B.迎风坡——由大到小 背风坡——由大到小
C.迎风坡——由小到大 背风坡——由小到大
D.迎风坡——由小到大 背风坡——由大到小
1.B 2.C 解析:第1题,沙丘是风力沉积作用形成的,迎风坡坡度缓,背风坡坡度陡。读图,图示沙丘西北坡坡度缓,是迎风坡,故该地的主导风向为西北风,B对。第2题,风力一定时,在迎风坡,沙粒颗粒小的易被吹动,位于坡顶;颗粒大的不易被吹动,留存坡底。在背风坡,沙粒颗粒大的质量大,位于坡底;颗粒小的质量小,位于坡顶。沙山迎风坡和背风坡从坡顶到坡底表层沙粒粒径的变化都是由小到大,C对。
考点四 喀斯特地貌景观及形成
下图为某地地质构造的示意图。读图,完成(1)、(2)题。
(1)图中岩石和地貌形态形成的先后顺序是( )
A.②④①B.③①④
C.④②①D.④①③
(2)该类地貌发育典型的山区( )
A.风蚀现象严重
B.岩石类型是花岗岩
C.土层较薄,土壤贫瘠
D.地表水丰富,地下水贫乏
【获取信息】
①该地地表发育着峰林,地下发育着溶洞、石笋和石钟乳等,为典型的喀斯特地貌类型。
②溶洞(①)和石钟乳、石笋(③)位于上层,溶洞(②)位于下层。
【尝试解答】(1)D (2)C 解析:第(1)题,因为①和②处有缺口,所以该地貌的形成必先是内力作用形成松软的岩石层,然后地表流水下渗侵蚀下形成了上层洞穴,然后下渗的流水一边继续下蚀到下层洞穴,同时洞穴中开始形成石钟乳和石笋。所以四者的顺序应该是④①②或者④①③。第(2)题,喀斯特地貌区石灰岩广布,流水侵蚀作用强烈,水土流失严重,多地下暗河,地表水贫乏。
影响喀斯特作用强弱的因素
图解四大圈层的相互作用对桂林“山水”形成的影响
下图为我国某地地形发育示意图。读图,完成1、2题。
1.图中甲地地形主要分布在我国的( )
A.黄土高原
B.云贵高原
C.内蒙古高原
D.准噶尔盆地
2.影响图中地形发育的主要外力作用是( )
A.流水溶蚀
B.风力侵蚀
C.冰川侵蚀
D.风力沉积
1.B 2.A 解析:第1题,图中表示的是喀斯特地貌,主要分布在我国云贵高原地区。第2题,喀斯特地貌是石灰岩(主要成分是碳酸钙)受到含有二氧化碳的水的溶解和冲刷作用形成的。
[课标内容要求]
1.了解常见地貌的成因。
2.掌握并能区分常见地貌的主要特点。
[学科核心素养]
人地协调观:结合不同的地形特点,进行合理的人类活动。
综合思维:运用地理术语描述常见地貌的特点。
地理实践力:野外观察地貌,并说明其地貌类型和特点,探讨合理有效的地理实践活动,并能够运用到实际生活中。
[知识体系导图]
河谷发展阶段
侵蚀类型
地貌
初期
以向下和向源头侵蚀为主
河谷深而窄,谷壁陡峭,横剖面呈V型(A)
中期
向下侵蚀作用减弱,向河谷两岸的侵蚀作用加强
河谷拓宽,河流在凹岸侵蚀,在凸岸堆积,河谷出现连续的河湾(B)
成熟期
以向河谷两岸的侵蚀作用为主
河谷变宽,横剖面呈宽而浅的槽型(C)
冲积扇
三角洲
图示
相同点
均因河流流速减慢,泥沙堆积而成,地势比较平坦
不同点
分
布
河流上游山前或河流出山口
河流下游入海口
成
因
山前地势开阔,水流分散减速
河水因入海处水下坡度平缓和海水的顶托作用而减速
规
模
较小,整体特征明显
较大,多河道、沙洲
类型
成因
海蚀穴
潮汐高潮面的波浪将海滨陆地冲淘成的槽形凹穴,沿海岸线分布
海蚀崖
海蚀穴不断扩大,导致顶部基岩崩塌而形成的陡壁
海蚀拱桥
两个方向相反的海蚀穴被蚀穿而相互连通
海蚀平台
在崖壁上不断形成海蚀穴和崩塌过程中形成
中图版高考地理一轮总复习第10章第1节乡村和城镇内部的空间结构地域文化与城乡景观学案: 这是一份中图版高考地理一轮总复习第10章第1节乡村和城镇内部的空间结构地域文化与城乡景观学案,共16页。学案主要包含了乡村和城镇,乡村内部的空间结构,城镇内部的空间结构,合理利用城乡空间,地域文化与地域文化景观 ❼等内容,欢迎下载使用。
中图版高考地理一轮总复习第9章第1节人口分布的特点及影响因素 人口迁移的特点及影响因素学案: 这是一份中图版高考地理一轮总复习第9章第1节人口分布的特点及影响因素 人口迁移的特点及影响因素学案,共15页。学案主要包含了人口分布,人口迁移 ❹等内容,欢迎下载使用。
中图版高考地理一轮总复习第4章第4节气候的形成及其对自然地理景观的影响学案: 这是一份中图版高考地理一轮总复习第4章第4节气候的形成及其对自然地理景观的影响学案,共12页。学案主要包含了气候的主要影响因素 ❶,主要气候类型及分布,气候对自然景观形成的影响等内容,欢迎下载使用。

