广东省肇庆市龙涛教育集团高中部2022-2023学年高一上学期第一次月考历史试卷
展开2.请考生按规定用笔将所有试题的答案涂、写在答题卷上,在试题卷上作答无效。
一、选择题(本题共20小题,每小题2分,共40分)
1.考证“中国是世界农业起源之一”最可信的史料是
A.半坡居民的房屋复原图 B.河姆渡遗址的稻谷遗存
C.神农氏画像石刻 D.西汉的耧车模型
2.考古资料显示,在山西襄汾陶寺墓地中,葬具的好坏、墓坑的大小、随葬品的多寡,都有比较明显的差别。这说明
A.龙山时代进入奴隶社会 B.仰韶时代实行分封制度
C.龙山时代出现阶级分化 D.仰韶时代初具国家形态
3.近年,考古工作者在江西国字山发现了战国中期的大型墓葬。该墓葬具有突出的越文化特征,同时又有楚文化和江淮文化等文化因素,墓葬形制也与中原墓葬有相似之处。此考古发现
A.印证了“春秋五霸”的政治格局 B.反映了中华文明多元一体的特点
C.证明中原率先成为中华文明核心 D.说明了统一多民族国家已经建立
4.山西又称“三晋大地”,今天山西省的简称还是“晋”,这一称谓源于古代的
A.分封制 B.宗法制 C.郡县制 D.行省制
5.翻检西周史,周王朝的最高首领称“王”,周王发表诰命时用“王曰”,或“王若曰”。周王又称“天子”,被视为天之元子,受天之命以君临人间。这反映出西周政治制度的特点是
A.神权与王权的结合 B.嫡庶子孙为天下大宗
C.“天下为公” D.“郡”“国”并行
6.据学者考订,商朝产生了17代30位王,多为兄终弟及;而西周产生了11代12位王。这反映出
A.禅让制度的长期影响 B.血缘纽带关系的弱化
C.君主寿命的时代差异 D.王位继承方式的变化
7.桓王十三年(公元前707年),桓王罢免了郑庄公的王室卿士之职,郑便与周兵戎相见,战斗中郑军“射中王肩”。这表明当时
A.分封等级秩序遭到破坏 B.宗法体系彻底瓦解
C.传统隶属关系完全消亡 D.礼乐制度不复存在
8.春秋战国时期,我国农业耕作方式发生了革命性的进步,最明显的是
A.出现了曲辕犁 B.使用二牛一人的耕作方法
C.开始刀耕火种 D.铁农具的使用和牛耕的推广
9.“昼出耘田夜绩麻,村庄儿女各当家。童孙未解供耕织,也傍桑阴学种瓜。”。该诗描述了以一家一户为单位耕织结合的经济形态。这一经济形态是
A.采集经济 B.渔猎经济 C.小农经济 D.商品经济
10.战国时期,主张以法为工具管理国家、建立中央集权制度的思想流派是
A.儒家 B.道家 C.法家 D.墨家
11.春秋战国时期,儒家主张“德治”、道家主张“无为而治”、法家主张“刑治”、墨家主张“贤治”。其共同内涵
A.思想自由 B.重建秩序 C.崇尚礼制 D.回归周制
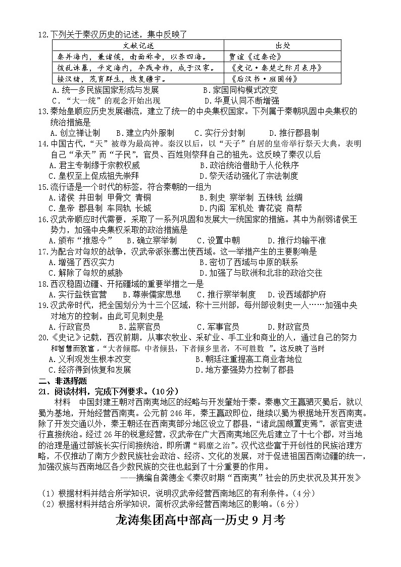
12.下列关于秦汉历史的记述,集中反映了
A.统一多民族国家形成与发展 B.家国同构模式改变
C.“大一统”的观念开始出现 D.华夏认同不断增强
13.秦始皇顺应历史发展潮流,建立了统一的中央集权国家。下列属于秦朝巩固中央集权的统治措施是
A.创立禅让制 B.建立内外服制 C.实行分封制 D.推行郡县制
14.中国古代,“天”被尊为最高神。秦汉以后,以“天子”自居的皇帝举行祭天大典,表明自己“承天”而“子民”,官员、百姓则祭拜自己的祖先。这反映了秦汉以后
A.君主专制缘于宗教权威 B.政治统治借助于人伦秩序
C.皇权至上促成祖先崇拜 D.祭天活动强化了宗法制度
15.流行语是一个时代的标签,符合秦朝的一组为
A.诸侯 井田制 甲骨文 青铜 B.刺史 察举制 五铢钱 丝绸
C.皇帝 郡县制 车同轨 长城 D.内阁 军机处 青花瓷 商帮
16.汉武帝顺应时代需要,采取了一系列巩固和发展大一统国家的措施。其中为削弱诸侯王势力,加强中央集权采取的政治措施是
A.颁布“推恩令” B.确立察举制 C.设置中朝 D.推行均输平准
17.为配合对匈奴的战争,汉武帝派张骞出使西域。这一举措产生的主要影响是
A.增强了西汉实力 B.密切了西域与中原的联系
C.解除了匈奴的威胁 D.加强了与欧洲和北非的政治交往
18.西汉稳固边疆、开拓疆域的重要举措之一是
A.实行盐铁官营 B.尊崇儒家思想 C.推行察举制度 D.设西域都护府
19.汉武帝时代,把全国划分为十三个区域,称十三州部,每州部设刺史一人……加强中央对地方的控制。由此可见刺史是
A.行政官员 B.监察官员 C.军事官员 D.财政官员
20.《史记》记载,西汉前期,从事农牧业、采矿业、手工业和商业的人,通过自己的努力和智慧而致富,“大者倾郡,中者倾县,下者倾乡里者,不可胜数”。这反映了当时
A.义利观发生根本改变 B.朝廷注重提高工商业者地位
C.经济得到恢复和发展 D.地方豪强势力控制了郡县
二、非选择题
21.阅读材料,完成下列要求。(10分)
材料 中国封建王朝对西南夷地区的经略与开发肇始于秦。秦惠文王赢驷灭蜀后,就以蜀为基地,开始经营西南夷。公元前246年,秦王赢政即位,继续以蜀为根据地开发西南夷。除了开发交通以外,秦王朝还在西南夷部分地区设立了郡县,“诸此国颇置吏焉”,派官吏进行直接统治。经过26年的锐意经营,汉武帝在广大西南夷地区先后建立了十七个郡,对当地的治理是通过部族长实行间接统治,即所谓“羁縻之治”。汉代这些富于开创性的民族治理方略,不仅推动了南方少数民族社会政治、经济、文化的发展,对于促进祖国西南边疆的统一,加强汉族与西南地区各少数民族的交往也起到了十分重要的作用。
——摘编自龚德全《秦汉时期“西南夷”社会的历史状况及其开发》
(1)根据材料并结合所学知识,说明汉武帝经营西南地区的有利条件。(4分)
(2)根据材料并结合所学知识,简析汉武帝经营西南地区的影响。(6分)
龙涛集团高中部高一历史9月考
测试试题评分参考
一、选择题
二、非选择题
21.【答案】
(1)有利条件:秦朝开发和管理西南,为汉代奠定了基础;汉代大一统局面出现;王国问题解决,中央集权加强;长期休养生息,国力强盛;西南地区长期与内地交流联系。(任意1点2分,2点4分)
(2)影响:加强中央对西南地区的统治;促进西南和南方少数民族地区的开发和社会进步;有利于西南边疆统一稳定;促进中原与西南少数民族经济文化交流;巩固统一多民族国家;为后世边疆治理提供借鉴。(任意1点2分,3点6分)
【解析】
(1)据材料“秦王蠃政即位,继续以蜀为根据地开发西南夷”,可知秦以来对西南地区的经营与管理,为汉武帝时期对西南地区的开发奠定了基础;据材料“秦王朝还在西南夷部分地区设立了郡县……派官吏进行直接统治”,可知早在秦始皇时期已经实现了对西南地区的直接管理,使西南地区与中原之间的联系更加紧密,为汉武帝开发西南地区创造了客观条件;此外,汉武帝时期通过一系列措施解决了王国问题,加强了中央集权,使汉朝的国力在汉武帝时期明显增强,也为汉武帝开发西南地区创造了有利的主观条件;最后,经历了汉武帝之前秦汉两个大一统王朝的相继统治与管理,西南地区对中原已经形成了较强的向心力。
(2)据材料“汉武帝在广大西南夷地区先后建立了十七个郡”,可知汉武帝通过在西南地区设置郡县,有效加强了对西南地区的控制,促进了西南边疆地区的稳定;据材料“这些富于开创性的民族治理方略……”,可知汉武帝在西南地区实行的统治策略具有开创性的意义,为后世王朝的边疆治理提供了借鉴;据材料“推动了南方少数民族社会政治、经济、文化的发展”,可知汉武帝时期在西南地区的治理加速了西南地区的开发和社会多方面的进步;据材料“对于促进祖国西南边疆的统一,加强汉族与西南地区各少数民族的交往也起到了十分重要的作用”,可知汉武帝在西南地区的经营还促进了祖国统一多民族国家的发展和汉族与西南少数民族之间的民族融合。
文献记述
出处
秦并海内,兼诸侯,南面称帝,以养四海。
贾谊《过秦论》
拨乱诛暴,平定海内,卒践帝祚,成于汉家。
《史记·秦楚之际月表序》
接汉绪,茂育群生,恢复疆宇。
《后汉书·班固传》
题号
1
2
3
4
5
6
7
8
9
10
答案
B
C
B
A
A
D
A
D
C
C
题号
11
12
13
14
15
16
17
18
19
20
答案
B
A
D
B
C
A
B
D
B
C
湖北省春晖教育集团2023-2024学年高一上学期12月月考历史试题: 这是一份湖北省春晖教育集团2023-2024学年高一上学期12月月考历史试题,共4页。试卷主要包含了选择题,非选择题等内容,欢迎下载使用。
2022-2023学年广东省肇庆市高二(上)期末历史试卷(含解析): 这是一份2022-2023学年广东省肇庆市高二(上)期末历史试卷(含解析),共16页。试卷主要包含了单选题,材料解析题等内容,欢迎下载使用。
广东省深圳实验学校高中部2022-2023学年高一上学期第一阶段考试历史试卷: 这是一份广东省深圳实验学校高中部2022-2023学年高一上学期第一阶段考试历史试卷,共9页。试卷主要包含了 材料分析题等内容,欢迎下载使用。

