湖北师范大学附属中学2022-2023学年高三上学期调研考试生物试题(含答案)
展开
这是一份湖北师范大学附属中学2022-2023学年高三上学期调研考试生物试题(含答案),共10页。试卷主要包含了选择题的作答,非选择题的作答等内容,欢迎下载使用。
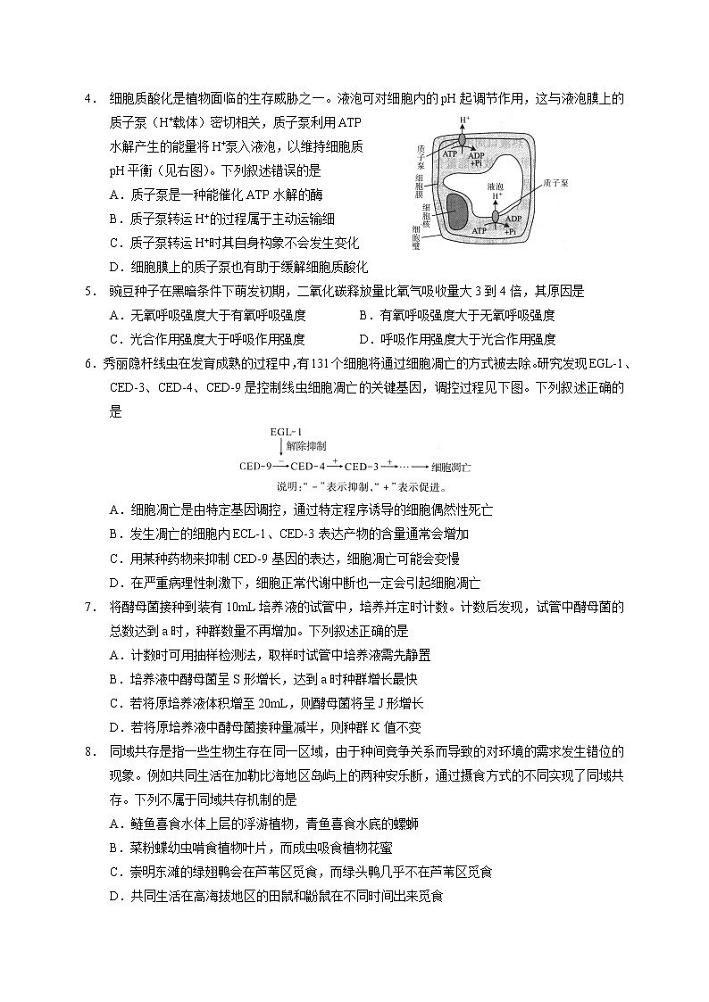
湖北师大附中2023届高三年级上学期调研考试生 物 本试题卷共8页,24题。全卷满分100分。考试用时75分钟。★祝考试顺利★ 注意事项:1.答题前,先将自己的姓名,准考证号填写在试卷和答题卡上,并将准考证号条形码粘贴在答题卡上的指定位置。2.选择题的作答:每小题选出答案后,用2B铅笔把答题卡上对应题目的答案标号涂黑。写在试卷、草稿纸和答题卡上的非答题区域均无效。3.非选择题的作答:用黑色签字笔直接答在答题卡上对应的答题区域内。写在试卷、草稿纸和答题卡上的非答题区域均无效。4.考试结束后,请将本试卷和答题卡一并上交。 一、选择题:本题共20小题,每小题2分,共40分。每小题只有一个选项符合题目要求。1. 支原体肺炎是一种常见的传染病,病原体为肺炎支原体,是一种无细胞壁的单细胞原核生物。下列关于肺炎支原体的叙述正确的是A.肺炎支原体的蛋白质加工需要内质网、高尔基体参与B.肺炎支原体细胞内不存在DNA-蛋白质复合体C.肺炎支原体细胞在清水中会吸水涨破D.肺炎支原体在生态系统中属于分解者2. 1959年有学者提出了细胞膜的“蛋白质-脂质-蛋白质”静态统一结构模型,1972年又有学者在此基础上提出了细胞膜的流动镶嵌模型,后者不同于前者的结构特点是①细胞膜由脂质和蛋白质组成 ②蛋白质可部分或全部嵌入磷脂双分子层中③细胞膜具有选择透过性 ④细胞膜具有一定的流动性A.①②④ B.②③④ C.①④ D.②④3. 幽门螺旋杆菌(Hp)是一种寄生于人体消化道的原核生物,可引起胃黏膜慢性发炎,导致胃及十二指肠溃疡甚至胃癌。临床上常用14C呼吸实验检测是否感染Hp。受检者口服14C标记的尿素(14CO(NH2)2)胶囊,Hp产生的脲酶能将尿素分解成CO2和NH3,一段时间后,检测呼出的气体中是否含14CO2即可确定感染情况。下列叙述正确的是A.Hp的遗传物质是DNA和RNA B.脲酶可与双缩脲试剂发生紫色反应C.脲酶可为Hp提供能量以促进其分解尿素 D.感染者呼出的14CO2产生于有氧呼吸第二阶段4. 细胞质酸化是植物面临的生存威胁之一。液泡可对细胞内的pH起调节作用,这与液泡膜上的质子泵(H+载体)密切相关,质子泵利用ATP水解产生的能量将H+泵入液泡,以维持细胞质pH平衡(见右图)。下列叙述错误的是A.质子泵是一种能催化ATP水解的酶 B.质子泵转运H+的过程属于主动运输细C.质子泵转运H+时其自身构象不会发生变化 D.细胞膜上的质子泵也有助于缓解细胞质酸化5. 豌豆种子在黑暗条件下萌发初期,二氧化碳释放量比氧气吸收量大3到4倍,其原因是A.无氧呼吸强度大于有氧呼吸强度 B.有氧呼吸强度大于无氧呼吸强度C.光合作用强度大于呼吸作用强度 D.呼吸作用强度大于光合作用强度6. 秀丽隐杆线虫在发育成熟的过程中,有131个细胞将通过细胞凋亡的方式被去除。研究发现EGL-1、CED-3、CED-4、CED-9是控制线虫细胞凋亡的关键基因,调控过程见下图。下列叙述正确的是A.细胞凋亡是由特定基因调控,通过特定程序诱导的细胞偶然性死亡B.发生凋亡的细胞内ECL-1、CED-3表达产物的含量通常会增加C.用某种药物来抑制CED-9基因的表达,细胞凋亡可能会变慢D.在严重病理性刺激下,细胞正常代谢中断也一定会引起细胞凋亡7. 将酵母菌接种到装有10mL培养液的试管中,培养并定时计数。计数后发现,试管中酵母菌的总数达到a时,种群数量不再增加。下列叙述正确的是A.计数时可用抽样检测法,取样时试管中培养液需先静置B.培养液中酵母菌呈S形增长,达到a时种群增长最快C.若将原培养液体积增至20mL,则酵母菌将呈J形增长D.若将原培养液中酵母菌接种量减半,则种群K值不变8. 同域共存是指一些生物生存在同一区域,由于种间竞争关系而导致的对环境的需求发生错位的现象。例如共同生活在加勒比海地区岛屿上的两种安乐断,通过摄食方式的不同实现了同域共存。下列不属于同域共存机制的是A.鲢鱼喜食水体上层的浮游植物,青鱼喜食水底的螺蛳B.菜粉蝶幼虫啃食植物叶片,而成虫吸食植物花蜜C.崇明东滩的绿翅鸭会在芦苇区觅食,而绿头鸭几乎不在芦苇区觅食D.共同生活在高海拔地区的田鼠和鼢鼠在不同时间出来觅食9. 在北方农牧交错带的中温带半干旱区,当农田连续耕作多年后,农作物产量往往下降,弃耕后土地易沙化。对三片弃耕土地分别采取围封禁牧、人工种植灌木或乔木等恢复措施,灌木,乔木成活后该地自然恢复。十五年后进行调查,结果见下表。指标样地土壤含水量(%)土壤全氮(g·kg-1)草木植物种数(种)节肢动物个体数(只:样本-1)节肢动物多样性指数*弃耕地(对照)0.260.091.13.10.6禁牧草地0.660.362.69.41.7人工灌木林0.770.422.87.40.8人工乔木林1.370.271.610.01.1*多样性指数综合反映物种丰富度及物种个体数目分配的均匀程度下列叙述正确的是A.土壤含水量增加最明显的和土壤含氮增加量最明显的为同一样地B.三种恢复措施均可改良土壤,这体现了生物多样性的直接价值C.围封禁牧的措施更有利于中温带半干旱地区生物多样性的增加D.该半干旱区,农田生态系统比草原生态系统的自我调节能力更强10.镰状细胞贫血是由于基因发生突变,导致血红蛋白β-肽链第6位氨基酸被缬氨酸所替代而引发。下列检测这个基因突变位点的最佳取材方法是A.从红细胞中提取血红蛋白 B.从红细胞中提取DNAC.从白细胞中提取DNA D.从白细胞中提取RNA11.研究人员欲从土壤中筛选纤维素分解菌以用于农业秸秆废弃物的高效降解。下列说法正确的是A.在牛肉膏蛋白胨培养基中加入纤维素以制备选择培养基B.取回的土壤样品要进行灭菌后再用无菌水溶解后进行接种C.为验证培养基的灭菌效果,应使用不接种的牛肉膏蛋白胨培养基作对照D.对筛选出的纤维素分解菌可进行玉米秸秆降解实验以测定纤维素酶活性12.为利用乳腺生物反应器进行制药,需先对胚胎的性别进行筛选后再进行移植。已知牛的雄性胚胎中存在特异性H-Y抗原,可与H-Y单克隆抗体发生特异性结合。下列叙述正确的是A.H-Y单克隆抗体是由B淋巴细胞分泌的 B.H-Y单克隆抗体检测呈阳性的胚胎应剔除C.可对筛选出的桑葚胚内细胞团进行均等分割 D.胚胎移植前要对受体母牛进行超数排卵处理 13.用DNA重组技术可以赋予生物新的遗传特性,创造出更符合人类需要的生物产品。在此过程中需要使用多种工具和物质。下列叙述正确的是A.E. coli DNA连接酶只能用来连接具有互补黏性末端的DNA片段B.用于将目的基因转入受体细胞的常用载体质粒只存在于原核细胞C.构建好的基因表达载体中必须在目的基因的下游包含启动子序列D.用于PCR的引物是一小段能与模板链特异性结合的双链DNA片段14.某同学将一定量的某种动物组织提取液注射到实验小鼠体内,首次注射后若干天,未见小鼠出现明显的异常表现。再将小鼠分成两组,一组注射少量的提取液,小鼠很快发生了呼吸困难等症状;另一组注射生理盐水,未见小鼠有异常表现。对实验小鼠在第二次注射提取液后的表现,下列解释合理的是A.提取液中含有胰岛素,导致小鼠血糖浓度降低B.提取液中含有过敏原,导致小鼠发生过敏反应C.提取液中含有呼吸抑制剂,使小鼠脑干呼吸中枢受到抑制D.提取液中含有甲状腺激素抑制剂,使小鼠的代谢速率下降15.运动后的血液乳酸浓度通常在一小时内回落到休息时的水平。血液中乳酸浓度的快速“回落”依赖于A.细胞外的HCO3-/H2CO3调节 B.细胞内的HCO3-/H2CO3调节C.细胞外的无氧分解 D.细胞内的无氧分解16.细胞周期包括分裂间期(依次分为G1期,S期和G2期)和分裂期(M期)。已知向细胞培养液中加入过量胸苷,处于S期的细胞立即停止分裂,洗去胸苷后可恢复正常分裂,而处于其它时期的细胞不受过量胸苷影响。根据这一特性,可用胸苷双阻断法使细胞周期同步化:第一次加入过量胸苷,等待足够时间后将其洗去,再在合适的时间范围内第二次加入过量胸苷。下图所示为某动物细胞的细胞周期各阶段时长,用胸苷双阻断法处理此类细胞,下列分析正确的是A.过量胸苷很可能通过抑制mRNA与核糖体的结合,使细胞分裂停止B.第一次加入过量胸苷后8.4h,所有细胞都会停留在G1/S交界处C.第二次加入过量胸苷的时间点应选在洗去胸苷后的7.9~8.4h之间D.第二次过量胸苷处理后,所有细胞将会停留在S/G2交界处17.生长素具有促进植物生长等多种生理功能。下列与生长素有关的叙述,正确的是A.胚芽鞘向光弯曲生长说明生长素还抑制生长 B.细胞的成熟情况不会影响生长素作用的发挥C.生长素运送到作用部位会对代谢起催化作用 D.缺乏氧气会影响植物体内生长素的极性运输18.已知酶Q是番茄合成色素的关键酶,缺少该酶的番茄花为白色,该酶的合成由隐性基因h控制(H对h为完全显性)。将HH与Hh杂交,子代中出现了一株正常花色的植株,其原因最不可能为A.亲代中基因发生突变 B.亲代减数分裂Ⅰ同源染色体不分离C.子代中存在染色体缺失 D.子代发育过程中基因发生甲基化修饰19.“母体影响”是指子代某些性状是由于母体核基因的某些产物积累在卵母细胞的细胞质中,使子代表型不由自身的基因型所决定,而出现与母体核基因型所决定的表型相同的遗传现象。椎实螺的外壳旋转方向由一对核基因控制,右旋(D)对左旋(d)为显性。椎实螺为雌雄同体,既可异体受精又可自体受精。现有一只基因型为dd(♀)的左旋螺与基因型为DD(♂)的右旋螺进行异体受精,得到的F1均为左旋。下列叙述错误的是A.F1进行自体受精得到F2,其表型为右旋:左旋=3:1B.F1进行自体受精得到的F2中纯合子所占比例为1/2C.F2自体受精得到F3的基因型及比例为DD︰Dd∶dd=3:2:3D.一只左旋螺的自体受精后代全为右旋,则该左旋螺的基因型一定为Dd20.先天性外中耳畸形是一种常见的染色体异常疾病,在我国平均发病率为1.4/10000,在头面部先天畸形中位居第二。为研究其发病原因,对某患者进行了染色体核型分析(对染色体的形态,数目和结构进行分析),如图所示。下列叙述错误的是A.染色体核型分析是以分裂中期的染色体为研究对象B.该患者的病因是非同源染色体间发生了片段的移接C.先天性外中耳畸形属于遗传病,可以遗传给后代D.需要通过基因检测来筛查胎儿是否患有该疾病 二、非选择题:本题共4小题,共60分。21.(14分)科学家用含有14C的CO2来追踪光合作用中碳原子的转移路径。实验时,先给小球藻细胞提供持续的光照和CO2,使其光合作用达到稳定状态;然后向容器中通入14CO2;一段时间(范围从几分之一秒到几分钟)后将小球藻迅速放入热乙醇溶液中进行处理;最后分离和鉴定含有放射性标记的化合物。回答下列问题:(1)从CO2到糖类等有机物的转化发生在光合作用的_________阶段。若无光照,该转化也无法进行,原因是_________。(2)用热乙醇溶液处理可以使细胞中的化学反应停留在某一阶段,其原理是__________。(3)在通入14CO230秒时取样,可检测到14C出现在C3(3-磷酸甘油酸),C5(核酮糖-1,5-二磷酸)及C6(糖类)等多种化合物中;若在通入14CO25秒时取样,则14C主要集中在C3中。根据上述实验结果对光合作用中碳原子的转移路径进行推测,最合理的是_______(选填)。(4)在光照和CO2充足的条件下小球藻细胞内C3和C5的量很快达到饱和并保持稳定。研究者推测C5可能是光合作用中固定CO2的物质。设计实验验证这一推测,实验思路是:将小球藻置于光照和CO2均充足的条件下,一段时间后测定C3和C2的含量;然后再将小球藻置于________条件下,一段时间后再次测定Cs和C3的含量。若再次检测时_______,则可为“C5是固定CO2的物质”提供有力证据。 22.(15分)深海通常指水深超过1000米的海洋,具有独特的极端条件,例如高压,高盐、高温、低氧等。在地质活跃的深海区域,由于岩浆产生的热源驱动,会形成以热液口为中心四周渐低的温度梯度带,不同生物分布在其中(如图1所示),环境中常富含硫化氢、甲烷,重金属等物质。回答下列问题:(1)铠甲虾等生物可以在深海极端环境中生存。经研究发现铠甲虾虾壳较软,细胞膜中含有较多的不饱和脂肪酸。从细胞膜结构的角度分析,铠甲虾能适应深海高压环境的原因是________。(2)图1深海热液口的生物分布体现了群落的_________结构。影响该群落结构的生物因素和非生物因素分别是___________。(各写出1点)(3)热液口周围分布着许多硫氧化菌和甲烷氧化菌,它们可以利用氧化热液中的硫化氢和甲烷释放的能量合成有机物,这些细菌在生态系统的组成成分是________。它们可以生活在某些无脊椎动物的腮细胞中,可以从中获得硫化氢、甲烷、氧气和二氧化碳等物质。据图2分析该生态系统中的种间关系有________________。(4)该热液生态系统中很多生物体内的重金属浓度都超过了环境浓度,这种现象称为______。图2中生物体内重金属含量最多的可能是________。 23.(15分)人的眼部分布着丰富的神经末梢,从而使眼睛可以在神经系统的控制下进行各种运动,如眨眼、瞳孔收缩等。回答下列问题:(1)眨眼反射是由于面部叩打,光,音,角膜触觉等刺激而引起的眼轮匝肌收缩反射,通常表现为不自主的眨眼运动或反射性闭眼运动。图1为眨眼反射的部分神经传导通路示意图。①当眼前有东西飞来时,眼睛会不受控制地眨一下,而经过训练的人却能做到不为所动,结合图1分析可知,参与上述眨眼反射的神经中枢有________。②如图2所示,眨眼反射的检测方法为:用刺激电极刺激一侧眼框上部的传入神经,然后用记录电极同时记录两侧眼下轮匝肌的肌电信号(电位变化)。刺激正常人的一侧神经时,可记录到同侧轮匝肌先后出现早反应(R1)和晚反应(R2),对侧轮匝肌则会出现晚反应(R2)(见图3)。从时间上看,同侧的R1总是先于R2出现,其原因主要是______________。③利用眨眼反射,可诊断脑部神经相关疾病的病变部位。某患者左侧面瘫,可能是左侧三叉神经或左侧面神经受损所致。医生对该患者进行眨眼反射检测,刺激左眼时,若结果为下图中的______(选填),则为左侧三叉神经受损;若结果为下图中的_________(选填),则为左侧面神经受损。(2)动物实验表明:若切断支配虹膜的副交感神经,则瞳孔扩张;若切断支配虹膜的交感神经,则瞳孔缩小,说明正常生理状态下,副交感神经的作用是使瞳孔_________(填“扩张”或“缩小”),而交感神经的作用与之相反。与虹膜类似,许多组织器官都受交感神经和副交感神经双重支配,二者的作用往往相反,这种双重神经支配的生理意义是_______。 24.(16分)平衡致死遗传现象首先在果蝇中被发现,是指一对同源染色体上分别带有两个非等位的致死基因(不存在交叉互换),任意一个致死基因纯合即致死,成活的个体均为杂合子。平衡致死品系内的个体自由交配可以将杂合状态永久保存,省去了后期选育的繁杂。回答下列问题:(1)现有一批纯合野生型直翅果蝇,经诱变处理后得到裂翅突变体品系。已知裂翅和直翅由一对等位基因A/a控制。现将裂翅突变体与纯合野生型直翅果蝇杂交,后代既有裂翅又有直翅,则裂翅对直翅为__________(填“隐性性状”或“显性性状”),该裂翅突变体的基因型为_______________。(2)经研究发现,该裂翅基因纯合致死。将A/a控制的存活与致死看作一对相对性状,则隐性性状为______________(填“存活”或“致死”)。(3)将裂翅突变体进行自由交配,发现后代只有裂翅,推测裂翅品系中存在平衡致死现象,若另一种致死基因为B,则两对等位基因的位置关系应为右图中的______(选填)。(4)现已知红眼对紫眼为显性,基因位于2号染色体,灰体对黑檀体为显性,基因位于3号染色体。现需确定裂翅基因是否位于2号染色体上,杂交方案为:第一步:将裂翅突变体与下表纯合品系中的__________(填品系名称)进行杂交得F1;第二步:选择F1中表型为__________的果蝇与下表纯合品系中的____________(填品系名称)进行杂交得F2,统计F2的表型及比例。预期结果:若F2________________,则裂翅基因不在2号染色体上。品系名称基因位置品系特征黑檀体3号染色体红眼、黑檀体、直翅紫眼2号染色体紫眼、灰体、直翅野生型 红眼、灰体、直翅
生物参考答案 一、选择题:本题共20小题,每小题2分,共40分。每小题只有一项符合题目要求。12345678910CDBCABDBCC11121314151617181920DBABACDBAD21.(14分,除标注外每空2分)(1)暗反应(2分)【或:固定(1分)和还原(1分)】没有光反应为其提供ATP(1分)和NADPH【或:还原型辅酶Ⅱ、[H]】(1分)(答:没有光反应给暗反应提供能量,1分)(2)热乙醇可以使酶失活(2分)(扣关键词“酶失活”或“蛋白质变性”,答“使细胞死亡”0分)(3)B(2分)(4)答案一:低浓度CO2【或:无CO2】(3分)C5含量升高(2分),C3含量降低(1分)两空关联,若第一空错误,则第二空为0分答案二:黑暗(3分) C5含量降低(2分),C3含量升高(1分)两空关联,若第一空错误,则第二空为0分22.(15分,除标注外每空2分)(1)细胞膜含有较多的不饱和脂肪酸,细胞膜的流动性更强,更能耐受深海的高压强环境(扣关键词“流动性更强”)(2分或0分,不给中间分)(2)水平(2分,多答“垂直”不扣分,仅答“垂直”0分,答“空间”1分)捕食【或:种间竞争、竞争、食物、天敌】(1分)、温度【或:化学成分、营养物质】(1分)(3)生产者(2分,见错无分)共生【或:互利共生】(1分)、捕食(1分)、种间竞争(1分,答“竞争”0分)(漏答一个扣1分,错答0分)(4)生物富集(2分)蟹(2分,见错无分)23.(15分,除标注外每空2分)(1)①脑干(1分)和大脑皮层(1分)(多答“脊髓”不扣分,错答0分)②R1反射弧中突触数量较少【或:R1反射弧比R2短,R1通路的神经元数量少于R2】(2分或0分,无中间分)③D(3分) C(3分)(2)缩小(2分)使机体对外界刺激作出更精确的反应(1分),从而更好地适应环境的变化(2分)(共3分)【或:使器官的活动状态快速调整(1分)以适应机体的需要(2分)】24.(16分,每空2分)(1)显性性状(2分) Aa(2分或0分,无中间分)(2)致死(2分)(3)①(2分)(4)第一步:紫眼(2分)第二步:红眼裂翅【或:裂翅】(2分,灰体不做要求) 紫眼(2分)预期结果:红眼裂翅:红眼直翅:紫眼裂翅:紫眼直翅=1:1:1:1(全对2分,错答0分)(单独给分,不关联)
相关试卷
这是一份黑龙江省哈尔滨师范大学附属中学2023—2024学年高三上学期第二次调研生物试题,共9页。
这是一份2022-2023学年湖南师范大学附属中学高三上学期月考卷(四)生物试题 PDF版,共14页。
这是一份2022-2023学年湖北省华中师范大学第一附属中学高三上学期12月3日生物独立月考卷7,共10页。试卷主要包含了 蛋白质的平均含氮为15%, 为研究赤霉素等内容,欢迎下载使用。

