2023届广东省惠州市(惠阳中山中学、龙门中学、惠州仲恺中学)三校高三第一次质量检测生物试题含解析
展开2023届广东省惠州市(惠阳中山中学、龙门中学、惠州仲恺中学)三校高三第一次质量检测生物试题
学校:___________姓名:___________班级:___________考号:___________
一、单选题
1.幽门螺杆菌(Hp)通常寄生在胃黏膜组织中,分泌的尿素酶在胃内水解尿素产生氨,对胃黏膜造成损害,导致胃炎等疾病的发生。下列推断合理的是( )
A.Hp的遗传物质RNA中有控制尿素酶合成的基因
B.Hp在宿主核糖体合成尿素酶的过程中产生水
C.Hp分泌的尿素酶需要经过高尔基体的加工
D.Hp通过水解尿素产生氨以适应胃部的环境
【答案】D
【分析】出RNA病毒外,其余生物的遗传物质为DNA。
【详解】A、幽门螺杆菌是原核生物,其遗传物质为DNA,A错误;
B、Hp合成尿素酶是在自身的核糖体上完成的,脱水缩合的过程中产生水,B错误;
C、Hp为原核生物,细胞质中只有核糖体而无其他复杂的细胞器,C错误;
D、Hp在尿素酶的作用下水解尿素产生氨,使其适应胃部的强酸环境,D正确。
故选D。
2.如图为不同化学元素组成的化合物示意图,下列叙述正确的是( )
A.若①是蛋白质,那么N主要存在于游离的氨基中
B.若②是糖原,那么吃糖过多时②会释放到内环境中
C.若③是DNA,则其彻底水解后产物有6种
D.若④是脂肪,则与糖相比,氧的含量多,氢的含量少
【答案】C
【分析】糖类和脂肪都是由C、H、O三种元素组成的;糖类包括单糖、二糖和多糖,其中的糖原主要分布在人和动物的肝脏和肌肉中;动物的皮下和内脏器官周围积累的脂肪较多。蛋白质的基本组成元素是C、H、O、N,有的还含有S等元素;蛋白质的基本组成单位是氨基酸。核酸是由C、H、O、N、P五种元素组成的生物大分子,包括DNA和RNA。
【详解】A、若①是蛋白质,那么N主要存在于与中央碳原子相连的肽键中,A错误;
B、若②是糖原,糖原会水解为葡萄糖,故吃糖过多时糖原被水解成的葡萄糖会释放到内环境中,B错误;
C、若③是DNA,则其彻底水解后产物为脱氧核糖、磷酸基团和4种含氮碱基,共6种,C正确;
D、若④是脂肪,则与糖相比,氧的含量少,氢的含量多,D错误。
故选C。
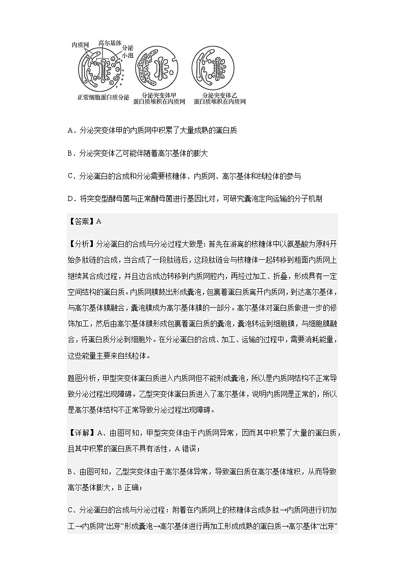
3.细胞内的囊泡能够附着在细胞骨架上定向转移。下图是正常酵母菌和两种突变型酵母菌的蛋白质分泌途径,据图分析有关叙述不合理的是( )
A.分泌突变体甲的内质网中积累了大量成熟的蛋白质
B.分泌突变体乙可能伴随着高尔基体的膨大
C.分泌蛋白的合成和分泌需要核糖体、内质网、高尔基体和线粒体的参与
D.将突变型酵母菌与正常酵母菌进行基因比对,可研究囊泡定向运输的分子机制
【答案】A
【分析】分泌蛋白的合成与分泌过程大致是:首先在游离的核糖体中以氨基酸为原料开始多肽链的合成,当合成了一段肽链后,这段肽链会与核糖体一起转移到粗面内质网上继续其合成过程,并且边合成边转移到内质网腔内,再经过加工、折叠,形成具有一定空间结构的蛋白质。内质网膜鼓出形成囊泡,包裹着蛋白质离开内质网,到达高尔基体,与高尔基体膜融合,囊泡膜成为高尔基体膜的一部分。高尔基体对蛋白质做进一步的修饰加工,然后由高尔基体膜形成包裹着蛋白质的囊泡,囊泡转运到细胞膜,与细胞膜融合,将蛋白质分泌到细胞外。在分泌蛋白的合成、加工、运输的过程中,需要消耗能量,这些能量主要来自线粒体。
题图分析,甲型突变体蛋白质进入内质网但不能形成囊泡,所以是内质网结构不正常导致分泌过程出现障碍。乙型突变体蛋白质进入了高尔基体,说明内质网是正常的,所以是高尔基体结构不正常导致分泌过程出现障碍。
【详解】A、由图可知,甲型突变体由于内质网异常,因而其中积累了大量的蛋白质,且其中积累的蛋白质不具有活性,A错误;
B、由图可知,乙型突变体由于高尔基体异常,导致蛋白质在高尔基体堆积,从而导致高尔基体膨大,B正确;
C、分泌蛋白的合成与分泌过程:附着在内质网上的核糖体合成多肽→内质网进行初加工→内质网“出芽”形成囊泡→高尔基体进行再加工形成成熟的蛋白质→高尔基体“出芽”形成囊泡→细胞膜,整个过程还需要线粒体提供能量,故分泌蛋白的合成和分泌需要核糖体、内质网、高尔基体和线粒体的参与,C正确;
D、将突变型酵母菌与正常酵母菌进行基因比对,可从DNA分子水平研究囊泡定向运输的分子机制,D正确。
故选A。
4.下图为A、B、C、D四种物质的跨膜运输示意图,相关叙述错误的是( )
A.转运物质A的蛋白质复合体还具有催化功能
B.物质A的跨膜运输所需ATP可以产生于细胞质基质和线粒体
C.物质D的转运方式存在于高等动物细胞和高等植物细胞中
D.物质B和C的跨膜运输是通过载体蛋白进行的
【答案】C
【分析】主动运输需要消耗能量、需要载体、逆浓度梯度进行;协助扩散不需要消耗能量、需要载体、顺浓度梯度进行;自由扩散不需要消耗能量、不需要载体、顺浓度梯度进行。
【详解】A、转运物质A的蛋白质复合体还具有催化功能,催化ATP水解释放能量,A正确;
B、物质A的跨膜运输所需ATP可以产生于细胞质基质(有氧呼吸第一阶段和无氧呼吸)和线粒体(有氧呼吸第二、第三阶段),B错误;
C、由于能吸收光,所以膜上含有光合色素,因此物质D的转运方式常存在于高等植物细胞中,但不存在与高等动物中,C错误;
D、物质B和C的转运都是低浓度到高浓度,即为主动运输,需要载体蛋白的参与,D正确。
故选C。
5.为探究主动运输的特点,科研人员进行了如下四组实验:其中HgCl2是一种ATP水解抑制剂,实验结果:实验前后溶液中磷酸盐浓度差(mg/L)为甲〉乙〉丙〉丁。下列叙述错误的是( )
甲组
成熟胡萝卜片+KH2PO4溶液十蒸馏水
乙组
成熟胡萝卜片十KH2PO4溶液十HgCl2溶液
丙组
幼嫩胡萝卜片+KH2PO4溶液十蒸馏水
丁组
幼嫩胡萝卜片+KH2PO4溶液十HgCl2溶液
A.根据该实验结果,需在实验前后测定溶液中磷酸盐的浓度
B.甲乙两组实验结果表明,细胞主动运输吸收磷酸盐需要能量
C.该实验的无关变量是温度、pH、溶液的量、胡萝卜片的成熟度等
D.与甲组相比,丙组吸收磷酸盐较少的原因可能是幼嫩组织细胞膜上载体蛋白较少
【答案】C
【分析】据题意可知,本实验目的是探究主动运输的特点,自变量为胡萝卜片的成熟程度、是否加入HgCl2,因变量为实验前后溶液中磷酸盐浓度差。
【详解】A、据题意可知,本实验因变量为实验前后溶液中磷酸盐浓度差,因此需要在实验前、后需分别测定溶液中磷酸盐的浓度,A正确;
B、乙组用HgCl2处理,而HgCl2是一种ATP水解抑制剂,实验结果是实验前后溶液中磷酸盐浓度差为甲组>乙组,说明乙组细胞吸收磷酸盐较少,细胞主动运输吸收磷酸盐需要消耗能量,B正确;
C、该实验的无关变量是温度、pH、起始溶液的量等,胡萝卜片的成熟程度属于自变量,C错误;
D、磷酸盐吸收属于主动运输,需要消耗能量和载体蛋白,甲组与丙组的区别是胡萝卜片的成熟程度,丙组吸收磷酸盐少于甲组的原因可能是幼嫩组织细胞膜上载体蛋白数量较少,D正确。
故选C。
6.下列有关高中生物学实验中试剂使用的叙述,正确的是( )
选项
实验名称
试剂使用
A
检测生物组织中的蛋白质
用体积分数为50%的酒精洗去浮色
B
探究淀粉酶对淀粉和蔗糖的水解作用
用斐林试剂鉴定溶液中有无还原糖生成
C
观察植物细胞质壁分离现象
用0.1g/mL蔗糖溶液使洋葱表皮细胞失水
D
观察根尖分生区组织细胞的有丝分裂
用龙胆紫溶液使组织中的细胞相互分离开来
A.A B.B C.C D.D
【答案】B
【分析】生物组织中化合物的鉴定:(1)斐林试剂可用于鉴定还原糖,在水浴加热的条件下,溶液的颜色变化为砖红色(沉淀)。斐林试剂只能检验生物组织中还原糖(如葡萄糖、麦芽糖、果糖)存在与否,而不能鉴定非还原性糖(如淀粉、蔗糖)。(2)蛋白质可与双缩脲试剂产生紫色反应。
【详解】A、检测生物组织中的脂肪时用体积分数为50%的酒精洗去浮色,A错误;
B、酶具有专一性,探究淀粉酶对淀粉和蔗糖的水解作用时,在淀粉溶液和蔗糖溶液中分别加入淀粉酶,其中淀粉溶液能被淀粉酶水解为还原糖,而蔗糖不能被水解,故可用斐林试剂鉴定溶液中有无还原糖生成,B正确;
C、探究植物细胞细胞质壁分离现象,使用0.3g/mL的蔗糖溶液使洋葱表皮细胞失水,C错误;
D、观察根尖分生区组织细胞的有丝分裂实验中,用盐酸和酒精的混合液使组织中的细胞相互分离开来,使用龙胆紫溶液使染色体着色,D错误。
故选B。
7.如图表示赫尔希和蔡斯的噬菌体侵染细菌的实验过程,下列有关分析错误的是( )
A.实验1中检测子代噬菌体会出现一定量放射性
B.若实验1搅拌不充分,沉淀物的放射性会增强
C.若实验2保温时间太长,上清液的放射性会增强
D.结合实验1和2的结果,说明DNA能指导蛋白质合成
【答案】A
【分析】噬菌体侵染大肠杆菌实验中,搅拌的目的:使吸附在细菌上的噬菌体与细菌分离。离心的目的:让上清液中析出重量较轻的T2噬菌体颗粒,沉淀物中留下被感染的大肠杆菌。
【详解】A、据图可知,实验1用35S标记的是噬菌体的蛋白质,噬菌体侵染大肠杆菌时蛋白质未进入大肠杆菌,故子代噬菌体不含放射性,A错误;
B、搅拌的目的是使吸附在细菌上的噬菌体与细菌分离,若实验1搅拌不充分,部分含35S蛋白质外壳会黏附在大肠杆菌上,沉淀物的放射性会增强,B正确;
C、若实验2保温时间太长,大肠杆菌会裂解,释放出含32P的子代噬菌体,使上清液的放射性增强,C正确;
D、实验1和实验2分别标记的是噬菌体的蛋白质和DNA,实验过程中噬菌体的DNA注入到大肠杆菌中,在大肠杆菌中繁殖出子代噬菌体,故实验1和2能说明DNA能指导蛋白质合成,D正确。
故选A。
8.下图为真核细胞内某DNA片段(15N标记)结构示意图,共有1000对脱氧核苷酸组成,其中碱基A占20%。下列说法正确的是( )
A.该DNA片段复制3次,则共需要游离的鸟嘌呤脱氧核苷酸2800个
B.解旋酶作用于②部位,DNA聚合酶用于催化①部位的化学键构成
C.该DNA片段的一条核苷酸链中(C+G)/(A+T)为2∶3
D.将该DNA片段置于14N培养液中复制3次后,含14N的DNA分子占3/4
【答案】B
【分析】1、DNA分子的基本组成单位是脱氧核苷酸,脱氧核苷酸由磷酸二酯键连接形成脱氧核苷酸链,DNA分子一般是由2条反向平行的脱氧核苷酸链组成的规则的双螺旋结构,磷酸和脱氧核糖交替连接排列在外侧,构成基本骨架,碱基排列在内侧,两条链上的碱基由氢键连接形成碱基对,且遵循A与T配对、G与C配对的碱基互补配对原则;
2、基因突变是指基因中,碱基对的增添、缺失或替换而引起的基因结构的改变,基因突变不一定引起生物性状发生变化的原因:完全显现的条件下,显性纯合子的一个基因发生隐性突变;密码子具有简并性;基因突变发生在非编码区。
【详解】A、由题意知,该基因是1000个碱基对,其中碱基A占20%,因此鸟嘌呤G=2000×30%=600,复制3次,则需要游离的鸟嘌呤脱氧核苷酸是600×(23-1)=600×7=4200个,A错误;
B、DNA解旋酶将DNA双链打开,作用于②氢键,DNA聚合酶将游离的脱氧核苷酸合成脱氧核苷酸链,作用于①磷酸二酯键,C正确;
C、已知该基因全部碱基中A占20%,根据碱基互补配对原则,A=T=20%,则C=G=30%,所以该基因的每一条核苷酸链中及整个双链中(C+G)/(A+T)的比例均为3:2,C错误;
D、DNA分子复制是半保留复制,将细胞置于14N培养液中复制3次后,DNA分子均含14N,所以含14N的DNA分子占1,D错误。
故选B。
9.蜜蜂蜂王和工蜂都是由受精卵发育而来的。幼虫食用蜂王浆会发育成蜂王,食用蜂蜜和花粉会发育成工蜂。研究发现工蜂细胞中有近600个基因被甲基化了,而蜂王细胞中没有,下列有关叙述错误的是( )
A.甲基化的基因的碱基序列保持不变
B.蜂王浆可能通过抑制DNA甲基化的酶起作用
C.DNA甲基化引起的表观遗传属于不可遗传的变异
D.以上实例说明生物的性状也会受到环境影响
【答案】C
【分析】表观遗传是指DNA序列不发生变化,但基因的表达却发生了可遗传的改变,即基因型未发生变化而表现型却发生了改变,如DNA的甲基化,甲基化的Leyc基因不能与RNA聚合酶结合,故无法进行转录产生mRNA,也就无法进行翻译最终合成Leyc蛋白,从而抑制了基因的表达。
【详解】A、甲基化的基因的碱基序列保持不变,只是影响了其表达,A正确;
B、幼虫食用蜂王浆会发育成蜂王,食用蜂蜜和花粉会发育成工蜂。研究发现工蜂细胞中有近600个基因被甲基化了,而蜂王细胞中没有,因此可推测蜂王浆可能通过抑制DNA甲基化的酶起作用,B正确;
C、DNA甲基化的修饰可以通过减数分裂遗传给后代,使后代出现同样的表现型,因此DNA甲基化引起的表观遗传属于可遗传的变异,C错误;
D、幼虫食用蜂王浆会发育成蜂王,食用蜂蜜和花粉会发育成工蜂。因此说明生物的性状也会受到环境影响,D正确。
故选C。
10.学习小组进行孟德尔杂交试验的模拟实验:下图①和③代表雌性生殖器官,②和④代表雄性 生殖器官。实验时从布袋中随机抓取一个小球,记录后将小球放回原布袋并混匀,重复多次 操作。下列有关分析错误的是( )
A.从①或②中随机抓取一个小球,可模拟基因的分离定律
B.若布袋内小球数量较多,抓取小球记录后可以不将小球放回原布袋
C.从①和②中各随机抓取一个小球并组合,重复多次可模拟后代性状分离比
D.从①和③(或②和④)中各随机抓取一个小球并组合,可模拟基因自由组合定律
【答案】B
【分析】性状分离比模拟实验用甲、乙两个小桶分别代表雌、雄生殖器官,甲、乙小桶的彩球分别代表雌、雄配子,用不同的彩球随机结合,模拟生物在生殖过程中,雌、雄配子的随机结合。
【详解】A、从①或②中随机抓取一个小球,可模拟一对等位基因的分离,A正确;
B、若布袋内小球数量较多,抓取小球记录后也要将小球放回原布袋,B错误;
C、①代表雌性生殖器官产生B、b配子,②代表雄性生殖器官产生B、b配子,从①和②中各随机抓取一个小球并组合,重复多次可模拟后代性状分离比,C正确;
D、从①和③(或②和④)中各随机抓取一个小球并组合,可模拟不同等位基因自由组合,D正确。
故选B。
11.下列关于某二倍体生物有丝分裂和减数分裂的叙述,正确的是( )
A.二者间期都存在DNA复制,核DNA数目和染色体数目同时加倍
B.有丝分裂前期和减数第二次分裂前期均存在同源染色体
C.有丝分裂中期和减数第一次分裂中期的染色体组数目分别是2、1
D.减数第二次分裂后期的染色体数目是有丝分裂后期的一半
【答案】D
【分析】1、有丝分裂不同时期的特点:(1)间期:进行DNA的复制和有关蛋白质的合成;(2)前期:核膜、核仁逐渐解体消失,出现纺锤体和染色体;(3)中期:染色体形态固定、数目清晰;(4)后期:着丝点分裂,姐妹染色单体分开成为染色体,并均匀地移向两极;(5)末期:核膜、核仁重建、纺锤体和染色体消失。
2、减数分裂过程:(1)减数第一次分裂间期:染色体的复制。(2)减数第一次分裂:①前期:联会,同源染色体上的非姐妹染色单体交叉互换;②中期:同源染色体成对的排列在赤道板上;③后期:同源染色体分离,非同源染色体自由组合;④末期:细胞质分裂。(3)减数第二次分裂过程:①前期:核膜、核仁逐渐解体消失,出现纺锤体和染色体;②中期:染色体形态固定、数目清晰;③后期:着丝点分裂,姐妹染色单体分开成为染色体,并均匀地移向两极;④末期:核膜、核仁重建、纺锤体和染色体消失。
【详解】A、二者间期都存在DNA复制,复制后核DNA数目加倍,但染色体数目不变,A错误;
B、减数分裂过程中在减数第一次分裂后期同源染色体分离,减数第二次分裂中不存在同源染色体,B错误;
C、二倍体生物体细胞含有2个染色体组,有丝分裂前期和减数第一次分裂中期都是2个染色体组,C错误;
D、有丝分裂后期着丝粒分裂,染色体数目加倍;减数第二次分裂后期染色体数目恢复到体细胞数目,故减数第二次分裂后期的染色体数目是有丝分裂后期的一半,D正确。
故选D。
12.某小鼠种群中A对a为显性,A基因频率为0.5。由于栖息环境温度效应,带有a基因的配子中有一定比例被淘汰而无法存活,此淘汰比例称为淘汰系数,以s表示。此种群个体间随机交配,基因A和a都不产生突变,没有迁出和迁入,下列说法错误的是( )
A.环境温度使小鼠种群A/a基因频率发生定向改变
B.随繁殖代数的增加,基因型为aa的个体所占比例减小
C.若淘汰系数s=1/3,则F1中显性个体的比例为0.84
D.若大量基因型为aa的个体迁入此种群,则s会变大
【答案】D
【分析】A对a为显性,A基因频率为0.5,即a基因频率也为0.5,若配子均存活,则含A配子和含a配子的比例为1:1。
【详解】A、环境温度效应引起使小鼠种群带有a基因的配子中有一定比例被淘汰,说明环境温度起到自然选择的作用,使A/a基因频率发生定向改变,A正确;
B、栖息环境温度效应会使带有a基因的配子中有一定比例被淘汰,则a基因频率有所下降,基因型为aa的个体所占比例减小,B正确;
C、若淘汰系数s=1/3,则存活的s配子=2/3,种群中A:a=1:2/3=3:2,则含a配子所占比例为2/5,群体F1中aa=4/25=0.16,则F1中显性个体的比例为1-0.16=0.84,C正确;
D、s为淘汰系数,表示的是比例,是指含有a基因的配子中有一定比例被淘汰,大量基因型为aa的个体迁入此种群,s不一定改变,D错误。
故选D。
13.下图1为酶的作用机理及两种抑制剂影响酶活性的机理示意图。多酚氧化酶PPO催化酚形成黑色素是储存和运输过程中引起果蔬褐变的主要原因。为探究不同温度条件下两种PPO活性的大小,某同学设计了实验并对各组酸的剩余量进行检测,结果如图2所示,各组加入的PPO的量相同。下列说法错误的是( )
A.由图1模型推测,可通过增加底物浓度来降低竞争性抑制剂对酶活性的抑制
B.非竞争性抑制剂降低酶活性与高温对酶活性抑制均与酶的空间结构改变有关
C.该实验的自变量是温度和酶的种类,PPO用量是无关变量
D.图2中与酶B相比,相同温度条件下酶A的活性更高
【答案】D
【分析】竞争性抑制作用:抑制剂与底物竞争与酶的同一活性中心结合,从而干扰了酶与底物的结合,使酶的催化活性降低的作用;非竞争性抑制作用:抑制剂不仅可以与游离酶结合,也可与非竞争性抑制剂结合并阻止产物生成,使酶的催化活性降低。
【详解】A、据图1模型可知,竞争性抑制剂与底物竞争酶与底物的结合位点,使底物无法与酶结合形成酶—底物复合物,进而影响酶促反应速率,因此增加反应体系中底物的浓度,可减弱竞争性抑制剂对酶活性的抑制,A正确;
B、非竞争性抑制剂与酶活性位点以外的其他位点结合,通过改变酶的结构使酶的活性受到抑制;高温会使酶的空间结构破坏使酶的活性受到抑制,B正确;
C、本实验是探究不同温度条件下两种PPO活性的大小,本实验的自变量有温度和酶的种类,PPO用量是无关变量,应保持等量且适宜,C正确;
D、据图2可知,相同的温度条件下,酶A催化酚分解的剩余量比酶B多,说明相同温度条件下酶B的活性更高,D错误。
故选D。
14.金鱼能在严重缺氧的环境中生存若干天,肌细胞和其他组织细胞中无氧呼吸的产物不同。如图表示金鱼缺氧状态下,细胞中部分代谢途径,下列相关叙述正确的是( )
A.过程②需要O2的参与,产生的“物质X”是丙酮酸
B.过程①②③均有能量释放,大部分用于合成ATP
C.在肌细胞中将乳酸转化成酒精并排出有利于防止乳酸中毒
D.过程③无氧呼吸产物不同,其根本原因是细胞中基因的种类不同
【答案】C
【分析】分析图可知,图中①表示肌糖原的分解,②为细胞呼吸第一阶段, 物质X是丙酮酸,③生成酒精是无氧呼吸第二阶段,④为乳酸转化成丙酮酸的过程,⑤生成乳酸是无氧呼吸第二阶段,⑥为乳酸进入肌细胞,据此答题即可。
【详解】A、分析图可知,②为细胞呼吸第一阶段, 物质X是丙酮酸,该过程不需要O2的参与,A错误;
B、分析图可知,图中①表示肌糖原的分解,②为细胞呼吸第一阶段,③为酒精是无氧呼吸第二阶段,过程①②均有能量释放,少部分用于合成ATP,过程③没有ATP合成,B错误;
C、分析图可知,其他细胞经过无氧呼吸产生的乳酸会运送到肌细胞中,在肌细胞中将乳酸转化成酒精,并排出体外,有利于防止酸中毒,C正确;
D、过程③无氧呼吸产物不同,其根本原因是细胞中基因的选择性表达,D错误。
故选C。
15.先天性夜盲症是视网膜杆状细胞缺乏合成视紫红质的原料或杆状细胞本身病变引起的单基 因(A/a)遗传病。下图1是该病患者家系图,图2表示该家系成员的基因A/a经酶切后电 泳的结果。下列分析错误的是( )
A.条带甲、乙分别表示基因A、a
B.Ⅲ-1的致病基因只传递给女儿
C.若Ⅲ-2与正常男性婚配,则所生一个孩子患病的概率为1/4
D.图中所示女性的基因型都相同,其致病基因都来自母亲
【答案】D
【分析】1、分析图1:图1表示某遗传病患者家系图,由于I-1和I-2正常,所生儿子Ⅱ-3患病,可以判断该病是一种隐性遗传病。再结合图2中男患者的父亲不携带致病基因,可以确定该病属于伴X染色体隐性遗传病。
2、分析图2:表示该家系成员相关基因酶切电泳结果,患者Ⅱ-3含有条带乙,说明条带乙为致病基因,条带甲为正常基因。根据图2可以判断Ⅱ-3的致病基因来自Ⅰ-2,Ⅲ-1致病基因来自于Ⅱ-2,Ⅱ-2的致病基因来自Ⅰ-2。
【详解】A、图1表示某遗传病患者家系图,由于I-1和I-2正常,所生儿子Ⅱ-3患病,可以判断该病是一种隐性遗传病。再结合图2中男患者的父亲不携带致病基因,可以确定该病属于伴X染色体隐性遗传病。图2表示该家系成员相关基因酶切电泳结果,患者Ⅱ-3含有条带乙,说明条带乙为致病基因a,条带甲为正常基因A,A正确;
B、Ⅲ-1是患者,其基因型为XaY,其致病基因只传递给女儿,B正确;
C、III-2有两条条带,则Ⅲ-2的基因型为XAXa,若Ⅲ-2与正常男性婚配(XAY),则所生一个孩子患病的概率1/4,C正确;
D、图中所示女性的基因型均为XAXa,但I-2父母的患病情况不明,不能判断其致病基因的来源,D错误。
故选D。
16.科研人员利用六倍体普通小麦和二倍体黑麦培育出了八倍体小黑麦,流程如下图所示,其中A、B、D、E各表示一个染色体组。下列分析正确的是( )
A.同源染色体的分离发生在过程①,非同源染色体的自由组合发生在过程②
B.上述杂交获得的F1是单倍体,其体细胞中无同源染色体而高度不育
C.过程③的常用方法是用一定量的秋水仙素处理F1幼苗
D.上述育种过程说明普通小麦与黑麦是同一物种
【答案】C
【分析】分析题图:①属于减数分裂过程,减数第一次分裂的后期发生同源染色体的分离与非同源染色体的自由组合;②属于受精过程,雌雄配子随机结合;③属于多倍体育种,遗传学原理是染色体数目变异。
【详解】A、同源染色体的分离与非同源染色体的自由组合都发生在减数第一次分裂后期,对应过程①,A错误;
B、普通小麦是六倍体,黑麦是二倍体,二者杂交得到的 F1 是异源四倍体,该个体由于无同源染色体而高度不育,B错误;
C、过程③用秋水仙素处理后,可以抑制纺锤体的形成,使细胞染色体数目加倍,成功得到八倍体小黑麦,C正确;
D、 普通小麦与黑麦杂交后得到的F1 体细胞中无同源染色体而不育,说明普通小麦与黑麦不是同一物种,D错误。
故选C。
二、综合题
17.图甲表示蛋白质分子的概念图:图乙表示一分子的胰岛素原切去C肽(图中箭头表示切点)可转变成一个分子的胰岛素(图中数字表示切去C肽后氨基酸的序号)。(注:-S-S一是由2个-SH脱去2个H形成)据图回答下列问题:
(1)与核苷酸相比,图甲中A特有元素有___等,在人体内不能合成的B属于____。
(2)乙图中胰岛素的肽链是在核糖体上通过____(过程)形成的,而二硫键则是后续的加工形成的。每条肽链中氨基酸是通过图甲中的___连接。
(3)乙图中这51个氨基酸形成胰岛素后,相对分子质量比原来51个氨基酸的总分子量减少了___。
(4)从氨基酸的角度分析,胰岛素分子与其他蛋白质结构不同的直接原因是____。
(5)胰岛素具有降低血糖的作用,这说明蛋白质具有____的功能。生活中糖尿病人只能通过注射胰岛素来降低血糖,简述其主要原理是___。
【答案】(1) S##硫 必需氨基酸
(2) 脱水缩合 C##肽键
(3)888
(4)构成蛋白质的氨基酸的种类、数量、排列顺序不同
(5) 传递信息和调节机体生命活动 胰岛素为蛋白质,若口服会被消化道中的蛋白酶分解,从而失去疗效
【分析】分析题图甲可知,A是蛋白质的组成元素,包括C、H、O、N等,B是蛋白质的基本单位氨基酸,组成蛋白质的氨基酸至少含有一个氨基和一个羧基,且都有一个氨基和一个羧基连接在同一个碳原子上;①是氨基酸的脱水缩合反应,C是连接氨基酸残基的化学键是肽键。
(1)
核苷酸的元素组成是C、H、O、N、P,A为组成蛋白质的元素,包括C、H、O、N、S等元素,故与核苷酸相比,图甲中A特有元素有S等;B为氨基酸,在人体内不能合成的氨基酸属于必需氨基酸。
(2)
胰岛素的两条肽链是在核糖体上通过氨基酸的脱水缩合作用形成的,而二硫键则是后续的加工形成的;每条肽链中氨基酸是通过图甲中的C所示的肽键连接。
(3)
依题意和图示分析可知:图乙中这51个氨基酸形成的胰岛素分子含有2条肽链、3个二硫键(-S-S-),在氨基酸形成该胰岛素后,减少的相对分子质量等于脱去的水分子的相对分子质量的总和与形成3个二硫键时脱去的6个氢原子的相对分子质量的总和,而脱去的水分子数等于肽键数,因此相对分子质量减少了18×(51-2)+1×6=888。
(4)
胰岛素分子与其他蛋白质结构不同的直接原因是:构成蛋白质的氨基酸的种类、数量、排列顺序不同,肽链的盘曲、折叠方式及其形成的空间结构千差万别。
(5)
胰岛素属于激素,胰岛素具有降低血糖的作用,这说明蛋白质具有传递信息和调节机体生命活动的功能;由于胰岛素为蛋白质,若口服会被消化道中的消化酶分解,从而失去疗效,因此生活中糖尿病人只能通过注射胰岛素来降低血糖。
18.H+—K+-ATP酶位于胃壁细胞的细胞膜上,是一种质子泵。它通过自身的磷酸化与去磷酸化完成H+/K+跨膜转运,不断将胃壁细胞内的H运输到浓度更高的膜外胃腔中,从而促进胃酸的分泌。其作用机理如图所示,“十”表示促进磷酸化。请据图回答下列问题:
(1)胃壁细胞内的H+运输到膜外的方式属于____,依据是____。
(2)图中的MI-R、H2-R、G-R属于膜上的____,其与信号分子结合后,引起细胞内的一系列变化,这体现了细胞膜的______功能。
(3)探究胃蛋白酶的合成和分泌路径,可采用____方法。胃蛋白酶的合成与分泌过程,需要参与的具膜细胞器有_____。
(4)一些化合物如SCH32651与H+-K+-ATP酶上的钾离子高亲和性部位作用,抑制酶的活性,从而起到治疗因胃酸分泌过多引起的胃溃疡,其原理是_____。
【答案】(1) 主动运输 胃壁细胞内的H运输过程需要消耗ATP,且为逆浓度运输
(2) 特异性受体 细胞间的信息交流
(3) 放射性同位素标记 内质网、高尔基体、线粒体
(4)抑制H+-K+-ATP酶的活性,抑制胃壁细胞内H+运输到膜外胃腔中,减少胃酸的分泌量
【分析】1、 被动运输:小分子物质从高浓度运输到低浓度,是最简单的跨膜运输方式,不需能量。被动运输又分为两种方式:自由扩散:不需要载体蛋白协助;协助扩散:需要载体蛋白协助。
2、主动运输:小分子物质从低浓度运输到高浓度,需要能量和载体蛋白。
(1)
据图可知,胃壁细胞内的H+运输到膜外需要载体蛋白且消耗ATP,且为逆浓度梯度运输,故为主动运输。
(2)
图中的MI一R、H2一R、G一R能与信号分子特异性结合,属于膜上的(特异性)受体(蛋白质);该过程可以引起细胞内的一系列变化,体现了细胞膜的信息交流功能。
(3)
探究胃蛋白酶的合成和分泌路径,可采用放射性同位素标记方法;胃蛋白酶是分泌蛋白,需要线粒体(提供能量)、核糖体(合成多肽)、内质网、高尔基体(对多肽进行加工等)的参与,其中的具膜细胞器是内质网、高尔基体、线粒体。
(4)
一些化合物如SCH32651与H+一K+一ATP酶上的钾离子高亲和性部位作用,抑制H+一K+一ATP酶的活性,抑制胃壁细胞内H+运输到膜外胃腔中,减少胃酸的分泌量。
19.为了适应高温干旱的环境,有些植物的气孔在夜间开放,白天关闭,以一种特殊的方式固定CO2使光合作用效率最大化。如图为菠萝叶肉细胞内的部分代谢示意图,请据图回答下列问题:
(1)干燥条件下,菠萝叶肉细胞白天能产生CO2的具体部位是_____。
(2)如图所示,PEP、OAA、RuBP、PGA、C为菠萝叶肉细胞内的部分代谢物质,能固定CO2的有____,推测进入线粒体的C可能是_____。
(3)请结合图中CO2的变化途径分析,在长期干旱条件下该植物仍能在白天正常进行光合作用的机制是___。
(4)若将一株菠萝置于密闭装置内进行遮光处理,用CO2传感器测定装置中CO2的变化速率,并以此作为测定该植物的呼吸速率的指标,这种做法是否合理,原因是____。
【答案】(1)细胞质基质、线粒体基质
(2) PEP、RuBP 丙酮酸
(3)夜晚吸收的CO2经过一系列反应转化为苹果酸储存在液泡中,白天气孔关闭时,一方面苹果酸从液泡运出并通过分解提供CO2。另一方面丙酮酸氧化分解提供CO2,以保证光合作用的正常进行
(4)不合理,菠萝在遮光条件下进行呼吸作用产生CO2的同时也吸收CO2用于合成苹果酸。所以容器内CO2的变化速率不能作为测定该植物呼吸速率的指标
【分析】据图分析:图示表示菠萝叶肉细胞内光合作用与呼吸作用的过程,其中参与二氧化碳固定的物质主要有PEP和RuBP,物质C表示丙酮酸,图中菠萝等植物的气孔白天关闭,其光合作用的二氧化碳来源于苹果酸和细胞呼吸,夜间气孔开放吸收的二氧化碳可以合成苹果酸。
(1)
由图可以看出,白天产生CO2的途径有两条:一条是苹果酸脱羧产生CO2,一条是由线粒体中的丙酮酸分解产生,因此部位是细胞质基质和线粒体基质。
(2)
结合图示分析可知,参与CO2固定的有两个结构:细胞质基质,叶绿体,在细胞质基质中,CO2与PEP结合生成OAA;在叶绿体中,CO2与RuBP生成PGA;所以能参与CO2固定的物质有PEP和RuBP,其中物质C能进入线粒体被氧化分解,可能是丙酮酸。
(3)
由题图可知,夜晚吸收的CO2经过一系列反应转化为苹果酸储存在液泡中,白天气孔关闭时,一方面苹果酸从液泡运出并通过分解提供CO2。另一方面丙酮酸氧化分解提供CO2,以保证光合作用的正常进行。
(4)
将菠萝置于密闭装置内进行遮光处理,虽然不能进行光合作用,但菠萝呼吸作用产生CO2的同时也吸收CO2用于合成苹果酸,所以容器内CO2的变化速率不能作为测定该植物呼吸速率的指标。
20.下图是虎皮鹦鹉羽毛颜色的遗传机理示意图,当个体基因型为aabb时,两种色素都不能合成,表现为白色。现有一只纯合蓝色和一只纯合黄色鹦鹉杂交得F1,再让F1雌雄个体随机交配得F2,回答下列问题:
(1)鹦鹉羽毛颜色的遗传遵循____定律,这是因为____。
(2)若F1与杂合的黄色鹦鹉交配,后代出现白色鹦鹉的概率为____。
(3)F2的表型及比例为____。
(4)某绿色鹦鹉与蓝色鹦鹉杂交,后代只有绿色鹦鹉和黄色鹦鹉,比例为3:1,则该绿色鹦鹉、蓝色鹦鹉的基因型分别为____。
【答案】(1) 基因的自由组合(基因的分离和自由组合) 控制鹦鹉羽毛颜色的两对等位基因分别位于两对同源染色体上
(2)1/8
(3)绿色:蓝色:黄色:白色=9:3:3:1
(4)AaBB、Aabb
【分析】题图分析:基因A位于1号染色体上,基因B位于3号染色体上,所以虎皮鹦鹉羽毛颜色的遗传遵循基因自由组合规律。A_bb为蓝色,A_B_为绿色,aaB_为黄色,aabb不能合成色素,为白色,一只纯合蓝色鹦鹉(AAbb)和一只纯合黄色鹦鹉(aaBB)杂交得F1,既AAbb×aaBB→AaBb(F1),F1雌雄个体随机交配得F2,表现型比例应为绿色∶蓝色∶黄色∶白色=9∶3∶3∶1。
(1)
基因A/a位于1号染色体上,基因B/b位于3号染色体上,即与鹦鹉体色遗传的相关基因属于非同源染色体上的非等位基因,即鹦鹉羽毛颜色的遗传遵循基因自由组合定律。
(2)
一只纯合蓝色(AAbb)和一只纯合黄色鹦鹉(aaBB)杂交得F1(AaBb),若F1(AaBb)杂合的黄色鹦鹉(aaBb)交配,后代出现白色(aabb)鹦鹉的概率为1/2×1/4=1/8
(3)
一只纯合蓝色(AAbb)和一只纯合黄色鹦鹉(aaBB)杂交得F1(AaBb),根据基因自由组合定律可知,F2的表型及比例为9A_B_(绿色)∶3A_bb(蓝色)∶3aaB_(黄色)∶1aabb(白色)。
(4)
某绿色鹦鹉(A_B_)与蓝色鹦鹉(A_bb)杂交,若后代只有绿色鹦鹉(A_B_)和黄色鹦鹉(aaB_),比例为3∶1,则可推测第一对亲本的杂交组合为Aa×Aa,另一对应该BB×bb即该绿色鹦鹉、蓝色鹦鹉的基因型分别为AaBB和Aabb。
21.下图是基因控制蛋白质合成的部分过程示意图。图中M、H、T、W、P代表不同种类的氨基酸,①、②代表参与此过程的分子。请分析回答下列问题。
(1)图A中,能发生碱基A→U配对的过程有___(填序号),在正常人体细胞中不会发生的过程有___(填序号)。
(2)图B中②表示___分子,如果①的某一碱基对发生改变,则对应蛋白质中氨基酸序列___(填“一定”或“不一定”)改变,原因是____。
(3)由图B可知,细胞中RNA的功能包括____(至少写2个)。一个①上相继结合多个核糖体的意义是___。
(4)豌豆的圆粒和皱粒与细胞内的淀粉分支酶有关,这说明基因对该性状的控制方式是______。
【答案】(1) ②④⑤ ③④
(2) RNA(转运RNA) 不一定 密码子具有简并性
(3) 携带遗传信息,转运氨基酸、组成核糖体、催化肽键形成 少量的mRNA分子就可以迅速合成大量的蛋白质
(4)基因通过控制酶的合成来控制代谢过程,进面控制生物的性状
【分析】基因表达是指将来自基因的遗传信息合成功能性基因产物的过程。基因表达产物通常是蛋白质,所有已知的生命,都利用基因表达来合成生命的大分子。转录过程由RNA聚合酶进行,以DNA为模板,产物为RNA。
(1)
遗传信息传递过程中能发生碱基A-U配对,图1过程中有②转录,以DNA为模板合成RNA,④RNA复制,⑤翻译过程以mRNA为模板,与tRNA配对过程;正常人体不会出现逆转录和RNA复制即③④。
(2)
B表示tRNA,可以识别密码子并转运相应的氨基酸;由于密码子具有简并性等原因,如果①的某一碱基对发生改变,生物的性状不一定改变。
(3)
RNA有多种功能:①有少数酶是RNA,即某些RNA有催化功能;②某些病毒的遗传物质是RNA;③rRNA是核糖体的构成成分;④mRNA携带着从DNA转录来的遗传信息;⑤tRNA可携带氨基酸进入核糖体中参与蛋白质的合成。一个①上相继结合多个核糖体的意义是:少量的mRNA分子就可以迅速合成大量的蛋白质,提高了翻译的效率。
(4)
基因控制性状有直接途径和间接途径,其中豌豆的圆粒和皱粒与细胞内的淀粉分支酶有关,这说明基因对该性状的控制是:基因通过控制酶的合成来控制代谢过程,进而控制生物的性状。
广东省六校(东莞中学、广州二中、惠州一中、深圳实验、珠海一中、中山纪念中学)2024届高三上学期第一次联考生物试题: 这是一份广东省六校(东莞中学、广州二中、惠州一中、深圳实验、珠海一中、中山纪念中学)2024届高三上学期第一次联考生物试题,共19页。
广东省惠州市惠阳区中山中学2021-2022学年高一上学期第三次月考质量检测生物试卷 【试卷+答案】: 这是一份广东省惠州市惠阳区中山中学2021-2022学年高一上学期第三次月考质量检测生物试卷 【试卷+答案】,共9页。试卷主要包含了单选题,每题1分,共6题6分,填空题等内容,欢迎下载使用。
2023届广东省惠州市实验中学高三5月适应性考试生物试题: 这是一份2023届广东省惠州市实验中学高三5月适应性考试生物试题,共9页。试卷主要包含了选择题,非选择题等内容,欢迎下载使用。

