第一单元&第二单元 单元复习课 同步真题训练 2022-2023部编版九年级下册历史
展开
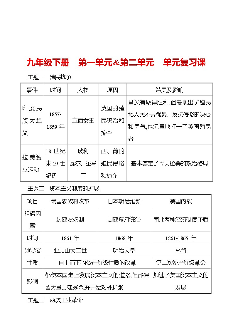
九年级下册 第一单元&第二单元 单元复习课
主题一 殖民抗争
事件 | 时间 | 人物 | 原因 | 结果及影响 |
印度民族大起义 | 1857- 1859年 | 章西女王 | 英国的殖民统治和掠夺 | 虽没有取得胜利,但表现出了殖民地人民不畏强暴、反抗侵略的决心和勇气,也沉重地打击了英国殖民者 |
拉美独立运动 | 18世纪末19世纪初 | 玻利 瓦尔、圣马丁 | 西、葡的殖民侵略和掠夺 | 基本奠定了今天拉美的政治格局 |
主题二 资本主义制度的扩展
项目 | 俄国农奴制改革 | 日本明治维新 | 美国内战 |
阻碍因素 | 封建农奴制 | 封建幕府统治 | 南北两种经济制度矛盾 |
时间 | 1861年 | 1868年 | 1861-1865年 |
领导者 | 亚历山大二世 | 明治天皇 | 林肯 |
性质 | 自上而下的资产阶级性质的改革 | 第二次资产阶级革命 | |
影响 | 都使本国走上发展资本主义的道路,但都保留大量封建残余,并开始对外扩张 | 加速了美国资本主义的发展 | |
主题三 两次工业革命
项目 | 第一次工业革命 | 第二次工业革命 |
标志 | 蒸汽机的广泛应用 | 电力的广泛应用 |
主要国家 | 英国 | 美国、德国 |
能源 | 煤炭 | 电力、石油 |
重要 发明 | 珍妮机(哈格里夫斯) | 白炽灯泡(爱迪生) |
改进蒸汽机(瓦特) | 汽车(卡尔·本茨) | |
火车(斯蒂芬森) | 飞机(莱特兄弟) | |
基本特征 | 人类社会进入“蒸汽时代” | 人类社会进入“电气时代” |
共同影响 | 创造了巨大的生产力,改变了人们的生产、生活方式,改变了人类社会的面貌 | |
主题四 近代科学技术和文化
人物 | 国家 | 领域 | 主要成就 |
牛顿 | 英国 | 天文学、力学、数学 | 万有引力定律、光学分析和微积分学是他的三大成就;巨著《自然哲学的数学原理》 |
达尔文 | 英国 | 生物学 | 提出生物进化学说;出版《物种起源》 |
巴尔扎克 | 法国 | 文学 | “人间喜剧”小说集 |
列夫·托尔斯泰 | 俄国 | 文学 | 《战争与和平》《安娜·卡列尼娜》《复活》 |
贝多芬 | 德国 | 音乐 | 《英雄交响曲》等 |
梵高 | 荷兰 | 绘画 | 《夜间的咖啡馆》《向日葵》 |
主题一 殖民地人民的抗争与资本主义制度的扩展
19世纪,随着资本主义的进一步发展,世界形势变得更加纷繁复杂。一方面,欧洲国家的殖民扩张激起殖民地人民的普遍反抗,拉丁美洲、印度相继爆发了反抗殖民统治、争取民族独立的武装起义。另一方面,19世纪中期资本主义力量得到进一步增强,俄国、美国、日本走上了迅速发展资本主义的道路。
【史料实证】——殖民地人民的抗争
(1)根据材料一回答图一、图二中的人物分别是谁?其主要历史事迹是什么?
【时空观念】——资本主义制度的扩展
(2)上面是某学习小组根据19世纪60年代西方世界所发生的重大历史事件制作的有关“资产阶级统治的巩固和扩大”的知识结构示意图。请你根据上面的提示词填补空缺的内容。
A:
B:
C:
(3)在这一时期的资产阶级革命和改革中,美国颁布了《宅地法》,这一法令满足了人民对土地的需求。请你说出上述图示中另外两国针对土地问题采取了什么措施。
【家国情怀】——感悟历史真谛
(4)通过对资本主义制度扩展的相关知识的探究,你有什么感悟?
主题二 两次工业革命的比较
科技改变世界,科技引发革命。回望历史,一次次科技革命,改变人类生产方式、生活方式,引起国家力量兴衰演变。阅读材料,回答问题。
材料一 如果从近代科学的角度看,正是牛顿开启了工业革命的大门……1765年,牛顿去世30多年后,一种全新的蒸汽机在瓦特手中诞生了,人类从此开始拥有自己创造的动力,而不再受制于大自然。
——摘编自《大国崛起》解说词
(1)“正是牛顿开启了工业革命的大门”,请说出牛顿在天文学方面的主要成就。依据材料一指出,瓦特改进的蒸汽机有什么巨大进步。
材料二
(2)观察上图,请将图中①②③处内容填写完整。
材料三 随着第二次工业革命的兴起,美国抛弃了英国模式,转向重工业发展……常借其在科学技术上的领先,以及生产技术和生产能力上无法比拟的优势,成为了新的“世界工厂”。
——周斌、李水凤《中国:做真正意义上的“世界工厂”》
(3)列举出第二次工业革命中美国在交通运输领域取得的成就;根据材料三,指出美国的“世界工厂”与英国相比有何不同。结合所学知识,分析美国在第二次工业革命中迅速崛起的政治因素。
(4)根据所学归纳两次工业革命的共同积极影响。
第五单元&第六单元 单元复习课 同步真题训练 2022-2023部编版九年级下册历史: 这是一份第五单元&第六单元 单元复习课 同步真题训练 2022-2023部编版九年级下册历史,文件包含第五单元第六单元单元复习课同步真题训练学生版2022-2023部编版九年级下册历史doc、第五单元第六单元单元复习课同步真题训练教师版2022-2023部编版九年级下册历史doc等2份试卷配套教学资源,其中试卷共14页, 欢迎下载使用。
第三单元&第四单元 单元复习课 同步真题训练 2022-2023部编版九年级下册历史: 这是一份第三单元&第四单元 单元复习课 同步真题训练 2022-2023部编版九年级下册历史,文件包含第三单元第四单元单元复习课同步真题训练学生版2022-2023部编版九年级下册历史doc、第三单元第四单元单元复习课同步真题训练教师版2022-2023部编版九年级下册历史doc等2份试卷配套教学资源,其中试卷共12页, 欢迎下载使用。
第一单元&第二单元 单元复习课 同步真题训练 2022-2023部编版九年级上册历史: 这是一份第一单元&第二单元 单元复习课 同步真题训练 2022-2023部编版九年级上册历史,文件包含第一单元第二单元单元复习课同步真题训练教师版2022-2023部编版九年级上册历史doc、第一单元第二单元单元复习课同步真题训练学生版2022-2023部编版九年级上册历史doc等2份试卷配套教学资源,其中试卷共8页, 欢迎下载使用。

