2022年内蒙古呼伦贝尔市牙克石市初中毕业生学业水平模拟测试生物试题(含答案)
展开2022年内蒙古呼伦贝尔市牙克石市初中毕业生学业水平模拟测试生物试题
学校:___________姓名:___________班级:___________考号:___________
一、单选题
1.细胞是构成生物体结构和功能的基本单位。其中,控制生物发育和遗传的结构是( )
A.细胞膜 B.细胞核 C.线粒体 D.叶绿体
2.某同学使用显微镜对光时,无论怎么调节遮光器和反光镜,视野始终漆黑一片,其原因可能是( )
A.反光镜上有个污点 B.目镜的放大倍数太大
C.镜筒离载物台太远 D.物镜没有对准通光孔
3.一粒小小的种子能够长成参天大树,池塘中的小鱼可以长成大鱼,这都与细胞分裂密不可分。下图是两种细胞分裂过程示意图,相关叙述错误的是( )
A.甲图表示动物细胞分裂、乙图表示植物细胞分裂
B.两种细胞的分裂都是细胞质先分裂、细胞核后分裂
C.两种细胞分裂过程中细胞核内的遗传物质都要复制
D.分裂后形成的新细胞与其亲代细胞的遗传物质相同
4.与苔藓植物相比,蕨类植物适应陆地环境的能力更强的主要原因是( )
A.比苔藓植物高大 B.能够监测空气的污染程度
C.用孢子繁殖后代 D.根、茎、叶中有在专门的输导组织
5.小林同学用绿豆种子做材料,进行发豆芽的生物实践活动。下列叙述错误的是( )
A.容器中需要放入适量的水 B.发豆芽过程需要适宜的温度
C.为绿豆种子萌发提供营养的结构是子叶 D.绿豆种子萌发最先突破种皮的结构是胚芽
6.一群亚洲象离开原栖息地西双版纳自然保护区,发生长距离迁移行为,引起了广泛关注。下列说法错误的是( )
A.这是一种有组织、有分工的社会行为
B.可用无人机远距离观察象群的迁徙行为
C.该象群中个体的差异体现了物种的多样性
D.该象群的迁徙可能会影响到生态系统中其它生物
7.下列关于生物生殖和发育的叙述中,正确的是( )
A.家蚕、蝗虫的发育都经过卵、幼虫、蛹、成虫四个时期
B.青蛙的生殖过程为抱对→求偶→受精
C.扦插、嫁接、试管婴儿都属于无性生殖
D.家鸽的生殖方式为卵生,鸽卵中发育为雏鸟的结构是胚盘
8.下列关于人体神经系统结构和功能的叙述,错误的是( )
A.神经系统由脑和脊髓两部分组成
B.婴儿尿床主要是因为①还未发育完善
C.②病变后会使动作不协调
D.③可以调节人体的心跳、呼吸等
9.考古学家在三星堆遗址发现了古象牙,通过将象牙中残存的DNA与现有象群DNA进行比较,可以推测两者的亲缘关系。下列相关叙述错误的是( )
A.通过一定技术手段可估测古象生存年代
B.所发现的古象牙能为生物进化提供证据
C.古象牙中残存的DNA携带了遗传信息
D.两者的DNA差异越小,亲缘关系越远
10.水果常用保鲜膜包好后放在冷藏室中低温保存,下列相关解释不合理的是( )
A.低温抑制水果表面的细菌和真菌快速繁殖
B.保鲜膜可以减少水果中水分散失
C.低温条件下水果的呼吸作用增强
D.保鲜膜能在一定程度上隔离细菌真菌
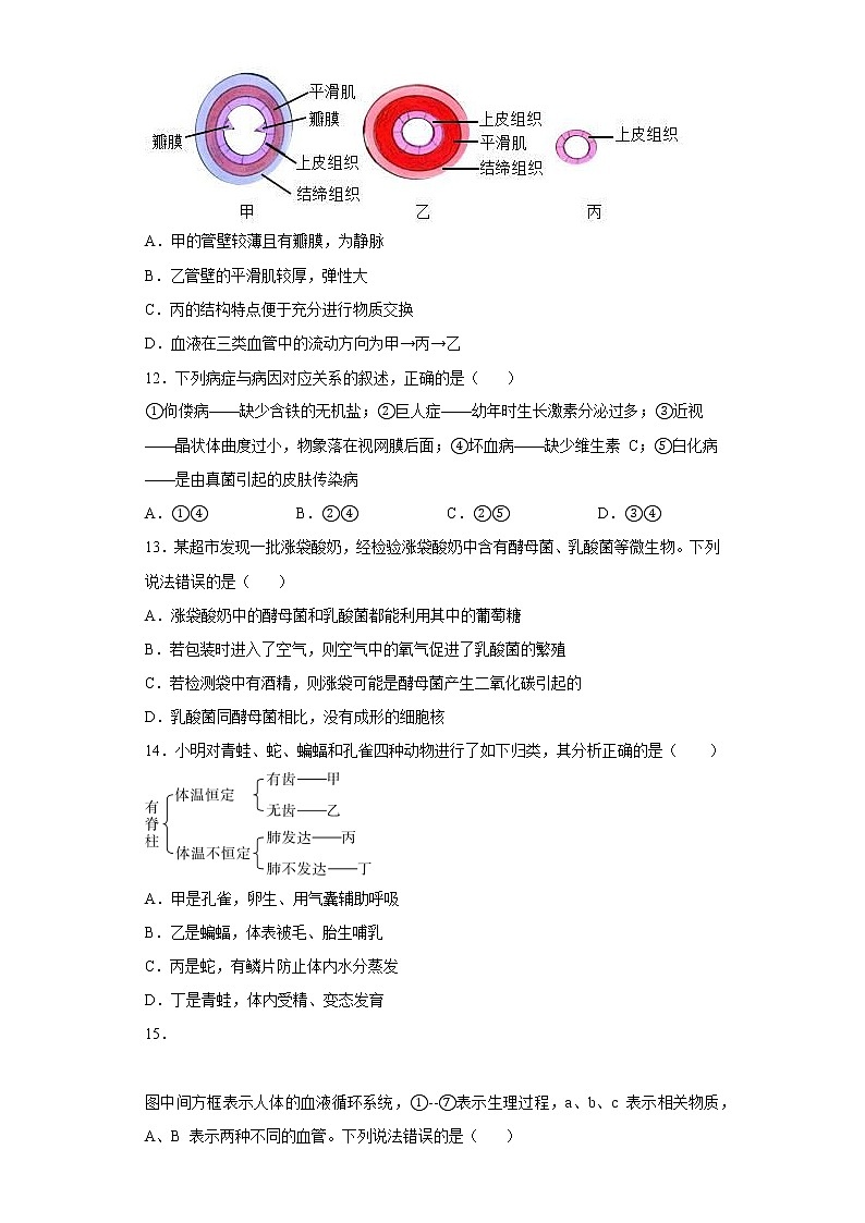
11.下图为人体三类血管横切面示意图。下列有关描述不正确的是
A.甲的管壁较薄且有瓣膜,为静脉
B.乙管壁的平滑肌较厚,弹性大
C.丙的结构特点便于充分进行物质交换
D.血液在三类血管中的流动方向为甲→丙→乙
12.下列病症与病因对应关系的叙述,正确的是( )
①佝偻病——缺少含铁的无机盐;②巨人症——幼年时生长激素分泌过多;③近视——晶状体曲度过小,物象落在视网膜后面;④坏血病——缺少维生素 C;⑤白化病——是由真菌引起的皮肤传染病
A.①④ B.②④ C.②⑤ D.③④
13.某超市发现一批涨袋酸奶,经检验涨袋酸奶中含有酵母菌、乳酸菌等微生物。下列说法错误的是( )
A.涨袋酸奶中的酵母菌和乳酸菌都能利用其中的葡萄糖
B.若包装时进入了空气,则空气中的氧气促进了乳酸菌的繁殖
C.若检测袋中有酒精,则涨袋可能是酵母菌产生二氧化碳引起的
D.乳酸菌同酵母菌相比,没有成形的细胞核
14.小明对青蛙、蛇、蝙蝠和孔雀四种动物进行了如下归类,其分析正确的是( )
A.甲是孔雀,卵生、用气囊辅助呼吸
B.乙是蝙蝠,体表被毛、胎生哺乳
C.丙是蛇,有鳞片防止体内水分蒸发
D.丁是青蛙,体内受精、变态发育
15.
图中间方框表示人体的血液循环系统,①--⑦表示生理过程,a、b、c 表示相关物质,A、B 表示两种不同的血管。下列说法错误的是( )
A.经过③过程后,血液由动脉血变成了静脉血
B.完成②过程时,膈肌和肋间肌都处于收缩状态
C.在此图中可以看出,人体代谢废物的排除途径有 3 条
D.若某人胰岛功能正常,却在尿液中检测出了c 分子,则可能是肾小管的重吸收作用出现异常
二、资料分析题
16.沙棘是我国西北部大量种植的一种落叶灌木,其特性耐旱、抗风沙, 可以在盐碱化土地上生存,被广泛用于水土保持沙漠绿化。沙棘果实黄色,维生素 C 含量高,味如醋酸,素有维生素 C 之王的美称。果实中的营养物质和生物活性物质,具有促进再生,护肤养肤、抗衰老等功效。沙棘的花为两性花,雌花淡黄色,有香气。请分析作答:
(1)沙棘可以通过______协助传粉。
(2)沙棘果实中的酸味物质主要储存在细胞质内的______(填结构名称)中。
(3)制作沙棘果肉细胞临时装片时,需要先在载玻片上滴加______以保持细胞的形态。
(4)沙棘雌花有一枚雌蕊,内有 2 或 3 个胚珠,胚珠发育成果实中的______。
(5)实验研究表明,某品种的大果沙棘在含盐量 0.4%以下的盐碱地造林成活率可达 60%以上,土壤含盐量超过 0.7%成活率呈下降趋势,达到 0.8%以上时则很难成活,说明______。
17.阅读下列资料,回答问题:
资料一:全球新冠肺炎疫情仍在流行。我国疫情防控措施得力,但国内感染和疫情传播的风险依然存在。防控新冠疫情比较经济有效的办法是接种疫苗。有关部门呼吁民众尽快接种新冠疫苗,早日建立我国群体免疫屏障。目前,灭活疫苗、腺病毒载体疫苗、重组蛋白疫苗等三类新冠疫苗均在全国接种。
资料二:如图为新冠病毒的结构模式图。新型冠状病毒进入人体后,其表面的 S 蛋白能激活免疫系统,刺激机体产生免疫反应。
(1)病毒的结构简单,由______外壳和内部的遗传物质组成。
(2)为了制备“新型冠状病毒灭活疫苗(Vero 细胞)”,需要大量的新型冠状病毒,科研人员将少量的新型冠状病毒接种到非洲绿猴肾细胞中进行培养。采取这种方法培养的原因是病毒只能寄生在______里。
(3)腺病毒载体疫苗是把新型冠状病毒的S 蛋白基因嵌入到不致病的腺病毒中制备而成。接种该疫苗后,人体内可合成 S 蛋白,进而刺激淋巴细胞产生能够抵抗新型冠状病毒的特殊蛋白质,即______。从免疫的角度来看,S 蛋白相当于______。
(4)下列相关认识正确的是( )
A.对疑似患者进行隔离、核酸检测、治疗,属于预防传染病中的保护易感人群
B.患者接种新冠疫苗后,人体可产生抗体,提高对各种传染病的抵抗力
C.新型冠状病毒的遗传物质存在于细胞核中,容易发生变异
D.乙型肝炎、流行性感冒、艾滋病和新冠肺炎同属于病毒性传染病
三、实验探究题
18.人们普遍认为阳光可以杀菌,某同学想一探究竟,于是进行了下面的实验:
第一步:准备两个相同的白色瓷盘,用 3%的过氧化氢进行喷雾灭菌。(提示: 3%的过氧化氢具有杀菌作用。)
第二步:取一小撮污泥,与胚芽水(含多种营养物质)充分混合,静置一段时间后,分别吸取 1 毫升上清液,滴在两个盘子上,戴无菌手套将液体涂抹均匀。
第三步:待盘子完全干燥后,将两者叠放在一起,然后放在阳光下暴晒 4 小时, 使上面的盘子能充分接触阳光,下面的盘子无法接触阳光。
第四步:分别用无菌棉棒蘸取无菌水,擦拭盘子后,均匀涂抹在相应培养皿中的培养基(已灭菌)上。
第五步:将两个培养皿放在恒温箱中培养一段时间,然后观察培养皿上的菌落。该同学的实验结果如下图所示:
请分析以上实验,回答问题:
(1)实验中对瓷盘、培养皿进行灭菌,以及使用无菌手套、无菌棉棒、无菌水的目的是______。
(2)第二步中,该同学用胚芽水而不是清水与污泥进行混合,目的是 ______。
(3)本实验的变量是______。
(4)请你对该同学的实验提出改进建议______。
(5)根据该同学的实验结果,初步得出的结论是______。
四、综合题
19.草莓是很多人喜爱的水果之一,享有“开春第一果”的美誉。为探究草莓的生理作用,某校生物课外活动小组的同学设计了如图所示的实验装置,在温室大棚内进行了一系列实验。
(1)草莓果实中酸甜的有机物是通过光合作用积累的,请写出光合作用的文字表达式______。
(2)若将甲装置暗处理一昼夜后,打开阀门①、②,通入澄清石灰水,则发现澄清的石灰水变混浊,这说明______;若将暗处理后的该装置光照一段时间后,取下叶片 A 和 B,脱色后滴加碘液,发现______叶片变成蓝色;若将该装置放在光下一段时间后,发现塑料袋内表面都有水珠出现,这主要与草莓植株的______有关。(填生理活动)
(3)图乙表示春季晴天某密闭草莓大棚内一昼夜二氧化碳浓度的变化情况。图中B 点之后,草莓体内的有机物开始积累,这是因为______。一天内,大棚内氧气浓度最高的时刻是______(填数字)时。
20.第七次全国人口普查结果显示,截止 2020 年 11 月 1 日零时,我国大陆 31 个省、自治区、直辖市和现役军人的总人口性别比(每 100 个女性,对应的男性数量为 105.07。为什么人群中男女性别比例接近 1:1 呢?请结合图示分析:
(1)图示父、母体细胞中的染色体数目均为______条。
(2)人类的性别是由性染色体的组成决定的。男性的性染色体组成为[①]______, 在生殖过程中,男性可以产生的精子类型和比例为______,不同类型的精子与卵细胞结合形成受精卵的机会______,受精的部位在______。
(3)图乙中 4 为患病个体。分析图乙可知该家庭的遗传病是由______基因控制的。2021 年 6 月我国开始实施三孩生育政策,该夫妇已经有了两个女儿,若他们计划再生一个孩子,是正常男孩的概率为______。
(4)蜜蜂也同人类一样,是 XY 型性别决定方式。雌蜂是由受精卵发育而来,雄峰是由未受精的卵细胞直接发育而来。某对蜜蜂所产生的子代的基因组成为:雌蜂有 AA、Aa,雄峰有 A、a。这对蜜蜂的基因组成是( )
A.Aa 和 A B.Aa 和 a C.AA 和 a D..aa 和 A
参考答案:
1.B
2.D
3.B
4.D
5.D
6.C
7.D
8.A
9.D
10.C
11.D
12.B
13.B
14.C
15.B
16.(1)蜜蜂等昆虫
(2)液泡
(3)清水
(4)种子
(5)环境影响生物
17.(1)蛋白质
(2)活细胞
(3) 抗体 抗原
(4)D
18.(1)排除相关材料用具上的杂菌对实验的影响(或“控制变量”)
(2)使细菌和真菌获得营养物质后大量繁殖(或“为细菌和真菌提供营养物质)
(3)阳光
(4)进行重复实验(或“设置重复组”);盘子应与培养皿对应编号或做标记;两个盘子最好不要叠放,应分开放置,其中一个用纸盒或黑布遮光;第四步最好增加一个用无菌棉棒蘸无菌水,直接在培养基上涂抹的组作为空白对照
(5)阳光具有一定的杀菌作用,被褥、衣物、墩布等最好经常放在阳光下(户外)晾晒
19.(1)二氧化碳+水有机物(储存能量)+氧气
(2) 植物呼吸作用产生二氧化碳 A 蒸腾作用
(3) B 点之后,二氧化碳浓度下降,光合作用强度大于呼吸作用强度,植物开始积累有机物 18
20.(1)46
(2) XY X:Y=1:1 相等 输卵管
(3) 隐性 37.5%(或3/8)
(4)A
2024年内蒙古初中学业水平考试模拟测试生物试题二: 这是一份2024年内蒙古初中学业水平考试模拟测试生物试题二,共2页。试卷主要包含了请阅读下面的资料后,回答问题等内容,欢迎下载使用。
2024年内蒙古初中学业水平考试适应性测试生物试题(含答案): 这是一份2024年内蒙古初中学业水平考试适应性测试生物试题(含答案),共4页。试卷主要包含了选择题,非选择题等内容,欢迎下载使用。
2023年内蒙古呼伦贝尔市牙克石市中考生物模拟试卷(含解析): 这是一份2023年内蒙古呼伦贝尔市牙克石市中考生物模拟试卷(含解析),共21页。试卷主要包含了选择题,简答题等内容,欢迎下载使用。

