所属成套资源:通用版2023届高考地理一轮复习夯基固本练(19份)
通用版2023届高考地理一轮复习夯基固本练专题十三区域产业活动
展开
这是一份通用版2023届高考地理一轮复习夯基固本练专题十三区域产业活动,共7页。试卷主要包含了读图,据此完成下列各题,埃塞俄比亚皮革业发展成熟,阅读图文材料,完成下列问题等内容,欢迎下载使用。
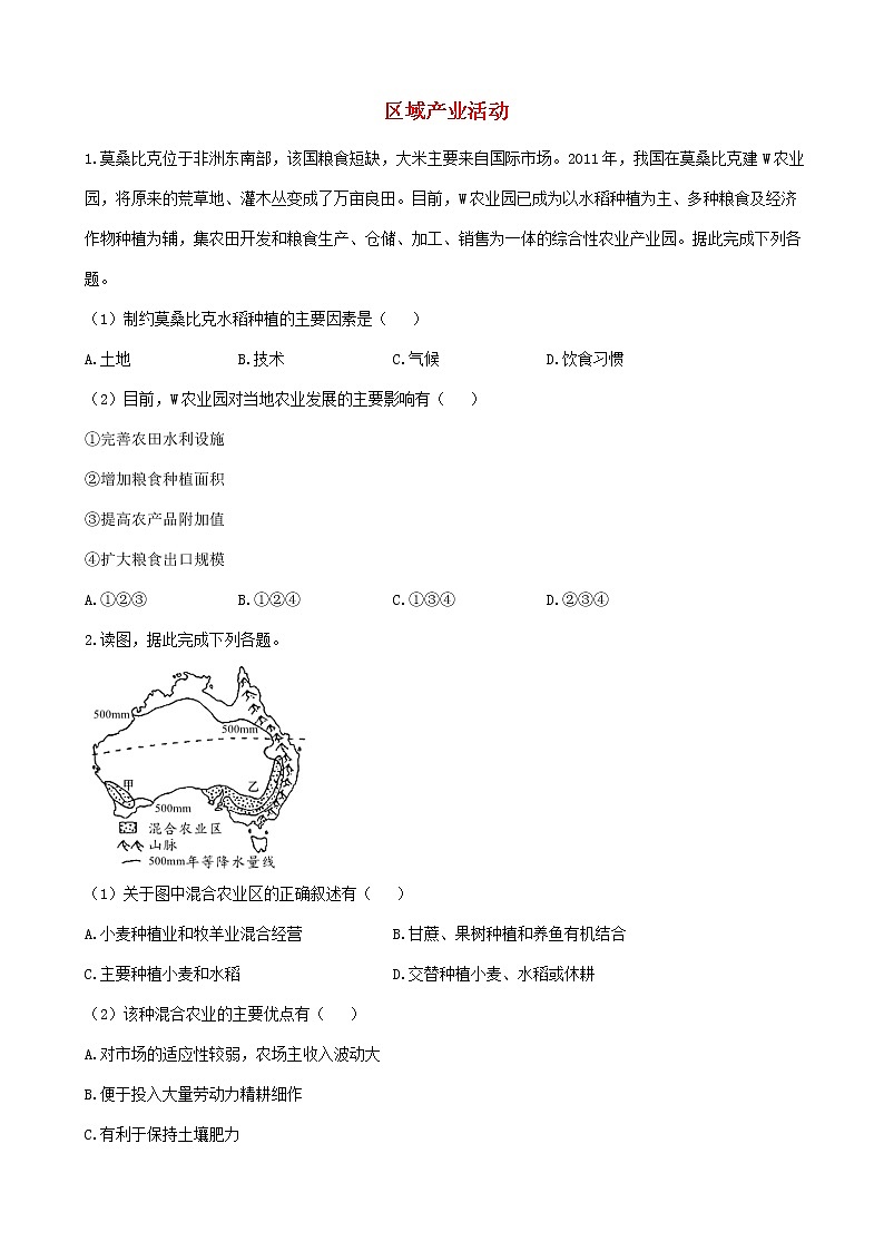
2.读图,据此完成下列各题。
(1)关于图中混合农业区的正确叙述有( )
A.小麦种植业和牧羊业混合经营B.甘蔗、果树种植和养鱼有机结合
C.主要种植小麦和水稻D.交替种植小麦、水稻或休耕
(2)该种混合农业的主要优点有( )
A.对市场的适应性较弱,农场主收入波动大
B.便于投入大量劳动力精耕细作
C.有利于保持土壤肥力
D.与当地湿润多雨的气候相适应
3.埃塞俄比亚皮革业发展成熟。近年来,埃塞俄比亚大力吸引中国制鞋企业投资鞋类生产厂。埃塞俄比亚是世界上最不发达的国家之一,其出口产品在世界多国和地区享受不同程度的优惠,如对美国和欧盟出口的商品可享受免关税免配额的政策等。据此完成下列各题。
(1)埃塞俄比亚吸引中国制鞋企业投资的主要优势在于( )
A.本土鞋类企业竞争力弱B.原料和产品的物流成本低
C.环保和生产安全要求低D.生产成本低,国际贸易政策优惠
(2)中国制鞋企业将工厂转移到埃塞俄比亚后,其公司总部的重点发展方向应是( )
A.扩大自主生产规模B.原材料和鞋面等辅助材料生产
C.产品设计、品牌及分销网络建设D.向非洲生产工厂输送产业工人
4.2020年3月,中共中央政治局常务委员会召开会议提出,加快5G网络、数据中心等新型基础设施建设进度。2010年之前我国的数据中心主要布局在东部沿海地区,2010年之后逐渐向中西部布局,位于贵州省中部的贵安新区吸引了数十个大规模的数据中心在此集聚,快速发展成为我国南方最大的数据中心基地。下图为新型基础设施建设示意图,据此完成下列各题。
(1)与传统基建相比,新型基础设施建设的最突出特点是( )
A.增加就业数量B.科技创新优势C.投资周期较长D.发挥集聚效应
(2)与我国东部沿海相比,贵安新区吸引大数据中心集聚的优势条件体现在( )
①数据密集
②耗能较少
③科技水平高
④用电成本低
A.①③B.②④C.②③D.①④
5.2020年7月全球唯一新冠疫苗研发实验室和生产车间综合体在武汉江夏区落成。疫苗产品需在无菌环境分装,2~8℃条件下保存,下图示意武汉生物制品研究所位置。截至2021年3月下旬,世界各地100多个国家提出了采购需求。据此完成下面小题。
(1)武汉在江夏区建设新冠疫苗研发实验室和生产车间综合体的优势条件有( )
①依托武汉市,科技人才众多
②城市化水平低,土地多
③临近河流和高速公路,交通便利
④周边多湖泊、湿地,环境优美
A.①③B.①④C.②③D.②④
(2)我国新冠病毒疫苗全球空运难度较大,其原因有( )
①冷藏运输要求严格
②运输距离远
③航空运输安全性差
④产品运费高
A.①②B.①③C.②④D.③④
6.随着“互联网+”的快速发展,我国网络餐饮呈现爆发式增长,2019年市场规模已突破6000亿元大关;餐饮外卖市场竞争激烈,呈现双巨头竞争模式。据此完成下列各题。
(1)互联网餐饮外卖市场蓬勃兴起的主要原因是( )
A.现代物流的快速发展B.餐饮行业的蓬勃发展
C.商业贸易的快速发展D.现代通信的快速发展
(2)互联网餐饮外卖门店最佳的选址应邻近( )
A.中心商务区B.大型居住区C.大学校园区D.工业园区
(3)为提高市场份额,餐饮外卖平台应( )
A.减少合作商户B.提高食品质量C.提高送餐效率D.加大优惠力度
7.阅读图文材料,完成下列问题。
野生草珊瑚,常生长于海拔400~1500米的山坡。喜暖,可耐短时低温,喜湿,喜漫射光,忌强光直射。草珊瑚全株药用,以草珊瑚为原料的药品对肺炎有治疗效果,新冠疫情期间草珊瑚供不应求。
贵州省榕江县(如图)山区面积超98%,森林覆盖率约74%,贫困率高。近年来,榕江县因地制宜发展草珊瑚特色产业种植。当地人工种植草珊瑚2~3月播种,种子用薄薄的细土覆盖。秋季收获,以采收植株地上部分代替传统的全株采收,一次种植可持续采摘15年。目前,榕江县按照“国有公司+龙头企业+科学院+合作社+贫困户”的发展模式,积极打造“中国草珊瑚之乡”。截止到2020年,该县已完成草珊瑚种植5万多亩,成功脱贫,积极助力国家乡村振兴。
(1)分析贵州省榕江县种植草珊瑚的有利气候条件。
(2)说明草珊瑚播种时用薄薄的细土覆盖的作用。
(3)简述与全株采收相比,只采收植株地上部分的好处。
(4)指出贵州省榕江县采用“国有公司+龙头企业+科学院+合作社+贫困户”发展模式脱贫致富的借鉴意义。
答案以及解析
1.答案:(1)B;(2)A
解析:(1)根据题意可知,我国在此建农业园并取得成功,说明此地的土地和气候是适宜发展种植业的,A、C错误;我国种植水稻历史悠久,经验丰富,技术先进,B正确;“大米主要来自国际市场”说明大米并不是当地的饮食习惯,D错误。故选B。
(2)由材料“W农业园已成为以水稻种植为主、多种粮食及经济作物种植为辅,集农田开发和粮食生产、仓储、加工、销售为一体的综合性农业产业园”可知W农业园的建成可以①完善农田水利设施②增加粮食种植面积③提高农产品附加值,①②③正确;大米主要来自国际市场,说明当地大米供不应求,所以不会扩大出口规模,④错误。故选A。
2.答案:(1)A;(2)C
解析:(1)本题考查澳大利亚的混合农业。澳大利亚的混合农业经营方式是以种植小麦和牧羊的混合经营方式,交替种植小麦、牧羊或休耕。故A对;甘蔗,果树种植和养鱼有机结合是珠江三角洲地区的混合农业的经营方式,故B错;该地区水资源短缺,不种水稻。故CD错。故选A。
(2)该地区的混合农业生产规模较大,机械化水平较高,并不是投入大量劳动力精耕细作,B错;该混合农业区=气候偏干旱,并非湿润多雨,D错。由于混合农业的农业生产多种农副产品,故对市场的适应性较强,利于保障农场主的收入稳定,并且合理经营种植业和养殖业,可为农田提供有机肥,形成良性的农业生态系统,利于保持土壤肥力,A错,C正确,故选C。
3.答案:(1)D;(2)C
解析:(1)埃塞俄比亚皮革业发展成熟且劳动力成本低;埃塞俄比亚出口产品在世界多国和地区享受不同程度的优惠。因此埃塞俄比亚吸引中国制鞋企业投资的主要优势在于生产成本低,国际贸易政策优惠,D项正确。
(2)在同一产品的价值构成中,设计、营销环节占比较高,加工环节占比较低。因此,中国制鞋企业将工厂转移到埃塞俄比亚后,其公司总部应重点进行产品设计、品牌及分销网络建设,C项正确。
4.答案:(1)-(2)BB
解析:(1)传统基建也称旧基建,就是人们通常理解的修桥铺路盖房子,具体包括铁路、公路、桥梁、水利工程等大建筑,建设投资规模大、周期长,主要在于稳定经济和保障就业。而新基建则是立足于科技端的基础设施建设,它既是基建,同时又是新兴产业,与传统基建重资产的特点相比,新基金更多是轻资产、高科技含量、高附加值的发展模式,B正确。新基建与传统基建都可以增加就业数量,A错误。新基建投资周期短,C错误。发挥集聚效应不是新基建的突出特点,D错误。故选B。
(2)贵州贵安新区属于国家级新区,有政策优惠,用电价格也相对东部沿海经济发达地区低廉,④正确。云贵高原地势高,气候凉爽,用于冷却数据中心的能耗相对较低,②正确。数据密集及科技水平高属于东部沿海地区的优势,①③错误。综上,故选B。
5.答案:(1)B;(2)A
解析:(1)武汉在江夏区建设新冠疫苗研发实验室和生产车间综合体,主要是因为该地区有武汉市作为依托,高等教育发达,人才众多,①正确;该地区城市化水平较高,②错误;疫苗研发实验和生产并不需要便利的交通,③错误;根据材料“疫苗产品需在无菌环境分装”可知其对环境要求较高,该地区周边多湖泊、湿地,环境优美,是理想的疫苗研发实验室和生产车间综合体建设地,④正确。故选B。
(2)根据材料可知,疫苗需要在2~8℃条件下保存,可推测疫苗冷藏运输要求严格,①正确;我国新冠病毒疫苗面向全球运输,距离较远,难度较大,②正确;空运疫苗安全性好,疫苗属于贵重急需的生物药品,空运运费高不属于其难度较大的原因,③④错误。故选A。
6.答案:(1)D(2)A(3)C
解析:(1)互联网餐饮外卖市场蓬勃兴起的主要原因是现代通信的快速发展,为消费者提供了便利快捷的订餐、送餐服务。
(2)互联网餐饮外卖门店的市场份额占比重最高的是商务白领市场。中心商务区白领上班时间紧凑,餐饮外卖需求量大。互联网餐饮外卖门店最佳的选址应邻近中心商务区;大型居住区人们主要在家里自己做饭,餐饮外卖需求量较小;大学校园区、工业园区有内部食堂,就餐便利,餐饮外卖需求量较小。
(3)餐饮外卖平台为提高市场占有份额,应提高送餐效率。餐饮外卖平台无法提高食品质量;加大优惠力度不利于平台的长期发展;减少合作商户不利于平台提高市场份额。
7.答案:(1)该地纬度较低,热量充足,生长周期短,地形阻挡冬季西北冷空气,受寒潮影响小;夏季受东南季风影响,降水丰富;森林覆盖率高,多漫射光环境,林下适种面积广。
(2)2-3月降水少,用薄薄的细土覆盖可使种子与土壤中的水分结合,提高发芽率和发芽速度;种子细小,顶土能力差,覆厚士会导致发芽后出土困难、种子腐烂,减少外界侵蚀种子。
(3)只采收植株地上部分,留下根部持续生产,减少播种年限;降低生产成本。
(4)因地制宜发展特色产业,提高知名度,实现产业发展稳定性和可持续性;政府与高等院校协同发力,利用政策和技术优势,保证草珊瑚质量,实现长效增收机制;以国有公司和龙头企业为依托,建立健全的可追溯产业体系,提升产业影响力;以市场需求为导向,激发贫困户创收动力,解决就业,提高家庭收入,实现良性循环;以规模化、专业化种植为突破口,发展专业合作社,提高扶贫产业的组织化水平。
解析:(1)注意从草珊瑚生长习性的角度分析贵州省榕江县种植草珊瑚有利的气候条件。草珊瑚喜暖,可耐短时低温,喜湿,喜漫射光,忌强光直射。结合图示纬度信息可知,该地纬度相对较低,热量充足,生长周期短,有利于草珊瑚的种植。结合图示河流信息可知,榕江县北部为山地,山地能有效阻挡冬季西北冷空气入侵,该地受寒潮影响相对较小,对草珊瑚的生长有利。草珊瑚喜湿,喜漫射光,忌强光直射,该地夏季受东南季风影响,降水丰富,区域森林覆盖率高,有漫射光的环境,林下适宜种植草珊瑚的面积广大。
(2)本题一是要注意草珊瑚播种的时间,二是要注意题干关键信息“薄薄的细土”。根据材料信息可知,当地人工种植草珊瑚为2~3月播种,2~3月当地降水较少,用薄薄的细土覆盖,可使种子与土壤中的水分结合,提高种子的发芽率和发芽速度。其次,要分析为什么用薄薄的细土覆盖而不用厚土覆盖,主要原因在于种子细小,顶土能力较差,厚土覆盖使得发芽后难以出土,从而导致种子腐烂,细土更有利于种子发芽出土。另外,种子用薄薄的细土覆盖,可以减少外界对种子的侵扰,提高发芽率。
(3)根据材料信息可知,以采收植株地上部分代替传统的全株采收,一次种植可持续采摘15年,可以留下根部持续生产,减少播种年限,降低生产成本。
(4)该地利用当地的自然地理环境优势,发展草珊瑚种植,因地制宜发展特色产业,有利于产业的稳定性和可持续性发展。这种模式的推行得益于政府政策的大力支持,同时通过与科学院等高等院校合作,很好的发挥了政策和技术的双重优势,保证草珊瑚质量,有利于当地特色产业的持续发展,实现长效增收机制。通过“国有公司+龙头企业”,注重品牌的建设和市场营销,建立健全可追溯的产业体系,提升产业影响力。草珊瑚的药用功能强,新冠疫情期间草珊瑚供不应求,该地经济发展以市场需求为导向,激发贫困户的创收动力,增加家庭收入,解决就业难题,实现区域农业的良性循环发展。该地已完成草珊瑚种植5万多亩,通过发展专业合作社,规模化、专业化种植草珊瑚,提高扶贫产业的组织化水平,有利于区域农业的可持续发展,助力区域脱贫致富。
相关试卷
这是一份2024届高考地理一轮复习夯基固本练 专题十三区域产业活动,共7页。试卷主要包含了读图,据此完成下列各题,埃塞俄比亚皮革业发展成熟,阅读图文材料,完成下列问题等内容,欢迎下载使用。
这是一份通用版2023届高考地理一轮复习夯基固本练专题十七世界地理二,共7页。试卷主要包含了下图示意世界某区域,阅读图文材料,完成下列要求等内容,欢迎下载使用。
这是一份通用版2023届高考地理一轮复习夯基固本练专题十六世界地理一,共7页。试卷主要包含了阅读图文资料,完成下列要求等内容,欢迎下载使用。

