山东省济宁市汶上县第一中学2022-2023学年高二上学期第一次模块检测历史试题
展开山东省济宁市第一中学2022-2023学年高二下学期期中模块检测历史试题: 这是一份山东省济宁市第一中学2022-2023学年高二下学期期中模块检测历史试题,文件包含山东省济宁市第一中学2022-2023学年高二下学期期中考试历史试题docx、济宁一中2022--2023学年度第二学期期中模块测试-高二历史答案pdf等2份试卷配套教学资源,其中试卷共10页, 欢迎下载使用。
山东省济宁市第一中学2022-2023学年高二上学期期末线上测试历史试题: 这是一份山东省济宁市第一中学2022-2023学年高二上学期期末线上测试历史试题,共10页。试卷主要包含了选择题等内容,欢迎下载使用。
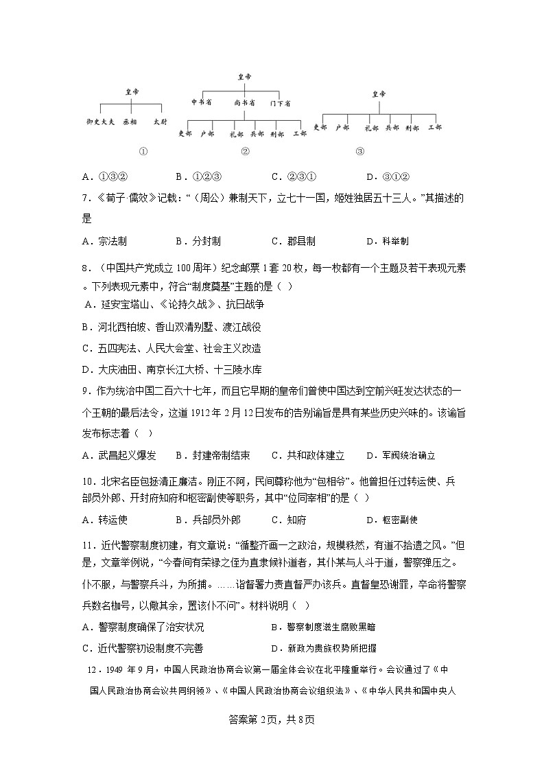
山东省济宁市嘉祥县第一中学2022-2023学年高二上学期期中质量检测历史试题: 这是一份山东省济宁市嘉祥县第一中学2022-2023学年高二上学期期中质量检测历史试题,文件包含2022-2023学年高二年级第一学期期中质量检测历史试题docx、2022-2023学年高二年级第一学期期中质量检测历史试题-答案docx等2份试卷配套教学资源,其中试卷共15页, 欢迎下载使用。

