广西河池地市宜州区2021-2022学年七年级下学期期中生物试题(含答案)
展开广西河池地市宜州区2021-2022学年七年级下学期期中生物试题
学校:___________姓名:___________班级:___________考号:___________
一、单选题
1.小明的父亲在修建公路时受伤,因失血过多需要大量输血,验血得知其血型为 O 型,医生应该给他输入( )
A.A型血 B.B 型血 C.AB 型血 D.O 型血
2.蜜桔、脐橙和猕猴桃等水果富含维生素C,经常食用能够防治 ( )
A.脚气病 B.佝偻病 C.坏血病 D.夜盲症
3.中老年人容易患骨质疏松症,所以要多补充( )
A.含碘的无机盐 B.含铁的无机盐
C.含钙的无机盐 D.含锌的无机盐
4.佩戴一次性口罩需及时更换。长时间佩戴会使口罩变湿,这说明呼吸道能( )
A.温暖气体 B.清洁气体 C.湿润气体 D.保证气体通过
5.某人不慎感染新冠肺炎,入院治疗期间出现发热、咳嗽等症状,请你推测他的血液中明显增多的血细胞是( )
A.红细胞 B.白细胞 C.血小板 D.干细胞
6.食品安全关乎人体健康,为保证“舌尖上的安全”,下列行为不正确的是( )
A.购买检疫合格的肉 B.生、熟食品分开存放
C.提倡使用公筷公勺 D.长时间冷冻保存剩菜
7.某同学为家人设计了4份午餐食谱,其中营养搭配最合理的是 ( )
A.米饭、清蒸鲈鱼、红烧肉、鸡蛋汤
B.米饭、红烧鲫鱼、辣椒炒肉、炒青菜
C.米饭、小炒牛肉、烤鸭、可口可乐
D.米饭、炒豆芽、清炒萝卜、青菜汤
8.人体呼吸最重要的意义是为细胞生命活动提供( )
A.糖类 B.能量 C.二氧化碳 D.氧气
9.日常生活中应关爱老年人,王奶奶最近经常头昏,经医生测定,她的血压是19.2/13.8kPa(健康成年人血压正常值为:12.0~17.3/8.0~12.0kPa),据 此数据分析,王奶奶可能患有( )
A.高血压 B.低血压 C.贫血 D.坏血病
10.吸气时,下列现象不会出现的是( )
A.肋间外肌收缩 B.膈顶部下降
C.胸廓容积扩大 D.肺容积缩小
11.下列不能为人体生命活动提供能量的是( )
A.淀粉 B.蛋白质 C.脂肪 D.维生素
12.人体呼吸系统的组成是
A.鼻腔和肺 B.气管和肺 C.呼吸道和肺 D.呼吸道和气管
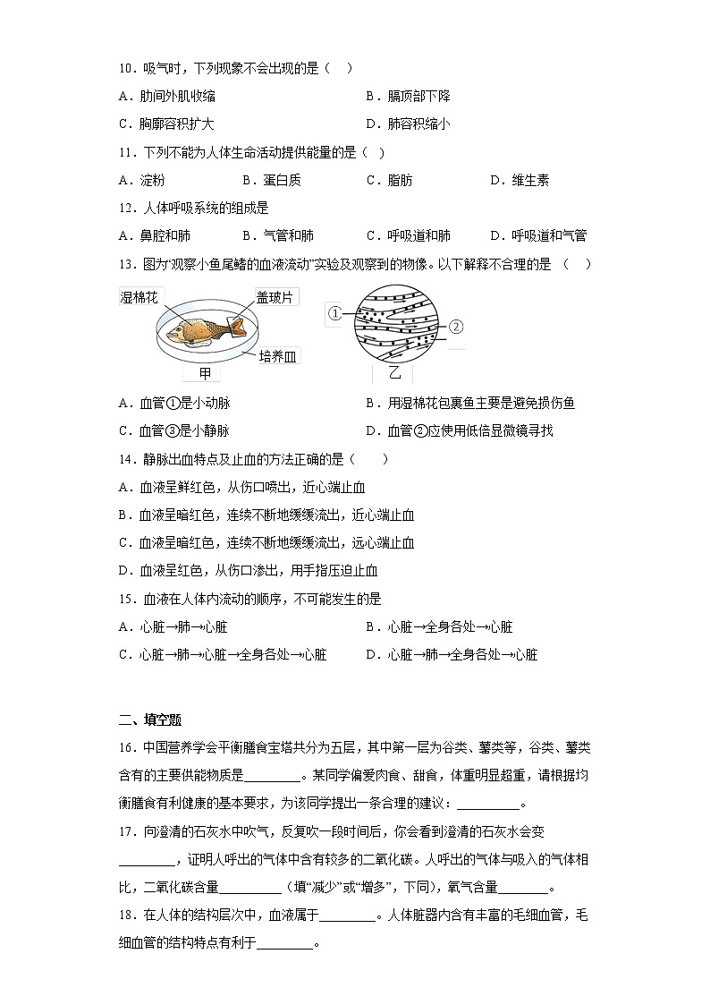
13.图为“观察小鱼尾鳍的血液流动”实验及观察到的物像。以下解释不合理的是 ( )
A.血管①是小动脉 B.用湿棉花包裹鱼主要是避免损伤鱼
C.血管③是小静脉 D.血管②应使用低倍显微镜寻找
14.静脉出血特点及止血的方法正确的是( )
A.血液呈鲜红色,从伤口喷出,近心端止血
B.血液呈暗红色,连续不断地缓缓流出,近心端止血
C.血液呈暗红色,连续不断地缓缓流出,远心端止血
D.血液呈红色,从伤口渗出,用手指压迫止血
15.血液在人体内流动的顺序,不可能发生的是
A.心脏→肺→心脏 B.心脏→全身各处→心脏
C.心脏→肺→心脏→全身各处→心脏 D.心脏→肺→全身各处→心脏
二、填空题
16.中国营养学会平衡膳食宝塔共分为五层,其中第一层为谷类、薯类等,谷类、薯类含有的主要供能物质是_________。某同学偏爱肉食、甜食,体重明显超重,请根据均衡膳食有利健康的基本要求,为该同学提出一条合理的建议:__________。
17.向澄清的石灰水中吹气,反复吹一段时间后,你会看到澄清的石灰水会变_________,证明人呼出的气体中含有较多的二氧化碳。人呼出的气体与吸入的气体相比,二氧化碳含量__________(填“减少”或“增多”,下同),氧气含量________。
18.在人体的结构层次中,血液属于_________。人体脏器内含有丰富的毛细血管,毛细血管的结构特点有利于_________。
19.血液由_______和______组成,贫血的原因是血液中_______数量过少或者血红蛋白含量过少,贫血患者平时需要多吃富含蛋白质和铁的食物。
三、综合题
20.图人体消化系统示意图,据图回答下列问题:
(1)图中能分泌胆汁的器官是________(填编号);能初步消化蛋白质的器官是______(填名称),蛋白质消化的最终产物是_________。
(2)食物中的水、无机盐、维生素以及食物经过消化后形成的小分子营养物质,如葡萄糖、氨基酸、甘油、脂肪酸等通过消化管黏膜上皮细胞进入___________的过程叫作营养物质的吸收。消化系统中的多个器官都具有吸收功能,图中的______(填编号)是吸收的主要器官。
21.肺是呼吸系统的主要器官。图为血液流经肺泡的情况,其中①② ③代表血管,a、b代表物质。据图回答下列问题:
(1)①是____________(填“肺动脉”或“肺静脉”)。
(2)②内流的是__________血,它最先到达心脏的___________。
(3)③为毛细血管,b进入③后,由血液中的_________运输,最终被组织细胞利用。
22.心脏位于胸腔的中部偏左,在两肺之间,大小与自己的拳头差不多。请根据图心脏结构模式图回答问题:
(1)A和B之间、C和D之间都有能开闭的瓣膜,这些瓣膜的作用是_________。
(2)图中与左心室相连的血管是【②】________(填名称)。
(3)血液循环的途径包括______和肺循环,肺循环是血液从图中______(填标号)出发流回左心房。
(4)小明患有胃炎,医生建议他进行静脉注射药物治疗。医生在他手背处进行静脉注射,那么药物将最先到达心脏的【 】_________。
四、实验探究题
23.将馒头放入口中,慢慢地咀嚼,细细地品尝你会感觉有甜味,这是什么原因呢?生物兴趣小组的同学对此展开了探究,他们设计了下表所示实验方案。请据此回答问题:
试管编号 | 加入的物质 | 是否搅拌 | 温度 | 水浴时间 | 检测试剂 | 实验现象 |
1 | 馒头碎屑+2mL唾液 | 充分搅拌 | 37℃ | 10分钟 | 碘液 |
|
2 | 馒头块+2mL唾液 | 不搅拌 |
| |||
3 | 馒头碎屑+2mL清水 | 充分搅拌 |
| |||
4 | 馒头碎屑+2mL唾液 | 充分搅拌 | 0℃ |
|
(1)馒头的主要成分是_________,同学将馒头切成碎屑并充分搅拌,这是为了模拟_____________。
(2)要想探究温度对唾液淀粉酶作用的影响,应选择_________号试管进行对照。
(3)预测实验现象:只有________号试管内的物质不变蓝色。
(4)根据实验分析,馒头在口腔中咀嚼变甜的原因是__________。
参考答案:
1.D
2.C
3.C
4.C
5.B
6.D
7.B
8.B
9.A
10.D
11.D
12.C
13.B
14.C
15.D
16. 糖类 不偏食、不挑食、合理膳食等
17. 浑浊 增多 减少
18. 组织##结缔组织 物质交换
19. 血浆 血细胞 红细胞
20.(1) ③ 胃 氨基酸
(2) 血液 ⑦
21.(1)肺动脉
(2) 动脉 左心房
(3)红细胞
22.(1)防止血液倒流
(2)主动脉
(3) 体循环 D
(4)C右心房
23.(1) 淀粉 牙齿的咀嚼和舌的搅拌
(2)1和4
(3)1
(4)唾液中的唾液淀粉酶的能够将馒头中的淀粉变成麦芽糖
广西河池市宜州区2023-2024学年七年级下学期期末生物试题(解析版): 这是一份广西河池市宜州区2023-2024学年七年级下学期期末生物试题(解析版),共14页。试卷主要包含了选择题,综合题等内容,欢迎下载使用。
广西河池市宜州区2023-2024学年七年级下学期期末生物试题(原卷版): 这是一份广西河池市宜州区2023-2024学年七年级下学期期末生物试题(原卷版),共5页。试卷主要包含了选择题,综合题等内容,欢迎下载使用。
广西河池市宜州区2023-2024学年七年级下学期期末生物试卷: 这是一份广西河池市宜州区2023-2024学年七年级下学期期末生物试卷,共5页。

