2022天津市耀华中学高三下学期一模生物试题含答案
展开2023届天津市耀华中学高三第一次模拟考试生物试题: 这是一份2023届天津市耀华中学高三第一次模拟考试生物试题,共8页。试卷主要包含了5%,图1表示某种哺乳动物,下列相关分析正确的是等内容,欢迎下载使用。
2022-2023学年天津市耀华中学高一(上)期末生物试卷(含答案解析): 这是一份2022-2023学年天津市耀华中学高一(上)期末生物试卷(含答案解析),共25页。试卷主要包含了 如图表示酶活性与温度的关系, 能够促使蛋白酶水解的酶是等内容,欢迎下载使用。
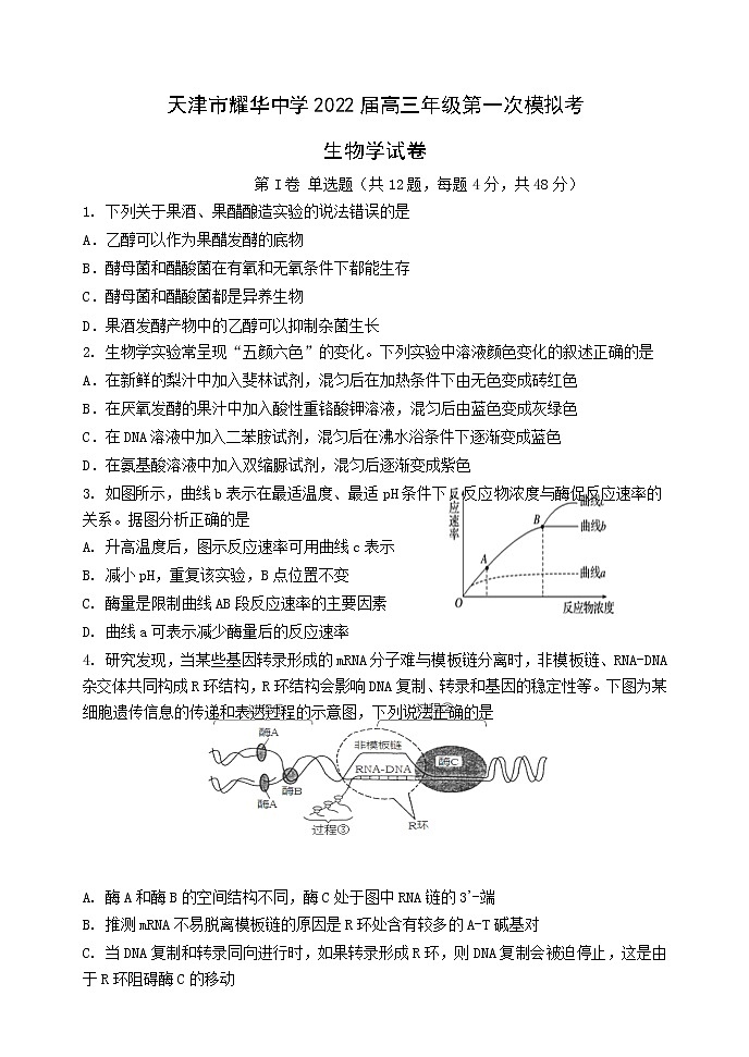
2022天津市耀华中学高一上学期期末练习生物试题含答案: 这是一份2022天津市耀华中学高一上学期期末练习生物试题含答案,文件包含天津市耀华中学2021-2022学年高一上学期期末练习生物试题含答案docx、天津市耀华中学2021-2022学年高一上学期期末练习生物试题docx等2份试卷配套教学资源,其中试卷共35页, 欢迎下载使用。

