所属成套资源:2023年中考语文29篇精选课内文言文考点清查
- 2023年中考语文一轮复习之30篇精选课内文言文考点清查专题03 《陋室铭》文学常识+重点注释+重点译句+课后问题+中考预测- 试卷 4 次下载
- 2023年中考语文一轮复习之30篇精选课内文言文考点清查专题05 《三峡》文学常识+重点注释+重点译句+课后问题+中考预测- 试卷 4 次下载
- 2023年中考语文一轮复习之30篇精选课内文言文考点清查专题07 《答谢中书书》文学常识+重点注释+重点译句+课后问题+中考预测- 试卷 4 次下载
- 2023年中考语文一轮复习之30篇精选课内文言文考点清查专题08 《与朱元思书》文学常识+重点注释+重点译句+课后问题+中考预测- 试卷 3 次下载
- 2023年中考语文一轮复习之30篇精选课内文言文考点清查专题09 《富贵不能淫》文学常识+重点注释+重点译句+课后问题+中考预测- 试卷 4 次下载
2023年中考语文一轮复习之30篇精选课内文言文考点清查专题06 《记承天寺夜游》文学常识+重点注释+重点译句+课后问题+中考预测-
展开
这是一份2023年中考语文一轮复习之30篇精选课内文言文考点清查专题06 《记承天寺夜游》文学常识+重点注释+重点译句+课后问题+中考预测-,文件包含专题06《记承天寺夜游》文学常识+重点注释+重点译句+课后问题+中考预测-2023年中考语文一轮复习之30篇精选课内文言文考点清查解析版docx、专题06《记承天寺夜游》文学常识+重点注释+重点译句+课后问题+中考预测-2023年中考语文一轮复习之30篇精选课内文言文考点清查原卷版docx等2份试卷配套教学资源,其中试卷共12页, 欢迎下载使用。
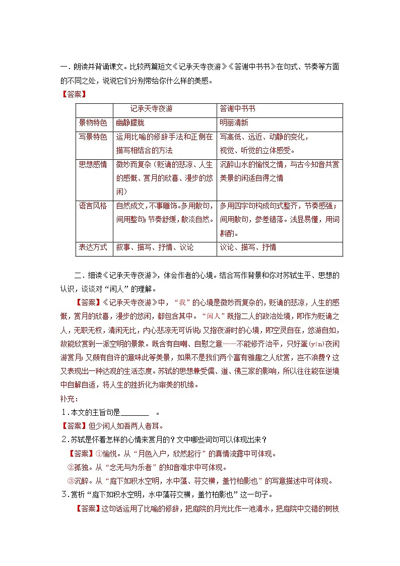
专题06 课内重点文言文篇——《记承天寺夜游》(解析版) ①苏轼(1037一1101),字子瞻,号东坡居士,北宋文学家。②因为“乌台诗案”,苏轼被贬黄州,降职为团练副使,做着有职无权的闲官,却仍然乐观、豁达。本文便写于作者贬官黄州期间。此文写于作者贬官黄州期间。 (1)月色入户:门。(2)欣然起行:高兴的样子。 走。(3)遂至承天寺寻张怀民:于是。 到。(4)怀民亦未寝:躺着休息,睡觉。(5)相与步于中庭:共同,一起。 慢走,散步。(6)水中藻、荇交横:交错。(7)庭下如积水空明:形容水的澄澈。(8)盖竹柏影也:大概是。(9)但少闲人如吾两人者耳:我们。 语气词,相当于“罢了”。 (1)月色入户,欣然起行。(省略句,“欣然”前省略主语“我”)【答案】月光照进门,我高兴地起身走出去。(2)庭下如积水空明,水中藻、荇交横,盖竹柏影也。(省略句,“庭下”后省略“月光”)【答案】庭院中的月光宛如一泓积水那样清澈透明,水中藻、荇纵横交错,原来是绿竹和翠柏的影子。(3)何夜无月?何处无竹柏?但少闲人如吾两人者耳。(疑问句)【答案】哪夜没有月光?哪里没有绿竹和翠柏?只是缺少像我俩这样的闲人罢了。 一.朗读并背诵课文。比较两篇短文《记承天寺夜游》《答谢中书书》在句式、节奏等方面的不同之处,说说它们分别带给你什么样的美感。【答案】 记承天寺夜游答谢中书书景物特色幽静朦胧明丽清新写景特色运用比喻的修辞手法和正侧在描写相结合的方法写高低、远近、动静的变化,视觉、听觉的立体感受。思想感情微妙而复杂(贬谪的悲凉、人生的感慨、赏月的欣喜、漫步的悠闲)沉醉山水的愉悦之情,与古今知音共赏美景的闲适自得之情语言风格自然成文,不事雕饰。多用散句,间用整句;节奏舒缓,散淡自然。多用四字句构成句式整齐,节奏感强;间用散句,参差错落。浅显易懂,用词斟酌。表达方式叙事、描写、抒情、议论议论、描写、抒情 二.细读《记承天寺夜游》,体会作者的心境。结合写作背景和你对苏轼生平、思想的认识,谈谈对“闲人”的理解。【答案】《记承天寺夜游》中,“我”的心境是微妙而复杂的,贬谪的悲凉,人生的感慨,赏月的欣喜,漫步的悠闲,都包含其中。“闲人”既指二人的政治处境,即作为贬谪之人,无职无权,清闲无比,内心悲凉无可诉说;又指夜游时的心境,即空灵自在,悠游自如,故能欣赏到一派空明的景象。既含有自嘲、自慰之意——不能修齐治平,只好蛋(yín)夜闲游赏月;又颇有自许的意味此等美景,如果不是我们两个富有雅趣之人欣赏,岂不浪费?这又表现出一种达观的生活态度。苏轼的思想兼受儒、道、佛三家的影响,所以往往能在逆境中自解自适,将人生的挫折化为审美的机缘。补充:1.本文的主旨句是 。【答案】但少闲人如吾两人者耳。2.苏轼是怀着怎样的心情来赏月的?文中哪些词句可以体现出来?【答案】①愉悦。从“月色入户,欣然起行”的真情流露中可体现。②孤独。从“念无与为乐者”的知音难求中可体现。③沉醉。从“庭下如积水空明,水中藻、荇交横,盖竹柏影也”的写意描述中可体现。3.赏析“庭下如积水空明,水中藻荇交横,盖竹柏影也”这一句子。【答案】这句话运用了比喻的修辞,把庭院的月光比作一池清水,把庭院中交错的树枝比作水中的水藻、荇菜。生动形象地写出了月光 的空灵清澈。点染了一个疏影摇曳,似真似幻的美妙境界。 (一)阅读下面文言文,完成下面小题。【甲】元丰六年十月十二日夜解衣欲睡,月色入户欣然起行。念无与为者,遂至承天寺 寻张怀民。怀民亦未寝,相与步于中庭。庭下如积水空明,水中藻、荇交横盖竹柏影也。何夜 无月?何处无竹柏?但少闲人如两人者.【乙】吾昔自杭移高密与杨元素同舟,而陈令举张子野皆从余过李公择于湖,遂与刘孝 叔俱至松江②。夜半月出,置酒垂虹亭上。子野年八十五,以歌词闻于天下,作《定风波》令,其 略云:“见说贤人聚吴分试问,也应傍有老人星。”坐客欢甚有醉倒者,此乐未尝忘也。今七年耳,子野、孝叔、令举皆为物, 七月九日海风架潮,平地丈馀荡尽无复孑遗矣。追思囊时,真一梦耳元丰四 月十二日,黄州临皋亭夜坐书。 (苏轼《记游松江》 【注释】①高密:今属山东宋时称密州治诸 松江:在上海市郊。苏轼游松江是在熙宁七年(1074)知密 州之前,追记于元丰四年。 1.解释下列句中加点的词语 (1)念无与为乐者。念: (2)皆从余过李公择于湖。过: 【答案】(1)念:考虑,想到。 (2)过:拜访,探望。【解析】此题考查考生解释文言文实词的能力。作答时先要大致了解文章内容,弄清句子的意思,根据句意和对文言常用词的掌握来判断字词义,注意文言文中一词多义的特点,要根据语境仔细辨析。注意课外文段中的词语在课内出现时的解释。 2.用现代汉语翻译下面的句子。 (1)但少闲人如吾两人者耳。 (2)夜半月出,置酒垂虹亭上。 【答案】(1) 只是缺少像我俩这样的闲人罢了。(2)时至半夜,月亮升起,(我们)在垂虹亭上置办了酒宴。【解析】此题考查文言文翻译。在具体翻译时,对句子中的每个字词,只要它有一定的实在意义,都必须字字落实,对号入座。翻译时,要直接按照原文的词义和词序,把文言文对换成相应的现代汉语,使字不离词,词不离句。 3.甲文对于月色的描写,含蓄地抒发了作者怎样的心情?乙文流露了作者怎样的思想感情? 【答案】【甲】文庭中上下一片皎洁,透明,正像作者光明磊落的胸怀。【乙】作者处在其中摆脱了被贬谪的沉重,忘记了人世的得失,进入了一个透明、清澈的世界。 【解析】阅读两文,疏通文字,读懂内容,【甲】文中“庭下如积水空明,水中藻荇交横,盖竹柏影也”可分析出苏轼义明磊落的性格特点;【乙】通过回忆往事,表达诗人在贬谪的过程中豁达的胸怀。【乙】文参考译文:过去我从杭州移居到高密,与杨元素同乘一条船。陈令举、张子野都随我到西湖拜访李择先生,于是就与刘孝叔一起到松江。时至半夜,月亮升起,(我们)在垂虹亭上置办了酒宴。张子野有八十五岁了,在作歌填词方面闻名天下,当时作了一首词,叫《定风波令》,其大致意思是:“见说贤人聚吴分,试问,也应傍有老人星。”在座的客人非常欢娱,有人为之醉倒,这乐趣不曾忘记。至今已经七年了,子野、孝叔、令举都已离开人世间,可松江的桥亭,在今年七月九日海风带着潮水,高出平地一丈多,冲荡再没有残存了。追忆昔时时光,真如同一场梦。元丰四年十二月十二日夜晚,我在黄州的临皋亭追忆写下了这篇文章。(二)阅读下面文言文,完成下面小题。 【甲】元丰六年十月十二日夜,解衣欲睡,月色入户,欣然起行。念无与为乐者,遂至承天寺 寻张怀民。怀民亦未寝,相与步于中庭。庭下如积水空明,水中藻、荇交横,盖竹柏影也。何夜无月?何处无竹柏?但少闲人如吾两人者耳。 (苏轼《记承天寺夜游》)【乙】己卯上元①,予在儋州②,有老书生数人来过,曰:“良月嘉夜,先生能一出乎?”予欣然从之。步城西,入僧舍,历小巷,民③夷④杂揉,屠沽⑤纷然。归舍已三鼓矣。舍中掩关熟睡,已再⑥鼾矣。放杖而笑,孰为得失?过⑦问先生何笑,盖自笑也。然亦笑韩退之钓鱼③无得,更欲远去,不知走海者未必得大鱼也。 (苏轼《书上元夜游》) 【注释】①上元:农历正月十五。②儋州:苏轼被贬之地,现属海南。③民:指汉族。④夷:指当地少数民族。 ⑤屠沽:泛指市井中做生意的人。⑥再:同“在”。⑦过:苏轼的小儿子。⑧韩退之钓鱼:韩愈曾在诗中借钓鱼钓不着大鱼,埋怨水太浅,要另觅垂钓之处,暗指自己境遇不好,不得志。 1.解释下列句子中加点的词语。 (1)欣然起行.欣然: (2)有老书生数人来过. 过: 【答案】(1)欣然:高兴的样子。 (2)过:拜访,探望。【解析】此题考查考生解释文言文实词的能力。作答时先要大致了解文章内容,弄清句子的意思,根据句意和对文言常用词的掌握来判断字词义,注意文言文中一词多义的特点,要根据语境仔细辨析。注意课外文段中的词语在课内出现时的解释。2.用现代汉语翻译下面的句子。 (1)庭下如积水空明,水中藻、荇交横,盖竹柏影也。 (2)予欣然从之。 【答案】(1) 庭院中的月光如积水般清明澄澈,仿佛有藻、荇交错其中,大概是竹子和柏树的影子吧。(2) 我便很高兴地跟随他们。【解析】此题考查文言文翻译。在具体翻译时,对句子中的每个字词,只要它有一定的实在意义,都必须字字落实,对号入座。翻译时,要直接按照原文的词义和词序,把文言文对换成相应的现代汉语,使字不离词,词不离句。3.【甲I乙】两文都表达了作者 的人生态度。 【答案】乐观旷达 【解析】阅读两文,疏通文字,读懂内容结合文章主旨即可得出答案。【乙】文参考译文:己卯年元宵节,我当时在儋州。有个老书生来拜访我,说:“这么好的月夜,生能一起出去吗?”我便很高兴地跟随他们。走到了城西,进入了和尚的住所,经过了小巷,只见汉人和少数民族住在一起,各种店铺商贩很多。回到家中已经三更了家里的人闭门熟睡,鼾声响起,一觉醒来又睡去。(我)放下拐杖,不禁笑了笑,什么是得,什么是失呢?苏过问我为什么笑,大概是自己笑自己吧。然而也是笑韩愈钓鱼没有钓到,还想要到更远的地方钓鱼,却不知道在海边的人也未必能钓到大鱼。(三)阅读下面文言文,完成下面小题。【甲】元丰六年十月十二日夜,解衣欲睡,月色入户,欣然起行。念无与为乐者,遂至承天寺寻张怀民。怀民亦未寝,相与步于中庭。庭下如积水空明,水中藻、荇交横,盖竹柏影也。何夜无月?何处无竹柏?但少闲人如吾两人者耳。(苏轼《记承天寺夜游》)【乙】凡物皆有可观。苟有可观,皆有可乐,非必怪奇伟丽者也。哺糟啜醨①,皆可以醉,果蔬草木,皆可以饱。推此类也,吾安往而不乐?(节选自苏轼《超然台记》)【注释】①哺糟啜醨(chuò lí):吃酒糟,喝薄酒。1.解释下列句中加点词的意思。(1)念无与为乐 念:( ) (2)相与步于中庭 相与:( )(3)盖竹柏影 盖:( ) (4)皆可以饱 饱:( )【答案】(1)念:考虑,想到 (2)相与:共同,一起 (3)盖:大概是 (4)饱:吃饱(使……饱,让……饱)【解析】本题考查词语解释。三个课内,一个课外。课内的平时练习比较多,容易填写。课外的要结合该词所在语境,“果蔬草木,皆可以饱”可知应为“吃饱”。2.用现代汉语翻译下列句子。(1)但少闲人如吾两人者耳。 (2)苟有可观,皆有可乐。 【答案】(1)只是缺少像我俩这样的闲人罢了。(1)如果有可以观赏(观看)的地方,都可以获得快乐。【解析】本题考查句子翻译。句子翻译按照“直译为主,意译为辅”的原则,将关键词语翻译准确,大意流畅。采用“留、删、调、补、替”等方法,准确翻译。(1)要留意“但”“者耳”的翻译。(1)要注意“苟”“皆”的翻译。3.请自选一个角度,对下面的句子进行赏析。庭下如积水空明,水中藻、荇交横,盖竹柏影也。 【答案】示例一:景物特点鲜明,“积水空明”等句传神地写出了月色的澄澈透明,表达作者对月色的喜爱(表现出作者心境的宁静、喜悦)。示例二:运用侧面描写的手法,用竹柏的影子侧面写出月光的澄澈明亮,表达作者对月色的喜爱(表现出作者心境的宁静、喜悦)。示例三:运用比喻的修辞手法,将月光比作院中积水,将竹柏的影子比作水中的藻荇,生动形象地写出月色的澄澈明净,表达作者对月色的喜爱(表现出作者心境的宁静、喜悦)。示例四:“交横”(“空明”),生动形象地描绘出月光的皎洁明澈,表达作者对月色的喜爱(表现出作者心境的宁静、喜悦)。【解析】本题考查句子赏析。句子赏析可以从修辞、描写、词语等角度进行分析。从“如”可以看出使用了比喻,写水其实是写月光,运用了侧面描写的手法,然后分析写出了什么,表达了作者什么样的心境。4.乙文中说“凡物皆有可观”“吾安往而不乐”。甲文中哪些内容可以印证这两句话? 【答案】①在苏轼的眼中,月色(竹柏影)是可观(美好)的(如学生引用“月色入户”或“庭下如积水空明,水中藻、荇交横,盖竹柏影也”可给1分)。②苏轼受到贬谪,(在承天寺中)与友人一起漫步闲庭(欣赏月下美景),愁绪得到排遣(感受到快乐)(学生如引用“欣然起行”“相与步于中庭”等句,不作解说)。【解析】本题考查内容理解与概括。题干要求概括甲文印证“凡物皆有可观”“吾安往而不乐”的内容,要注意把握住“可观”和“乐”两点,从甲文中寻找答案。可观为“月色”,“乐”为通过观赏月色,获得快乐。(四)单项选择题1.下列句子加点词意思相同的一项是( )A.欣然起行 必能使行阵和睦B.遂至承天寺寻张怀民 寻病终C.庭下如积水空明 空谷传响D.月色入户 木兰当户织【答案】D【解析】A.出行/队伍;B.寻找/不久;C.形容水的澄澈/空旷的;D.门窗。2.下列句子加点词用法相同的一项是( )A.相与步于中庭 告知于帝B.欣然起行 虽然,受地于先王C.遂至承天寺寻张怀民 遂迷,不复得路D.盖竹柏影也 盖以诱敌【答案】D【解析】A.在/向;B.……的样子/这样;C.于是,就/终于;D.原来是。
相关试卷
这是一份2023年中考语文一轮复习之30篇精选课内文言文考点清查专题08 《与朱元思书》文学常识+重点注释+重点译句+课后问题+中考预测-,文件包含专题08《与朱元思书》文学常识+重点注释+重点译句+课后问题+中考预测-2023年中考语文一轮复习之30篇精选课内文言文考点清查解析版docx、专题08《与朱元思书》文学常识+重点注释+重点译句+课后问题+中考预测-2023年中考语文一轮复习之30篇精选课内文言文考点清查原卷版docx等2份试卷配套教学资源,其中试卷共15页, 欢迎下载使用。
这是一份2023年中考语文一轮复习之30篇精选课内文言文考点清查专题02 《爱莲说》文学常识+重点注释+重点译句+课后问题+中考预测-,文件包含专题02《爱莲说》文学常识+重点注释+重点译句+课后问题+中考预测-2023年中考语文一轮复习之30篇精选课内文言文考点清查解析版docx、专题02《爱莲说》文学常识+重点注释+重点译句+课后问题+中考预测-2023年中考语文一轮复习之30篇精选课内文言文考点清查原卷版docx等2份试卷配套教学资源,其中试卷共10页, 欢迎下载使用。
这是一份2023年中考语文一轮复习之30篇精选课内文言文考点清查专题21 《马说》文学常识+重点注释+重点译句+课后问题+中考预测-,文件包含专题21《马说》文学常识+重点注释+重点译句+课后问题+中考预测-2023年中考语文一轮复习之30篇精选课内文言文考点清查解析版docx、专题21《马说》文学常识+重点注释+重点译句+课后问题+中考预测-2023年中考语文一轮复习之30篇精选课内文言文考点清查原卷版docx等2份试卷配套教学资源,其中试卷共15页, 欢迎下载使用。

