高考物理微专题小练习专题16牛顿第一定律牛顿第二定律的理解含答案
展开
这是一份高考物理微专题小练习专题16牛顿第一定律牛顿第二定律的理解含答案,共4页。
A.牛顿第一定律可用实验来验证
B.不受外力作用时,物体运动状态保持不变是由于惯性
C.物体受外力作用运动状态发生变化时没有惯性
D.由牛顿第一定律可知,力是改变物体运动状态的原因
2.关于牛顿第一定律和惯性,下述说法中正确的是( )
A.竖直向上抛出去的物体还能够继续上升,是因为受到向上的力
B.合力为零的物体保持静止或匀速直线运动,说明牛顿第一定律是牛顿第二定律的特例
C.根据牛顿第一定律,物体受力的方向与运动的方向可以相同,也可以不相同
D.运动的汽车,速度越大,就越难停下来,说明汽车的速度越大,它的惯性也越大
3.关于对牛顿第二定律的认识,下列说法中正确的是( )
A.某物体受到的合外力越大,物体的速度就越大
B.某物体受到的合外力越大,物体速度变化越大
C.某物体受到的合外力越大,物体速度变化越快
D.由m= eq \f(F,a)得物体的质量跟它受到的合外力成正比,跟它的加速度成反比
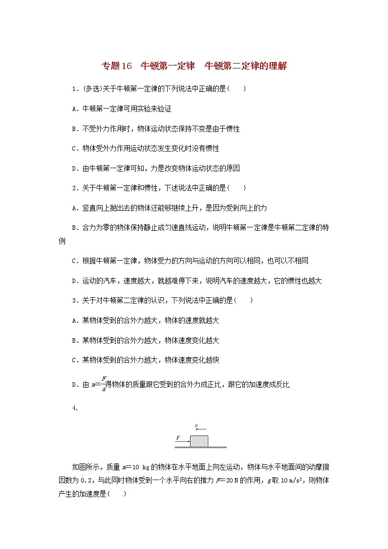
4.
如图所示,质量m=10 kg的物体在水平地面上向左运动,物体与水平地面间的动摩擦因数为0.2,与此同时物体受到一个水平向右的推力F=20 N的作用,g取10 m/s2,则物体产生的加速度是( )
A.0 B.4 m/s2,水平向右
C.2 m/s2,水平向左 D.2 m/s2,水平向右
5.如图,沿东西方向(以水平向右为东)直线行驶的列车顶部用细线悬挂一小球A,质量为m的物块B始终相对列车静止在桌面上.某时刻观察到细线偏离竖直方向θ角,且A相对列车静止,重力加速度为g,则此刻( )
A.列车可能向东减速运动
B.列车可能向西加速运动
C.B受摩擦力大小为mg tan θ,方向向西
D.B受摩擦力大小为mg tan θ,方向向东
6.如图所示,当小车向右加速运动时,物块M相对车厢静止于竖直车厢壁上,当车的加速度增大时,则( )
A.物块M受摩擦力增大
B.物块M对车厢壁的压力增大
C.物块M所受合外力大小不变
D.物块M沿车厢向上运动
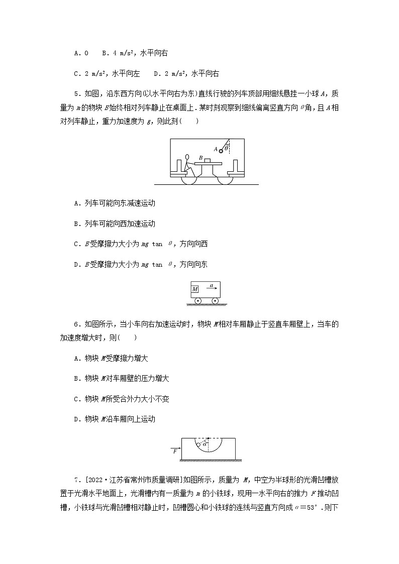
7.[2022·江苏省常州市质量调研]如图所示,质量为 M,中空为半球形的光滑凹槽放置于光滑水平地面上,光滑槽内有一质量为m 的小铁球,现用一水平向右的推力 F 推动凹槽,小铁球与光滑凹槽相对静止时,凹槽圆心和小铁球的连线与竖直方向成α=53°.则下列说法正确的是( )
A.小铁球受到的合外力方向水平向左
B.系统的加速度为 eq \f(3g,4)
C.凹槽对小铁球的支持力为 eq \f(5mg,3)
D.推力 eq \f(4Mg,3)
专题16 牛顿第一定律 牛顿第二定律的理解
1.BD 牛顿第一定律是利用逻辑思维对事实进行分析的产物,不能用实验直接验证,A错误;不受外力作用时,由于物体具有惯性,仍会保持原来的运动状态不变,B正确;一切物体均有惯性,跟物体的运动状态和受不受力无关,C错误;根据牛顿第一定律可知,力是改变物体运动状态的原因,不是维持速度的原因,D正确.
2.C 物体有向上的初速度继续上升是因为具有惯性,而不是受到向上的力,A错误;牛顿第一定律是在物体完全不受力的理想情况下,虽然跟合力为零时物体的运动状态是一样的,但这是两码事,何况牛顿第一定律提出了力和惯性的概念,为牛顿第二定律的建立奠定了基础,两者是并列关系,而不是包含关系,B错误;根据牛顿第一定律,力不是维持物体运动的原因,受力的方向与运动的方向没有任何关系,C正确;汽车越难停下来,即减速的时间长或距离大,而不是运动状态越难改变,不能反映惯性的大小,惯性的大小是由物体的质量决定的,D错误.
3.C 物体受到的合外力越大,加速度越大,但加速度大小与速度无关,所以物体的速度不一定越大,故A错误;物体的速度变化越大,加速度不一定越大,还要看速度变化所用的时间,所以物体受到的合外力越大,物体的速度变化不一定越大,故B错误;根据牛顿第二定律知物体受到的合外力越大,加速度一定越大,则物体的速度变化越快,故C正确;质量是物体的固有属性,可通过m= eq \f(F,a)求得,但不能说m与F成正比,与a成反比,故D错误.
4.B 物体所受摩擦力为f=μmg=20 N,方向向右,根据牛顿第二定律得f+F=ma,代入数据解得a=4 m/s2,方向水平向右,故B正确,A、C、D错误.
5.
D 以小球A为研究对象,分析受力如图所示,根据牛顿第二定律得mAg tan θ=mAa,可得a=g tan θ,方向向东,列车的速度方向可能向东,也可能向西,则列车可能向东做加速运动,也可能向西做减速运动,故A、B错误;再对物体B研究,由牛顿第二定律得f=ma=mg tan θ,方向向东,故C错误,D正确.
6.B 当车的加速度增大时,物块所受的静摩擦力始终等于重力,大小不变,物块与车厢始终相对静止,不向上运动,A、D错误;根据牛顿第二定律得FN=Ma,当车的加速度增大时,车厢对物块的支持力增大,根据牛顿第三定律,物块对车厢的压力增大,B正确;根据牛顿第二定律得F合=Ma,当车的加速度增大时,物块M所受合外力增大,C错误.
7.
C 小球的加速度方向水平向右,所以合外力方向水平向右,故A错误;对小球进行受力分析得:mg tan α=ma,解得:a=g tan α= eq \f(4,3)g,所以系统的加速度为a= eq \f(4,3)g,故B错误;对小球进行受力分析,如图,则凹槽对小铁球的支持力N= eq \f(mg,cs α)= eq \f(5,3)mg,故C正确;对整体进行受力分析,根据牛顿第二定律得:F=(M+m)a= eq \f(4,3)(M+m)g,故D错误.
相关试卷
这是一份高考物理一轮复习过关练习专题16牛顿第一定律牛顿第二定律的理解 (含解析),共4页。
这是一份新高考2024版高考物理一轮复习微专题小练习专题16牛顿第一定律牛顿第二定律的理解无答案,共2页。
这是一份统考版2024版高考物理一轮复习微专题小练习专题16牛顿第二定律的理解,共3页。试卷主要包含了[2023·全国甲卷]等内容,欢迎下载使用。

