河南省洛阳市伊川县2021-2022学年八年级上学期期末物理试题(含答案)
展开一、填空题
1.(1)图甲中,木块的长度为___________cm;
(2)图乙中,汽车时速表的示数为___________km/h;
(3)图丙中,温度计的示数为___________℃。
2.小明骑自行车2min行驶600m,他的平均速度为______m/s。马拉松运动员跑步的平均速度为10km/h,若二者在公路上以各自的平均速度同时向西运动,以自行车为参照物,马拉松运动员向 ______(选填“东”或“西”)运动。
3.“柴门闻犬吠,风雪夜归人”这一诗句中,人的脚步声引起狗叫,说明声音能传递_____;狗的叫声是通过______传到人耳中的;人是根据声音的_______这一特性辨别出狗的叫声。
4.将一个凸透镜正对太阳光,在透镜另一侧15cm处得到一个最小、最亮的光斑。若将一个物体放在此透镜前20cm处,则可在透镜另一侧光屏上得到倒立、______的实像,利用此原理工作的光学仪器是______(填“照相机”“投影仪”或“放大镜”)。
5.同学们想知道一张质量是14.8kg的课桌的体积。于是找来和课桌相同材质的木料作样本,测得其质量是7.4g,体积是10cm3,则样本的密度为______ g/cm3,课桌材料的体积为______ m3。
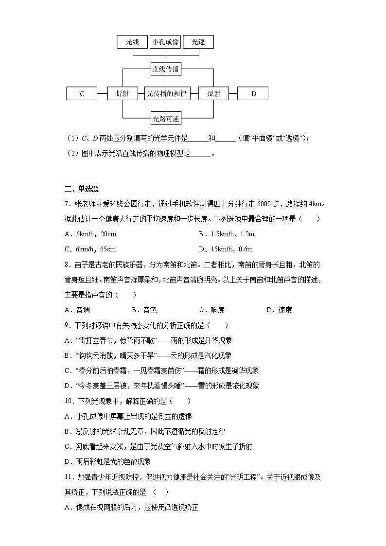
6.如图是根据初中物理光学内容绘制的知识结构图,线条表示知识间的逻辑联系。
(1)C、D两处应分别填写的光学元件是______和______(填“平面镜”或“透镜”);
(2)图中表示光沿直线传播的物理模型是______。
二、单选题
7.张老师喜爱环绕公园行走,通过手机软件测得四十分钟行走6000步,路程约4km。据此估计一个健康人行走的平均速度和一步长度。下列选项中最合理的一项是( )
A.6km/h,20cmB.1.5km/h,1.2m
C.6km/h,65cmD.15km/h,0.6m
8.笛子是古老的民族乐器,分为南笛和北笛。二者相比,南笛的管身长且粗,北笛的管身短且细。南笛声音浑厚柔和,北笛声音清脆明亮。以上关于南笛和北笛声音的描述,主要是指声音的( )
A.音调B.音色C.响度D.速度
9.下列对谚语中有关物态变化的分析正确的是( )
A.“雷打立春节,惊蛰雨不歇”——雨的形成是升华现象
B.“钩钩云消散,晴天多干旱”——云的形成是汽化现象
C.“春分前后怕春霜,一见春霜麦苗伤”——霜的形成是凝华现象
D.“今冬麦盖三层被,来年枕着馒头睡”——雪的形成是液化现象
10.下列光现象中,解释正确的是( )
A.小孔成像中屏幕上出现的是倒立的虚像
B.漫反射的光线杂乱无章,因此不遵循光的反射定律
C.河底看起来变浅,是由于光从空气斜射入水中时发生了折射
D.雨后彩虹是光的色散现象
11.加强青少年近视防控,促进视力健康是社会关注的“光明工程”。关于近视眼成像及其矫正,下列说法正确的是 ( )
A.像成在视网膜的后方,应使用凸透镜矫正
B.像成在视网膜的前方,应使用凸透镜矫正
C.像成在视网膜的后方,应使用凹透镜矫正
D.像成在视网膜的前方,应使用凹透镜矫正
12.小伟同学利用天平和量筒测橙汁的密度,下列操作步骤中多余的是
A.用天平测量空烧杯的质量
B.将橙汁倒入烧杯中,用天平测量烧杯和橙汁的总质量
C.将烧杯中的橙汁倒入量筒中一部分,测出量筒中橙汁的体积
D.用天平测量烧杯和剩余橙汁的总质量
三、多选题
13.2021年5月15日“天问一号”着陆巡视器成功登陆火星表面,标志着我国首次火星探测任务取得圆满成功。已知火星质量约为地球的,体积约为地球的,则( )
A.巡视器登陆火星后质量不变
B.巡视器登陆火星后质量变小
C.火星的密度约为地球的
D.火星的密度约为地球的
14.红外线和紫外线的应用非常广泛,下列仪器中属于利用红外线工作的是( )
A.验钞机B.杀菌灯C.夜视仪D.电视机遥控器
四、作图题
15.如图所示,一束光线在空气和水的交界面处发生反射和折射,已知折射光线为OC,请画出大致的入射光线AO和反射光线OB。
16.请在图中将折射光线补画完整(是凸透镜的焦点,是凸透镜的光心,光线平行于主光轴)。
五、实验题
17.如图甲所示是小林“探究平面镜成像时像与物的关系”的装置,其中A,B蜡烛完全相同,玻璃板固定在50cm处。
(1)小林应选择较______(选填“厚”或“薄”)的玻璃板进行实验;
(2)实验时应在蜡烛______(选填“A”或“B”)一侧观察蜡烛A的像;A蜡烛固定在10.0cm处,发现B蜡烛在90.0cm处时与A蜡烛的像完全重合,可初步得出:像与物到平面镜的距离______;
(3)B蜡烛能跟A蜡烛的像完全重合,说明:平面镜所成的像与物体的大小______。在图乙中,若图中的人走下桥,她们在水中的像大小______。
18.(1)放学回家的路上,小民发现骑自行车下坡时,会越来越快。为了研究物体从斜面滑下时速度的变化,他用小车、斜面、挡板等器材进行了实验。
①实验中,除了电子停表外,小民还需要的测量工具是______;
②小民某次实验时,在斜面上选定了间距均为40.00cm的A、B、C、D四个位置,小车经过各位置时电子停表显示的时间如图甲所示,由图中数据判断可知,小车沿斜面滑下的运动是______(选填“匀速”或“变速”)直线运动;
③在测量时间时,为了减小测量误差,应该______斜面的倾角(选填“增大”或“减小”);
(2)如图乙所示是小明“观察水的沸腾”的实验装置;
①在组装该实验装置时,小明首先应当根据______(选填“酒精灯”、“酒精灯火焰”或“酒精灯外焰”)的高度调节并固定放置石棉网和铁圈的位置;
②在对水进行加热的过程中,小明判断烧杯中水沸腾的依据是______;
A.水中有大量气泡上升、变大到水面破裂
B.温度计的示数已经达到了100℃
C.温度计的示数在一段时间内保持不变
D.温度计的示数不变后还需要继续加热
③小明为了验证“水在沸腾过程中需要继续吸收热量”,他可以在水沸腾一段时间之后,______,观察水是否能继续沸腾。
19.小强同学在做测量小石块密度的实验中,操作如下:
(1)把天平放在水平桌面上,将游码移至标尺左端零刻度线处,此时指针如图甲所示,应将平衡螺母向______(选填“左”或“右”)调节,直至天平横梁平衡;
(2)用调节好的天平测小石块的质量,小强在加减砝码时添加最小砝码后,指针所指位置如图甲所示,接下来的操作是:______(填字母序号)
A.将横梁上的平衡螺母向左调
B.将处在零刻度位置的游码向右移
C.取出最小的砝码,将横梁上的平衡螺母向右调
D.取出最小的砝码,将处在零刻度位置的游码向右移
(3)按照正确的实验步骤操作后,用天平测得小石块的质量如图乙所示,小石块的质量为______g;用量筒测得小石块的体积如图丙所示,小石块的体积为______,由此可算出小石块的密度为______;
(4)若他先测小石块体积,再测小石块的质量,则测得的密度______真实值(选填“大于”“小于”或“等于”)。
六、计算题
20.两个物体在同一直线上,同向运动,其路程随时间变化的关系如甲图所示,求:
(1)两个物体的速度为多少;
(2)请在乙图上,画出两个物体速度随时间变化的关系图。
21.体育锻炼用的一个实心铅球的质量是4kg,经测量它的体积是0.57dm3。这个铅球是用铅制造的吗?请你用三种不同的方法加以解答。(已知ρ铅=11.3×103kg/m3)
参考答案:
1. 2.90 90 2
2. 5 东
3. 信息 空气 音色
4. 放大 投影仪
5. 0.74 0.02
6. 透镜 平面镜 光线
7.C
8.B
9.C
10.D
11.D
12.A
13.AD
14.CD
15.
16.
17. 薄 A 相等 相等 不变
18. 刻度尺 变速 减小 酒精灯外焰 A 移去酒精灯,停止加热
19. 左 D 54 20 2.7×103 大于
20.(1)1.5m/s和0.5m/s;(2)见解析
21.不是用铅制造的
河南省洛阳市伊川县2023-2024学年八年级上学期1月期末考试物理试题含答案: 这是一份河南省洛阳市伊川县2023-2024学年八年级上学期1月期末考试物理试题含答案,共9页。
河南省洛阳市伊川县2023-2024学年八年级上学期11月期中物理试题: 这是一份河南省洛阳市伊川县2023-2024学年八年级上学期11月期中物理试题,共4页。
河南省洛阳市伊川县2023-2024学年九年级上学期11月期中物理试题: 这是一份河南省洛阳市伊川县2023-2024学年九年级上学期11月期中物理试题,共4页。

