所属成套资源:高二上学期月考生物试卷含答案合集
2021-2022学年内蒙古乌兰察布部分学校(集宁区第一中学等校)高二上学期12月联考生物试题含答案
展开
这是一份2021-2022学年内蒙古乌兰察布部分学校(集宁区第一中学等校)高二上学期12月联考生物试题含答案,共11页。试卷主要包含了选择题,非选择题等内容,欢迎下载使用。
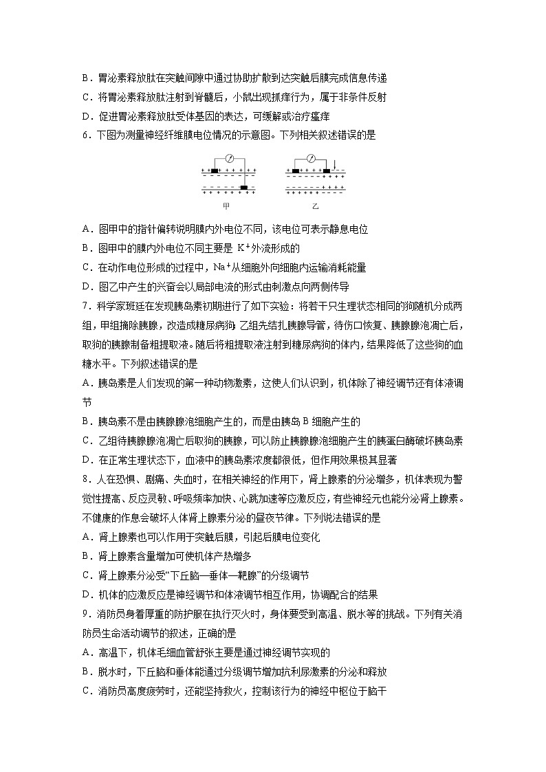
乌兰察布部分学校(集宁区第一中学等校)2021-2022学年高二上学期12月联考生物试题考试分值:100分 考试时间:90分钟一、选择题:本题共24小题,每小题1.5分,共36分,每小题只有一项符合题目要求。1.人在进行一定强度的体力劳动后,手掌或脚掌上可能会磨出水疱。水疱中的液体主要是组织液,一段时间后水疱可能自行消失。下列说法错误的是A.水疱主要是由血浆中的水大量渗出到组织液形成的B.水疱的成分中蛋白质的含量最高C.水疱自行消失是因为其中的液体可以渗入毛细血管和毛细淋巴管D.水疱的形成和消失说明内环境中物质是不断更新的2.醉氧即低原反应,指长期在高海拔地区工作的人,重返平原居住后会发生不适应,从而出现疲倦、无力、嗜睡、胸闷、头昏、腹泻等症状。下列叙述错误的是A.与呼吸酶、血浆蛋白一样,氧气也是内环境的组成成分B.醉氧是外界环境的变化导致内环境的化学成分发生了变化C.患者发生严重腹泻后,补充水分的同时要注意补充无机盐D.醉氧说明内环境稳态是机体进行正常生命活动的必要条件3.下列相关叙述正确的是A.肺泡腔中的O2经红细胞转运并在肝脏区域进入血浆需经过6层生物膜B.CO2进行跨膜运输时需要载体蛋白,但是不消耗能量C.肝细胞和毛细血管壁细胞生活的液体环境完全不同D.红细胞通过协助扩散吸收血糖进行无氧呼吸产生CO24.某生物小组通过实验的方法来研究生物组织材料维持pH稳定的机理。该小组以等量的肝匀浆、自来水和pH为7的磷酸盐缓冲液为实验材料,向三组溶液中加入酸或碱后,测定溶液pH的变化。下列叙述正确的是A.向肝匀浆中加入酸或碱后,调节pH的缓冲物质有所不同B.向各种溶液中一次性加入足量的酸或碱来确定其调节pH的能力C.在一定的范围内,三组溶液中,自来水的pH变化可能最小D.即使加入的酸或碱过多,肝匀浆的pH依然能保持稳定5.研究发现,将胃泌素释放肽(一种神经递质)注射到小鼠脊髓后,小鼠立刻会有抓痒行为;若在小鼠的脊髓里杀死表达胃泌素释放肽受体的神经元,不论向这些小鼠身上注射何种致痒物,小鼠都不抓痒。下列叙述正确的是A.胃泌素释放肽与受体结合后,突触后膜上的Na+通道打开,Na+内流B.胃泌素释放肽在突触间隙中通过协助扩散到达突触后膜完成信息传递C.将胃泌素释放肽注射到脊髓后,小鼠出现抓痒行为,属于非条件反射D.促进胃泌素释放肽受体基因的表达,可缓解或治疗瘙痒6.下图为测量神经纤维膜电位情况的示意图。下列相关叙述错误的是A.图甲中的指针偏转说明膜内外电位不同,该电位可表示静息电位B.图甲中的膜内外电位不同主要是 K+外流形成的C.在动作电位形成的过程中,Na+从细胞外向细胞内运输消耗能量D.图乙中产生的兴奋会以局部电流的形式由刺激点向两侧传导7.科学家班廷在发现胰岛素初期进行了如下实验:将若干只生理状态相同的狗随机分成两组,甲组摘除胰腺,改造成糖尿病狗;乙组先结扎胰腺导管,待伤口恢复、胰腺腺泡凋亡后,取狗的胰腺制备粗提取液。随后将粗提取液注射到糖尿病狗的体内,结果降低了这些狗的血糖水平。下列叙述错误的是A.胰岛素是人们发现的第一种动物激素,这使人们认识到,机体除了神经调节还有体液调节B.胰岛素不是由胰腺腺泡细胞产生的,而是由胰岛B细胞产生的C.乙组待胰腺腺泡凋亡后取狗的胰腺,可以防止胰腺腺泡细胞产生的胰蛋白酶破坏胰岛素D.在正常生理状态下,血液中的胰岛素浓度都很低,但作用效果极其显著8.人在恐惧、剧痛、失血时,在相关神经的作用下,肾上腺素的分泌增多,机体表现为警觉性提高、反应灵敏、呼吸频率加快、心跳加速等应激反应,有些神经元也能分泌肾上腺素。不健康的作息会破坏人体肾上腺素分泌的昼夜节律。下列说法错误的是A.肾上腺素也可以作用于突触后膜,引起后膜电位变化B.肾上腺素含量增加可使机体产热增多C.肾上腺素分泌受“下丘脑—垂体—靶腺”的分级调节D.机体的应激反应是神经调节和体液调节相互作用,协调配合的结果9.消防员身着厚重的防护服在执行灭火时,身体要受到高温、脱水等的挑战。下列有关消防员生命活动调节的叙述,正确的是A.高温下,机体毛细血管舒张主要是通过神经调节实现的B.脱水时,下丘脑和垂体能通过分级调节增加抗利尿激素的分泌和释放C.消防员高度疲劳时,还能坚持救火,控制该行为的神经中枢位于脑干D.消防员救火结束后,机体通过体液调节可使呼吸、心率立即恢复正常10.人体正常生命活动的进行离不开神经调节和体液调节,下列说法正确的是A.神经调节和体液调节的结构基础和作用方式都不一样,所以只有体液调节存在分级调节B.在炎热环境中,机体通过体液调节增加排尿量是促进散热的重要途径C.激素的作用与神经系统的作用密切相关,神经系统的某些结构也能释放激素D.在血糖平衡调节中,胰岛素水平升高,可加速糖原合成,说明激素具有酶的催化活性11.有专家预测,未来新冠病毒德尔塔变异毒株很可能成为主要的传播者。下列叙述正确的是A.德尔塔毒株的传染性很强,原因是德尔塔毒株在环境中繁殖速度快B.由于免疫系统的监控和清除功能,有些病毒在侵入机体后会被消灭C.抗体与德尔塔变异毒株结合,可以抑制病毒的繁殖或对细胞的黏附D.含病毒抗原基因的新型疫苗注射后,在内环境表达会引起免疫反应12.下图为人体免疫系统清除致病菌的部分过程,下列相关叙述正确的是A.细胞甲为T细胞,能产生淋巴因子作用于细胞乙B.细胞乙是浆细胞,它能增殖分化成具有分裂能力的记忆细胞C.细胞丙是吞噬细胞,它能特异性识别抗原—抗体的结合物D.若该致病菌为结核杆菌,往往需要细胞免疫与图示的免疫过程相配合13.科学家从人的尿液中提取分离了生长素,这是第一种被发现的植物激素,下列关于生长素的说法正确的是A.生长素由色氨酸转变而来,该过程可发生在人体细胞中B.胚芽鞘的向光性是生长素的极性运输引起其在尖端的分布不均造成的C.不同浓度的生长素溶液促进根生长的效果一定不同D.由于人体细胞缺乏相关的受体,因此生长素对人体不起作用14.建设绿色“一路一带”,沙漠防治的先锋树种是沙柳,为提高沙柳移植成活率,常常需要去除主根、摘除顶芽、摘除一定量成熟叶片。下列与之相关的叙述中合理的是A.去除主根和摘除顶芽都是利用顶端优势的原理B.沙柳的正常生长在根本上是植物激素调节的结果C.摘除沙柳一定量成熟的叶片主要是其不能合成生长素D.掐尖留芽可使侧芽合成的生长素运输到根尖、促进根生长,从而提高沙柳的成活率15.图甲是将含有生长素的琼脂块放在切去尖端的胚芽鞘一侧,一段时间后,测定胚芽鞘弯曲的情况(弯曲角度用α表示);图乙是生长素对胚芽鞘生长的作用示意图。下列说法错误的A.琼脂块中生长素浓度在b点时α具有最小值B.当生长素浓度小于b点浓度时,随生长素浓度的增加α逐渐减小C.只有生长素浓度高于c点浓度时,生长素才会抑制胚芽鞘的生长D.接触琼脂块一侧的胚芽鞘细胞的分裂速度加快,导致弯曲生长16.叶片中叶绿素含量下降通常可作为其衰老的检测指标。为研究激素对叶片衰老的影响,将某植物离体叶片分组,并分别置于蒸馏水、细胞分裂素(CTK)、脱落酸(ABA)、CTK+ABA溶液中,再将各组置于光下,一段时间内叶片中叶绿素含量变化趋势如图所示。据图判断,下列叙述正确的是A.脱落酸能延缓该植物离体叶片的衰老B.本实验中CTK对该植物离体叶片的作用可被ABA削弱C.可推测ABA组叶绿体中光反应速率大于CTK组D.成熟期喷洒一定浓度的细胞分裂素溶液——加速叶片的黄化速度17.种群是生态研究的一个重要单位,下列有关种群的叙述,正确的是A.种群是指一个生态系统中同种生物所有成熟个体的总和B.一个呈“S”型增长的种群中,种群增长率在各阶段是不同的,数量为K/2时增长速率最大C.种群中各年龄期的个体数目比例适中,这样的种群正处于发展阶段D.合理密植农作物时,其种群数量可以长时间大于K值18.Nt表示某经济动物种群第t代的种群密度,Nt+1表示该种群第t+1代的种群密度,下图表示该经济动物种群密度Nt与Nt+1/Nt的关系图。下列叙述错误的是A.种群密度为a时,该种群的出生率小于死亡率B.c点时为该种群的环境容纳量C.b和e点时,该种群的出生率与死亡率相等D.种群密度为d时,该种群的年龄组成为增长型19.下列有关群落的说法,正确的是A.捕食者的数量受被捕食者数量的制约,被捕食者的数量不受捕食者数量的制约B.群落水平上研究的问题包括群落演替、优势种群、种群的空间特征、群落的边界和范围等C.群落演替达到相对稳定的阶段后,群落内物种组成也会不断发生变化D.大豆与根瘤菌之间存在互利共生关系,大豆为根瘤菌提供无机营养 20.政府对青龙山矿山进行了生态修复,对平台及平地采用“整体覆土+撒播草籽+种植灌木”等手段进行绿化,斜坡采取挂网客土喷播进行复绿,使青龙山披上了绿装,鸟类及其他物种也越来越丰富。下列相关叙述错误的是A.青龙山不同地段物种组成的差异,体现了群落的垂直结构B.青龙山生态修复进行的演替与弃耕农田的演替类型相同C.可以预测青龙山演替的不同阶段,优势植物种群类型不同D.采矿产生的大石坑和深水塘,使群落偏离了自然演替的方向21.某池塘中,某种成年鱼生活在底层,取食多种底栖动物,而该种鱼的幼体生活在水体上层,滤食浮游动物和浮游藻类。下列相关叙述错误的是A.该种鱼的幼体与浮游动物具有竞争和捕食关系B.该种成年鱼及其幼体在水中的分布构成群落的垂直结构C.底栖动物和浮游动物分层现象属于群落垂直结构D.该种鱼的发育阶段不同,其所处的营养级可能不同22.下列有关生态系统成分的叙述,正确的是A.自养生物都属于生产者,都含有叶绿体可以进行光合作用B.动物都是消费者,其中食肉动物为次级消费者C.分解者都是腐生生物,是生态系统不可缺少的成分D.非生物的物质和能量是指阳光、水、空气、细菌等23.下列关于生态系统能量流动的叙述,错误的是A.生产者固定的能量是光能或化学能B.自然生态系统中,生物数量金字塔存在倒置情形,能量金字塔则不存在C.与传统鱼塘相比,桑基鱼塘可显著提高不同营养级之间的能量传递效率D.生态系统中能量流动一般不超过4~5个营养级24.下图为某人工林的能量流动图解,其中N1~N7表示能量值,下列有关说法正确的是A.第一、二营养级间的能量传递效率为(N2-N5)/N1×100%B.N4和N5分别表示第一、二营养级流向蚯蚓的能量C.蚯蚓通过N5获得初级消费者不超过20%的能量D.N3表示初级消费者同化的能量二、非选择题:本题共5小题,共64分。25.(12分)神经调节在人体内环境稳态的维持中起重要作用,如图甲a、b分别是放置在神经和骨骼肌上的电极,用于刺激神经和骨骼肌;c是放置在传出神经上的电位计,用于记录神经兴奋电位;d为神经与肌肉接头部位,是一种突触。请据图分析有关问题:(1)静息时,①处膜内外的电位是__________________,受刺激后__________________的内流使兴奋部位出现电位翻转,与相邻未兴奋部位产生电位差,兴奋以__________________的形式在①中传导。兴奋在②中的传递方向是__________________的,原因是______________________________。(2)图中②由_______________________________________三部分组成。(3)研究发现,某些毒品可以导致神经递质——多巴胺的含量增加,从而使人上瘾,且极难戒治。多巴胺与突触后膜上的________结合后,可将信息传递给下一个神经元,最终在________产生愉悦感。 在突触前膜上有回收多巴胺的转运蛋白,某种毒品会____(填“促进”“抑制”或“不影响”)多巴胺的回收,从而延长“愉悦感”的时间。26.(12分)下图表示人体体温调节、水盐平衡调节和血糖调节的部分过程,据图回答下列问题:(1)若图中刺激是血糖浓度升高,则胰岛分泌的激素甲是___________,其作用是_________________,作用的靶细胞是_____________________,该信号除了刺激下丘脑外,还可以直接刺激___________。若图中刺激是血糖浓度降低,则激素甲作用的靶细胞主要是____________________。(2)腺体A的名称为___________,作用于腺体A的激素是___________。在体温调节方面,激素丙和___________具有协同关系。图中由下丘脑→垂体→腺体A调节激素丙分泌的机制叫作___________调节。(3)人发烧大量出汗后,激素乙的分泌量将会___________,同时___________产生渴觉,增加饮水,从而保证体内水盐平衡。27.(13分)根的生长受激素和营养物质的影响,科研人员以菊花为实验材料进行以下实验:对菊花幼苗施用不同浓度的生长素,10天后对主根长度和侧根数目分别进行计数,结果如下表。测定项目施用生长素浓度(10-6mol/L)050100150200主根长度(相对值)10.90.70.50.3侧根数目(个)46863(1)生长素是对植物生长发育有重要__________作用的一类化合物,主要在__________________中合成。在成熟组织中,生长素可以通过输导组织进行___________(填“极性”或“非极性”)运输。(2)分析表中数据可知,促进侧根数量增加的生长素浓度___________(填“促进”或“抑制”)主根伸长,生长素浓度为150×10-6mol/L时,__________(填“促进”或“抑制”)侧根生长。由表中数据_______(填“能”或“不能”)判断25×10-6mol/L的生长素对主根生长的影响。除生长素外,根部产生____________(填激素)对植物的生长也具有促进作用。(3)若生长素对菊花插条生根和侧根生长的作用效果相同,现有一未知浓度的生长素溶液,作用于插条后生根的数目是6,为确定该生长素的实际浓度,可将生长素溶液________(处理)后作用于插条,若_________,则生长素浓度为150×10-6mol/L;若_________,则生长素浓度为50×10-6mol/L。28.(15分)如图甲表示种群数量增长的两种曲线,图乙表示某区域不同年份甲树种与乙树种存有量的比值(C值=甲存有量/乙存有量)变化。据图回答下列问题:(1)种群最基本的数量特征是_____________。若种群每年以λ倍按图甲曲线X的方式增长,A为种群起始数量,则t年后该种群数量Nt可表示为_____________。图甲中阴影部分可以表示由于受到__________________(写出两点)等条件的限制而死亡的个体。(2)若图甲中的曲线Y表示池塘中某鱼类种群的增长曲线,要想长期获得较高的鱼产量,每次捕捞后鱼的数量需保持在曲线中的______点左右,原因 。C点后种群出生率和死亡率的大小关系是_________。(3)从图乙分析,两树种处于竞争状态的年份段是__________,处于平衡状态的年份是_________。从a年到e年,_______逐渐成为优势树种。(4)夹河湿地曾是烟台城市周边最大的湿地生态系统,研究者在夹河湿地区域设置20个样地,在样地中利用______________ 法进行植被数量调查,利用该方法调查关键要做到_______________________。土壤中小动物丰富度的调查方法是__________________。29.(12分)位于江苏境内的太湖是我国五大的淡水湖泊之一,研究人员对太湖生态系统的结构和功能进行了研究。某兴趣小组调查发现该生态系统的部分食物网如图1;图2为鲢鱼所摄入能量的去向(图中字母表示相应能量);图3是某生态系统能量流动部分图解(其中W1为生产者固定的太阳能);图4表示能量金字塔,Ⅰ、Ⅱ、Ⅲ、Ⅳ表示四个营养级,m1和m2表示能量。请据图分析回答:(1)图1所示的食物网中有______条食物链,鲇与黄鳝的种间关系是 。(2)为了调查该池塘中成年乌鳢的数量,第一次捕获15条乌鳢。其中成年乌鳢8条,全部标记后放回,再次捕捞时,捕获18条乌鳢,其中9条成年乌鳢中具有标记物的有2条,据此推测该池塘中成年乌鳢数量大约______条。研究发现被标记个体不易于被捕获,则该种群数量的估计值 (填“偏高”“偏低”或“不变”)。(3)图2中,E表示______。若A表示的能量值为1.2×108 kJ,乌鳢同化的能量为4.2×107 kJ,则理论上该生态系统中从鲢鱼到乌鳢的能量传递效率为______。(4)图3中第一营养级到第二营养级能量的传递效率是第二营养级到第三营养级的_____倍,生产者用于自身生长、发育、繁殖的能量可表示为_________。(均用图中字母表示)(5)图4中,m1、m2 表示的能量形式分别为_____、_____。
高二生物参考答案一、选择题1.B2.A3.A4.A5.A6.C7.A8.C9.A10.C11.C12.D13.D14.A15.D16.B17.B18.B19.C20.A21.B22.C23.C24.A二、非选择题25.(12分,除标注外,每空1分)(1)内负外正 Na+ 电信号(局部电流或神经冲动) 单向 神经递质只能由突触前膜释放,作用于突触后膜(2分) (2)突触前膜、突触间隙、突触后膜(2分)(3)受体 大脑皮层 抑制(2分) 26.(12分,除标注外,每空1分)(1)胰岛素 促进组织细胞摄取、利用、储存葡萄糖(2分) 全身组织细胞 胰岛B细胞 肝细胞 (2)甲状腺 促甲状腺激素 肾上腺素 分级 (3)增加 大脑皮层 27.(13分,除标注外,每空1分)(1)调节 幼嫩的芽、叶和发育中的种子 非极性 (2)抑制 促进 不能 细胞分裂素、赤霉素 (3)适当稀释(2分) 生根数目大于6(2分) 生根数目小于6(2分)28.(15分,除标注外,每空1分)(1)种群密度 A·λt 生存空间、食物、天敌 (2)B 此时种群增长速率最大,种群数量恢复最快(2分) 出生率等于死亡率 (3)0~e(2分) b~c 乙 (4)样方 随机取样,不掺入任何主观因素(2分) 取样器取样法 29.(12分,除标注外,每空1分)(1)7 捕食与竞争 (2)36 偏高 (3)呼吸作用散失的热量 2.8% (4)D12/W1D2(2分) B1+C1+D1(或W1-A1)(2分) (5)太阳能 热能(或呼吸作用散失的热能)
相关试卷
这是一份2024吕梁部分学校高二上学期11月联考生物试题含答案,共29页。试卷主要包含了本试卷分选择题和非选择题两部分,本卷命题范围等内容,欢迎下载使用。
这是一份2022-2023学年内蒙古自治区乌兰察布市集宁区第二中学高一上学期期中考试生物试题含答案,文件包含内蒙古自治区乌兰察布市集宁区第二中学2022-2023学年高一上学期期中考试生物试题Word版含解析docx、内蒙古自治区乌兰察布市集宁区第二中学2022-2023学年高一上学期期中考试生物试题Word版无答案docx等2份试卷配套教学资源,其中试卷共54页, 欢迎下载使用。
这是一份【期中真题】内蒙古乌兰察布市部分学校2021-2022学年高二上学期期中联考生物试题.zip,文件包含期中真题内蒙古乌兰察布市部分学校2021-2022学年高二上学期期中联考生物试题原卷版docx、期中真题内蒙古乌兰察布市部分学校2021-2022学年高二上学期期中联考生物试题解析版docx等2份试卷配套教学资源,其中试卷共27页, 欢迎下载使用。

