山东省济南市2022年中考地理试卷及答案
展开圭(guī)表是我国古代科学家发明的一种天文仪器。“圭”是平放的尺,“表”是垂直于“圭”的杆,“圭”尺上有刻度,用来标示正午日影的长度。济南某学校地理社团利用圭表开展实践活动,验证地理规律。据此完成下面小题。
1. 观测正午日影时,圭表摆放正确的是( )
A.B.
C.D.
2. 观测发现,从9月10日至次年1月10日,正午日影( )
A.一直变长B.一直变短
C.先变长后变短D.先变短后变长
3. 利用圭表测得的数据,可以验证( )
A.地球是个球体B.地球公转的方向是自西向东
C.地球公转的周期是一年D.不同经度的地方时间不同
国家跳台滑雪中心在建设中充分考虑环境因素,并融入中国元素,整个建筑形似“如意”,被称为“雪如意”。俱乐部位于山顶,如同“柄首”,形赛道仿佛是“柄身”,比赛结束区如同“柄尾”。左图为实景图,右图为等高线示意图。据此完成下面小题。
4. 图中甲、乙两地的相对高度范围是( )
A.60-100米B.100-140米C.140-180米D.180-220米
5. 为了减弱风对比赛的影响,跳台滑雪比赛场地最适宜修建在( )
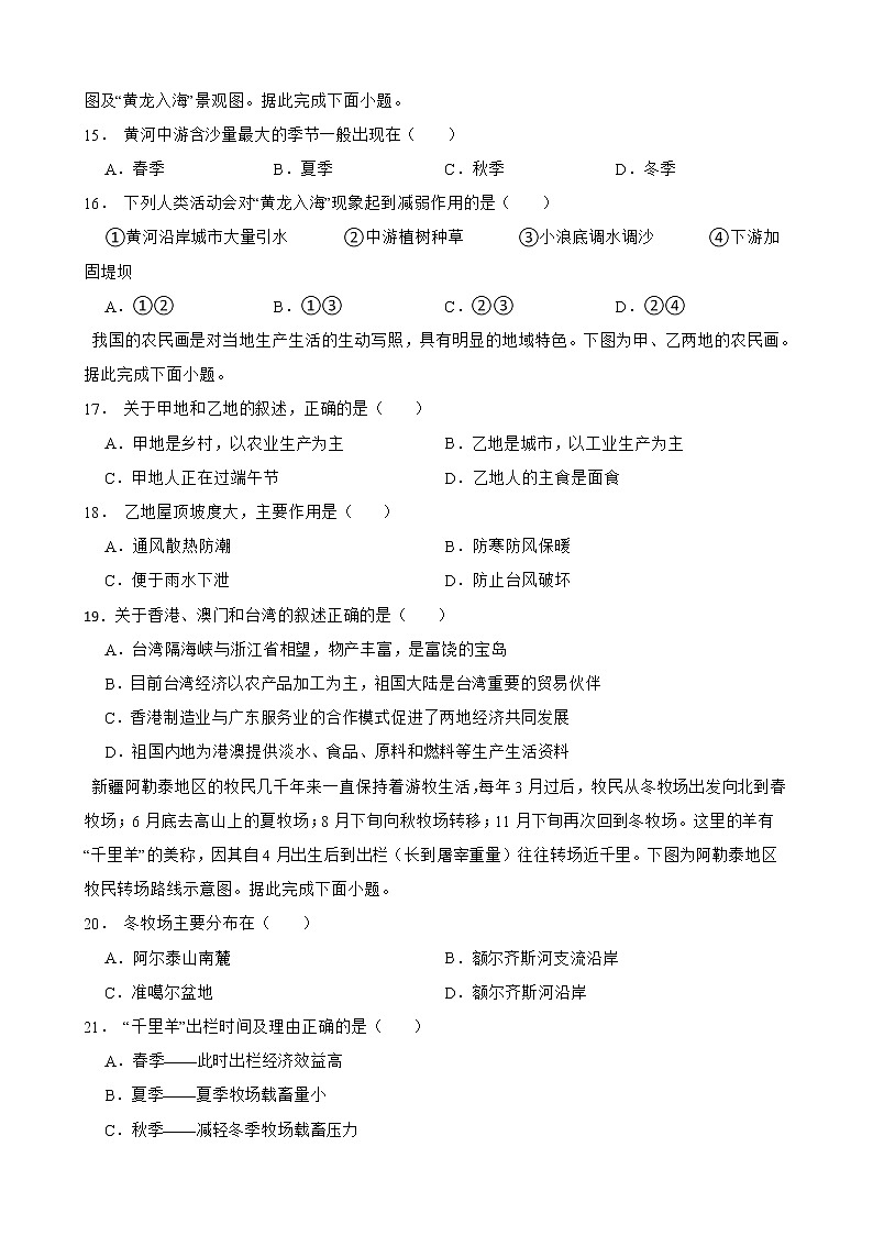
A.山间谷地B.山脊C.陡崖D.河流沿岸
柑橘是原产于我国热带、亚热带的水果,后来通过贸易往来传播到世界各地。下图为柑橘分布示意图。据此完成下面小题。
6. 柑橘种植最北界位于( )
A.亚洲B.欧洲C.北美洲D.非洲
7. 甲地柑橘种植界线偏南,其影响因素主要是( )
A.纬度位置B.海陆位置C.地形地势D.人类活动
下图为四个国家位置轮廓示意图。据此完成下面小题。
8. 四个国家中,主要位于热带的是( )
A.甲和乙B.乙和丙C.乙和丁D.丙和丁
9. 关于四个国家的经济特点说法正确的是( )
A.甲国服务外包产业发展迅速
B.乙国的季风气候导致粮食生产不稳定
C.丙国农业实现了地区生产的专业化
D.丁国是世界最发达的工业国家
10. 关于四个国家的文化特色说法正确的是( )
A.甲国人饮食以牛羊肉和奶酪为主
B.乙国的桑巴舞体现多种文化的融合
C.丙国是黑种人的故乡
D.丁国文化是东西方文化兼容的典型
澳大利亚地广人稀,矿产资源丰富,是世界矿产品主要出口国之一,被称为“坐在矿车上的国家”。澳大利亚的铁矿品质优,但是本国钢铁工业规模小。钢铁工业生产需要大量的铁矿石和煤炭,耗水量大,需要充足的劳动力。下图为澳大利亚矿产、钢铁工业中心分布示意图。据此完成下面小题。
11. 澳大利亚的钢铁工业中心主要分布在( )
A.内陆地区B.西部沿海
C.北部沿海D.东部和南部沿海
12. 澳大利亚钢铁工业规模小的主要原因是( )
①铁矿和煤矿分布区相距遥远 ②钢铁工业中心煤炭资源匮乏
③钢铁工业中心水资源匮乏 ④人口少,劳动力短缺
A.①②B.②③C.①④D.③④
下图为我国人口资料组图。据此完成下面小题。
13. 2019年,我国( )
A.东北三省人口自然增长快B.广东省人口自然增长慢
C.海南省人口自然增长较慢D.西藏自治区人口自然增长快
14. 2020年,我国( )
A.60岁及以上人口所占比例最低
B.劳动力充足,养老负担轻
C.初中及以上文化程度人口约占50%
D.文盲率低,仅占2.67%
黄河含沙量巨大,河水携带大量泥沙在入海口处形成了“黄龙入海”的景观。下图为黄河三角洲示意图及“黄龙入海”景观图。据此完成下面小题。
15. 黄河中游含沙量最大的季节一般出现在( )
A.春季B.夏季C.秋季D.冬季
16. 下列人类活动会对“黄龙入海”现象起到减弱作用的是( )
①黄河沿岸城市大量引水 ②中游植树种草 ③小浪底调水调沙 ④下游加固堤坝
A.①②B.①③C.②③D.②④
我国的农民画是对当地生产生活的生动写照,具有明显的地域特色。下图为甲、乙两地的农民画。据此完成下面小题。
17. 关于甲地和乙地的叙述,正确的是( )
A.甲地是乡村,以农业生产为主B.乙地是城市,以工业生产为主
C.甲地人正在过端午节D.乙地人的主食是面食
18. 乙地屋顶坡度大,主要作用是( )
A.通风散热防潮B.防寒防风保暖
C.便于雨水下泄D.防止台风破坏
19.关于香港、澳门和台湾的叙述正确的是( )
A.台湾隔海峡与浙江省相望,物产丰富,是富饶的宝岛
B.目前台湾经济以农产品加工为主,祖国大陆是台湾重要的贸易伙伴
C.香港制造业与广东服务业的合作模式促进了两地经济共同发展
D.祖国内地为港澳提供淡水、食品、原料和燃料等生产生活资料
新疆阿勒泰地区的牧民几千年来一直保持着游牧生活,每年3月过后,牧民从冬牧场出发向北到春牧场;6月底去高山上的夏牧场;8月下旬向秋牧场转移;11月下旬再次回到冬牧场。这里的羊有“千里羊”的美称,因其自4月出生后到出栏(长到屠宰重量)往往转场近千里。下图为阿勒泰地区牧民转场路线示意图。据此完成下面小题。
20. 冬牧场主要分布在( )
A.阿尔泰山南麓B.额尔齐斯河支流沿岸
C.准噶尔盆地D.额尔齐斯河沿岸
21. “千里羊”出栏时间及理由正确的是( )
A.春季——此时出栏经济效益高
B.夏季——夏季牧场载畜量小
C.秋季——减轻冬季牧场载畜压力
D.冬季——此时羊群膘肥体壮,生长迅速
22. 牧民在一个地方逗留的时间最多不能超过14天,夏季一般10天左右就要搬家。这样做的主要目的是( )
A.避开泥石流B.保护草原
C.避开猛兽侵袭D.方便管理
下图为淮海经济区核心区域示意图和2020年淮海经济区核心区域城市经济与人口比较图。据此完成下面小题。
23. 淮海经济区核心区域( )
A.位于晋、鲁、豫、皖交界处
B.位于地势第二阶梯,以高原为主
C.位于暖温带、半湿润地区
D.河流水量大,汛期长,无结冰期
24. 徐州对淮海经济区具有较强的辐射作用,主要表现在( )
①是淮海经济区核心区域的中心城市
②通过京沪铁路和陇海铁路辐射周边
③利用京杭运河的水运联系南北
④是淮海经济区核心区域经济总量最高、人口最多的城市
A.①②③B.②③④C.①②④D.①③④
25. “徐州制造”从中国走向世界,很多工程机械产品在世界居领先水平,主要依托的是( )
A.矿产资源丰富B.技术创新
C.消费市场广阔D.劳动力资源丰富
二、解答题
26.位置是学习区域地理的基础。分析地理位置是认识世界、欣赏世界的钥匙。下图为世界国家和地区分布示意图。结合图文资料,完成下列要求。
(1)请将图中甲、乙、丙三地与其所在区域名称和位置特点对号入座。
①中东 ②澳大利亚 ③东南亚
A十字路口 B三洲五海之地 C独占一个大陆
填数字 填字母
( )——甲——( )
( )——乙——( )
( )——丙——( )
(2)特殊的地理位置造就了南极地区特殊的自然环境,为科学研究提供了领域广阔的天然实验室。根据所学知识完成关系图。
① ② ③ ④ 。
(3)1914年,巴拿马运河竣工通航,成为世界重要的航运通道,被誉为“世界桥梁”。说出“世界桥梁”的含义及其重要性。
27.中国有一条人口地理分界线—“黑河-腾冲线”(也叫“胡焕庸线”),俄罗斯也有一条人口地理分界线—“圣彼得堡-图瓦共和国线”(简称“圣图线”)。图1为俄罗斯人口分布示意图,图2为伏尔加河五海通航示意图。结合图文资料,完成下列要求。
(1)判断正误。对的打填正确,错的打填错误。
①俄罗斯地跨亚洲和欧洲,亚洲部分面积广大,是个传统的亚洲国家。 ( )
②“圣图线”呈西北—东南走向,此线西南部人口稠密,东北部人口稀疏。 ( )
③西西伯利亚平原人口集中分布在南部,原因是纬度较低,热量较充足。 ( )
④中国人口分布差异主要受气温影响,俄罗斯人口分布差异主要受降水影响。( )
(2)伏尔加河被俄罗斯人誉为“母亲伏尔加”。该河货运量占全国内河货运总量的2/3,客运量占一半以上,是俄罗斯航运价值最高的河流。
分析伏尔加河航运价值高的原因,填写下列表格。
(3)俄罗斯政府一直推进西伯利亚开发计划,说出西伯利亚地区具有的开发条件。
28.我国疆域辽阔,各地地理环境差异很大,即使在同一区域,也存在着明显的差异。图1为狮泉河流域图,图2为西藏自治区农牧业分布图,图3为阿里与西藏其他地区平均海拔比较图,图4为西藏自治区年降水量分布示意图。结合图文资料,完成下列要求。
(1)西藏自治区农业类型以 业为主,在一些海拔较低的地区分布着 农业,种植喜温凉的 、 等作物。
(2)“藏西秘境,天上阿里”。阿里地区位于西藏最西端,自然条件恶劣,很不适合人类生存。但位于噶尔县的狮泉河镇,却成为阿里的“生命中心”。近年来,这里的人们利用滴灌、无土栽培、温室大棚等现代农业技术,在荒芜的土地上种出了蔬菜瓜果,解决了困扰当地人“吃菜难”的问题。
分析阿里地区不适合人类生存的原因。
(3)分析狮泉河镇成为阿里“生命中心”的自然条件,并说明该地利用上述农业技术的原因。
29.土地是人类的衣食之源、立国之本。图1为中国土地利用类型构成图,图2为中国连片面积较大的梯田分布示意图,图3为我国耕地等级比例示意图。结合图文资料,完成下列要求。
(1)说出我国土地利用类型的构成特点。
(2)梯田,山区人民农耕智慧的结晶。按照形成时间可分为历史时期形成的梯田和近现代形成的梯田(见图1)。由于自然条件不同,南北方的梯田存在较大差异。
比较南北方梯田的差异,完成下列填空。
① ② ③ 。
(3)随着农业机械化水平的提高,城市人口的增加,部分地区的梯田被废耕。
分析梯田被废耕的原因,并为梯田今后的发展方向提出合理化建议。
(4)综合各种指标,我国耕地可划分为三个质量等级(见图3),一等为最好,三等为最差。
针对我国耕地现状,提出在耕地利用中需采取的措施。
答案解析部分
【答案】1.D
2.C
3.C
【答案】4.B
5.A
【答案】6.B
7.C
【答案】8.B
9.D
10.B
【答案】11.D
12.C
【答案】13.D
14.D
【答案】15.B
16.A
【答案】17.A
18.C
19.【答案】D
【答案】20.C
21.C
22.B
【答案】23.C
24.A
25.B
26.【答案】(1)②;C;③;A;①;B
(2)南极圈(或66.5°S);寒冷;少;大
(3)连接(或沟通)了太平洋和大西洋;缩短了从大西洋到太平洋的航程,方便了北美洲东岸和太平洋沿岸的贸易往来。
27.【答案】(1)错误;正确;正确;错误
(2)长;东欧;较大;短;黑海;莫斯科
(3)西伯利亚地区面积大,土地、矿产、能源和森林资源丰富;有西伯利亚大铁路经过;与中国、蒙古等国家距离近,便于贸易往来。
28.【答案】(1)畜牧;河谷;小麦;青稞
(2)地势高;寒冷;缺氧;干旱
(3)自然条件:水源充足;原因:这里降水少,干旱,利用滴灌技术可以节约用水;这里海拔高、气温低,利用温室大棚技术可以改善热量条件;这里土壤贫瘠,所以要利用无土栽培技术。
29.【答案】(1)土地利用类型齐全;耕地比重小;难以利用的土地比重大,后备耕地不足。
(2)丘陵;黄土高原;水土流失
(3)原因:梯田不利于开展大规模机械化耕作,水利设施落后,灌溉条件较差;进城务工人员增多,农村劳动力短缺。建议:利用梯田景观发展旅游业;退耕还林还草,恢复生态保护功能。
(4)珍惜和合理利用耕地,保护优质耕地;提高耕地质量,增加优质产田面积。自然原因
长度
全长3600千米,是欧洲第一长河
通航里程①
流速
流经② 平原
流速慢,水流平稳
流量
年平均降水量较多
流量③
结冰期
11月末至次年4月
相对于西伯利亚的河流,结冰期④
人文原因
对外联系
通过运河与波罗的海、白海、⑤ 、亚速海、里海连通、称为“五海通航”
建立了水运网,方便俄罗斯和中亚、西亚、欧洲西部等地的交通联系
流域人口
人口密度大
运输需求量大
流域经济
流经以⑥ 为中心的工业区
山东省济南市中考模拟地理试卷五套(附参考答案): 这是一份山东省济南市中考模拟地理试卷五套(附参考答案),共67页。
山东省济南市平阴县2024年中考模拟地理试卷附答案: 这是一份山东省济南市平阴县2024年中考模拟地理试卷附答案,共13页。试卷主要包含了选择题,综合题等内容,欢迎下载使用。
山东省济南市历下区2024年中考模拟地理试卷附答案: 这是一份山东省济南市历下区2024年中考模拟地理试卷附答案,共12页。试卷主要包含了单选题,共50分,非选择题部分共50分等内容,欢迎下载使用。

