物理选择性必修 第三册第三章 热力学定律综合与测试课时练习
展开1.(4分)如图所示,在紫铜管内滴入乙醚,盖紧管塞。用手拉住绳子两端迅速往复拉动,管塞会被冲开。管塞被冲开前( )
A.外界对管内气体做功,气体内能增大
B.管内气体对外界做功,气体内能减小
C.管内气体内能不变,压强变大
D.管内气体内能增大,压强变大
D [克服绳与金属管间的摩擦做功,使管壁内能增大,温度升高。通过热传递,乙醚的内能增大,温度升高,直至沸腾;管塞会被冲开。管塞被冲开前管内气体内能增大,压强变大。选项D正确。]
2.(4分)如图所示,两个完全相同的金属球A和B,其中A球放在不导热的水平面上,B球用不导热的细线悬挂起来,现供给两球相同的热量,它们的温度分别升高了ΔtA、ΔtB,则( )
A.ΔtA>ΔtB B.ΔtA<ΔtB
C.ΔtA=ΔtBD.ΔtA、ΔtB无法比较
B [两球受热后体积都要增大,A球因为放在不导热的水平面上,受热膨胀后,重心升高,重力做负功,根据能量守恒定律可知,A球吸收的热量一部分转化成自身的内能,使温度升高,另一部分需要克服重力做功,使重力势能增加;对于B球,同样要受热膨胀,膨胀时重心下降,重力做正功,同样由能量守恒定律可知,B球吸收的热量和重力做的功都要转化成自身的内能,从而使温度升高,由以上分析可知,B球增加的内能要比A球多,B球的温度升高得多,所以有ΔtA<ΔtB,B正确。]
3.(4分)对热力学第二定律的理解,下列说法正确的是( )
A.热量不能由低温物体传给到高温物体
B.外界对物体做功,物体的内能必定增加
C.永动机不可能制成,是因为违反了热力学第二定律
D.不可能从单一热库吸收热量并把它全部用来做功,而不引起其他变化
D [根据热力学第二定律,热量不能自发地由低温物体传给高温物体,但在一定条件下,热量可以由低温物体传给高温物体,例如电冰箱的工作过程,选项A错误;根据热力学第一定律,物体内能的变化取决于吸收或放出的热量和做功的正负两个因素,选项B错误;永动机违反能量守恒定律,选项C错误;选项D是热力学第二定律的表述形式之一,选项D正确。]
4.(4分)关于能量和能源,下列说法正确的是( )
A.化石能源是清洁能源,水能是可再生能源
B.人类在不断地开发和利用新能源,所以能量可以被创造
C.在能源的利用过程中,由于能量在数量上并未减少,所以不需要节约能源
D.能量耗散现象说明:在能量转化的过程中,虽然能的总量并不减少,但能量品质降低了
D [化石能源在燃烧时放出SO2、CO2等气体,形成酸雨和温室效应,破坏生态环境,不是清洁能源,选项A错误;能量是守恒的,但能量品质会下降,故要节约能源,选项B、C错误,D正确。]
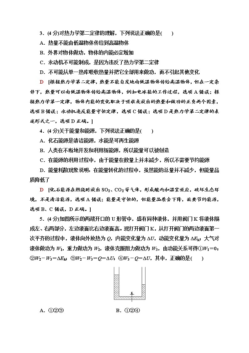
5.(4分)如图所示的两端开口的U形管中,盛有同种液体,并用阀门K将液体隔成左、右两部分,左边液面比右边液面高。现打开阀门K,从打开阀门的两边液面第一次平齐的过程中,液体向外放热为Q,内能变化量为ΔU,动能变化量为ΔEk;大气对液体做功为W1,重力做功为W2,液体克服阻力做功为W3,由功能关系可得①W1=0;②W2-W3=ΔEk;③W2-W3=Q=ΔU;④W3-Q=ΔU,其中,正确的是( )
A.①②③B.①②④
C.②③D.①③
B [由动能定理可知W2-W3+W1=ΔEk,其中W1=p·ΔV左-p·ΔV右=0,可知①②正确。由热力学第一定律ΔU=W+Q得ΔU=W3-Q,可知④正确,③错误。综合以上分析可知B正确。]
6.(4分)如图所示,两个相通的容器P、Q间装有阀门K,P中充满气体,Q为真空,整个系统与外界没有热交换。打开阀门K后,P中的气体进入Q中,最终达到平衡,则( )
A.气体体积膨胀,内能增加
B.气体分子势能减少,内能增加
C.气体分子势能增加,压强可能不变
D.Q中气体不可能自发地全部退回到P中
D [气体的膨胀过程没有热交换,可以判断Q=0;由于容器Q内为真空,所以气体是自由膨胀,虽然体积变大,但是气体并不对外做功,即W=0;根据热力学第一定律ΔU=W+Q,由以上可以判断该过程ΔU=0,即气体的内能不变,选项A、B错误;由于气体分子间的作用力表现为引力,所以气体体积变大时分子引力做负功,分子势能增加,由此进一步推断分子动能减小,温度降低;体积变大、温度降低,则气体压强变小,选项C错误;宏观过程中的热现象都是不可逆的,选项D正确。]
7.(4分)(多选)关于内能和机械能的说法中不正确的是( )
A.内能和机械能各自包含动能和势能,因此它们的本质上是一样的
B.物体的内能和机械能均不为零
C.一个物体的机械能可以为零,但它的内能永远不可能为零
D.物体的机械能变化时,它的内能可以保持不变
AB [机械能是指宏观物体动能和势能的总和,内能是指物体内所有分子动能和分子势能的总和,有本质的区别,A错,符合题意;物体的分子运动永不停息,内能不可能为零,但物体机械能可以为零,B错,符合题意,C对,不符合题意;机械能、内能在一定条件下可相互转化,但没有转化时,一个可以变化,另一个可以不变,D对。不符合题意,故本题选AB。]
8.(6分)一定质量的非理想气体(分子间的作用力不可忽略),从外界吸收了4.2×105 J的热量,同时气体对外做了6×105 J的功,则:
(1)气体的内能________(选填“增加”或“减少”),其变化量的大小为________J。
(2)气体的分子势能________(选填“增加”或“减少”)。
(3)分子平均动能如何变化?
[解析] (1)因气体从外界吸收热量,所以
Q=4.2×105 J
气体对外做功6×105 J,则外界对气体做功
W=-6×105 J
由热力学第一定律ΔU=W+Q,得
ΔU=-6×105 J+4.2×105 J=-1.8×105 J
所以物体内能减少了1.8×105 J。
(2)因为气体对外做功,体积膨胀,分子间距离增大了,分子力做负功,气体的分子势能增加了。
(3)因为气体内能减少了,而分子势能增加了,所以分子平均动能必然减少了,且分子平均动能的减少量一定大于分子势能的增加量。
[答案] (1)减少 1.8×105 (2)增加 (3)见解析
9.(10分)如图所示,一长为L、内横截面积为S的绝热汽缸固定在水平地面上,汽缸内用一质量为m的绝热活塞封闭了一定质量的理想气体,开始时活塞用销钉固定在汽缸正中央,汽缸内被封闭气体压强为p。外界大气压为p0(p>p0)。现释放活塞,测得活塞被缸内气体推到缸口时的速度为v0求:
(1)此过程克服大气压力所做的功;
(2)活塞从释放到将要离开缸口,缸内气体内能改变了多少?
[解析] (1)设大气作用在活塞上的压力为F,则:
F=p0S
根据功的定义式W=Fl得W=eq \f(1,2)p0LS。
(2)设活塞离开汽缸时动能为Ek,则
Ek=eq \f(1,2)mv2
根据能量守恒定律得
ΔU=-eq \f(1,2)mv2-eq \f(1,2)p0LS=-eq \f(1,2)(mv2+p0LS)
即内能减少了eq \f(1,2)(mv2+p0LS)。
[答案] (1)eq \f(1,2)p0LS
(2)内能减少了eq \f(1,2)(mv2+p0LS)
10.(10分)下面是某同学在题为《能源的利用和节约能源》的研究性学习中收集到的有关太阳能的资料:
太阳能是人类最基本的能源,它无污染、无费用,这种能源的使用期和太阳寿命一样长,当太阳光照射地面时,1 m2地面上在1 s内平均得到的太阳辐射能约为1.0×103 J。太阳能热水器就是直接利用太阳能的装置,目前已经逐渐地出现在我们的生活中。
该同学在网上下载了某型号太阳能热水器的宣传广告:
容积(V) 100 L
集热管的采光面积(S) 1.5 m2
效率(η) 40%
使用年限(z) 15年
(1)若某家庭每天大约需要100 kg热水,用这种热水器将这些水从25 ℃加热到45 ℃需要多长时间?
(2)与效率为80%的电热水器相比,每天可节约多少电能?
[解析] (1)设T为光照时间,k=1.0×103 J/(s·m2)。
Q吸=cm(t-t0)=4.2×103×100×(45-25) J
=8.4×106 J。
太阳能热水器传给水的热量Q放=kSTη
因为Q吸=Q放,所以T=eq \f(Q吸,kSη)=eq \f(8.4×106,1.0×103×1.5×40%) s=1.4×104 s≈3.9 h。
(2)由Q吸=Wη1得W=eq \f(Q吸,η1)=eq \f(8.4×106,0.8) J=1.05×107 J≈2.9 kW·h。
[答案] (1)3.9 h (2)2.9 kW·h
11.(4分)(多选)一定质量的理想气体从状态a开始,经历等温或等压过程ab、bc、cd、da回到原状态,其p T图像如图所示,其中对角线ac的延长线过原点O。下列判断正确的是( )
A.气体在a、c两状态的体积相等
B.气体在状态a时的内能大于它在状态c时的内能
C.在过程cd中气体向外界放出的热量大于外界对气体做的功
D.在过程da中气体从外界吸收的热量小于气体对外界做的功
AB [由ac的延长线过原点O知,直线Oca为一条等容线,气体在a、c两状态的体积相等,选项A正确;理想气体的内能由其温度决定,故在状态a时的内能大于在状态c时的内能,选项B正确;过程cd是等温变化,气体内能不变,由热力学第一定律知,气体对外放出的热量等于外界对气体做的功,选项C错误;过程da气体内能增大,从外界吸收的热量大于气体对外界做的功,选项D错误。]
12.(4分)(多选)关于热力学定律,下列说法正确的是( )
A.为了增加物体的内能,必须对物体做功或向它传热
B.对某物体做功,必定会使该物体的内能增加
C.可以从单一热源吸收热量,使之完全变为功
D.不可能使热量从低温物体传给高温物体
AC [本题考查热力学定律,主要考查考生对热力学定律中内能变化、做功关系及热量变化之间的关系。选项A,内能的改变可以通过做功或热传递进行,A正确;选项B,对某物体做功,物体的内能不一定增加,B错误;选项C,在引起其他变化的情况下,可以从单一热源吸收热量,将其全部变为功,C正确;选项D,在引起其他变化的情况下,可以使热量从低温物体传给高温物体,D错误。]
13.(4分)(多选)如图所示,a、b、c、d表示一定质量的理想气体状态变化过程中的四个状态,图中ad平行于横坐标轴,dc平行于纵坐标轴,ab的延长线过原点,以下说法正确的是( )
A.从状态d到c,气体不吸热也不放热
B.从状态c到b,气体放热
C.从状态a到d,气体对外做功
D.从状态b到a,气体吸热
BCD [从状态d到c,温度不变。理想气体内能不变,但是由于压强减小,所以体积增大,对外做功,要保持内能不变,一定要吸收热量,故选项A错误;气体从状态c到状态b是一个降压、降温过程,同时体积减小,外界对气体做功,而气体的内能还要减小,就一定要伴随放热,故选项B正确;气体从状态a到状态d是一个等压、升温的过程,同时体积增大,所以气体要对外做功,选项C正确;气体从状态b到状态a是个等容变化过程,随压强的增大,气体的温度升高,内能增大,而在这个过程中气体的体积没有变化,没有做功,气体内能的增大是因为气体吸热,故选项D正确。]
14.(4分)(多选)如图是某研究小组为了探究“鱼鳔的作用”所制作的装置。具体制作方法如下:在大号“可乐瓶”中注入半瓶水,在一个小气球中放入几枚硬币并充入少量空气(忽略气体的分子势能),将其装入“可乐瓶”中。通过在水中放盐改变水的密度后,使气球恰好悬浮于水中,并拧紧瓶盖。设初始时瓶中气体、水及外界大气的温度相同。当用手挤压“可乐瓶”的上半部分时,下列说法正确的是( )
A.快速挤压时,瓶内气体压强变大
B.快速挤压时,瓶内气体温度不变
C.快速挤压时,瓶内气体体积不变
D.缓慢挤压时,瓶内气体温度不变
AD [快速挤压气体时,外界对气体做功,来不及传热,由W+Q=ΔU内能增大,温度上升,体积变小,瓶内压强变大,A正确,B、C错误;缓慢挤压时,温度不变,体积变小,瓶内压强变大,D正确。]
15.(4分)(多选)大约在1670年,英国赛斯特城的主教约翰·维尔金斯设计了一种磁力“永动机”。如图所示,在斜坡顶上放一块强有力的磁铁,斜坡上端有一个小孔,斜面下有一个连接小孔直至底端的弯曲轨道,维尔金斯认为:如果在斜坡底端放一个小铁球,那么由于磁铁的吸引,小铁球就会向上运动,当小球运动到小孔P处时,它就要掉下,再沿着斜面下的弯曲轨道返回斜坡底端Q,由于有速度而可以对外做功,然后又被磁铁吸引回到上端,到小孔P处又掉下。在以后的二百多年里,维尔金斯的永动机居然改头换面地出现过多次,其中一次是在1878年,即在能量转化和守恒定律确定20年后,竟在德国取得了专利权。关于维尔金斯“永动机”,正确的认识应该是( )
A.不符合理论规律,一定不可能实现
B.如果忽略斜面的摩擦,维尔金斯“永动机”一定可以实现
C.如果忽略斜面的摩擦,铁球质量较小,磁铁磁性又较强,则维尔金斯“永动机”可以实现
D.违背能量转化和守恒定律,不可能实现
AD [磁铁吸引小球上升,要消耗磁铁的磁场能,时间长了磁铁的磁性就会逐步减弱,直至不能把小球吸引上去,该思想违背了能量转化和守恒定律,不可能实现。A、D正确。]
16.(6分)我国“蛟龙”号深海探测船载人下潜超过七千米,再创载人深潜新纪录。在某次深潜实验中,“蛟龙”号探测到990 m深处的海水温度为280 K。某同学利用该数据来研究气体状态随海水深度的变化。如图所示,导热良好的汽缸内封闭一定质量的气体,不计活塞的质量和摩擦,汽缸所处海平面的温度T0=300 K,压强p0=1 atm,封闭气体的体积V0=3 m3。如果将该汽缸下潜至990 m深处,此过程中封闭气体可视为理想气体。
(1)求990 m深处封闭气体的体积(1 atm相当于10 m深的海水产生的压强)。
(2)下潜过程中封闭气体________(选填“吸热”或“放热”),传递的热量________(选填“大于”或“小于”)外界对气体所做的功。
[解析] (1)当汽缸下潜至990 m深处时,设封闭气体的压强为p,温度为T,体积为V,由题意可知p=100 atm
根据理想气体状态方程得
eq \f(p0V0,T0)=eq \f(pV,T)
代入数据得
V=2.8×10-2 m3。
(2)由上知封闭气体的体积减小,外界对气体做功,W>0;封闭气体可视为理想气体,温度降低,其内能减小,ΔU<0,根据热力学第一定律ΔU=W+Q得Q<0,即下潜过程中封闭气体放热而且因为ΔU<0,传递的热量大于外界对气体所做的功。
[答案] (1)2.8×10-2 m3 (2)放热 大于
17.(10分)如图所示,一定质量的理想气体,从状态A等容变化到状态B,再等压变化到状态D。已知在状态A时,气体温度tA=327 ℃。
(1)求气体在状态B时的温度;
(2)已知由状态B→D的过程,气体对外做功W,气体与外界交换热量Q,试比较W与Q的大小,并说明原因。
[解析] (1)气体由状态A变化到状态B
由查理定律eq \f(pA,TA)=eq \f(pB,TB)可得
TB=eq \f(pB,pA)TA=eq \f(1,2)×(327+273) K=300 K
所以tB=27 ℃。
(2)由B→D的过程,气体温度升高,内能增大,由热力学第一定律ΔU=Q-W>0可得Q>W。
[答案] (1)27 ℃ (2)Q>W 原因见解析
18.(10分)如图所示,体积为V、内壁光滑的圆柱形导热汽缸顶部有一质量和厚度均可忽略的活塞;汽缸内密封有温度为2.4T0、压强为1.2p0的理想气体。p0和T0分别为大气的压强和温度。已知:气体内能U与温度T的关系为U=αT,α为正的常量;容器内气体的所有变化过程都是缓慢的。求:
(1)缸内气体与大气达到平衡时的体积V1;
(2)在活塞下降过程中,汽缸内气体放出的热量Q。
[解析] (1)在气体压强由p=1.2p0下降到p0的过程中,气体体积不变,温度由T=2.4T0变为T1
由查理定律得eq \f(T1,T)=eq \f(p0,p)
解得T1=2T0
在气体温度由T1变为T0的过程中,体积由V减小到V1,气体压强不变,由盖—吕萨克定律得eq \f(V,V1)=eq \f(T1,T0)
解得V1=eq \f(1,2)V。
(2)在活塞下降过程中,活塞对气体做的功为
W=p0(V-V1)
在这一过程中,气体内能的减少量为
ΔU=α(T1-T0)
由热力学第一定律得,汽缸内气体放出的热量为
Q=W+ΔU,解得
Q=eq \f(1,2)p0V+αT0。
[答案] (1)eq \f(1,2)V (2)eq \f(1,2)p0V+αT0
2020-2021学年第四章 原子结构和波粒二象性综合与测试综合训练题: 这是一份2020-2021学年第四章 原子结构和波粒二象性综合与测试综合训练题,共9页。试卷主要包含了下列叙述中符合物理学史的有,德布罗意认为,氢原子的能级图如图所示等内容,欢迎下载使用。
高中物理人教版 (新课标)选修3第十章 热力学定律综合与测试课后练习题: 这是一份高中物理人教版 (新课标)选修3第十章 热力学定律综合与测试课后练习题,共10页。试卷主要包含了选择题,非选择题等内容,欢迎下载使用。
人教版 (新课标)选修33 楞次定律综合训练题: 这是一份人教版 (新课标)选修33 楞次定律综合训练题,共7页。试卷主要包含了选择题,非选择题等内容,欢迎下载使用。

