物理八年级下 新疆阿克苏地区阿克苏市朴树人学生园八年级(下)期中物理模拟试卷(解析版)
展开
这是一份物理八年级下 新疆阿克苏地区阿克苏市朴树人学生园八年级(下)期中物理模拟试卷(解析版),共17页。试卷主要包含了下列做法属于增大压强的是,人沿水平方向拉牛,但没有拉动,对力的认识,下列说法中错误的是等内容,欢迎下载使用。
新疆阿克苏地区阿克苏市朴树人学生园八年级(下)期中物理模拟试卷
一.单项选择题(每题3分,共45分)
1.下列做法属于增大压强的是( )
A. 为了让很重的坦克车不致陷入泥土中,要安装履带
B. 铁路的铁轨要铺在枕木上,可防止铁轨下陷
C. 刀刃要磨得很薄,切菜可以省力
D. 书包的带要做的宽些,背在肩上才舒服
2.关于滑动摩擦力,下列说法正确的是( )
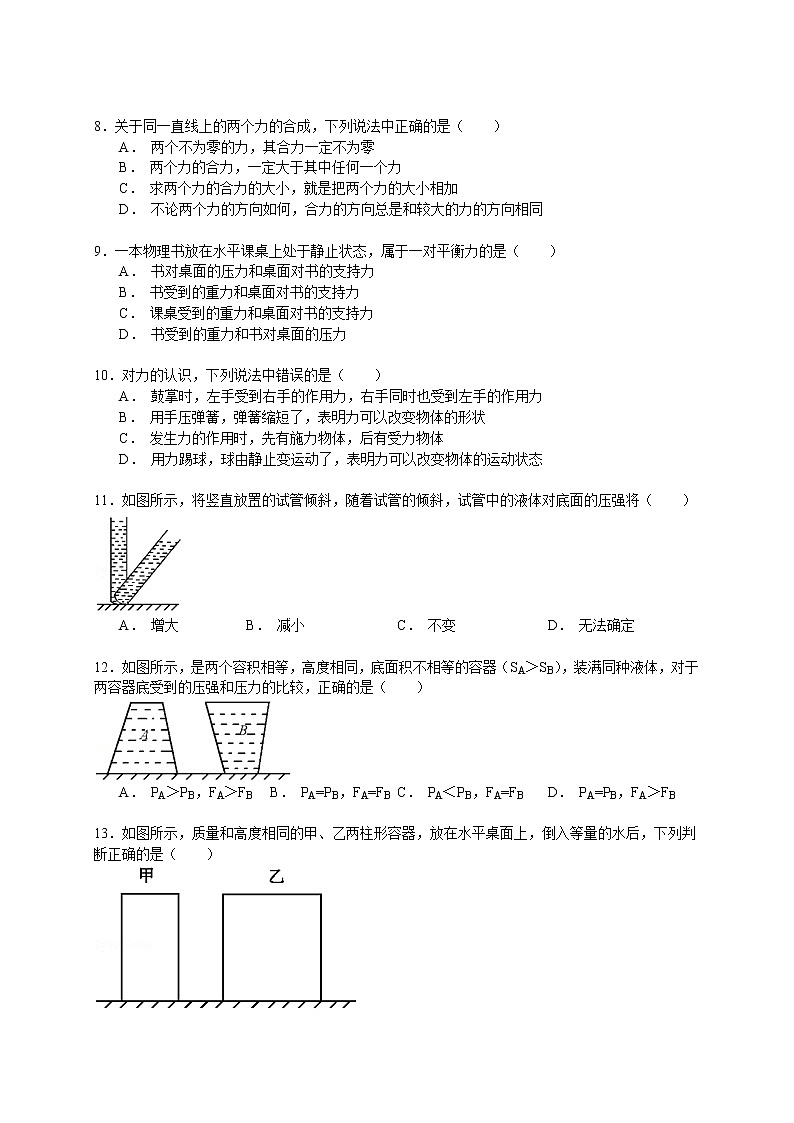
A. 压力越大,滑动摩擦力越大
B. 压力不变,接触面不变,接触面积越大,滑动摩擦力越大
C. 压力不变,接触面不变,速度越大,滑动摩擦力越大
D. 接触面不变,压力越大,滑动摩擦力越大
3.用绳子系住水桶,手握住绳子从井里提水,手受到竖直向下的拉力,这个拉力的施力物体是( )
A. 地球 B. 水桶 C. 绳子 D. 水
4.人沿水平方向拉牛,但没有拉动.下列说法正确的是( )
A. 绳拉牛的力与地面对牛的摩擦力是一对平衡力
B. 绳拉牛的力与牛拉绳的力是一对平衡力
C. 绳拉牛的力小于牛拉绳的力
D. 绳拉牛的力小于地面对牛的摩擦力
5.站在物理学角度,请选出下面诗词中有关带点词句的正确解释( )
“鹰击长空,鱼翔浅底,万类霜天竞自由”(沁园春):清澈的湘江,江水显得浅而见底,水天相映,嬉游的鱼儿,却似在蓝天中飞翔一般.
A. 湘江水本来就浅,这是一种写实
B. 这是光的反射现象,水底是实像
C. 这是光的反射现象,水底是虚像
D. 这是光的折射现象,水底是虚像
6.下列关于滑动摩擦力的说法,不妥当的是( )
A. 滑动摩擦力一定发生在相互接触的两个物体上
B. 两个物体之间若没压力,即使表面粗糙也没有滑动摩擦力
C. 滑动摩擦力总是阻碍物体间的相对运动
D. 增大重力可以增大滑动摩擦力
7.投出的篮球能够继续在空中飞行,这是因为( )
A. 篮球受到运动员的推力作用 B. 篮球具有惯性
C. 篮球受到惯性的作用 D. 篮球的惯性大于空气阻力
8.关于同一直线上的两个力的合成,下列说法中正确的是( )
A. 两个不为零的力,其合力一定不为零
B. 两个力的合力,一定大于其中任何一个力
C. 求两个力的合力的大小,就是把两个力的大小相加
D. 不论两个力的方向如何,合力的方向总是和较大的力的方向相同
9.一本物理书放在水平课桌上处于静止状态,属于一对平衡力的是( )
A. 书对桌面的压力和桌面对书的支持力
B. 书受到的重力和桌面对书的支持力
C. 课桌受到的重力和桌面对书的支持力
D. 书受到的重力和书对桌面的压力
10.对力的认识,下列说法中错误的是( )
A. 鼓掌时,左手受到右手的作用力,右手同时也受到左手的作用力
B. 用手压弹簧,弹簧缩短了,表明力可以改变物体的形状
C. 发生力的作用时,先有施力物体,后有受力物体
D. 用力踢球,球由静止变运动了,表明力可以改变物体的运动状态
11.如图所示,将竖直放置的试管倾斜,随着试管的倾斜,试管中的液体对底面的压强将( )
A. 增大 B. 减小 C. 不变 D. 无法确定
12.如图所示,是两个容积相等,高度相同,底面积不相等的容器(SA>SB),装满同种液体,对于两容器底受到的压强和压力的比较,正确的是( )
A. PA>PB,FA>FB B. PA=PB,FA=FB C. PA<PB,FA=FB D. PA=PB,FA>FB
13.如图所示,质量和高度相同的甲、乙两柱形容器,放在水平桌面上,倒入等量的水后,下列判断正确的是( )
A. 水对容器底部的压力F甲>F乙
B. 水对容器底部的压强P甲>P乙
C. 容器对桌面的压强P′甲>P′乙
D. 容器对桌面的压力F′甲<F′乙
14.一杯水放在列车内的水平桌面上,如果水面突然发生了如图所示的变化,则列车的运动状态可能发生的变化是( )
(1)列车突然向右启动;
(2)列车突然向左启动;
(3)列车向右运动时突然刹车;
(4)列车向左运动时突然刹车.
A. (1)或(2) B. (1)或(3) C. (2)或(3) D. (2)或(4)
15.秋天,落叶铺满了马路,当一辆高速行驶的汽车驶过中间时,路旁的树叶( )
A. 从路旁飞向汽车 B. 从路中间飞向路边
C. 不受影响 D. 只向上飞扬
二.填空题(每空1分,共25分)
16.船闸利用 原理制成.
17.飞机能够上天,秘密在于飞机机翼的上方空气流速比下方的空气流速 ,因此机翼上方气体压强比下方的压强 ,这样机翼上、下表面的 使飞机获得飞机获得 .
18.在探究滑动摩擦力大小与哪些因素有关的实验中,用弹簧测力计拉着木块在长木板上匀速沿直线运动(如图)(1)这时弹簧测力计所示的拉力为 N,木块受到的滑动摩擦力为 N;(2)如果在木块上再加一个砝码,则弹簧测力计的示数将 ,滑动摩擦力将 (变大/变小/不变).这一事实说明:滑动摩擦力的大小与 有关.
19.某同学用弹簧秤称一木块重5N,把木块水平桌面上,弹簧秤水平地向右拉木块.
(1)当弹簧秤读数为1N时,木块未被拉动,这时木块受到的是 摩擦力,大小是 ,方向向 .
(2)当弹簧秤的读数是2.1N时,木块刚好开始移动,此时木块受的是 摩擦力,大小是 ,方向向 .
(3)开始运动后,使木块保持匀速直线运动,弹簧秤的读数变为2N,此时木块受到的是 摩擦力,大小是 .
(4)若使弹簧秤在拉动木块运动中读数变为3N时,木块受到的摩擦力是 摩擦力,大小是 .
20.在弹性限度内,弹簧受到的拉力越大,弹簧的伸长就越 ;使用弹簧测力计时,不能超过它的 ;某弹簧测力计如图所示,该测力计的测量范围是 N,指针所指的示数是 N.
三.作图题5分
21.一工件在传送带带动下向右匀速运动,请画出工件的受力示意图.
三.计算题
22.边长为10厘米,重100牛的正方体,放在边长为50厘米的水平桌面中央,计算正方体对桌面的压强?
23.轮船在水深10m的河里航行.船底距河底6m,若船底破了一个4cm2的小洞,用塞子塞住洞口,水对塞子的压力为多大?
24.如图所示,放在水平面上容器内装有质量为1kg的水,若水深h为18cm,容器底面积S为50cm2,不计容器的质量.求:
(1)离容器底8cm处有一个A点,A点处受到水的压强和方向;
(2)水对容器底的压力和压强;
(3)容器对桌面的压力和压强.
2014-2015学年新疆阿克苏地区阿克苏市朴树人学生园八年级(下)期中物理模拟试卷
参考答案与试题解析
一.单项选择题(每题3分,共45分)
1.下列做法属于增大压强的是( )
A. 为了让很重的坦克车不致陷入泥土中,要安装履带
B. 铁路的铁轨要铺在枕木上,可防止铁轨下陷
C. 刀刃要磨得很薄,切菜可以省力
D. 书包的带要做的宽些,背在肩上才舒服
考点: 增大压强的方法及其应用.
专题: 压强、液体的压强.
分析: 压强大小跟压力大小和受力面积大小有关.
增大压强的方法:在压力一定时,减小受力面积来增大压强;在受力面积一定时,增大压力来增大压强;
减小压强的方法:在压力一定时,增大受力面积来减小压强;在受力面积一定时,减小压力来减小压强.
解答: 解:A、坦克加装履带,是在压力一定时,增大受力面积来减小压强,故A不符合题意;
B、铁路的铁轨要铺在枕木上,是在压力一定时,增大受力面积来减小压强,故B不符合题意;
C、刀刃要磨得很薄,在压力一定时,减小受力面积来增大压强,故C符合题意;
D、书包带做得宽一点,是在压力一定时增大受力面积来减小压强,故D不符合题意.
故选C.
点评: 本题考查了增大和减小压强的办法以及提高稳度的办法,理论联系生活,体现了物理知识来源于生活、服务生活的理念.
2.关于滑动摩擦力,下列说法正确的是( )
A. 压力越大,滑动摩擦力越大
B. 压力不变,接触面不变,接触面积越大,滑动摩擦力越大
C. 压力不变,接触面不变,速度越大,滑动摩擦力越大
D. 接触面不变,压力越大,滑动摩擦力越大
考点: 摩擦力大小的影响因素.
专题: 重力、弹力、摩擦力.
分析: 要解答本题需掌握:滑动摩擦力的大小与接触面的粗糙程度和压力的大小有关.
解答: 解:(1)滑动摩擦力的大小和接触面的粗糙程度以及压力的大小有关,因此在接触面粗糙程度不变时,压力越大,滑动摩擦力越大,在接触面粗糙程度不变时,压力越大,滑动摩擦力越大,故A错误,D正确;
(2)滑动摩擦力的大小和接触面的粗糙程度,以及压力的大小有关,和接触面的大小,以及相对运动的速度无关,故B、C错误.
故选D.
点评: 此题考查了影响滑动摩擦力的因素.通过探究实验可知,压力大小和接触面的粗糙程度影响摩擦力的大小,与接触面积和运动速度无关.
3.用绳子系住水桶,手握住绳子从井里提水,手受到竖直向下的拉力,这个拉力的施力物体是( )
A. 地球 B. 水桶 C. 绳子 D. 水
考点: 力的概念.
专题: 运动和力.
分析: 力是物体间的相互作用,对物体施加力的物体是施力物体,受到力的物体是受力物体.
解答: 解:
水桶与绳子相连,水桶在绳子拉力作用下向上运动,绳子是施力物体.
故选C.
点评: 此题主要考查物体间的相互作用,找到力的施力物体和受力物体.
4.人沿水平方向拉牛,但没有拉动.下列说法正确的是( )
A. 绳拉牛的力与地面对牛的摩擦力是一对平衡力
B. 绳拉牛的力与牛拉绳的力是一对平衡力
C. 绳拉牛的力小于牛拉绳的力
D. 绳拉牛的力小于地面对牛的摩擦力
考点: 平衡力的辨别.
专题: 运动和力.
分析: (1)物体处于平衡状态(静止状态或匀速直线运功)时,所受的力就是平衡力.
(2)二力平衡的条件是两个力大小相等,方向相反,作用在同一条直线上,作用在同一个物体上.
(3)相互作用力的大小相等,方向相反,作用在同一条直线上,作用在两个物体上.
解答: 解:A、因为牛处于静止状态,所以绳拉牛的力与地面对牛的摩擦力大小相等,方向相反,作用在同一条直线上,作用在同一个物体上,是一对平衡力,该选项说法正确;
B、绳拉牛的力和牛拉绳的力,分别作用在牛和绳上面,是一对相互作用力,该选项说法不正确;
C、绳拉牛的力和牛拉绳的力是一对相互作用力,二者大小相等,该选项说法不正确;
D、因为牛处于静止状态,所以绳拉牛的力与地面对牛的摩擦力大小相等,该选项说法不正确.
故选A.
点评: 绳拉牛,牛不动,牛在竖直方向上受到重力和支持力,水平方向上受到拉力和摩擦力,重力和支持力是平衡力,拉力和摩擦力的平衡力.
5.站在物理学角度,请选出下面诗词中有关带点词句的正确解释( )
“鹰击长空,鱼翔浅底,万类霜天竞自由”(沁园春):清澈的湘江,江水显得浅而见底,水天相映,嬉游的鱼儿,却似在蓝天中飞翔一般.
A. 湘江水本来就浅,这是一种写实
B. 这是光的反射现象,水底是实像
C. 这是光的反射现象,水底是虚像
D. 这是光的折射现象,水底是虚像
考点: 光的折射现象及其应用;光的反射.
分析: 当光遇到水面、玻璃以及其他许多物体的表面都会发生折射,
且光从空气中斜射入水中或其他介质时,折射光线向法线方向偏折.
解答: 解:因江水清澈所以可以相当于一平面镜,天空中的物体可以通过平面镜成像,而平面镜成正立等大的虚像,而水中的鱼,会因光的折射成虚像,从上面看感到鱼的位置比实际位置高一些,正好与天空中的物体在水中成的像相互呼应,
故选D.
点评: 本题主要考查了光的反射与光的折射现象的应用.
6.下列关于滑动摩擦力的说法,不妥当的是( )
A. 滑动摩擦力一定发生在相互接触的两个物体上
B. 两个物体之间若没压力,即使表面粗糙也没有滑动摩擦力
C. 滑动摩擦力总是阻碍物体间的相对运动
D. 增大重力可以增大滑动摩擦力
考点: 摩擦力的种类;摩擦力产生的条件.
分析: 滑动摩擦力大小与作用在接触面上的压力成正比,与物体间的相对运动方向相反,作用在相互接触的表面上.
解答: 解:A、只有相互接触的物体之间才能产生摩擦力,且摩擦力一定发生在相互接触的两个物体上,故A说法正确;
B、要产生摩擦力,两个物体之间一定要有压力,否则的话不可能有摩擦力,故B说法正确;
C、滑动摩擦力阻碍物体之间的相对运动,故C说法正确;
D、摩擦力大小与接触面间的压力有关,而压力不一定就是重力,故D说法错误;
本题选不妥当的,故选D.
点评: 本题考查摩擦力产生的条件,要产生滑动摩擦力需满足三个条件:两物体相互接触且接触面粗糙;接触面上有压力;物体之间有相对滑动;三个条件缺一不可.
7.投出的篮球能够继续在空中飞行,这是因为( )
A. 篮球受到运动员的推力作用 B. 篮球具有惯性
C. 篮球受到惯性的作用 D. 篮球的惯性大于空气阻力
考点: 惯性.
分析: 先对物体进行受力分析,然后根据任何物体都有保持原来运动状态的性质进行分析.
解答: 解:投出的篮球,在空中受到重力和阻力作用;因为投出去的篮球处于运动状态,由于惯性篮球还要保持原来的运动状态,因此篮球会继续在空中飞行.
故选B.
点评: 知道任何物体都具有惯性,会用惯性知识解释相关现象.
8.关于同一直线上的两个力的合成,下列说法中正确的是( )
A. 两个不为零的力,其合力一定不为零
B. 两个力的合力,一定大于其中任何一个力
C. 求两个力的合力的大小,就是把两个力的大小相加
D. 不论两个力的方向如何,合力的方向总是和较大的力的方向相同
考点: 力的合成与应用.
分析: 解答此题时,要从力的大小和方向两个方面来考虑,在分析各选项时千万不能漏掉力的方向.
解答: 解:A、如果物体受到的两个力为一对平衡力,即大小相等、方向相反、作用在一条直线上,则它们的合力为零,选项说法错误,不符合题意;
B、因为同一直线、反方向二力的合力大小等于二力之差,因此合力大小不一定大于其中任何一个力,选项说法错误,不符合题意;
C、同一直线、同方向二力的合力大小等于二力之和,但同一直线、反方向二力的合力大小等于二力之差,选项说法错误,不符合题意;
D、同一直线二力的合力方向与两个分力的方向相同;当二力方向相反时,合力方向与较大力的方向相同,所以不论两个力的方向如何,合力的方向总是和较大的力的方向相同,选项说法正确,符合题意;
故选D.
点评: 本题考查同一直线上二力的合成,要结合同一直线上二力的方向分析合力大小,并会能判断出合力的方向.
9.一本物理书放在水平课桌上处于静止状态,属于一对平衡力的是( )
A. 书对桌面的压力和桌面对书的支持力
B. 书受到的重力和桌面对书的支持力
C. 课桌受到的重力和桌面对书的支持力
D. 书受到的重力和书对桌面的压力
考点: 平衡力的辨别.
分析: 平衡力的判断,两个力必须同时满足四个条件:大小相等、方向相反、作用在同一直线上、作用在同一物体上.缺一不可.
解答: 解:A、书对桌面的压力和桌面对书的支持力,这两个力作用在两个物体上,是相互作用力,不是平衡力,不符合题意.
B、书受到的重力和桌面对书的支持力满足平衡力的四个条件,是平衡力,符合题意.
C、课桌受到的重力和桌面对书的支持力,这两个力作用在两个物体上,不是平衡力,不符合题意.
D、书受到的重力和书对桌面的压力,这两个力作用在两个物体上,不是平衡力,不符合题意.
故选B.
点评: 二力平衡的条件的是考查的重点,对于其考查一般有两种思路:①利用二力平衡的条件判定两个力是否是平衡力;②告诉物体处于平衡状态,根据其中的一个力求另一个力.
10.对力的认识,下列说法中错误的是( )
A. 鼓掌时,左手受到右手的作用力,右手同时也受到左手的作用力
B. 用手压弹簧,弹簧缩短了,表明力可以改变物体的形状
C. 发生力的作用时,先有施力物体,后有受力物体
D. 用力踢球,球由静止变运动了,表明力可以改变物体的运动状态
考点: 力作用的相互性;力的作用效果.
分析: 本题可由力的相互性、力的作用效果、力的性质上进行分析.
解答: 解:A、力的作用是相互的,鼓掌时两只手互为施力物体和受力物体,即左手受右手的力,右手受到左手的力,A对.
B、力的效果:改变运动状态和改变形变,压弹簧时,弹簧被压缩,发生了形变,B对
C、只有两个物体相互作用才能产生力,即施力物体和受力物体同时出现,C错.
D、球在脚的作用下发生了运动是因为力改变了它的运动状态.D对.
故选C.
点评: 力虽然常见,但是我们对于它却经常有错误的认识,所以在学习中应对于力多作理解,改变以前错误的想法.
11.如图所示,将竖直放置的试管倾斜,随着试管的倾斜,试管中的液体对底面的压强将( )
A. 增大 B. 减小 C. 不变 D. 无法确定
考点: 液体的压强的计算.
专题: 应用题.
分析: 在试管由竖直放置逐渐倾斜的过程中,水的深度逐渐减小,根据公式p=ρgh可知水对试管底部压强的变化情况.
解答: 解:在试管倾斜时,水的总量不变,水的深度逐渐减小,根据公式p=ρgh可知,水对试管底部的压强逐渐减小.
故选B.
点评: 本题考查液体压强公式的应用,关键是知道水的深度(从试管底到液面的垂直距离)的变化,还要知道影响液体压强大小的因素即液体的密度和液体的深度.
12.如图所示,是两个容积相等,高度相同,底面积不相等的容器(SA>SB),装满同种液体,对于两容器底受到的压强和压力的比较,正确的是( )
A. PA>PB,FA>FB B. PA=PB,FA=FB C. PA<PB,FA=FB D. PA=PB,FA>FB
考点: 压强大小比较;压力及重力与压力的区别.
专题: 压强、液体的压强.
分析: 液体对容器底部的压强是液体压强,可以根据液体压强的计算公式p=ρgh分析得出;液体对容器底的压力可以根据公式F=pS分析.
解答: 解:由于A、B两容器液体深度h相同,同种液体即密度ρ相同,根据p=ρgh可知液体对容器底的压强相同,即pA=pB;
又由于A比B的底面积S大,根据p=的变形式F=pS,可知压强p相同时,A比B的压力大,即FA>FB.
故选D.
点评: 施力物是液体的比较问题,常常先根据液体压强公式p=ρgh比较压强,后根据F=pS比较压力.
13.如图所示,质量和高度相同的甲、乙两柱形容器,放在水平桌面上,倒入等量的水后,下列判断正确的是( )
A. 水对容器底部的压力F甲>F乙
B. 水对容器底部的压强P甲>P乙
C. 容器对桌面的压强P′甲>P′乙
D. 容器对桌面的压力F′甲<F′乙
考点: 压强大小比较;压力及重力与压力的区别.
专题: 压强、液体的压强.
分析: 因为两容器均为圆柱形,因此容器底受到的压力等于液体的重力,然后根据p=即可比较容器底受到压强的关系.
解答: 解:因为两容器均为圆柱形,因此容器底受到的压力等于液体的重力,而两容器中液体的质量相等,因此 FA=FB.
又因为容器的底面积S甲<S乙,所以由p=可得,水对容器底部的压强p甲>p乙,容器对桌面的压强P′甲>P′乙
故选BC.
点评: 此题的关键点是知道规则容器中,容器底受到的压力等于液体的重力,并熟练运用固体压强计算公式.
14.一杯水放在列车内的水平桌面上,如果水面突然发生了如图所示的变化,则列车的运动状态可能发生的变化是( )
(1)列车突然向右启动;
(2)列车突然向左启动;
(3)列车向右运动时突然刹车;
(4)列车向左运动时突然刹车.
A. (1)或(2) B. (1)或(3) C. (2)或(3) D. (2)或(4)
考点: 力的作用效果;物体运动状态变化的原因;惯性现象.
专题: 图析法.
分析: 本题中水面发生了变化,这属于惯性现象,所以解答本题需要根据惯性知识去分析.
解答: 解:由图可知:水面向右倾斜.水面发生倾斜的原因是由于水具有惯性.
(1)列车突然向右启动,杯子由于受到桌子的摩擦力,会随列车一起向右运动,而杯子中的水由于惯性还将保持原来的静止状态,此时水面会向左倾斜;
(2)列车突然向左启动,杯子由于受到桌子的摩擦力,会随列车一起向左运动,而杯子中的水由于惯性还将保持原来的静止状态,此时水面会向右倾斜;
(3)列车向右运动时突然刹车,杯子由于受到桌子的摩擦力,会随列车突然停止,而杯子中的水由于惯性还将保持原来的运动状态向右运动,所以此时水面会向右倾斜;
(4)列车向左运动时突然刹车,杯子由于受到桌子的摩擦力,会随列车突然停止,而杯子中的水由于惯性还将保持原来的运动状态向左运动,所以此时水面会向左倾斜;
故选C.
点评: 在分析解释惯性现象时,要先确定研究对象是谁,然后将物体一分为二分成两部分,受力部分运动状态会发生改变,不受力部分由于惯性还要保持原来的运动状态.
15.秋天,落叶铺满了马路,当一辆高速行驶的汽车驶过中间时,路旁的树叶( )
A. 从路旁飞向汽车 B. 从路中间飞向路边
C. 不受影响 D. 只向上飞扬
考点: 流体压强与流速的关系.
专题: 应用题.
分析: 气体流速越快,产生的压强越大;汽车驶过地方的空气流动速度和其它地方的空气流动速度不同,压强不同,压力不同来解释.
解答: 解:汽车驶过的地方空气流动速度大,压强小,其它地方的空气流速小压强大,树叶受到的压强差不同,压力差不同,树叶被压向汽车行驶的地方.
故选A.
点评: 有关流体的问题,都从物体周围流速不同,压强不同,压力不同来解释.流体的流速越大,压强越小,流速越小,压强越大.
二.填空题(每空1分,共25分)
16.船闸利用 连通器 原理制成.
考点: 连通器原理.
专题: 压强、液体的压强.
分析: 上端开口、下部相连通的容器叫连通器,连通器中的液体不流动时,各容器中的液面高度总是相平的.
解答: 解:船闸是由闸室和上、下游闸门以及上、下游阀门组成.
若船要从上游驶向下游,先打开上游阀门,使闸室和上游构成连通器,水相平后,打开上游闸门,船驶入闸室;然后打开下游阀门,使下游和闸室构成连通器,闸室和下游水位相平时,打开下游闸门,船驶入下游.
故答案为:连通器.
点评: 此题考查连通器的应用,是一道基础题.
17.飞机能够上天,秘密在于飞机机翼的上方空气流速比下方的空气流速 快 ,因此机翼上方气体压强比下方的压强 小 ,这样机翼上、下表面的 压强差(压力差) 使飞机获得飞机获得 升力 .
考点: 流体压强与流速的关系.
专题: 气体的压强、流体压强与流速的关系.
分析: 本题主要考查流体压强与流速的关系:流速越大,压强越小;流速越小,压强越大.
解答: 解:等质量的空气在相同的时间内同时通过机翼的上表面和下表面,由于上表面弯曲,所以机翼上方的流速就大于机翼前方的流速;
而下表面平直,因此机翼下方的流速大致等于前方的流速,从而可以知道,机翼下方的流速就小于机翼上方的流速,所以机翼上方的压强小于机翼下方的压强,这样就产生了作用在机翼上的向上的升力.
故答案为:快;小;压强差(压力差);升力.
点评: 该题考查流体压强与流速的关系,难度不大.本题的解题关键是看准机翼面向哪弯曲,找出机翼的上下方的空气流速特点.
18.在探究滑动摩擦力大小与哪些因素有关的实验中,用弹簧测力计拉着木块在长木板上匀速沿直线运动(如图)(1)这时弹簧测力计所示的拉力为 3 N,木块受到的滑动摩擦力为 3 N;(2)如果在木块上再加一个砝码,则弹簧测力计的示数将 变大 ,滑动摩擦力将 变大 (变大/变小/不变).这一事实说明:滑动摩擦力的大小与 物体间的压力 有关.
考点: 探究摩擦力的大小与什么因素有关的实验.
专题: 探究型实验综合题.
分析: (1)水平匀速拉动木块,木块做匀速直线运动,木块处于平衡状态,由平衡条件可知,滑动摩擦力等于弹簧测力计的拉力;由图示弹簧测力计确定其分度值,读出其示数,然后答题.
(2)在接触面粗糙程度一定时,压力越大,滑动摩擦力越大,根据题意分析答题.
解答: 解:(1)由图示弹簧测力计可知,其分度值为0.2N,示数为3N;木块做匀速直线运动,处于平衡状态,滑动摩擦力等于拉力,则木块受到的滑动摩擦力为3N.
(2)如果在木块上再加一个砝码,物体间的压力变大而接触面的粗糙程度不变,木块受到的滑动摩擦力变大,则弹簧测力计的示数将变大,这一事实说明:滑动摩擦力的大小与物体间的压力大小有关.
故答案为:(1)3;3(2)变大;变大;物体间的压力.
点评: 本题考查了学生对二力平衡条件的应用及对影响滑动摩擦力大小因素的掌握和应用,是一道考查学生实验能力的好题.
19.某同学用弹簧秤称一木块重5N,把木块水平桌面上,弹簧秤水平地向右拉木块.
(1)当弹簧秤读数为1N时,木块未被拉动,这时木块受到的是 静 摩擦力,大小是 1N ,方向向 左 .
(2)当弹簧秤的读数是2.1N时,木块刚好开始移动,此时木块受的是 滑动 摩擦力,大小是 2.1N ,方向向 左 .
(3)开始运动后,使木块保持匀速直线运动,弹簧秤的读数变为2N,此时木块受到的是 滑动 摩擦力,大小是 2N .
(4)若使弹簧秤在拉动木块运动中读数变为3N时,木块受到的摩擦力是 滑动 摩擦力,大小是 2N .
考点: 摩擦力的大小;摩擦力的方向.
专题: 重力、弹力、摩擦力.
分析: (1)两个互相接触的物体,当它们有相对运动趋势时,产生静摩擦力,当物体静止时受到平衡力;
(2)两个互相接触的物体,当它们有相对滑动时,产生滑动摩擦力,当物体匀速直线运动时受到平衡力;
(3)木块做匀速直线运动,处于平衡状态,由平衡条件可以求出木块受到的滑动摩擦力和动摩擦因数.
(4)摩擦力大小只与压力和接触面的粗糙程度有关.
解答: 解:
(1)当弹簧秤读数为1N时,木块未被拉动,这时木块受到的是静摩擦力,大小是1N,摩擦力方向与拉力方向相反,即向左.
(2)当弹簧秤的读数是2.1N时,木块刚好开始移动,是滑动摩擦力,摩擦力与拉力仍然二力平衡,即大小相等,方向相反;此时木块受的摩擦力大小是2.1N,方向向左.
(3)开始运动后,使木块保持匀速直线运动,弹簧秤的读数变为2N,此时木块受到的是滑动摩擦力,大小是2N.
(4)若使弹簧秤在拉动木块运动中读数变为3N的过程中,木块对桌面的压力和接触面的粗糙程度不变,木块受到的摩擦力不变,大小是2N,是滑动摩擦力.
故答案为:(1)静;1N;左;(2)滑动;2.1N;左;(3)滑动;2N;(4)滑动;2N.
点评: 本题考查摩擦概念、二力平衡以及摩擦力影响因素等知识点,不要顾此失彼:
(1)当物体静止或匀速直线运动时,所受的拉力与摩擦力二力平衡;
(2)当物体运动时,摩擦力不受拉力大小的影响,只有当拉力大小等于摩擦力时匀速运动,拉力大小不等于摩擦力时不匀速运动.
20.在弹性限度内,弹簧受到的拉力越大,弹簧的伸长就越 长 ;使用弹簧测力计时,不能超过它的 量程 ;某弹簧测力计如图所示,该测力计的测量范围是 0~5 N,指针所指的示数是 2.2 N.
考点: 弹簧测力计的使用与读数.
专题: 重力、弹力、摩擦力.
分析: ①在弹性范围内弹簧受到的拉力越大,弹簧伸长的长度就越长;即在弹性范围内,弹簧伸长的长度与受到的拉力成正比,这就是胡克定律,弹簧测力计就是利用这个原理制成的.
②弹簧测力计的读数时,要注意观察其量程和分度值,再看指针位置读出力的大小.
解答: 解:
在一定弹性限度范围内,弹簧受到的拉力越大,弹簧伸长就越长,弹簧测力计就是根据以上原理制成的;
使用弹簧测力计时,所测力不能超过测力计的测量范围;
由图可知,弹簧测力计的量程是0~5N,分度值是0.2N,所以弹簧测力计示数为:2N+0.2N×1=2.2N.
故答案为:长;量程;0~5;2.2.
点评: 本题考查了弹簧测力计的在一定弹性限度范围内,弹簧受到的拉力越大,弹簧伸长就越原理及弹簧测力计的使用和读数,属于基本内容,比较简单,解答不难.
三.作图题5分
21.一工件在传送带带动下向右匀速运动,请画出工件的受力示意图.
考点: 力的示意图.
专题: 重力、弹力、摩擦力.
分析: 物体做水平方向向右匀速运动,物体受到两个力:它的重力G,传送带对它的支持力F,这两个力是一对平衡力,大小相等,方向相反,且作用在同一直线上,作用点在物体的重心.
解答: 解:物体和传送带一起匀速运动,相对静止,所以不受摩擦力的作用,只受重力和支持力的作用;然后过重心沿竖直向下的方向和竖直向上的方向表示出重力和支持力.如图所示:
点评: 物体匀速运动时,受平衡力:这两个力是一对平衡力,大小相等,方向相反,且作用在同一直线上,作用点在物体的重心.易错点:确定不准是否受摩擦力.
三.计算题
22.边长为10厘米,重100牛的正方体,放在边长为50厘米的水平桌面中央,计算正方体对桌面的压强?
考点: 压强的大小及其计算.
专题: 压强、液体的压强.
分析: 正方体对桌面的压力和自身的重力相等,求出正方体的面积,即受力面积,再根据p=求出正方体对桌面的压强.
解答: 解:
桌面所受到的压力:
F=G=100N,
S=(10cm)2=100cm2=10﹣2m2,
正方体对桌面的压强:
p===1×104Pa.
答:正方体对桌面的压强为1×104Pa.
点评: 本题考查了压强的计算,关键是要注意受力面积的对应性,知道正方体对桌面的压力和自身的重力相等,计算过程中要注意单位的换算.
23.轮船在水深10m的河里航行.船底距河底6m,若船底破了一个4cm2的小洞,用塞子塞住洞口,水对塞子的压力为多大?
考点: 液体的压强的计算;压强的大小及其计算.
专题: 压强、液体的压强.
分析: (1)知道水深可求小洞距离水面的深度,利用液体压强的公式求出小孔受到的压强;
(2)塞子的受力面积和小孔的面积相等,利用压强的定义式求出塞子受水的压力.
解答: 解:船底离水面的距离:
h=10m﹣6m=4m,
水对小洞的压强:
p=ρgh=1.0×103kg/m3×10N/kg×4m=4×104Pa,
由p=,塞子受水的压力:
F=pS=4×104Pa×4×10﹣4m2=16N.
答:水对塞子的压力为16N.
点评: 本题考查液体压强和压力的计算,关键是公式及其变形的灵活运用,最容易出错的地方是求液体的深度,这个深度指的是离液面的距离,解题过程中要注意单位的换算.
24.如图所示,放在水平面上容器内装有质量为1kg的水,若水深h为18cm,容器底面积S为50cm2,不计容器的质量.求:
(1)离容器底8cm处有一个A点,A点处受到水的压强和方向;
(2)水对容器底的压力和压强;
(3)容器对桌面的压力和压强.
考点: 液体的压强的计算;物理量的单位及单位换算;压强的大小及其计算.
专题: 计算题;应用题.
分析: (1)已知A点距离容器底部的距离可求距离液面的深度,根据公式P=ρgh可求A点处受到水的压强,其方向与受力面垂直;
(2)已知水的深度,根据公式P=ρgh可求水对容器底的压强;利用公式F=PS可求水对容器底部的压力;
(3)容器对桌面的压力等于水的重力;对桌面的压强根据公式P=可求.
解答: 解:(1)A点距离液面的深度hA=18cm﹣8cm=10cm=0.1m;
A点处受到水的压强pA=ρ水ghA=1.0×103kg/m3×9.8N/kg×0.1m=980Pa;
方向垂直容器壁向外.
答:A点处受到水的压强为980Pa;方向垂直容器壁向外.
(2)水对容器底的压强:p=ρ水gh水=1.0×103kg/m3×9.8N/kg×0.18m=1764Pa;
水对容器底的压力:F=p水S容=1764Pa×50×10﹣4m2=8.82N;
答:水对容器底的压力和压强为8.82N和1764Pa;
(3)容器对桌面的压力F′=G水+G容,由于容器质量忽略不计
所以F′=G水=m水g=1kg×9.8N/kg=9.8N;
容器对桌面的压强p′===1960Pa.
答:容器对桌面的压力和压强为9.8N和1960Pa.
点评: 本题考查液体深度、液体压强、压强和压力的计算,关键是公式及其变形的灵活运用,解题过程中要注意单位的换算.
相关试卷
这是一份2024年新疆维吾尔自治区阿克苏地区阿克苏市中考一模物理试题,共17页。试卷主要包含了 下列做法符合安全原则的是, 下列估测符合实际的是等内容,欢迎下载使用。
这是一份2024年新疆维吾尔自治区阿克苏地区阿克苏市中考一模物理试题,共9页。试卷主要包含了下列做法符合安全原则的是,下列估测符合实际的是等内容,欢迎下载使用。
这是一份新疆阿克苏地区阿克苏市天杭实验学校2023-2024学年八年级上学期第一次月考物理试卷,共12页。试卷主要包含了单选题,填空题,实验探究题,计算题等内容,欢迎下载使用。

