物理八年级下 四川省凉山州宁南县竹寿中(8下)期末物理试卷
展开四川省凉山州宁南县竹寿中学八年级(下)期末物理试卷
一、单项选择题(每小题只有一个答案,选对得2分,错选或不选得0分,共28分)
1.(2分)(2013•宜昌模拟)以下关于重力方向的说法中正确的是( )
A.
重力方向总是垂直向下
B.
重力方向总是垂直于地面向下
C.
重力方向总是垂直于桌面向下
D.
重力方向总是垂直于水平面向下
考点:
重力的方向.
分析:
地球附近的一切物体都受到重力作用,重力的方向是竖直向下的.
解答:
解:地球附近的一切物体都受到重力的作用,并且重力的方向总是竖直向下的,或总是垂直于水平面向下.
故选 D.
点评:
主要考查了重力的方向,重力的方向是竖直向下的,指向地心.
2.(2分)试判断9.5×107毫克可能是下面哪种动物的质量()
A.
一只蚂蚁
B.
一头猪
C.
一只大象
D.
一只鸡
考点:
质量的估测.
专题:
应用题.
分析:
不同物理量的估算,有的需要凭借生活经验,有的需要简单的计算,有的要进行单位的换算,最后判断最符合实际的是哪一个.
解答:
解:
9.5×107mg=9.5×107×10﹣6kg=95kg
一只蚂蚁的质量不到1g,一只大象的质量在2t以上,一只鸡的质量在2kg左右,所以9.5×107mg是一头猪的质量.
故选B.
点评:
估测是一种科学的近似计算,它不仅是一种常用的解题方法和思维方法,而且是一种重要的科学研究方法,在生产和生活中也有着重要作用.解答此题除要求学生对事物有初步的估测能力外,还要对质量的单位熟练掌握.
3.(2分)(2013•宜昌模拟)有两块完全相同的金属块,把它们合在一起后,它们的密度( )
A.
为原来的一半
B.
和原来一样
C.
为原来的两倍
D.
不能确定
考点:
密度及其特性.
分析:
密度是指单位体积的某种物质的质量.
密度是物质的一种特性,它的大小跟物体的体积和质量无关.
解答:
解:A、为原来的一半,不对,因为密度与质量和体积没关系.
B、和原来一样,对,因为密度是物质的一种特性,它的大小跟物体的体积和质量无关.
C、为原来的两倍,不对,应该不变.
D、不能确定,不对,能确定.
故选B.
点评:
密度的大小等于物体的质量与体积的比值,但是,它与质量和体积无关.
4.(2分)(2013•宜昌模拟)售票员和乘客都坐在一辆行驶的汽车上,他们均以对方为参照物,下面正确的说法是( )
A.
售票员认为汽车是运动的
B.
售票员认为乘客是运动的
C.
乘客认为售票员是运动的
D.
乘客认为车是静止的
考点:
运动和静止的相对性.
分析:
要解答本题需掌握:研究对象的运动情况是怎样的,就看它与参照物的位置是否变化.如果变化则是运动的,如果没变化则是静止的.
解答:
解:售票员和乘客之间的位置没发生变化,所以他俩是相对静止的;售票员和车,乘客和车之间的位置也没发生变化,他们之间也是静止的.故A、B、C错误.
故选D.
点评:
一个物体的运动状态的确定,关键取决于所选取的参照物.所选取的参照物不同,得到的结论也不一定相同.这就是运动和静止的相对性.
5.(2分)(2013•宜昌模拟)踢球时,球离开脚后仍继续滚动,这是因为( )
A.
地球有吸引力
B.
球有惯性
C.
脚对球的作用力没有消失
D.
以上说法都没有道理
考点:
惯性.
专题:
运动和力.
分析:
惯性是一切物体具有的,保持原来运动状态不变的性质,据此分析解答.
解答:
解:踢球时,球离开脚后,脚对球的作用力消失,球是靠惯性向前继续滚动.地球的吸引力方向是竖直向下的,不是球滚动的原因.
故选B.
点评:
了解惯性和惯性现象可顺利解答此类问题.
6.(2分)(2005•黑龙江)值日时,小东提着一桶水走进教室.下列情况中,属于彼此平衡的两个力是( )
A.
水桶受到的重力和水桶对人的拉力
B.
水桶受到的重力和人对水桶的拉力
C.
水桶对人的拉力和人对水桶的拉力
D.
水桶受到的重力和水桶对地球的引力
考点:
平衡力的辨别.
分析:
平衡力的判断,两个力必须同时满足四个条件:大小相等、方向相反、作用在同一直线上、作用在同一物体上.缺一不可.
解答:
解:A、水桶受到的重力和水桶对人的拉力,作用在两个物体上,不是平衡力,不符合题意.
B、水桶受到的重力和人对水桶的拉力符合二力平衡条件,是平衡力,符合题意.
C、水桶对人的拉力和人对水桶的拉力作用在两个物体上,是相互作用力,不符合题意.
D、水桶受到的重力和水桶对地球的引力作用在两个物体上,是相互作用力,不符合题意.
故选B.
点评:
解答此类题,关键要抓住二力平衡的四个条件.
7.(2分)(2013•宜昌模拟)关于运动和力的关系,下面说法中正确的是( )
A.
力是改变物体位置的原因
B.
力是物体产生速度的原因
C.
力是改变物体运动状态的原因
D.
力是维持物体平衡状态的原因
考点:
力与运动的关系.
专题:
运动和力.
分析:
力是改变物体运动状态的原因,物体的运动不需要力来维持.
解答:
解:A、力是改变物体运动状态的原因,如果物体不受力,运动的将永远匀速直线运动,位置可变.A不正确.
B、力是改变物体运动状态的原因,如果物体不受力,运动的将永远匀速直线运动,仍有一定的速度.B不正确.
C、力是改变物体运动状态的原因,物体运动状态的改变是因为物体受到了力的作用,如果物体不受力将保持原来的静止状态或匀速直线运动状态不变.C正确.
D、力是改变物体运动状态的原因,如果物体不受力将保持原来的静止状态或匀速直线运动状态不变.D不正确.
故选C.
点评:
本题考查了力与物体运动的关系难度不大,是一道基础题,熟练掌握基础知识即可正确解题.
8.(2分)(2013•宜昌模拟)下列做法中,目的在于增大压强的事例是( )
A.
载重卡车装有较多的轮子
B.
房屋的墙基做的比墙宽
C.
铁轨铺在枕木上
D.
刀、斧的刃要磨得很薄
考点:
增大压强的方法及其应用.
专题:
压强、液体的压强.
分析:
压强的大小与压力大小和受力面积有关;增大压强的方法有:增大压力、减小受力面积.对选项中涉及到的压力和受力面积的变化进行准确分析,然后分析出压强的变化.
解答:
解:压强的大小与压力大小和受力面积有关;增大压强的方法有:增大压力、减小受力面积.
A、载重卡车装有较多的轮子,是通过增大受力面积的方法减小对地面的压强;故A错误;
B、房屋的墙基做的比墙宽,是通过增大受力面积的方法减小对地面的压强;故B错误;
C、铁轨铺在枕木上,是通过增大受力面积的方法减小对地面的压强;故C错误;
D、刀、斧的刃要磨得很薄,是通过减小受力面积的方法增大压强,故D正确;
故选D.
点评:
此题考查改变压强的方法在生活中的应用;压强的变化与压力大小和受力面积大小的变化有关.
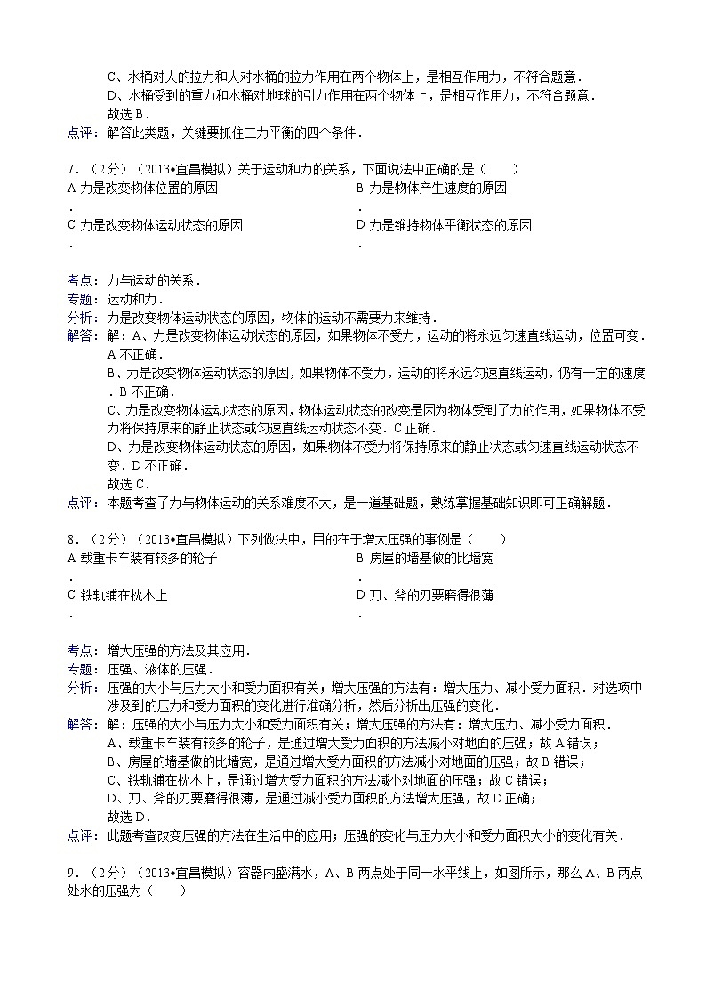
9.(2分)(2013•宜昌模拟)容器内盛满水,A、B两点处于同一水平线上,如图所示,那么A、B两点处水的压强为( )
A.
PA=PB=1960Pa
B.
PA=PB=980Pa
C.
PA=980Pa,PB=0
D.
PA=1.96×105Pa,PB=0
考点:
液体的压强的计算.
专题:
计算题.
分析:
根据液体压强公式:A、B两点处于同一水平线上,通过P=ρgh即可得出A、B两点处水的压强,然后即可做出选择.
解答:
解:A点的深度为hA=20cm=0.2m;B点的深度为hB=20cm=0.2m;
A点所受的压强是PA=ρghA=1000kg/m3×9.8N/kg×0.2m=1960Pa.
B点所受的压强是PB=ρghB=1000kg/m3×9.8N/kg×0.2m=1960Pa.
由计算可知选项A正确.
故选A.
点评:
本题考查液体压强的计算,关键是公式的应用,难点是求液体的深度,这个深度指的是距离液面的高度,解题过程中要注意单位的换算.理解深度h的含义(h是指从该点到水面的垂直距离)是本题关键.
10.(2分)(2013•宜昌模拟)一艘船从东海驶入黄浦江时,船受的浮力将会( )
A.
浮力减少,船身下沉些
B.
浮力增大,船身上浮些
C.
浮力不变,船身下沉些
D.
无法确定
考点:
物体的浮沉条件及其应用.
分析:
题目考查的是物体的浮沉条件,当船从东海驶入黄浦江时,物体处于漂浮状态,属于平衡状态,则物体受到的浮力与重力大小相等,则在这过程中浮力不变.而海水的密度大于江水的密度,由于浮力不变,则排开江水的体积要大,船身则下沉些.
解答:
解:船在东海和黄浦江均处于漂浮状态,属于平衡状态,船受到的浮力大小等于重力大小,
而船重力不变,则船受到的浮力大小不变,
又因为在船行驶过程中,海水密度大于江水密度,则排开江水的体积偏大,则船身将下沉些.
故选 C.
点评:
本题目考查的是物体的浮沉条件,根据物体的浮沉情况,判断物体受到的力之间大小关系.
11.(2分)(2013•宜昌模拟)一密度计分别放入甲、乙两种液体中时的情况如图所示,则( )
A.
甲的密度大
B.
乙的密度大
C.
密度计在甲中受到的浮力大
D.
密度计在乙中受到的浮力大
考点:
物体的浮沉条件及其应用.
分析:
根据物体的浮沉条件进行判断,当物体所受浮力等于重力时,物体漂浮在液体表面上,此时液体的密度大于物体的密度;当物体所受浮力小于重力时,物体在液体中会下沉,液体的密度小于物体的密度.
解答:
解:密度计在甲液体中下沉,所以密度计所受浮力小于密度计的重力,密度计在乙液体中漂浮,所以密度计所受浮力等于密度计的重力,即密度计在乙中受到的浮力大,C不符合题意,D符合题意;
密度计在甲液体中下沉,说明甲的密度小于密度计的密度,密度计在乙液体中漂浮,所以乙液体的密度大于密度计的密度,所以A不符合题意,B符合题意;
故选B、D.
点评:
利用物体的沉浮条件进行比较浮力和密度的大小关系,是浮力考题中的常见形式,要学会处理.
12.(2分)(2013•宜昌模拟)采取下列措施,可以提高机械效率的是( )
A.
有用功一定,增大总功
B.
总功一定,增大额外功
C.
有用功一定,减小额外功
D.
额外功一定,减少总功
考点:
增大或减小机械效率的方法.
分析:
要解答本题需掌握:机械效率的定义,以及提高机械效率的方法.
解答:
解:因为:机械效率=有用功÷总功.所以提高机械效率的方法是:
①有用功一定,减小总功,即减小额外功;②额外功一定,增加有用功.
故选C
点评:
本题主要考查学生对:提高机械效率的方法的了解和掌握.
13.(2分)(2013•宜昌模拟)滑雪运动员从山坡上匀速滑下,则运动员的( )
A.
机械能增加
B.
动能和势能都减小
C.
动能不变,势能减小
D.
机械能减小
考点:
动能和势能的大小变化;机械能.
专题:
推理法.
分析:
(1)动能大小的影响因素:质量、速度.
(2)重力势能大小的影响因素:质量、高度.
(3)机械能=动能+重力势能.
解答:
解:滑雪运动员从山坡上匀速滑下,运动员的质量是保持不变的.
①由于运动员的速度也没变,所以动能不变.
②高度降低了,所以受高度影响的重力势能减少了.
③机械能=动能+重力势能,由于动能不变,重力势能减少,所以机械能的总量是减少的.
故选CD.
点评:
掌握动能大小、重力势能大小、弹性势能大小的影响因素,根据动能、重力势能、弹性势能的影响因素能判断能的变化.
14.(2分)(2013•宜昌模拟)小明用80牛的力,将重50牛的球沿水平方向推出,球在地面上滚动10米后停下来.球在地面滚动过程中,小明对球做的功是( )
A.
1300焦
B.
800焦
C.
500焦
D.
0焦
考点:
功的计算.
专题:
功、功率、机械效率.
分析:
小明把球抛出后,在水平方向球滚动过程中不受小明手对它的作用力,根据公式W=FS可知在滚动过程中小明对球做的功.
解答:
解:在滚动过程中,小明对球的作用力为0,所以在滚动过程中,小明对球做的功是0焦.
故选D.
点评:
本题考查功的计算公式的应用,关键是知道影响做功的因素是有力作用在物体上和物体在力的方向上移动距离,二者缺一不可.
二、填空题(每空1分,共20分)
15.(2分)(2005•北京)一架飞机做匀速直线飞行,在5min内飞行了60km,则该飞机飞行0.5h通过的路程是 360000 m.在第二分钟时的速度是 200 m/s.
考点:
速度的计算;速度公式及其应用.
专题:
应用题.
分析:
根据已知条件先求出飞机的速度,速度与时间的积即为通过的路程;由于飞机坐匀速直线飞行,第二分钟的速度与平均速度相等.
解答:
解:已知:s=60km=60000m,t=5min=300s,t1=0.5h=1800s,
那么根据速度公式v===200m/s,
则该飞机飞行0.5h通过的路程s1=vt1=200m/s×1800s=360000m,
由于飞机做匀速直线飞行,所以在第二分钟时的速度与平均速度相等即为200m/s,
故答案填:360000;200.
点评:
本题考查了速度的计算公式、物体做匀速直线运动的速度情况,是考试中常见的题.
16.(2分)(2013•宜昌模拟)缝纫机皮带如果打滑,只要在皮带上擦一些松香或将皮带加紧一些,这样就不打滑了.其道理:前者是 增加接触面的粗糙程度 ;后者 增大压力 .
考点:
增大或减小摩擦的方法.
分析:
增大摩擦的方法有:增大压力、增加接触面的粗糙程度、变滑动为滚动,要增大缝纫机皮带与皮带轮之间的摩擦,就要从以上增大摩擦方法入手.
解答:
解:皮带打滑,说明两者之间的摩擦力减小.在缝纫机皮带与皮带轮之间加入松香,使两者之间的接触面变得粗糙,从而增大了摩擦.将皮带加紧一些,增大了皮带与皮带轮之间的压力,从而增大了摩擦.
故答案为:增加接触面的粗糙程度;增大压力
点评:
防止皮带打滑的措施是为了增大摩擦,那么道理就要从增大摩擦方法的角度来分析解决.
17.(2分)(2012•怀化)牛顿第一定律:一切物体在没有受到外力作用时,总保持 静止 状态或 匀速直线运动 状态.
考点:
牛顿第一定律.
专题:
简答题.
分析:
如果物体不受任何力的作用,那么原来静止的物体将永远的保持静止状态(没有力改变它的运动状态);原来运动的物体将永远的保持匀速直线运动状态(没有力改变它的运动状态).
解答:
解:牛顿第一定律:一切物体在没有受到外力作用的时候,总保持静止状态或匀速直线运动状态.
故答案为:静止,匀速直线运动.
点评:
牛顿第一定律指出了力和运动的关系:力是改变物体运动状态的原因,不是维持物体运动的原因;指出了一切物体都具有惯性.
18.(2分)(2013•宜昌模拟)投出去的铅球在重力作用下沿曲线运动,说明力可以使物体的 运动状态 发生改变;如果飞行中的铅球受到的所有的力突然消失,那么铅球将做 匀速直线 运动.
考点:
力的作用效果;牛顿第一定律.
专题:
运动和力.
分析:
(1)力的作用效果有两个:一是改变物体的形状,二是改变物体的运动状态;
(2)牛顿第一定律:一切物体在不受力时,总保持静止状态或匀速直线运动状态.
解答:
解:(1)投出去的铅球在重力作用下沿曲线运动,说明力可以改变物体的运动状态;
(2)飞行中的铅球如果受到的所有力突然消失,根据牛顿第一定律,铅球将做匀速直线运动.
故答案为:运动状态;匀速直线.
点评:
本题考查了力的作用效果以及牛顿第一定律的相关知识,属于力学基础知识的考查,相对比较简单.
19.(1分)(2013•宜昌模拟)一位同学用98牛的力向下按轻质杠杆的一端,把另一端的物体举高了0.4米,如果下降的高度是1.6米,则人对杠杆做了 156.8J 功(不计摩擦)
考点:
力是否做功的判断.
专题:
功、功率、机械效率.
分析:
已知施加的力和移动的距离,直接利用W=Fs求人做的功.
解答:
解:人对杠杆做的功:W=Fs=98N×1.6m=156.8J.
故答案为:156.8J.
点评:
本题考查了学生对功的公式的应用,属于基础题目.
20.(3分)(2005•河北)海洋是个极有开发潜力的资源宝库.研究海洋,开发利用海洋,常常需要潜入到海洋的深处去,潜水艇是人类研究海洋的重要设备,它的上浮和下潜是通过
改变自身重力 来实现的,当潜水艇潜到水下500m深处时,它受到水的压强是
4.9×106 pa.当潜水艇继续从500m深处向更深处下潜时,所受到水的浮力将
不变 .
考点:
物体的浮沉条件及其应用;阿基米德原理;浮力大小的计算.
专题:
应用题;简答题.
分析:
由潜水艇的原理可知潜水艇如何实现上浮和下潜;由压强公式可求得压强大小;由浮力公式可求得浮力大小的变化.
解答:
解:潜水艇内部有水箱,通过进水可以增大重力使潜水艇下沉,通过排出水减小重力可以使潜水艇上浮;
当潜水艇潜到500m深处时,压强P=ρgh=1.0×103kg/m3×9.8N/kg×500m=4.9×106Pa;
当潜水艇在500m深处上浮或下潜时,因排开水的体积不变,由阿基米德原理可知浮力不变.
故答案为:改变自身重力,4.9×106,不变.
点评:
本题利用潜水艇考查了浮力大小、压强及物体的浮沉条件,应注意潜水艇为物体浮沉条件的重要应用.
21.(3分)(2013•宜昌模拟)人干体力活的时候,很讲究巧用力,这个“巧”字说明:人用力的时候,必须注意施力的 大小 、 方向 、 作用点 的合理选择.
考点:
力的三要素.
专题:
运动和力.
分析:
影响力作用效果的因素有:力的大小、力的方向和力的作用点,根据此知识来分析.
解答:
解:影响力的作用效果的因素有力的大小、方向和作用点,我们把它叫做力的三要素.人干体力活的时候,注意到力的三要素对力的产生效果的影响,“巧用力”会省力、省时,达到事半功倍的效果.
故答案为:大小;方向;作用点.
点评:
本题考查了影响力的作用效果的三要素,记住影响力作用效果的三要素是:力的大小、力的方向和力的作用点.
22.(2分)(2005•广东)一个物体所受的重力为10N,将其全部浸没在水中时,它所排开的水所受的重力为20N,此时它所受的浮力为 20 N,放手后物体将 上浮 (填“上浮”、“下沉”或“悬浮”),物体静止时所受浮力为 10 N.
考点:
物体的浮沉条件及其应用;阿基米德原理.
分析:
此题应分两部分来考虑:
①用手将物体压入水中时,已知了物体排开的水重,根据阿基米德原理可知物体所受的重力;
②放手后,此时物体受到的浮力明显大于自身的重力,将上浮,直到漂浮状态,再利用物体的浮沉条件的知识来解答.
解答:
解:用手将物体全部压入水中时,已知物体排开的水重为20N,由阿基米德原理知:此时物体所受的浮力也为20N;
放手后,物体受到的浮力20N要大于物体的自重10N,因此物体要上浮;
待物体静止时,漂浮在水面上:此时物体所受的浮力等于物体的重力,即10N;
故答案为:20、上浮、10.
点评:
解答此题要掌握阿基米德原理和物体的浮沉条件的相关知识;
阿基米德原理:浸在液体中的物体受到向上的浮力的作用,浮力大小等于物体排开的液体的重力.
23.(2分)(2013•宜昌模拟)用如图所示的滑轮组提起货物,已知货物重G=400N,滑轮质量和滑轮与轴之间的摩擦忽略不计,要把货物升高2m,F做的功是 800 J,拉力F是 200 N.
考点:
功的计算;滑轮组绳子拉力的计算.
专题:
计算题.
分析:
由图可知,承担物重的绳子股数n,根据s=nh求拉力移动的距离,而滑轮质量和滑轮与轴之间的摩擦忽略不计,利用F=G求法力大小,再根据W=Fs求拉力做功;
解答:
解:由图可知,n=2,
∵滑轮质量和滑轮与轴之间的摩擦忽略不计,
∴F=G=×400N=200N,
s=2h=2×2m=4m,
拉力做功:
W=Fs=200N×4m=800J.
故答案为:800,200.
点评:
本题关键:一是使用滑轮组承担物重的绳子股数n的确定(直接从动滑轮上引出的绳子股数),二是不计动滑轮重和摩擦时拉力F和物重G(F=G)关系的利用.
三、作图题(每小题3分,共9分)
24.(3分)(2013•宜昌模拟)画出图中杠杆所受各力对于支点O的力臂(不计杠杆所受重力)
考点:
力臂的画法.
专题:
图像综合题.
分析:
力臂是从支点到力的作用线的垂直距离,从支点到力的作用线作垂线段,即可作出力的力臂.
解答:
解:从支点O作力F1(F1=F)作用线的垂线段,即可作出力F的力臂L1,
从支点O作力F2(F2=G)作用线的垂线段,即可作出力F2的力臂L2,如图所示:
点评:
本题主要考查了有关力臂的画法,首先要掌握力臂的概念,找出支点和力的作用线,从支点作力的作用线的垂线段,即可正确画出力臂.
25.(3分)(2013•宜昌模拟)用力的示意图,在图中画出放在斜面上的物体B受到的重力,物体对斜面C的压力,物体B受到的摩擦力.
考点:
力的示意图;摩擦力的方向;压力及重力与压力的区别.
专题:
作图题.
分析:
(1)重力是作用在物体上的力,作用点画在物体B的几何中心,方向是竖直向下的;
(2)物体B对斜面C的压力,作用在斜面C上,作用点就画在斜面上,方向是垂直斜面并且指向斜面内部的;
(3)摩擦力的方向与物体运动方向或运动趋势的方向相反,物体B在斜面C上有沿斜面下滑的趋势,因此摩擦力的方向沿斜面向上.
解答:
解:过物体的重心作竖直向下的力,即重力;过重心作沿斜面向上的力,即摩擦力;物体对斜面的压力的作用点在物体与斜面接触面的中点处,过此点与斜面垂直向下的力,即为压力,如下图:
点评:
(1)本题考查了力的示意图的画法,力的示意图要表示出力的作用点和力的方向,摩擦力的方向与运动趋势相反;
(2)注意题中重力和摩擦力的受力物体都是物体B,压力的受力物体是斜面C,因此这三个力的作用点不能都画在物体B上.
26.(3分)(2013•松北区三模)请画出图中小球所受力的示意图.
考点:
力的示意图.
专题:
重力、弹力、摩擦力.
分析:
小球在水中受到重力和浮力的作用,重力的方向竖直向下,浮力的方向竖直向上,由于小球漂浮,因此受到的力是平衡力,重力和浮力大小相等.
解答:
解:小球漂浮在水面上,重力和浮力是一对平衡力,二者大小相等、方向相反、作用在同一直线上,如下图所示:
点评:
画力的示意图时要考虑到物体的运动状态,当物体处于静止或匀速直线运动时,受到的力就是平衡力.
四、实验探究(1小题2分,2小题10分,3小题10分,共22分)
27.(2分)(2013•宜昌模拟)如图所示A、B两个箭头分别表示使用弹簧秤测力时,两次指针的位置,则这两个力的大小分别是 1.6N 和 4N .
考点:
弹簧测力计的使用与读数.
专题:
重力、弹力、摩擦力.
分析:
①弹簧测力计的使用首先要了解它的测量范围(量程),所测力的大小应在量程之内;
②明确弹簧测力计的分度值是读数的关键.
解答:
解:由图可知,该弹簧测力计的测量范围是0~5N;
测力计的分度值是0.2N,所以A被测物体重为1N+3×0.2N=1.6N;
所以B被测物体重为4N;
故答案为:1.6N;4N.
点评:
熟练掌握弹簧测力计的使用方法是解决弹簧测力计的使用和读数题的关键.
28.(10分)(2005•重庆)如图所示,在“探究运动和力的关系”实验中,让小车每次从斜面顶端处由静止滑下,改变水平面的粗糙程度,测量小车在水平面上滑行的距离.结果记录在下表中.
接触面
小车受到的摩擦力大小
小车运动的距离s(单位:cm)
毛巾
大
18.30
棉布
较大
26.83
木板
小
(1)第三次实验中,小车在水平木板上滑行时的停止位置如图所示,读出小车在木板上滑行的距离并填在表中相应空格处.
(2)分析表中内容可知:平面越光滑,小车受到的摩擦力就越 小 ,小车前进的距离就越 远 .
(3)根据实验结果推理可得:若接触面完全光滑,即水平方向不受外力作用,轨道足够长,小车将一直做 匀速直线 运动.可见,力不是使物体运动的原因,力是改变物体 运动状态 的原因.
考点:
力与运动的关系;物理学方法.
专题:
实验题;压轴题.
分析:
小车运动的距离可根据图例读出;根据表格中的数据和文字信息,分析出实验的结论以及推理的结论;在理解运动和力的关系时,要根据实验现象加上科学的推理,认识到力只是让物体的运动状态发生改变,而不是使物体运动,物体的运动不需要力来维持.
解答:
解:(1)根据图中小车在水平面上的初始位置和停下时的位置,可得到小车移动的距离为63.20cm;
(2)接触面的粗糙程度影响摩擦力的大小,接触面越光滑,摩擦力就越小;根据数据可看出,当摩擦力减小后,小车运动的距离越远;
(3)若接触面完全光滑,即没有摩擦阻力,小车将保持原速度做匀速直线运动;可见摩擦阻力使小车由运动变为静止,力的作用是改变物体的运动状态的原因;
故答案为:(1)63.20
(2)小、远
(3)匀速直线、运动状态
点评:
此题考查了“探究运动和力的关系”实验,即牛顿第一定律的实验,考查对实验数据的分析处理能力,要深入分析实验收集的信息,分析出数据所反映的物理知识,最后得出结论.
29.(10分)(2007•厦门)如图1,超凡同学为了探究物体在水中不同深度所受浮力的变化情况,将一长方体挂在弹簧测力计下,在长方体接触容器底之前,分别记下长方体下表面到水面距离h和弹簧测力计相应的示数F,实验数据如下表
1
2
3
4
5
6
7
h/cm
0
2
4
6
8
10
12
F/N
6.5
6.0
5.5
5.0
4.5
4.5
4.5
(1)分析表中数据,可以得出物体重 6.5 N,第4次实验时,物体受到的浮力为 1.5 N.
(2)分析第1次到第5次实验数据,说明物体浸没于液体之前 物体所受浮力随深度的增加而增大 .
(3)分析第5次到第7次实验数据,说明 物体完全浸入液体后,所受浮力与深度无关 .
(4)图2中能正确反映浮力F浮和物体下表面到水面距离h关系的图象为 D .
考点:
探究浮力大小的实验.
专题:
实验题;压轴题.
分析:
本题目考查物体所受浮力大小与浸没物体的深度的关系,在(1)中,由表格数据得,物重等于6.5N,在第四次实验时,根据称重法得,物体所受浮力大小等于F浮=G﹣F′=6.5N﹣5.0N=1.5N;
(2)从第一组到第五组数据可以看出物体浸没于液体之前物体所受浮力随深度的增加而增大;
(3)分析第5次到第7次实验数据可以看出浮力不变,说明物体完全浸入后,所受浮力与深度无关;
(4)根据(2)(3)可以得出浮力是先增大后不变的,所以选D.
解答:
解:(1)由称重法公式得:F浮=G﹣F′=6.5N﹣5.0N=1.5N;
(2)由实验数据可以算出浮力大小逐渐增大,说明物体浸没于液体之前物体所受浮力随深度的增加而增大;
(3)由实验数据得出浮力大小不再发生变化,说明物体完全浸入液体后,所受浮力与深度无关;
(4)由(2)(3)得出浮力先增大后不变,所以分析图象,可以选出选项D;
故答案为 (1)6.5N,1.5N;(2)物体所受浮力随深度的增加而增大;(3)物体完全浸入后,所受浮力与深度无关;(4)D.
点评:
本题目考查浮力大小与物体所浸入深度的关系,根据实验数据得出实验结论.
五、综合计算题(1小题6分,2小题7分,3小题9分,共21分)
30.(6分)(2013•宜昌模拟)一只底面积为0.01m2的盛水烧杯放在面积为1.4 m2的水平桌面上,烧杯和水的总重为11N,烧杯高为0.12m,杯中水深0.1m.求:
①杯底受到的水的压强;
②杯底受到水的压力;
③桌面受到盛水烧杯的压强.
考点:
液体的压强的计算;压强的大小及其计算.
专题:
计算题.
分析:
(1)由压强公式可求得压强,(2)由F=ps可求得压力,(3)由P=可求得烧杯对桌面的压强
解答:
解:(1)水对杯底的压强:P=ρgh=1.0×103kg/m3×10N/kg×0.1m=1000Pa;
(2)由F=ps得F=1000pa×0.01m2=10N;
(3)烧杯对桌面的压强:P===1100Pa
答:杯底受到的水的压强为1000pa,杯底受到水的压力为10N,桌面受到盛水烧杯的压强为1100Pa.
点评:
本题只要能排除干扰项,正确利用公式即可顺利求解.
31.(7分)(2013•宜昌模拟)学了浮力知识后,几乎所有的同学对木块一定能浮在水面上深信不疑,唯独小峰同学对此还有疑问,经过一番争论后,他找来一些器材做起了实验,他将一个边长为10cm,密度为0.6×103kg/m3的正方体木块放入水槽中,向水槽中倒入5cm深的水,已知木块有一半的体积浸入水中.
(1)请你计算木块的重力;
(2)通过计算浮力,比较判断木块是否能浮起来?
考点:
密度公式的应用;重力的计算;物体的浮沉条件及其应用.
专题:
浮沉的应用.
分析:
(1)已知木块的边长可求得其体积,密度已知,可求得其质量,然后再利用G=mg可求得木块的重力.
(2)根据物体的浮沉条件,F浮=ρ水gV排求出浮力,根据木块的密度和体积求出木块的重力,然后比较即可,若浮力大于重力,则漂浮,若浮力小于重力,则下沉.
解答:
解:(1)V=10cm×10cm×10cm=1000cm3=1×10﹣3m3,
∵ρ=,
∴m=ρV=0.6×103kg/m3×1×10﹣3m3=0.6kg
则木块的重力G=mg=0.6kg×9.8N/kg=5.88N;
(2)已知正方体木块边长为10cm,则其体积为V物=1×10﹣3 m3,V排=V物=×1×10﹣3m3=0.5×10﹣3m3
则 F浮=ρ水gV排=1000kg/m3×0.5×10﹣3m3×9.8N/kg=4.9N,
已经求得G木=5.88N,
因为F浮<G木,所以不是漂浮.
故此时木块不能浮起来.
答:(1)木块的重力为5.88N;
(2)通过计算浮力可知,此时木块不能浮起来.
点评:
此题涉及到阿基米德原理,液体压强的计算,物体的浮沉条件及其应用等知识点,综合性较强,而且有一定的拔高难度,此题的关键是学生明确因为水的深度不够,造成排开水的重力小于木块的重力,所以木块不能漂浮在水面上.
32.(9分)如图所示,物体重180N,动滑轮重20N,绳子重和摩擦不计,在拉力F的作用下,物体正以0.1m/s的速度匀速上身,求:
(1)拉力F的大小.
(2)拉力做功的功率.
(3)滑轮组的机械效率.
考点:
滑轮组绳子拉力的计算;滑轮(组)的机械效率;功率的计算.
专题:
计算题;简单机械;功、功率、机械效率.
分析:
由图知:承担物重的绳子有3段,
(1)使用滑轮组时,不计绳重和摩擦,提起物体的力是物重和动滑轮重的三分之一;
(2)绳子自由端移动的速度是物体上升速度的三倍;已知拉力和绳子自由端移动的速度,利用公式P=Fv得到拉力的功率;
(3)已知物重和动滑轮重,利用机械效率变形公式得到滑轮组的机械效率.
解答:
已知:n=3 G=180N G动=20N v物=0.1m/s
求:(1)F=?(2)P=?(3)η=?
解:
(1)F=(G+G动)=×(180N+20N)=N≈67N;
(2)绳子自由端移动的速度为v绳=3v物=3×0.1m/s=0.3m/s,
拉力的功率为P===Fv绳=×0.3m/s=20W;
(3)滑轮组的机械效率为η=×100%=×100%=×100%=×100%=×100%=90%.
答:(1)拉力F约为67N.
(2)拉力做功的功率为20W.
(3)滑轮组的机械效率为90%.
点评:
此题考查的是滑轮组的特点和机械效率的计算,熟悉基本公式,会正确判断承担物重的绳子段数,是解决此类问题的关键.
四川省凉山州宁南县2023-2024学年八年级上学期期末考试物理试题(原卷版+解析版): 这是一份四川省凉山州宁南县2023-2024学年八年级上学期期末考试物理试题(原卷版+解析版),文件包含精品解析四川省凉山州宁南县2023-2024学年八年级上学期期末考试物理试题原卷版docx、精品解析四川省凉山州宁南县2023-2024学年八年级上学期期末考试物理试题解析版docx等2份试卷配套教学资源,其中试卷共32页, 欢迎下载使用。
2023届四川省凉山州宁南县中考物理阶段性适应模拟试题(一模)含解析: 这是一份2023届四川省凉山州宁南县中考物理阶段性适应模拟试题(一模)含解析,共11页。
2023届四川省凉山州宁南县中考物理阶段性适应模拟试题(一模)含解析: 这是一份2023届四川省凉山州宁南县中考物理阶段性适应模拟试题(一模)含解析,共11页。试卷主要包含了对下列自然现象描述正确的是等内容,欢迎下载使用。

