物理八年级下 山东省东营市胜利油田十一中年级(下)期末物理试卷
展开
这是一份物理八年级下 山东省东营市胜利油田十一中年级(下)期末物理试卷,共19页。试卷主要包含了选择题,填空题,作图与实验探究题,计算题等内容,欢迎下载使用。
山东省东营市胜利油田十一中八年级(下)期末物理试卷
参考答案与试题解析
一、选择题:本大题共20小题,每题2分,共40分.在每小题给出的四个选项中,只有一项是符合题目要求的,请将正确答案涂在答题纸卡中的表格内.
1.(2分)下列说法正确的是( )
A.
运动的物体有惯性,静止的物体没有惯性
B.
力的作用效果是可以改变物体运动状态或形状
C.
在平衡力的作用下,物体一定处于静止状态
D.
彼此不互相接触的物体不可能发生力的作用
考点:
力的作用效果;惯性;平衡状态的判断.
专题:
应用题.
分析:
根据一切物体在任何情况下都具有惯性,但只有在运动状态改变时才能体现出来分析A选项.
根据力的两种作用效果可以分析B选项.
根据平衡状态的判断分析C选项.
根据力的概念分析D选项.
解答:
解:A、物体在任何情况下都具有惯性,跟物体是静止还是运动,受力还是不受力,是否受平衡力都没有关系.物体只有在运动状态改变时才能体现出来,故本选项错误;
B、力的作用效果是可以改变物体运动状态或形状,故本选项正确;
C、在平衡力的作用下,物体可能处于静止状态,也可能处于匀速直线运动状态,故本选项错误;
D、力是物体对物体的作用,没有物体,力是不会单独存在的,两个磁铁尽管没有接触,两个磁极间仍然有磁力作用,故本选项错误.
故选B.
点评:
惯性问题必须抓住两点:一切物体在任何情况下都具有惯性,物体只有在物体运动状态发生改变时惯性才体现出来.抓住力的作用效果和力与运动的关系,是解答本题的关键.其中力与运动的关系是难点.
2.(2分)如图所示,人沿水平方向拉牛,但没有拉动,下列说法中正确的是( )
A.
绳拉牛的力与牛拉绳的力是一对平衡力
B.
绳拉牛的力小于牛拉绳的力
C.
绳拉牛的力与地面对牛的摩擦力是一对平衡力
D.
绳拉牛的力小于地面对牛的摩擦力
考点:
平衡力的辨别.
专题:
压轴题;推理法.
分析:
(1)物体处于平衡状态(静止状态或匀速直线运功)时,所受的力就是平衡力.
(2)二力平衡的条件是两个力大小相等,方向相反,作用在同一条直线上,作用在同一个物体上.
(3)相互作用力的大小相等,方向相反,作用在同一条直线上,作用在两个物体上.
解答:
解:因牛处于静止状态,所以绳拉牛的力与地面对牛的摩擦力大小相等,方向相反,作用在同一条直线上,作用在同一个物体上是一对平衡力;
绳拉牛的同时,牛也要拉绳,这两个力大小相等,方向相反,作用在同一条直线上,分别作用在牛和绳上是一对相互作用力.
故选C.
点评:
本题考查了平衡力和相互作用力的辨别,两者的区别是看作用点是否在同一物体上,这也是学生容易出错的地方.
3.(2分)要用15N的力刚好提起重20N的物体,可以应用下列简单机械中的哪一种(不计机械自重及摩擦)( )
A.
杠杆
B.
定滑轮
C.
动滑轮
D.
一个定滑轮和一个动滑轮组成的滑轮组
考点:
杠杆及其五要素;定滑轮及其工作特点;动滑轮及其工作特点;滑轮组及其工作特点.
分析:
动力只有15N,而物体重力却达到了20N.所以必须使用省力杠杆.根据这个要求,对各个选项进行分析.
解答:
解:A、杠杆中包括省力杠杆,正确.
B、定滑轮不能省力,只能改变力的方向.错误.
C、动滑轮可以省力,但一般省一半力.错误.
D、滑轮组一般可以省一半、三分之一、四分之一、五分之一的力,不满足条件.错误.
故选A.
点评:
本题考查不同杠杆的分类,同时要求实现“刚好”的目的.
4.(2分)在日常生活和生产中,下面哪个措施的目的是减小摩擦( )
A.
机器上安装的滚动轴承
B.
自行车的轮胎表面做有凹凸不平的花纹
C.
下雪后往马路上撒炉渣
D.
体操运动员做单杠表演前抓些氧化镁粉末在手上搓
考点:
增大或减小摩擦的方法.
专题:
应用题;重力、弹力、摩擦力.
分析:
增大摩擦力的方法有:一是增大压力;二是增大接触面积的粗糙程度等;
减少摩擦力的方法有:一是减小压力;二是减小接触面积的粗糙程度;三是用滚动摩擦代替滑动摩擦;四是使接触面彼此分离(如加润滑油等).
解答:
解:A、机器上安装的滚动轴承,是变滑动摩擦为滚动摩擦减小摩擦力的,故A符合题意;
B、自行车的轮胎表面做有凹凸不平的花纹,是在压力不变的情况下,通过增大接触面的粗糙程度来增大摩擦的,故B不符合题意;
C、下雪后往马路上撒炉渣,是在压力不变的情况下,通过增大接触面的粗糙程度来增大摩擦的,故C不符合题意;
D、体操运动员做单杠表演前抓些氧化镁粉末在手上搓,是在压力不变的情况下,通过增大接触面的粗糙程度来增大摩擦的,故D不符合题意.
故选A.
点评:
知道摩擦力大小的影响因素,掌握增大和减小摩擦的方法,学好摩擦,为人们服务!
5.(2分)(2003•苏州)按我国交通管理部门的规定,坐在小汽车前排的司机和乘客都应在胸前系上安全带,这主要是为了减轻在下列哪种情况出现时可能对人造成的伤害( )
A.
车速太快
B.
车速太慢
C.
紧急刹车
D.
突然启动
考点:
惯性.
专题:
应用题.
分析:
任何物体都具有保持原来运动状态的性质叫惯性,一切物体都具有惯性,据此分析.
解答:
解:小汽车缓慢加速或缓慢减速,人的速度也会缓慢增大或减小,所以不会使人受伤,故AB选项不合题意;
突然启动时,人会向后仰,有靠背支撑,故安全带不起作用,故D不合题意;
当紧急刹车时,车停止而人由于惯性会前冲,安全带可以防止人冲向前而受伤,故C选项符合题意;
故选C.
点评:
本题主要是考查对惯性定律的掌握,以及用定律解释惯性现象的能力,在今后的学习中要多观察,多思考,学会用所学的知识解释生活中的物理现象.
6.(2分)质量相同的实心铝球和铁球浮在水银面上,则( )
A.
铝块所受的浮力较大
B.
铁块所受的浮力较大
C.
铝块、铁块所受的浮力相同
D.
无法判断
考点:
物体的浮沉条件及其应用.
分析:
题目非常容易,由于铝球和铁球处于漂浮状态,属于平衡,则两球的浮力大小等于其重力大小,而两球质量相同则重力相同,所以两者浮力也相同.
解答:
解:两球均处于漂浮状态,即平衡状态,此时浮力大小均等于重力大小,又因为两实心球质量相同,重力相同,则浮力大小也相同.
故选 C.
点评:
本题目考查浮力大小的比较,利用平衡法便可判断出选项答案,只要学生基础知识扎实,题目不难选出.
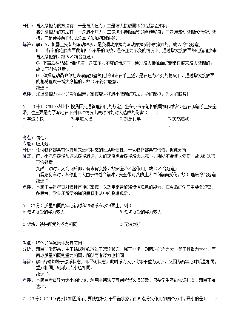
7.(2分)(2010•德州)如图所示,要使杠杆处于平衡状态,在B点分别作用的四个力中,最小的是( )
A.
F1
B.
F2
C.
F3
D.
F4
考点:
杠杆中最小力的问题.
专题:
图析法.
分析:
分别画出四个力的力臂,因为阻力和阻力臂一定,找出最长的力臂,此时的动力就最小.
解答:
解:如图,F1不能使杠杆处于平衡状态,不符合题意;
F2、F3、F4的力臂分别为LOD、LOB、LOC,
其中LOB最长,
又∵阻力和阻力臂一定,FL=GL′,
∴F3最小.
故选C.
点评:
使用杠杆,当阻力和阻力臂一定时,动力臂越长越省力,找出最长的动力臂是本题的关键.
8.(2分)(2010•怀柔区二模)如图,能够测出大气压值的实验是( )
A.
B.
C.
D.
考点:
大气压强的测量方法.
专题:
实验题;图析法.
分析:
通过读图,分析图中所表示的实验所包含的原理,再从能否测出大气压值的角度进行分析,最后做出判断.
解答:
解:A、图中用纸片盖住杯子的口,纸片不会掉落,只能证明大气压强的存在,却无法测出大气压的值,不合题意;
B、图中是托里拆利实验的装置和实验现象,正是这一实验最初测出了大气压的大小,其相当于760mm水银柱所产生的压强,符合题意;
C、U形管压强计可以用来探究液体内部压强的特点,却无法用其来测量大气压的值,不合题意;
D、图中给停止沸腾的烧瓶向外抽气,烧瓶中的水可以重新沸腾,表明气压越小,水的沸点越低,但这一实验不能用来测量大气压,不合题意.
故选B.
点评:
图中的几个实验都是与大气压或液体压强有关的实验过程或装置,只有对每一个实验都有一个明确的了解,才能顺利解答些题,虽然本题的难度并不大,但考查了多个不同的实验装置或现象,具有一定的综合性,是一道不错的题目.
9.(2分)我市为了杀灭美国白蛾调动了直升飞机,在灾区上空喷洒生物农药.飞机在某一高度水平匀速飞行喷洒农药的过程中,飞机的( )
A.
动能减小,重力势能减小
B.
动能不变,重力势能不变
C.
动能减小,重力势能不变
D.
动能增大,重力势能减小
考点:
动能和势能的大小变化.
专题:
应用题;机械能及其转化.
分析:
(1)影响动能大小的因素:质量、速度.质量越大,速度越大,动能越大;
(2)影响重力势能大小的因素:质量、被举的高度.质量越大,高度越大,重力势能就越大.
解答:
解:飞机在某一高度水平匀速飞行喷洒农药的过程中,飞机的质量变小,速度不变,所以动能减小;质量减小,高度不变,所以重力势能减小.
故选A.
点评:
本题考查了动能和重力势能的概念,及影响其大小的因素,属于基本内容.在判断动能和重力势能的大小时,要注意看影响动能和重力势能大小的因素怎么变化.
10.(2分)(2010•阿坝州)如图所示,使用中属于费力杠杆的工具是( )
A.
剪子
B.
起子
C.
镊子
D.
钢丝钳
考点:
杠杆的分类.
专题:
应用题.
分析:
该题考查了学生对物理模型的抽象、分析能力.判断杠杆的类型可结合生活经验和动力臂与阻力臂的大小关系来判断.
解答:
解:A、题目中的剪刀在使用时动力臂大于阻力臂,是省力杠杆,不符合题意;
B、起子在使用时动力臂大于阻力臂,是省力杠杆,不符合题意;
C、镊子在使用时动力臂小于阻力臂,是费力杠杆,符合题意;
D、钢丝钳在使用时动力臂大于阻力臂,是省力杠杆,不符合题意;
故选C.
点评:
此类型题目的解决主要是依据生活经验及动力臂和阻力臂的大小关系进行判断.
11.(2分)(2008•吉林)如图所示.在甲、乙两个试管中分别装有相同高度的水和酒精(ρ水>ρ酒精),试管底部受到的液体的压强p甲和p乙的关系是( )
A.
p甲>p乙
B.
p甲=p乙
C.
p甲<p乙
D.
无法确定
考点:
液体的压强的计算.
专题:
压轴题.
分析:
知道液体深度相同、液体的密度大小关系,利用液体压强公式比较试管底部受到的液体的压强的大小关系.
解答:
解:由题知,h水=h酒,ρ水>ρ酒精,
∵p=ρgh,
∴试管底部受到的液体的压强:
p甲>p乙.
故选A.
点评:
正确理解深度h的含义(从液体内某点到水面的垂直距离)是本题的关键.
12.(2分)(2010•扬州)一本物理书静止在水平桌面上,下列各对力中属于平衡力的是( )
A.
书对地球的引力和地球对书的引力
B.
书受到的重力和桌面对书的支持力
C.
书对桌面的压力和书受到的重力
D.
书对桌面的压力和桌面对书的支持力
考点:
平衡力的辨别.
分析:
要解决此题需要掌握二力平衡的概念:作用在同一物体的两个力,大小相等、方向相反、作用在同一直线上.
知道处于平衡状态的物体受平衡力的作用.平衡状态是指匀速直线运动状态和静止状态.
能区别平衡力和相互作用力:平衡力作用在同一物体上;而相互作用力作用在不同的物体上.
解答:
解:A、书对地球的引力与地球对书的引力是相互作用力的关系,所以A说法不符合题意.
B、书静止在桌面上,所以书受到的重力与桌面对它向上的支持力是一对平衡力.所以B说法符合题意.
C、书对桌面的压力和书受到的重力是不同物体受到的力,同时力的方向也相同,所以不是平衡力的关系.所以C说法不符合题意.
D、书对桌面的压力和桌面对书得支持力是相互作用力的关系,所以D说法不符合题意.
故选B.
点评:
此题主要考查了平衡力的概念,要掌握二力平衡的条件:作用在同一物体上、大小相等、方向相反、作用在同一直线上.能够区别平衡力和相互作用力.
13.(2分)关于运动和力的说法正确的是( )
A.
运动的物体如果不受力的作用就会慢慢停下来
B.
物体的运动必须有力来维持
C.
要改变物体的运动快慢或方向,一定要对物体施加力
D.
静止的物体如果不受力的作用也能运动起来
考点:
力与运动的关系.
分析:
(1)掌握牛顿第一定律的内容:一切物体如果不受外力作用,将保持静止状态或匀速直线运动状态;
(2)力是改变物体运动状态的原因,不是维持物体运动的原因.
解答:
解:运动的物体不受力,将保持匀速直线运动,所以A错误;
力是改变物体运动状态的原因,不是维持物体运动的原因,物体的运动快慢或方向改变,一定受力的作用,所以B错误,C正确;
静止的物体如果不受力的作用将保持静止状态,所以D错误.
故选C.
点评:
此题考查了力和运动的关系,力是改变物体运动状态的原因,不是维持物体运动状态的原因(即物体运动状态不需要力来维持).物体的受力情况决定物体的运动状态.受力情况是“因”,运动状态是“果”,二者存在一一对应关系.力与运动的关系是力学中的一个重点和难点,正确理解力与运动的关系是学好力学的关键.知道什么是物体运动状态的改变,物体受力不平衡时运动状态如何改变.
14.(2分)(2007•广州)同一只鸡蛋先后放入甲、乙两杯不同浓度的盐水中,鸡蛋在甲杯处于悬浮状态,如图甲;在乙杯处于漂浮状态,如图乙.可以肯定的是( )
A.
甲杯盐水密度比乙杯盐水密度小
B.
甲杯盐水密度比乙杯盐水密度大
C.
甲图鸡蛋受到的浮力比乙图鸡蛋受到的浮力小
D.
甲图鸡蛋受到的浮力比乙图鸡蛋受到的浮力大
考点:
物体的浮沉条件及其应用.
专题:
应用题;压轴题.
分析:
要解决此题,需要掌握物体的浮沉条件,知道当物体的密度大于液体密度时,物体下沉;当物体密度等于液体密度时,物体在液体中悬浮;若物体密度小于液体密度时,物体将漂浮在液面上.
要知道当物体漂浮在液面上时,物体所受浮力与重力相等.
解答:
解:鸡蛋在甲盐水中悬浮,所以鸡蛋的密度等于甲盐水的密度;在乙盐水中漂浮,所以鸡蛋的密度小于乙盐水的密度.因此乙的密度大于甲的密度.所以A说法正确.B说法错误.
鸡蛋在甲中悬浮,所以此时浮力等于重力;在乙中漂浮,浮力也等于重力,因此在甲和乙中所受浮力相等,所以CD说法错误.
故选A.
点评:
此题主要考查了浮沉条件的应用,一定要掌握物体浮沉情况与密度的关系.同时要搞清不同状态下物体所受重力与浮力的大小关系.
15.(2分)如图所示,在一只底面积为300cm2的塑料桶内倒入重150N的水,水的高度为30cm,那么桶底所受水的压强为( )(g取10N/kg)
A.
5×103Pa
B.
3×103 Pa
C.
7.94×103Pa
D.
0.5 Pa
考点:
液体的压强的计算.
专题:
计算题;压强、液体的压强.
分析:
计算桶底受到水的压强较简单,可以直接利用公式p=ρgh计算即可.
解答:
解:桶底受到水的压强是
p=ρgh=1.0×103kg/m3×10N/kg×0.3m=3×103Pa.
故选B.
点评:
本题考查了液体压强的计算,要注意容器底部受到的压力并不一定和水的重力相等.
16.(2分)某同学穿钉鞋赛跑时,脚对鞋压强是p1,鞋对跑道的压强是p2,则( )
A.
p1>p2
B.
p1<p2
C.
p1=p2
D.
条件不够,无法比较
考点:
压强大小比较.
专题:
应用题.
分析:
解答此题可以利用公式p=来判断,因为人对鞋或跑道的压力是一定的,都等于人的重力,关键是受力面积,所以只要判断出受力面积的大小就可以得出压强的大小.
解答:
解:在忽略鞋子重力的情况下,脚对鞋的压力和鞋对跑道的压力都等于人的重力,而钉鞋对跑道的受力面积小于脚对鞋的受力面积,根据p=可知,在压力一定时,压强与受力面积成反比,所以脚对鞋的压强小于鞋对跑道的压强.
故选B.
点评:
该题考查了公式p=的应用,关键是先确定受力面积的大小,才可以得出压强的大小.
17.(2分)某人用力把一个重10N的冰块水平抛出,冰块在水平的冰面上滑行40m远停下来.则冰块在滑行过程中( )
A.
人对冰块做了400J的功
B.
重力对冰块做了400J的功
C.
人和重力都没有对冰块做功
D.
以上说法都不对
考点:
功的计算公式的应用.
专题:
应用题.
分析:
把冰块水平抛出后,冰块在水平方向不再受力的作用,靠惯性向前运动,在重力方向上也没有移动距离,根据公式W=FS可知做功的多少.
解答:
解:冰块在水平方向移动了距离,但在水平方向不受力,冰块受重力作用,但在重力方向上没有移动距离,根据公式W=FS可知人和重力都没有对冰块做功.
故选C.
点评:
本题考查做功公式的应用,关键知道影响做功的条件是有力作用在物体上和物体在力的方向上移动距离,二者缺一不可,还要知道物体靠惯性运动时,不做功.
18.(2分)(2006•黄埔区)如图是飞机机翼的截面图,当飞机水平飞行时( )
A.
机翼下方空气流动的速度比机翼上方的大,下翼面受到的压强小
B.
机翼下方空气流动的速度比机翼上方的大,下翼面受到的压强大
C.
机翼上方空气流动的速度比机翼下方的大,下翼面受到的压强大
D.
机翼上方空气流动的速度比机翼下方的大,下翼面受到的压强小
考点:
流体压强与流速的关系.
专题:
应用题.
分析:
本题利用流体压强与流速的关系进行分析.流体在流速大的地方压强小.
解答:
解:如图,在相同是时间内,空气经过机翼上方的路程长,速度大;经过机翼下方的路程短,速度小.所以,上方空气流速大压强小,下翼面空气流速小受到的压强大.
故选C.
点评:
通过分析机翼上下方空气的流速来判断压强的大小是解决本题的关键.
19.(2分)如图所示,小丽分别用甲、乙两滑轮把同一桶沙从一楼地面提到二楼地面,用甲滑轮所做的总功为W1,机械效率为η1;用乙滑轮所做的总功为W2,机械效率为η2,若不计滑轮的摩擦和绳重,则( )
A.
W1=W2 η1=η2
B.
W1=W2 η1<η2
C.
W1<W2 η1>η2
D.
W1>W2 η1<η2
考点:
功的计算;滑轮(组)的机械效率.
专题:
应用题.
分析:
由图可知甲是定滑轮,乙是动滑轮,利用乙滑轮做的额外功多,由“小明分别用甲、乙两滑轮把同一桶沙从一楼地面提到二楼地面”可知两种情况的有用功,再根据总功等于有用功加上额外功,可以比较出两种情况的总功大小.然后利用η=×100%即可比较出二者机械效率的大小.
解答:
解:因为小明分别用甲、乙两滑轮把同一桶沙从一楼地面提到二楼地面,所以两种情况的有用功相同;当有用功一定时,利用机械时做的额外功越少,则总功越少,机械效率越高.而乙滑轮是动滑轮,所以利用乙滑轮做的额外功多,则总功越多,机械效率越低.即W1<W2 η1>η2.
故选C.
点评:
此题主要考查功的计算和机械效率的大小比较这一知识点,比较简单,主要是学生明确哪些是有用功,额外功,总功,然后才能正确比较出两种情况下机械效率的大小.
20.(2分)如图所示,小宇同学用一个距离手3m高的定滑轮拉住100N的物体,他手拉绳子从滑轮正下方沿水平方向移动4m,如图所示,若不计绳重和摩擦,他至少做了多少功?( )
A.
200J
B.
300J
C.
400J
D.
500J
考点:
功的计算.
专题:
计算题;功、功率、机械效率.
分析:
首先确定滑轮为定滑轮,不省力,拉力等于重力,然后通过勾股定理算出拉力移动的距离,利用功的公式计算就可.
解答:
解:滑轮为定滑轮,不省力,若不计绳重和摩擦,他至少做的功W总=W有用=Gh;
利用勾股定理计算绳子现在的长度L=m=5m,
所以物体被提高的高度为h=5m﹣3m=2m,
W=Gh=100N×2m=200J
故选A.
点评:
通过这道题,我们要注意学科之间的联系,特别是数理化之间的知识联系.
二、填空题:每空1分,共20分.
21.(2分)(2012•桂林)用手拍桌子,手会感到疼,这说明物体间力的作用是 相互 的;用力捏一下空易拉罐,易拉罐变扁了,这说明力可以使物体发生 形变 .
考点:
力作用的相互性;力的作用效果.
专题:
应用题.
分析:
力的作用是相互的,力可以使物体的形状发生改变,力可以使物体的运动状态发生改变.
解答:
解:因为力的作用是相互的,所以用手拍桌子,手会感到疼,这说明物体间力的作用是相互的;
用力捏一下空易拉罐,易拉罐变扁了,这说明力可以使物体发生形变.
故答案为:相互的;形变.
点评:
此题主要考查学生对力的作用效果和力作用的相互性的理解和掌握,同学们要联系生活实际多加思考,从而加深对所学知识的理解.
22.(1分)建筑工地上,砖工师傅常用重垂线检查墙砌得是否
竖直 ,其原理是根据
重力的方向始终竖直向下 .
考点:
重力的方向.
专题:
简答题.
分析:
要解答本题需掌握:重力的方向是竖直向下的,以及重力的方向的应用.
解答:
解:重力的方向是竖直向下的,它的最重要的一个应用就是:砖工师傅常用重垂线检查墙砌得是否竖直.
故答案为:竖直,重力的方向始终竖直向下.
点评:
本题主要考查学生对:重力的方向及其应用的了解和掌握,是一道基础题.
23.(2分)功率是表示 做功快慢 的物理量,某物体的功率是100W,它表示该物体 1s做功100J .
考点:
功率的概念.
专题:
功、功率、机械效率.
分析:
①在物理学中,用功率描述物体做功的快慢;
②在国际单位制中,功率的主单位是W,1W=1J/s.
解答:
解:
①功率是表示物体做功快慢的物理量;
②某物体的功率是100W=100J/s,它表示该物体1s做功100J.
故答案为:做功快慢;1s做功100J.
点评:
此题考查的是功率的物理意义和单位的含义,对于复合单位,要说明其意义,应该首先确定此单位由哪几个物理量的单位复合而成.
24.(2分)(2011•辽阳)注射器的针头做得很尖,其目的是为了增大 压强 ;注射器能将药液吸入针筒是利用了 大气压 的作用.
考点:
增大压强的方法及其应用;大气压的综合应用.
分析:
根据压强的定义式P=知,当压力一定时,减小受力面积,从而增大压强;
注射器将药液吸入针筒之前,需要先排出针筒内的空气,这样,针筒内的气压减小,药液受到外界大气压的作用,会被压入针筒.
解答:
解:由公式P=可知,注射器的针头做得很尖,
是在压力一定时,通过减小受力面积来增大压强的.
注射器能将药液吸入针筒是因为针筒内的气压减小,外界大气压把药液压入针筒.
故分别填:压强;大气压.
点评:
此题考查学生对增大压强的方法及其应用和大气压应用的理解和掌握.贴近生活实际,便于激发学生探究物理现象的兴趣,同时,也体现了新课程的指导思想.
25.(2分)用手使劲捏住刹车闸,自行车很快会停下来.这是利用 增大压力 的方法来增大摩擦;自行车的轮胎上做成有凹凸不平的花纹是利用 增大接触面的粗糙程度 的方法来增大摩擦力.
考点:
增大或减小摩擦的方法.
专题:
应用题;重力、弹力、摩擦力.
分析:
增大摩擦力的方法:在压力一定时,增大接触面的粗糙程度.在接触面的粗糙程度一定时,增大压力.
解答:
解:用手使劲捏住刹车闸时,是利用增大压力的方法来增大摩擦,使自行车很快会停下来;
自行车的轮胎上做成有凹凸不平的花纹是利用增大接触面的粗糙程度的方法来增大摩擦力.
故答案为:增大压力;增大接触面的粗糙程度.
点评:
联系日常生活中的实际情况,来考查关于增大或减小摩擦的办法,是当今试题考查的方向,体现了物理来源于生活的理念.
26.(1分)一个物体同时受到两个力的作用,这两个力的三要素完全相同,那么这两个力 一定不是 平衡力(选填“一定是”、“可能是”或“一定不是”).
考点:
平衡力的辨别;力的三要素.
专题:
应用题;运动和力.
分析:
辨别两个力是否是平衡力,就要看这两个力是否具备二力平衡的条件:等大、反向、共线、共物.根据告诉的两个力的三要素相同结合二力平衡的条件来确定这两个力是否是平衡力.
解答:
解:两个力的三要素完全相同,说明了这两个力的方向也相同.而平衡力的方向是相反的,由此可知这两个力一定不是平衡力.
故答案为:一定不是.
点评:
两个力的三要素相同,能够体现这两个力:等大、共线、共物、同向.唯独与二力平衡的四个条件中的一个反向不相符.
27.(1分)一个人在水平地面上走路时对地面的压强为3×104Pa,则他站立时对地面的压强为 1.5×104 Pa.
考点:
压强的大小及其计算.
专题:
计算题;压强、液体的压强.
分析:
人在水平面上走路时和站立时对地面的压力和自身的重力相等,走路时的受力面积是一只脚与地面的接触面积,站立时的受力面积为两只脚与地面的接触面积,根据压强公式得出两者对地面压强之间的关系,进一步求出他站立时对地面的压强.
解答:
解:人在水平面上走路时和站立时对地面的压力:
F=G,
∵走路时的受力面积是一只脚与地面的接触面积S,站立时的受力面积为两只脚与地面的接触面积2S,
∴根据p=可得:
==,
∴他站立时对地面的压强:
p站=p走=×3×104Pa=1.5×104Pa.
故答案为:1.5×104.
点评:
本题考查了压强的计算,关键是知道走路时和站立时对水平地面的压力相等,走路时的受力面积为站立时受力面积的一半.
28.(1分)喜鹊的质量比燕子大,若它们以同一速度飞行时,具有相等的机械能,那么一定是 燕子 飞得高.
考点:
势能的影响因素.
专题:
机械能及其转化.
分析:
(1)影响物体动能大小的因素是质量和速度,其中速度对动能的影响要比质量对物体动能的影响要大;
(2)影响重力势能大小的影响因素是质量和高度,质量和高度变化,物体的动能就会随之变化;
解答:
解:物体的动能与质量和速度有关,重力势能与质量和高度有关,由于喜鹊与燕子机械能相等,喜鹊的质量较大,燕子的质量较小,它们的速度相等,故燕子飞得高.
故答案为:燕子.
点评:
本题考查学生分析动能和重力势能的变化,关键是分析影响动能和重力势能大小的因素的变化,要抓住题中描述质量、速度和高度的关键字词进行分析.
29.(3分)子弹离开枪膛后还能继续向前运动,原因是子弹 具有惯性 .又因为子弹受 重 力的作用最终落向地面,此力的施力物体是 地球 .
考点:
惯性;重力.
专题:
运动和力;重力、弹力、摩擦力.
分析:
(1)物体保持原来运动状态不变的性质叫做惯性.惯性是物体本身的一种属性;
(2)力是改变物体运动状态的原因;
(3)地球表面的物体受到重力的作用,重力的施力物体是地球,方向竖直向下.
解答:
解:子弹离开枪口时具有速度,由于具有惯性物体将会保持这个速度断续前进;
子弹离开枪口后,由于受到重力的作用,最终仍将落回地面,重力的施力物体是地球.
故答案为:具有惯性;重;地球.
点评:
一切物体在任何状态下都有惯性;地球附近的一切物体都受重力作用,重力的方向始终竖直向下.
30.(2分)(2007•崇左)一个物体重15N,体积为1dm3,如果将它浸没在水中,它受到的浮力是 10 N,物体在水中将 下沉 (填“上浮”、“下沉”、或“悬浮”,g=10N/kg).
考点:
浮力大小的计算;物体的浮沉条件及其应用.
专题:
压轴题.
分析:
题目现根据已知条件求出浮力,再利用力的合成,求出合力的大小,从而判断物体的沉浮.
解答:
解:F浮=ρgv排=1×103kg/m3×10N/kg×10﹣3m3=10N;
重力竖直向下,浮力竖直向上,则合力为F合=15N﹣10N=5N,竖直向下,物体将下沉;
故答案为:10,下沉.
点评:
本题目比较基础简单,还是将浮力的大小与求合力相结合,只要循序渐进,题目不难解出.
31.(3分)如图所示,金属块所受的浮力为 0.2 N,金属块的质量是 0.22 Kg,金属块的体积是 2×10﹣5 m3.(g=10N/kg)
考点:
弹簧测力计的使用与读数;阿基米德原理;浮力大小的计算.
专题:
计算题.
分析:
读出金属块在空气中测力计的示数即是金属块的重力,根据m=求出质量;再读出金属块浸没在水有时测力计的示数,根据金属块受到的浮力等于金属块的重力减去金属块浸没在水有时测力计的示数,求出浮力,根据阿基米德定律求出金属块的体积.
解答:
解:由图可知,金属块的重力:G=2.2N,金属块的质量:m===0.22Kg.
金属块浸没在水有时测力计的示数:F=2N,
金属块受到的浮力:F浮=G﹣F=2.2N﹣2N=0.2N.
根据阿基米德定律得,金属块的体积:V===2×10﹣5m3.
故答案为:0.2;0.22;2×10﹣5.
点评:
本题考查了测力计的使用和阿基米德定律的应用,都是比较基本的内容,比较简单.
三、作图与实验探究题:共22分
32.(2分)画出如图中漂浮在水面的小球所受力的示意图.
考点:
力的示意图.
专题:
重力、弹力、摩擦力.
分析:
小球在水中受到重力和浮力的作用,重力的方向竖直向下,浮力的方向竖直向上,由于小球漂浮,因此受到的力是平衡力,重力和浮力大小相等.
解答:
解:小球漂浮在水面上,重力和浮力是一对平衡力,二者大小相等、方向相反、作用在同一直线上,如下图所示:
点评:
画力的示意图时要考虑到物体的运动状态,当物体处于静止或匀速直线运动时,受到的力就是平衡力.
33.(2分)在如图中画出已知力F2的力臂l2和已知力臂l1的力F1.
考点:
力臂的画法.
专题:
作图题;简单机械.
分析:
已知支点、力F1的力臂,根据力臂的画法,过力F1的力臂的末端作垂直于动力臂的力,即动力;过支点作垂直于力F2的作用线的垂线段,即力F2的力臂l2.
解答:
解:根据力与力臂的垂直关系作图,过力臂l1的右端,作垂直于力臂l1的力的作用线F1,F1与杠杆的交点为作用点,由于力F2竖直向下,因此力F1的方向应向上;过支点O做力F2的垂线段,即为力F2的力臂l2.如图所示:
点评:
本题考查了力臂的概念、力的示意图的画法,知道力臂是从支点到力的作用线的垂直距离是关键.易错点将垂足当做动力作用点.
34.(2分)图中画出最省力时绳子的绕法.
考点:
滑轮组的设计与组装.
专题:
简单机械.
分析:
要解决此题,需要知道滑轮组的绕线方法,绳子先系在动滑轮的挂钩上时最省力.
解答:
解:当绳子从动滑轮绕起时,承担拉力的绳子的段数最多,用起来最省力.如图:
点评:
最省力的滑轮组绕绳方法:绳子先系在动滑轮的固定挂钩上,绕过定滑轮,再绕过动滑轮.
35.(5分)在“探究压力的作用效果与什么因素有关”的实验中,小明利用小桌、砝码、泡沫塑料等器材设计了如图所示的几个实验.
(1)在实验中,小明同学是通过观察泡沫塑料的 凹陷程度 来比较压力作用效果的;
(2)图中 乙、丙 两个实验是用来研究压力的作用效果与受力面积是否有关的; 甲、乙 两个实验是用来研究压力的作用效果与压力是否有关的;
(3)本实验研究问题的方法是物理学中常用的方法,叫 控制变量 法;
(4)物理学中用 转换法 表示压力的作用效果.
考点:
探究压力的作用效果跟什么因素有关的实验.
专题:
探究型实验综合题.
分析:
(1)(4)掌握转换法在实验中的应用,实验中通过泡沫塑料的凹陷程度来反应压力的作用效果;
(2)(3)要探究压力作用效果与受力面积的关系,需保持压力的大小不变;要探究压力作用效果与压力大小的关系,需保持受力面积不变;这种研究问题的方法叫做控制变量法.
解答:
解:(1)在实验中,通过泡沫塑料的凹陷程度来反应压力的作用效果;
(2)乙、丙的压力大小相同,受力面积不同,可以探究压力的作用效果与受力面积的关系;
甲、乙的受力面积相同,压力大小不同,可以探究压力的作用效果与压力大小之间的关系;
(3)在探究压力作用效果与压力大小和接触面积的关系时,用到了控制变量法;
(4)通过泡沫塑料的凹陷程度来反应压力的作用效果,用到了转换法.
故答案为:(1)凹陷程度;(2)乙、丙;甲、乙;(3)控制变量;(4)转换法.
点评:
此题是探究压力作用效果与压力大小和接触面积的关系,考查了控制变量法和转换法在实验中的应用,这两种方法也是物理实验中的常用方法.
36.(3分)(2008•韶关模拟)如图是用压强计演示液体内部压强情况的六幅图,除②图杯中装的浓盐水外,其余杯中装的都是水.请你仔细观察这六幅图后回答:
(1)比较①②两幅图,可以得出:液体内部压强大小跟液体的 密度 有关;
(2)比较⑤⑥两幅图,可以得出:液体内部压强大小还跟液体的 深度 有关;
(3)比较③④⑤三幅图,你还可以得出结论: 在同种液体同一深度处向个方向的压强相等 .
考点:
探究液体压强的特点实验.
专题:
实验探究题;控制变量法.
分析:
(1)比较①②两幅图,U形管两边的液面高度差变大,即液体内部压强变大,由于深度、方向一样,所以压强变大是密度变大的原因.
(2)比较⑤⑥两幅图,U形管两边的液面高度差变大,即液体内部压强变大,由于密度、方向一样,压强变大是深度变大的原因.
(3)比较③④⑤三幅图,U形管两边的液面高度差相等,即液体内部压强不变,由于密度、深度一样,说明液体内部压强与方向无关.
解答:
解:通过图示可知:
(1)深度、方向一样,密度不同,而U形管两边的液面高度差变大,即液体内部压强变大,原因是因为密度变大了.
(2)密度、方向一样,深度不同,而U形管两边的液面高度差变大,即液体内部压强变大,原因是因为深度变大了.
(3)U形管两边的液面高度差相等,即液体内部压强不变,说明液体内部压强与方向无关.
故答案为:(1)密度,(2)深度,(3)在同种液体同一深度处向个方向的压强相等.
点评:
本题研究液体内部压强的特点,采用的研究方法是控制变量法.
37.(8分)如图所示是研究物体动能的大小跟哪些因素有关的实验.让钢球从斜面上滚下,撞击到一个木块上.
(1)此实验是观察木块被钢球推动的 距离 大小,说明钢球对木块做功的多少,从而判断钢球动能的大小.
(2)让同一钢球从不同的高度滚下时,滚下时的位置越高,滚到斜面下端时 速度 越大,把木块推得越远,说明在钢球 质量 相同的情况下,钢球的 速度 越大,动能越大.
(3)让质量不同的钢球从同一高度滚下,滚到斜面下端时速度相同,钢球的 质量 越大,把木块推得越远,说明在钢球 速度 相同的情况下,钢球的 质量 越大,动能越大.
(4)从这个实验可以得出结论:运动物体的动能与 质量和速度 有关.
考点:
探究影响物体动能大小的因素.
专题:
探究型实验综合题.
分析:
(1)实验中通过小球对木块做功的多少来判断小球动能的大小;
(2)通过控制小球滚下的高度来控制小球滚落时的速度,小球滚下的位置越高,到达底端时的速度越大;
根据实验中控制的变量和改变的量得出动能与速度的关系;
(3)掌握动能与质量之间的关系:速度相同,质量越大,动能越大;
(4)物体的动能大小与质量和速度大小有关,速度越大、质量越大,物体的动能越大.
解答:
解:(1)实验中通过木块被钢球推动的距离大小,来判断钢球对木块做功的多少;
(2)让同一钢球从不同的高度滚下时,滚下时的位置越高,滚到斜面下端时速度越大;
把木块推得越远,说明在钢球质量相同的情况下,钢球的速度越大,动能越大;
(3)让质量不同的钢球从同一高度滚下,滚到斜面下端时速度相同,钢球的质量越大,把木块推得越远,说明在钢球速度相同的情况下,钢球的质量越大,动能越大;
(4)由(2)(3)可知,动能大小与物体的质量和速度有关.
故答案为:(1)距离;(2)速度;质量;速度;(3)质量;速度;质量;(4)质量和速度.
点评:
此题是研究物体动能的大小跟哪些因素有关的实验,考查了控制变量法在实验中的应用,注意实验中控制变量及改变变量的方法.
四、计算题:第38题10分,第39题8分,共18分,写出依据的主要公式、必要的文字说明和解题过程及计算结果.
38.(10分)一名工人用如图所示的滑轮组提起480N的重物,绳自由端的拉力F为200N,重物在5s内匀速上升了1m.求:
(1)工人做的额外功;
(2)该滑轮组的机械效率;
(3)拉力的功率.
考点:
有用功和额外功;滑轮(组)的机械效率;功率的计算.
专题:
计算题;功、功率、机械效率.
分析:
由图知,承担物重的绳子股数n=3,利用s=3h求绳子自由端移动的距离;知道重物重和上升的高度,利用W=Gh求有用功;求出了绳子自由端移动的距离s,知道拉力大小,利用W=Fs求总功.
(1)则额外功就等于总功减去有用功;
(2)再利用效率公式求滑轮组的机械效率;
(3)求出了拉力做功,知道做功时间,利用功率公式求拉力做功的功率.
解答:
解:绳子自由端移动的距离s=nh=3×1m=3m;
W有用=Gh=450N×1m=450J;
W总=FS=200N×3m=600J,
(1)W额外=W总﹣W有用=600J﹣450J=150J;
(2)滑轮组的机械效率η===75%;
(3)拉力做功的功率P===120W.
答:(1)工人做的额外功为150J;
(2)该滑轮组的机械效率为75%;
(3)拉力的功率为120W.
点评:
本题考查了使用滑轮组有用功、总功、额外功和机械效率、功率的计算,确定承担物重的绳子股数n的大小(直接从动滑轮上引出的绳子股数)是本题的关键.
39.(8分)如图,质量为800kg的小轿车,在水平地面上行驶匀速直线行驶18km,用了10min,小轿车发动机的功率为60kw,每个轮胎与地面的接触面积为2×10﹣2m2,求:
(1)小轿车所受重力(g=10N/kg)
(2)小轿车对水平地面的压强
(3)该车发动机所做的功
(4)小轿车的牵引力.
考点:
重力的计算;压强的大小及其计算;功的计算;功率计算公式的应用.
专题:
计算题;重力、弹力、摩擦力;压强、液体的压强;功、功率、机械效率.
分析:
(1)已知物体质量,利用公式G=mg得到重力;
(2)水平地面上的物体对支撑面的压力等于其重力,已知压力和接触面积,利用公式p=得到压强;
(3)已知发动机的功率和做功时间,利用公式W=Pt得到牵引力做的功;
(4)已知牵引力做的功和通过的路程,利用公式F=得到牵引力.
解答:
已知:m=800kg g=10N/kg s=18km=18000m t=10min=600s P=60kW=60000W S=4×2×10﹣2m2=8×10﹣2m2
求:(1)G=?(2)p=?(3)W=?(4)F=?
解:
(1)小轿车受到的重力为G=mg=800kg×10N/kg=8000N;
(2)小轿车对水平地面的压强为p====105Pa;
(3)∵P=,
∴牵引力做的功为W=Pt=60000W×600s=3.6×107J;
(4)∵W=Fs,
∴牵引力为F===2000N.
答:(1)小轿车所受重力为8000N;
(2)小轿车对水平地面的压强为105Pa;
(3)该车发动机所做的功为3.6×107J;
(4)小轿车的牵引力为2000N.
点评:
此题考查的是重力、压强、功和牵引力的计算,包括了力学最重要的公式的应用,但环节不复杂,只要掌握基本公式就能解答.
相关试卷
这是一份山东省东营市胜利油田59中学2023-2024学年九上物理期末质量跟踪监视试题含答案,共11页。试卷主要包含了针对下列四幅图,说法中正确的是,如图所示,烧瓶内盛少量水等内容,欢迎下载使用。
这是一份山东省东营市胜利油田59中学2023-2024学年物理八上期末质量跟踪监视试题含答案,共12页。试卷主要包含了答题时请按要求用笔,你认为下列数据符合实际情况的是等内容,欢迎下载使用。
这是一份物理八年级下 浙江省湖州八中年级(8下)期末物理试卷,共14页。试卷主要包含了选择题,填空题,作图题,计算题,综合题等内容,欢迎下载使用。

