物理八年级下 湖北省黄冈市浠水县(下)期末物理试卷
展开湖北省黄冈市浠水县八年级(下)期末物理试卷
参考答案与试题解析
一、选择题
1.(3分)古人常用“鸡蛋碰石头”来比喻自不量力.从物理学的角度来分析,鸡蛋碰石头时( )
A.
鸡蛋受到的力比石头大
B.
鸡蛋发生了弹性形变
C.
鸡蛋能承受的压强比石头小,所以鸡蛋会破裂
D.
鸡蛋破裂说明力能改变物体的运动状态
考点:
力作用的相互性;力的作用效果;弹力.
专题:
运动和力.
分析:
(1)力是物体对物体的作用,物体间力的作用是相互的;
(2)弹性是物体在力的作用下发生形变,在撤去外力后能恢复原状的性质;
(3)力的作用效果有两个:一是改变物体的形状,二是改变物体的运动状态
解答:
解:A、鸡蛋和石头相碰,鸡蛋对石头的力和石头对鸡蛋的力是相互作用力,大小相同,该选项说法不正确;
B、鸡蛋的蛋壳没有弹性,只具有塑性,因此鸡蛋发生的不是弹性形变,该选项说法不正确;
C、鸡蛋承受力的能力差,能承受的压强小,石头承受力的能力强,所以鸡蛋碎了石头没什么变化,该选项说法正确;
D、鸡蛋破裂说明力能改变物体的形状,该选项说法不正确.
故选C.
点评:
相互作用力永远是大小相等、方向相反、作用在一条直线上;相互作用力尽管大小相等,但两物体受力后的结果不一定相同.
2.(3分)(2012•益阳)下列现象中,能用惯性知识解释的是( )
A.
离弦的箭能继续飞行
B.
向上抛出的石头最终落回地面
C.
自行车下坡时,即使不用力,速度也会越来越快
D.
加大油门时,汽车加速前进
考点:
惯性.
专题:
应用题.
分析:
(1)力的作用效果有两个:即改变物体的形状或改变物体 的运动状态;
(2)重力的方向是竖直向下的,故抛在高空的物体由于重力的原因会向下运动;
(3)影响动能的因素是质量和速度,影响重力势能的因素是质量和高度;
(3)惯性指的是物体保持原来运动状态不变的性质.
解答:
解:A、射箭时,弦的弹性势能转化成箭的动能,箭离开弦后高速运动,由于惯性运动很长一段距离才停下,故正确.
B、向上抛出的石头最终落回地面,这是由于重力的原因,故错误;
C、自行车下坡时,高度减小,重力势能减小,速度变快,动能变大,重力势能转化为动能,故错误;
D、加大油门是增大了汽车的内能,使更多的内能转化为动能,故错误.
故选A.
点评:
惯性是物体保持原来运动状态不变的性质,任何物体都具有惯性.
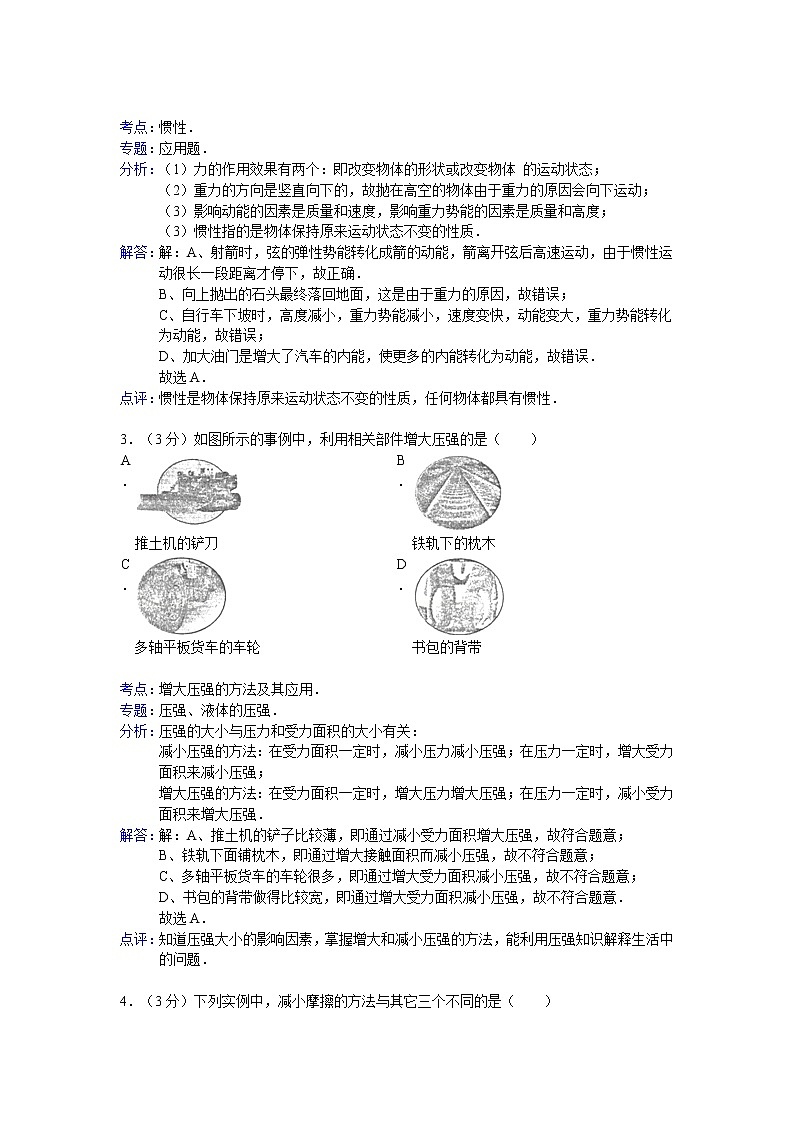
3.(3分)如图所示的事例中,利用相关部件增大压强的是( )
A.
推土机的铲刀
B.
铁轨下的枕木
C.
多轴平板货车的车轮
D.
书包的背带
考点:
增大压强的方法及其应用.
专题:
压强、液体的压强.
分析:
压强的大小与压力和受力面积的大小有关:
减小压强的方法:在受力面积一定时,减小压力减小压强;在压力一定时,增大受力面积来减小压强;
增大压强的方法:在受力面积一定时,增大压力增大压强;在压力一定时,减小受力面积来增大压强.
解答:
解:A、推土机的铲子比较薄,即通过减小受力面积增大压强,故符合题意;
B、铁轨下面铺枕木,即通过增大接触面积而减小压强,故不符合题意;
C、多轴平板货车的车轮很多,即通过增大受力面积减小压强,故不符合题意;
D、书包的背带做得比较宽,即通过增大受力面积减小压强,故不符合题意.
故选A.
点评:
知道压强大小的影响因素,掌握增大和减小压强的方法,能利用压强知识解释生活中的问题.
4.(3分)下列实例中,减小摩擦的方法与其它三个不同的是( )
A.
给门轴上的合页加润滑剂
B.
气垫船利用压缩空气使船体与水面脱离接触
C.
花样滑冰运动员滑冰时穿冰刀鞋
D.
机器的转动部分安装滚动轴承
考点:
增大或减小摩擦的方法.
专题:
重力、弹力、摩擦力.
分析:
减小摩擦力的方法:减小压力,减小接触面的粗糙程度,使接触面脱离,用滚动代替滑动.
解答:
解:A、给门轴上的合页加润滑剂,是在压力一定时,减小接触面的粗糙程度减小摩擦力.
B、气垫船利用压缩空气使船体与水面脱离接触,是在压力一定时,减小接触面的粗糙程度减小摩擦力.
C、滑冰时,冰刀下面会出现一层水,这层水跟润滑油的作用一样,是在压力一定时,减小接触面的粗糙程度减小摩擦力.
D、在机器的转动部分装滚动轴承.用滚动代替滑动减小摩擦力.
综上分析,只有选项D减小摩擦的方法与其它三个不同.
故选D.
点评:
掌握摩擦力大小的影响因素,掌握增大和减小摩擦力的方法,能利用摩擦力的知识解释生活中有关的问题.
5.(3分)如图所示,小明用水平力推汽车但未推动,下列说法中正确的是( )
A.
小明的推力没有对汽车做功
B.
汽车不受摩擦力的作用
C.
小明的推力小于汽车受到的摩擦力
D.
此时汽车的动能大于0
考点:
力是否做功的判断;二力平衡条件的应用.
专题:
运动和力;功、功率、机械效率.
分析:
(1)抓住做功的两个必要因素:①作用在物体上的力;②物体在力的方向上通过的距离;二者缺一不可.
(2)当物体在另一物体的表面沿接触面的切线方向运动或有相对运动的趋势时,在两物体的接触面之间会产生阻碍它们相对运动或相对运动的趋势的作用力,这个力叫摩擦力;
(3)物体在平衡力的作用下一定处于处于静止或匀速直线运动状态,二力平衡的条件是:大小相等、方向相反、作用在同一个物体上、且作用在同一条直线上.
(4)物体由于运动而具有的能量,称为物体的动能.它的大小定义为物体质量与速度平方乘积的二分之一.
解答:
解:A、用力推汽车没推动,小明给汽车一个水平方向的力,却没有在水平方向移动距离.人对汽车没有做功,故A正确.
B、因为沿水平用力推汽车,但没有推动,而汽车有相对于地面运动的趋势,因此由于汽车的静止,此时的摩擦力称之为静摩擦力,故B不正确;
C、由于小车没有推动,小车处于静止状态,在水平方向上所受的推力与摩擦力是一对平衡力.所以摩擦力等于推力.故C错误;
D、物体由于运动而具有的能量,称为物体的动能,而小明用水平力推汽车但未推动,所以此时汽车的动能等于0,故D错误.
故选A.
点评:
有力有距离,力对物体不一定做功,物体必须在力的作用下沿力的方向通过了距离,力对物体才做功.本题还考查了二力平衡条件的应用,解决此题的关键是找出题目中暗含的条件,汽车桌处于静止状态即平衡状态,受力平衡.
6.(3分)以下实例中,应用了流体压强随流速变化的规律使物体向上运动的是( )
A.
气球的升空
B.
风筝的上升
C.
大型客机的升空
D.
火箭的升空
考点:
流体压强与流速的关系.
专题:
气体的压强、流体压强与流速的关系.
分析:
气球和潜水艇的向上运动利用了浮力,火箭的升空靠喷气产生的动力,客机的升空利用了流体压强与流速的关系.
解答:
解:A、气球的升空,是因为气球受到的浮力大于重力,不符合题意;
B、风筝上升,是因为风筝是向上凸的,上方的空气流速大压强小,下方的空气流速小压强大,便形成了向上的升力,符合题意;
C、客机的机翼上面凸起,下面平直,客机升空时,流过机翼上方的空气流速大压强小,流过机翼下方的空气流速小压强大,便形成了向上的升力,符合题意;
D、火箭升空靠喷气产生的动力推动,不符合题意.
故选BC.
点评:
本题四个选项考查了多方面的知识,综合性很强,对学生要求较高.当然对于选择题,能选择出正确答案来是关键.
7.(3分)押加是我国少数民族体育项目之一,又称大象拔河.比赛中,甲、乙两人通过腿、肩等部位用力拖动布带互拉,以决胜负. 如图所示,当甲、乙两运动员处于静止状态且布带的重力不计时,下列说法正确的是( )
A.
甲对地面的压力和甲所受的摩擦力是一对平衡力
B.
甲对乙的拉力和乙对甲的拉力是一对平衡力
C.
甲对布带的拉力和乙对布带的拉力是一对平衡力
D.
若甲、乙两人体重相同就一定不能决出胜负
考点:
平衡力的辨别.
专题:
运动和力.
分析:
一对平衡力等大、反向、作用在一条直线上、作用在同一物体上;两人间的拉力大小相等,能否获胜,取决于人所示地面摩擦力的大小.根据平衡力的特点分析答题.
解答:
解:A、甲对地面的压力和甲所受的摩擦力不在同一直线上,不是一对平衡力,故A错误;
B、甲对乙的拉力和乙对甲的拉力作用在不同的物体上,不是一对平衡力,故B错误;
C、甲对布带的拉力和乙对布带的拉力等大、反向、作用在一条直线上、作用在同一物体上,是一对平衡力,故C正确;
D、能否获胜,取决于人所示地面摩擦力的大小,甲、乙两人体重相同,他们受到的摩擦力不一定相同,只要摩擦力不同,就一定能决出胜负,故D错误;
故选C.
点评:
本题考查了平衡力的辨别,掌握平衡力的特点即可正确解题.
8.(3分)以下生活现象中,不属于利用大气压的是( )
A.
用吸管吸牛奶
B.
用活塞式抽水机抽水
C.
贴在墙上的吸盘式挂衣钩
D.
用高压锅煮饭
考点:
大气压的综合应用;沸点及沸点与气压的关系.
专题:
气体的压强、流体压强与流速的关系.
分析:
(1)利用大气压往往是使设备的内部气压小于外界大气压,在外界大气压的作用下而出现的现象,如钢笔吸墨水、吸管吸饮料、注射器吸药液等;
(2)液体的沸点与气压有关,气压增大,沸点升高,气压减小,沸点降低.
解答:
解:用吸管吸牛奶、活塞式抽水机抽水、吸盘式挂衣钩这三个都是大气压的应用,而高压锅是利用了锅内气压升高,水的沸点升高的原理,不是利用大气压来工作.
故选D.
点评:
本题考查了生活中与大气压相关的现象,平时学习时要多联系生活实际、多举例、多解释,提高利用所学物理知识分析实际问题的能力.
9.(3分)如图所示的用具中,属于费力杠杆的是( )
A.
扳手
B.
筷子
C.
核桃钳
D.
羊角锤
考点:
杠杆的分类.
专题:
简单机械.
分析:
结合图片和生活经验,先判断杠杆在使用过程中,动力臂和阻力臂的大小关系,再判断它是属于哪种类型的杠杆.
解答:
解:A、扳手在使用过程中,动力臂大于阻力臂,是省力杠杆;
B、筷子在使用过程中,动力臂小于阻力臂,是费力杠杆;
C、核桃钳在使用过程中,动力臂大于阻力臂,是省力杠杆;
D、羊角锤在使用过程中,动力臂大于阻力臂,是省力杠杆;
故选B.
点评:
此题考查的是杠杆的分类,主要包括以下几种:
①省力杠杆,动力臂大于阻力臂;②费力杠杆,动力臂小于阻力臂;③等臂杠杆,动力臂等于阻力臂.
10.(3分)(2011•常德)下列说法中正确的是( )
A.
机械效率越高,机械做功一定越快
B.
做功越多的机械,机械效率一定越高
C.
功率越大的机械做功一定越多
D.
做功越快的机械,功率一定越大
考点:
功率的概念;机械效率.
分析:
功率表示物体做功的快慢程度,而机械效率指有用功占总功的比值,二者之间没有什么关系.
解答:
解:A、机械效率高,说明有用功占总功的比值大,但不一定做功就快,故A说法不对;
B、做功多,效率不一定高,这要看有用功、额外功的比例大小,故B说法不对;
C、功率大表明机械做功快,但做功不一定多,这要看做功时间的长短,故C说法不对;
D、做功快,说明机械的功率大,能够在较短的时间内做更多的功,故D正确.
故选D.
点评:
该题考查学生对功率和机械效率的理解情况,关键是把握二者之间没有什么关系.
11.(3分)如图所示,是我国生产的“歼10”战斗机的雄姿,战斗机在减速下降的过程中( )
A.
动能减小,重力势能增大
B.
动能减小,重力势能减小
C.
动能增大,重力势能增大
D.
动能不变,重力势能不变
考点:
动能和势能的大小变化.
专题:
控制变量法;机械能及其转化.
分析:
(1)动能大小的影响因素:质量、速度.质量越大,速度越大,动能越大.
(2)重力势能大小的影响因素:质量、被举得高度.质量越大,高度越高,重力势能越大.
解答:
解:战斗机在减速下降的过程中,质量不变,速度减小,动能减小;高度减小,重力势能减小.
故选B.
点评:
(1)掌握动能、重力势能、弹性势能的影响因素.
(2)能判断动能、重力势能、弹性势能、机械能的变化.
12.(3分)如图所示,两容器放在水平桌面上,把两支完全相同的密度计分别放在甲、乙两种液体中,静止后,两容器中的液面相平.下列说法正确的是( )
A.
密度计在甲液体中所受浮力比乙液体中大
B.
两液体对容器底部的压强相等
C.
此时,密度计所排开的液体受到的重力相等
D.
甲液体的密度大于乙液体的密度
考点:
物体的浮沉条件及其应用;压强大小比较;阿基米德原理.
专题:
压强、液体的压强;浮力.
分析:
A、掌握物体的浮沉条件,知道物体漂浮时浮力与重力相等;
B、根据p=ρ液gh判断液体对容器底的压强;
C、根据阿基米德原理,物体在液体中受到的浮力等于排开液体的重力,根据浮力的大小关系可以判断排开液体重力的大小关系;
D、根据ρ液=判断液体密度的大小关系.
解答:
解:密度计在甲和乙液体中都是漂浮,浮力都等于重力,所以浮力相等,A错误;
因为浮力相等,根据阿基米德原理,则排开液体的重力相等,所以C正确;
根据F浮=ρ液gV排,ρ液=,浮力相等,甲排开液体的体积大,则甲的密度小于乙的密度,D错误;
根据p=ρ液gh,两容器的液体深度相同,甲液体的密度小于乙液体的密度,所以甲对容器底的压强小于乙对容器底的压强,B错误.
故选C.
点评:
此题考查了压强的比较、浮沉条件的应用及阿基米德原理的掌握,这些都是力学中的难点内容,在进行分析时,要利用公式,根据公式进行分析,正确率较高.
二、填空与作图
13.如图所示,某公路发生一起交通事故,两部同向行驶的汽车发生“追尾”.汽车B刹车后由于 惯性 仍撞到汽车A;观察汽车A的尾部,说明力能够改变物体的 形状 ,汽车B的前保险杠同时受损,说明 力的作用是相互的 ,此时对汽车A中的司机起保护作用的是 汽车头枕 (选填“安全气囊”或“汽车头枕”).
考点:
惯性;力的作用效果;力作用的相互性.
专题:
运动和力.
分析:
(1)一切物体在任何时候都有保持原来运动状态的性质,即一切物体在何情况下都具有惯性;
(2)力可以改变物体的形状;
(3)物体是力的作用是相互的;
(4)汽车从前面发生撞击,对人起保护作用的是安全气囊;从后面发生撞击对人起保护作用的是汽车头枕.
解答:
解:(1)一切物体在任何时候任何情况下都具有惯性,汽车B刹车后由于惯性仍撞到汽车A;
(2)汽车A的尾部向上翘起,说明力能够改变物体的形状;
(3)汽车B的前保险杠同时受损,说明力的作用是相互的;
(4)在车辆发生追尾时,人体由于惯性会向后倒,此时车辆加速或减速的压力都集中在人体脆弱的颈部和头部,而头枕则对此起缓冲作用,保护人体头部.
故答案为:惯性;形状;力的作用是相互的;汽车头枕.
点评:
本题涉及的知识点有惯性、力的作用效果、力的作用的相互性等,要熟练掌握相关的知识,会应用它解决生活中的实际问题,知道物理知识与生活息息相关.
14.如图所示,滑轮重和摩擦均不计,用10牛的水平拉力F拉着重20N的物体A在水平桌面上做匀速直线运动,此时,物体A的重力与 支持力 是一对平衡力,物体A与水平桌面间的摩擦力大小为 20 牛,若物体A在4秒内移动0.2 米,此过程中拉力F做的功为 4 焦,功率为 1 瓦.
考点:
功的计算;功率的计算.
专题:
计算题;功、功率、机械效率.
分析:
(1)对物体的受力情况分析,根据平衡力的条件判断;
(2)用动滑轮拉动物体,可以省一半的力.但是多费2倍的距离,求出摩擦力大小和物体移动的距离,知道拉力大小和拉力移动的距离,根据W=Fs求出拉力做功多少,知道拉力做功和做功时间,根据功率公式求出拉力的功率.
解答:
解:(1)物体A进行匀速直线运动,则物体受平衡力的作用;因在竖直方向上,受到重力和支持力的作用,则重力和支持力是一对平衡力;
在水平方向上,受到滑轮对物体的拉力和摩擦力作用,这两个力是平衡力,大小相等,
由于用动滑轮拉动物体,根据动滑轮拉动物体时,省一半的力,但是多移动2倍的距离,物体移动了0.2m,所以拉力F要移动0.4m.
拉物体A的力是:F'=2F=2×10N=20N.
则物体A受到的摩擦力:f=F'=20N.
(2)拉力做功:W=Fs=10N×0.4m=4J.
拉力功率:P===1W.
故答案为:支持力;20;4;1.
点评:
本题主要考查了动滑轮的特点和平衡力的判断,并考查做功、功率的计算等,是比较简单的习题.
15.工人师傅经常使用一种称为“大力钳”的工具夹紧或切断金属材料,如图所示为用于切断金属所常用的一种小型大力钳.使用时,钳子前半部ABC能绕B点转动、后半部CDE能绕D点转动,钳子前半部ABC相当于一个 省力 杠杆,要使被夹材料处产生更大的压力,握力应作用在 F 处(填“E”或“F”).握力作用处的皮套表面很粗糙是为了 增大摩擦 ,钳口比较锋利是为了 增大压强 .
考点:
增大或减小摩擦的方法;杠杆的应用;增大压强的方法及其应用.
专题:
重力、弹力、摩擦力;压强、液体的压强;简单机械.
分析:
(1)结合图片,先判断杠杆在使用过程中,动力臂和阻力臂的大小关系,再判断它是属于哪种类型的杠杆;
(2)增大摩擦的方法有增大压力和增加接触面的粗糙程度;
(3)增大压强的方法有增大压力和减小受力面积.
解答:
解:(1)读图可知,ABC绕B转动,使用时动力臂大于阻力臂,所以是省力杠杆;要使被夹材料处产生更大的压力,应增大动力臂,故握力应作用在远端的F点;
(2)握力作用处的皮套表面很粗糙是为了在压力相同时,通过增加接触面的粗糙程度来增大摩擦力;
(3)钳口比较锋利是为了在压力相同时,通过减小受力面积来增大压强.
故答案为:省力;F;增大摩擦;增大压强.
点评:
此题考查了杠杆的分类、省力情况的判断、增大摩擦和增大压强的方法的运用,有一定综合性,但难度不大.
16.2012年我国蛟龙号载人潜水密顺和完成7km级的潜水实验.它的浮沉采用无动力下潜上浮技术,通过调整潜水器两侧压载铁的重量和数量实现.下潜时,压载铁和潜水器的总重大于潜水器的浮力;完成任务后,抛弃压载铁,潜水器上浮.由此可见,蛟龙号是通过改变 自身重力 来实现浮沉的.蛟龙号被释放时,它从刚接触水面到浸没的过程中,所受的浮力在增大,说明浮力大小与 排开液体的体积 有关,完全浸没到逐渐下潜时,它所受的 水的压强 也在增大,说明 液体压强 跟深度有关.
考点:
物体的浮沉条件及其应用.
专题:
浮沉的应用.
分析:
(1)物体在液体中的浮沉条件:浮:F浮>G 悬浮:F浮=G 下沉:F浮<G;
(2)掌握影响浮力和液体压强的因素:
浮力大小与液体密度和排开液体的体积有关;液体压强与液体密度和液体的深度有关.
解答:
解:由题意知,由于潜水器的重力大于浮力,潜水器下沉;抛弃压载铁后,潜水器的重力减小,重力小于浮力,潜水器才会上浮,可知蛟龙号是通过改变自身重力来实现浮沉的;
蛟龙号从刚接触水面到浸没的过程中,浸入水中的体积即排开水的体积在增大,说明浮力大小与排开液体的体积有关;
蛟龙号完全浸没在下沉的过程中,深度增大,所受水的压强也在增大,说明液体压强与深度有关.
故答案为:自身重力;排开液体的体积;水的压强;液体压强.
点评:
此题考查了物体的浮沉条件的应用及影响浮力和液体压强大小的因素,在分析时,注意题目中物理量的变化.
三、实验与探究
17.(2013•郑州模拟)在探究“滑动摩擦力的大小与哪些因素有关”的活动中.
(1)在水平的长木板上,用弹簧测力计水平向左拉动木块A,并使其作 匀速直线 运动,弹簧测力计示数如图1所示.根据 二力平衡 知识可知,木块所受的滑动摩擦力为 2.8 N.
(2)小华将木块沿竖直方向截去一半后,测得木块所受的滑动摩擦力变为原来一半.她由此得出:滑动摩擦力的大小随接触面积的减小而减小.你认为她的探究过程存在的问题 没有控制物体间的压力不变 .(3)在实验后交流的过程中,小华发现有同学将该实验改成了如图2所示的实验装置:将弹簧测力计一端固定,另一端钩住木块A.木块下面是一长木板,实验时拉着长木板沿水平地面向左运动.装置改进以后的好处是 不需要木板做匀速直线运动,便于实验操作;由于测力计静止便于读数 .(写出一条即可).
考点:
探究摩擦力的大小与什么因素有关的实验.
专题:
探究型实验综合题.
分析:
(1)水平匀速拉动木块,使木块做匀速直线运动,木块处于平衡状态,由平衡条件可得,滑动摩擦力等于拉力;由图示弹簧测力计确定分度值,然后读出测力计示数.
(2)探究摩擦力与接触面面积的关系时,应控制接触面粗糙程度与物体间的压力相同而接触面的面积不同.
(3)木块与弹簧测力计静止不动,不需要控制木板做匀速直线运动,便于实验操作,便于弹簧测力计读数.
解答:
解:(1)在水平的长木板上,用弹簧测力计水平向左拉动木块A,并使其作匀速直线运动,弹簧测力计示数如图1所示.由图示弹簧测力计可知,分度值是0.1N,弹簧测力计示数是2.8N,根据二力平衡知识可知,木块所受的滑动摩擦力2.8N.
(2)小华将木块沿竖直方向截去一半后,没有控制物体间的压力不变,因此他得出的结论是错误的.
(3)由图2所示可知,木块与弹簧测力计固定不动,拉动木板运动,该实验设计的优点是:一方面,不需要木板做匀速直线运动,便于实验操作,另一方面,由于测力计静止便于读数.
故答案为:(1)匀速直线;二力平衡;2.8;(2)没有控制压力不变;
(3)不需要木板做匀速直线运动,便于实验操作;由于测力计静止便于读数.
点评:
当木块做匀速直线运动时,木块处于平衡状态,拉力等于滑动摩擦力,根据弹簧测力计示数即可求出滑动摩擦力.
18.在“探究影响滑轮组机械效率的因素”实验中,某同学用如图所示的同一滑轮组分别做了三次实验,实验数据记录如下表:
实验次数
钩码重/N
钩码上升
的距离/cm
弹簧测力计
的读数/N
弹簧测力计上升的距离/cm
机械效率
1
2
8
0.8
24
83.3%
2
4
5
1.5
10
3
6
10
2.2
90.9%
(1)第二次的实验数据中: 10 明显出现错误,应当纠正;
(2)纠正错误数据后,请在表中的空格处填上适当的数据(保留一位小数);
(3)从实验数据分析得出:使用同一滑轮组, 增加提升重物的重力 可以提高滑轮组的机械效率;
(4)根据你的经验,滑轮组的机械效率还可能与 动滑轮的重力 有关(写出一种影响因素即可).
考点:
滑轮(组)机械效率的测量实验.
专题:
探究型实验综合题.
分析:
(1)由图示可知,滑轮组承重绳子的有效股数n=3,弹簧测力计上升距离等于钩码上升距离的3倍,分析表中实验数据,然后答题.
(2)根据表中实验数据,应用功的公式、效率公式求出滑轮组效率;根据钩码上升高度确定弹簧测力计上升高度.
(3)分析表中实验数据,然后得出结论.
(4)滑轮组效率与重物的重力、动滑轮重力等有关.
解答:
解:(1)由图示滑轮组可知,承重绳子股数n=3,由第二次实验数据可知,钩码上升高度为5cm,弹簧测力计上升高度应为15cm,故数据10错误.
(2)由表中第二组实验数据可知,滑轮组效率η=×100%=×100%≈88.9%;第三次实验时,弹簧测力计上升的高度为10cm×3=30cm;实验数据如下表所示:
实验次数
钩码重/N
钩码上升
的距离/cm
弹簧测力计
的读数/N
弹簧测力计上升的距离/cm
机械效率
1
2
8
0.8
24
83.3%
2
4
5
1.5
10
88.9%
3
6
10
2.2
30
90.9%
(3)由表中实验数据可知,使用同一滑轮组,增加提升重物的重力可以提高滑轮组的机械效率.
(4)动滑轮的效率还可能与动滑轮的重力有关.
故答案为:(1)10;如上表所示;(3)增加提升重物的重力;(4)动滑轮的重力.
点评:
本题考查了探究滑轮组效率实验的实验数据处理,掌握基础知识、由图示滑轮组确定承重绳子的股数、认真分析表中实验数据即可正确解题.
19.小明在探究“杠杆的平衡条件”实验中所用的实验器材有:杠杆、支架、弹簧测力计、刻度尺、细线和质量均为50g的钩码若干个.
(1)实验前,将杠杆中点置于支架上,当杠杆静止时,发现杠杆右端下沉.此时,应把杠杆两端的平衡螺母向 左 (选填“左”或“右”)调节,使杠杆在不挂钩码时,保持 水平 并静止,达到平衡状态.这样做的好处是:便于在杠杆上直接测量 力臂 .
(2)杠杆调节平衡后,小明在杠杆上A处挂4个钩码(如图甲所示),在B处挂 6个 钩码杠杆恰好在原位置平衡.
(3)如图乙所示,为了探究作用力在支点同侧杠杆平衡时的规律,小明用弹簧测力计在C处竖直向上拉,当弹簧测力计示数为 1.5 N时,杠杆再次水平平衡.当弹簧测力计逐渐向左倾斜时,要使杠杆仍然在水平位置平衡,弹簧测力计的拉力F将 变大 (填“变大”、“不变”或“变小”),原因是 拉力的力臂变小了 .
(4)实验结束后,小明提出了新的探究问题:“若支点不在杠杆的中点时,杠杆的平衡条件是否仍然成立?”于是小组同学利用图丙所示装置进行探究,发现在杠杆左端的不同位置,用弹簧测力计竖直向上拉使杠杆处于平衡状态时,测出的拉力大小都与杠杆平衡条件不相符,其原因是: 杠杆自重的影响 .
考点:
探究杠杆的平衡条件实验.
专题:
探究型实验综合题.
分析:
(1)杠杆倾斜时,杠杆的重心偏向杠杆下沉的一端,左、右两端的螺母(或一端的螺母)要向杠杆上翘的一端调节;实验前先要调节杠杆在水平位置平衡,这是为使杠杆所受的重力通过支点,从而可以不考虑杠杆的重力对其转动的影响;调节好以后,仍要使杠杆在水平位置平衡,是为了便于测量力臂的长度;
(2)知道动力臂、阻力、阻力臂,根据杠杆平衡条件求出动力,求出钩码的数量;
(3)根据知道动力臂、阻力、阻力臂,根据杠杆平衡条件求出动力;
阻力和阻力臂不变时,弹簧测力计倾斜,动力臂变小,动力变大;
(4)图丙中,支点位于动力和阻力的右侧,弹簧测力计不但提了钩码,而且还提了杠杆,杠杆的重力对杠杆转动产生了影响.
解答:
解:(1)杠杆右端下沉,为了使它在水平位置平衡,应将杠杆两端的平衡螺母向左调节;使杠杆在水平位置平衡的目的有两个:一是避免杠杆重力对杠杆转动的影响;二是便于测量力臂的长度;
(2)设杠杆的一个小格为L,一个钩码重为G,
图甲中,由杠杆平衡条件得,4G×3L=nG×2L,
所以n=6(个),所以应在杠杆左边B处挂6个相同的钩码;
(3)四个钩码的总质量m=4×50g=200g=0.2kg,总重力G=mg=0.2kg×10N/kg=2N,设杠杆的一个小格为L,
由杠杆平衡条件得,2N×3L=F1×4L,
所以F1=1.5N;
图乙中,弹簧测力计竖直向上拉杠杆时,拉力力臂为OC,弹簧测力计逐渐向左倾斜拉杠杆,拉力的力臂小于OC,拉力力臂变小,拉力变大,弹簧测力计示数变大;
(4)图丙中,杠杆的重心不在支点上,杠杆的重力对杠杆转动产生了影响,导致拉力F的大小比由杠杆平衡条件计算出来的数值偏大.
故答案为:(1)左;水平;力臂;(2)6个;(3)1.5;变大;拉力的力臂变小了;(4)杠杆自重的影响.
点评:
本题考查调节平衡螺母的作用、杠杆实验时动力和阻力的实验要求及根据杠杆平衡条件计算.当杠杆处于水平位置平衡时,竖直作用在杠杆上的力的力臂在杠杆上,倾斜作用在杠杆上力的力臂在杠杆以外的位置上,力臂变小.
20.(2013•南长区二模)你也许会看到,在十字路口,一辆卡车、一辆小汽车和一辆摩托车并排停在白线的后面.绿灯一亮,三辆车同时起动,小汽车冲在最前面,摩托车其次,卡车最慢.
【猜想与假设】小明看到这一现象后,提出了如下猜想:
猜想一:机动车起动的快慢可能与其质量大小有关.
猜想二:机动车起动的快慢可能与 发电机的输出功率(或牵引力大小) 有关.(请写出你的猜想)
【设计并进行实验】如果直接用卡车、小汽车和摩托车做实验,有些物理量难测量.所以,小明和几个同学设计如图所示的装置进行实验.实验步骤如下.请你将未完成的部分填写完整:
(1)选取质量较小的砖块,称出小车和砖块的总质量m1;
(2)把砖块放到小车上,用弹簧测力计沿水平方向匀速拉动小车,并记下当拉力为F1时,2s后小车离起点的距离为S1;
(3)保持 质量 不变,记下当拉力为F2时,2s后小车离起点的距离S2;
(4)把小车上的砖块换成质量较大的,并称出它们的总质量m2.再次用弹簧测力计沿水平方向匀速拉动小车,记下当拉力为F1时,2s后离小车起点距离S3;
(5)在(4)的基础上,仅将拉力F1改为F2,测出2s后小车离起点的距S4.
【交流与评估】
(1)为了验证猜想一,应该比较 1、4 两次的实验数据.用弹簧测力计拉动测出拉力用以替代 牵引力 ,测出启动后2s内前进的距离,是为了比较 启动快慢 .
(2)请你对上面的实验作出评估,指出实验中存在的困难: 实验时难以控制拉力不变 .
考点:
阻力对物体运动影响的探究实验;牛顿第一定律.
专题:
运动和力.
分析:
【猜想与假设】根据不同机动车的类型,发动机的功率(或牵引力)不同进行分析;
【设计并进行实验】(3)要探究速度变化快慢与牵引力的关系,需保持质量不变;
【交流与评估】(1)根据控制变量法结合猜想一的内容得出结论;
利用速度的知识对其进行分析,时间相同,前进的路程不同,则速度不同;
(2)在实验中应拉动物体做匀速直线运动,这点是较难办到的.
解答:
解:【猜想与假设】不同机动车的类型,发动机的功率(或牵引力)不同,所以机动车起动的快慢可能与牵引力或功率大小有关;
【设计并进行实验】探究机动车起动的快慢与牵引力大小的关系,需保持机动车的质量不变;
【交流与评估】(1)猜想一:机动车起动的快慢可能与其质量大小有关,所以要验证猜想一,应该使牵引力大小相同,比较1、4两次的实验数据;
用弹簧测力计拉动测出拉力用以替代牵引力;
同样是2s,所用的时间相同,前进的距离越大,说明启动的速度越快,所以测出启动后2s内前进的距离,是为了比较启动的快慢;
(2)根据二力平衡条件,在实验中应拉动物体做匀速直线运动,保持拉力不变,这点是较难办到的.
故答案为:【猜想与假设】发电机的输出功率(或牵引力大小);【设计并进行实验】(3)质量;【交流与评估】(1)1、4; 牵引力; 起动快慢;(2)实验时难以控制拉力不变.
点评:
此题是探究影响机动车起动的快慢的因素,考查了学生对生活现象的观察及分析能力,同时考查了控制变量法在实验中的应用,还涉及到了速度的有关知识.
四、综合应用
21.如图所示,质量为200g、盛水2kg的容器放在面积为1m2的水平桌面中央.现将一体积为103cm3的正方体木块,投入容器中,木块静止后露出水面的体积为总体积的.容器厚度不计,底面积为400cm2.求:g=10N/kg
(1)投入木块前,容器对桌面的压强;
(2)木块在水中静止时受到的浮力;
(3)投入木块后,容器底所受的压强增加了多少?
(4)若将此木块投入某液体中,露出液面的体积为总体积的,求这种液体的密度.
考点:
压强的大小及其计算;液体的压强的计算;阿基米德原理.
专题:
压强、液体的压强;浮力.
分析:
(1)求出容器对桌面的压力,然后由压强公式求出容器对桌面的压强.
(2)由浮力公式求出木块受到的浮力.
(3)求出木块排开水的体积,可求水面上升的高度,利用压强公式求液体对容器底增加的压强;
(4)求出木块排开液体的体积,由于木块漂浮,F浮′=G,即ρ液gV排′=G,据此求出液体密度大小.
解答:
解:(1)容器对桌面的压力F=G=mg=(0.2kg+2kg)×10N/kg=22N,
容器对桌面的压强p===550Pa;
(2)木块排开水的体积V排=(1﹣)V=×1×103cm3=6×102cm3=6×10﹣4m3,
木块受到的浮力F浮=ρ水gV排=1×103kg/m3×10N/kg×6×10﹣4m3=6N;
(3)投入木块受,水面上升的高度△h===0.015m,
则容器底所受压强增加了△p=ρ水g△h=1×103kg/m3×10N/kg×0.015m=150Pa;
(4)木块排开水的体积V排′=(1﹣)V=×1×103cm3=0.75×103cm3=7.5×10﹣4m3,
木块受到的浮力F浮′=ρ液gV排′,
∵木块漂浮:F浮=G,F浮′=G,ρ液gV排′=F浮,ρ液gV排′=ρ水gV排,
液体密度ρ液===800kg/m3;
答:(1)投入木块前,容器对桌面的压强550Pa;
(2)木块在水中静止时受到的浮力为6N;
(3)投入木块后,容器底所受的压强增加了150Pa;
(4)这种液体的密度为800kg/m3.
点评:
题考查了学生对压强公式、阿基米德原理、液体压强公式、物体的漂浮条件的掌握和运用,灵活运用体积公式是本题的关键.
湖北省黄冈市2024年八年级(下)期末物理试卷附参考答案: 这是一份湖北省黄冈市2024年八年级(下)期末物理试卷附参考答案,共9页。
2023-2024学年湖北省黄冈市浠水县八上物理期末监测试题含答案: 这是一份2023-2024学年湖北省黄冈市浠水县八上物理期末监测试题含答案,共12页。试卷主要包含了考生必须保证答题卡的整洁,以下选项中估算正确的是,下面关于声现象的说法中正确的是等内容,欢迎下载使用。
2022-2023学年湖北省黄冈市八年级(下)期末物理试卷(含解析): 这是一份2022-2023学年湖北省黄冈市八年级(下)期末物理试卷(含解析),共18页。试卷主要包含了单选题,填空题,作图题,实验探究题,计算题等内容,欢迎下载使用。

