广东省阳江市江城区2021-2022学年八年级上学期期末语文试题(word版含答案)
展开
这是一份广东省阳江市江城区2021-2022学年八年级上学期期末语文试题(word版含答案),共12页。试卷主要包含了句子默写,字词书写,选择题,对比阅读,现代文阅读,作文,名著阅读等内容,欢迎下载使用。
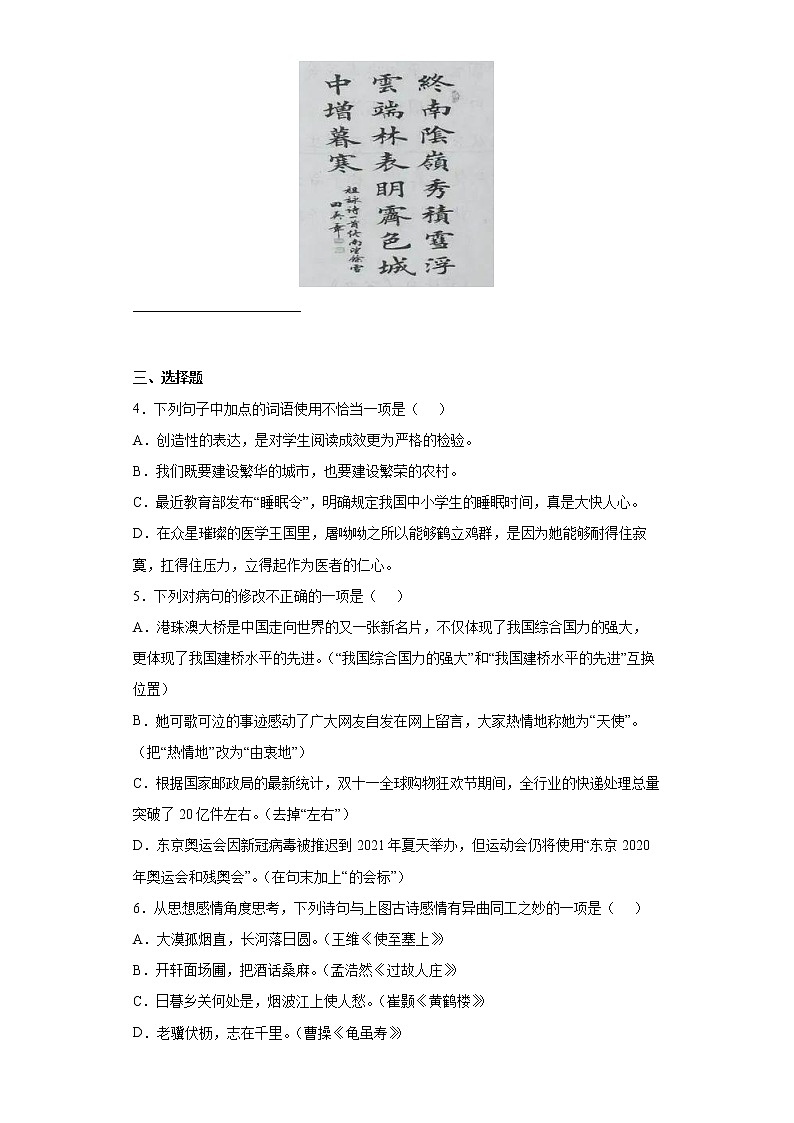
广东省阳江市江城区2021-2022学年八年级上学期期末语文试题学校:___________姓名:___________班级:___________考号:___________ 一、句子默写1.根据课文默写古诗文。(1)__________?松柏有本性。(刘桢《赠从弟》其二)(2)问君何能尔?__________。(陶渊明《饮酒》其五)(3)吴均在《与朱元思书中》中用拟人手法描写山峦向高远处伸展的句子是:__________,__________。(4)李白《渡荆门送别》中的“__________,__________”,运用了比喻的修辞手法,描绘出一幅江水平静江岸辽阔的壮丽奇幻景观。(5)默写杜牧的《赤壁》。__________,__________。__________,__________。 二、字词书写2.根据拼音写出相应的词语。(1)几串白色的气泡拥抱了这位自天而降的仙女,四面水花则qiǎo rán不惊。( )(2)母亲在家庭里极能rèn láo rèn yuàn。( )(3)diāo xiè和不朽混为一体,这就是奇迹。( )(4)有的像注视行人,千态万状,wéi miào wéi xiào。( )3.如图,书法作品的内容是一首古诗,请把它完整地抄写在横线上,并加上标点符号。________________________ 三、选择题4.下列句子中加点的词语使用不恰当一项是( )A.创造性的表达,是对学生阅读成效更为严格的检验。B.我们既要建设繁华的城市,也要建设繁荣的农村。C.最近教育部发布“睡眠令”,明确规定我国中小学生的睡眠时间,真是大快人心。D.在众星璀璨的医学王国里,屠呦呦之所以能够鹤立鸡群,是因为她能够耐得住寂寞,扛得住压力,立得起作为医者的仁心。5.下列对病句的修改不正确的一项是( )A.港珠澳大桥是中国走向世界的又一张新名片,不仅体现了我国综合国力的强大,更体现了我国建桥水平的先进。(“我国综合国力的强大”和“我国建桥水平的先进”互换位置)B.她可歌可泣的事迹感动了广大网友自发在网上留言,大家热情地称她为“天使”。(把“热情地”改为“由衷地”)C.根据国家邮政局的最新统计,双十一全球购物狂欢节期间,全行业的快递处理总量突破了20亿件左右。(去掉“左右”)D.东京奥运会因新冠病毒被推迟到2021年夏天举办,但运动会仍将使用“东京2020年奥运会和残奥会”。(在句末加上“的会标”)6.从思想感情角度思考,下列诗句与上图古诗感情有异曲同工之妙的一项是( )A.大漠孤烟直,长河落日圆。(王维《使至塞上》)B.开轩面场圃,把酒话桑麻。(孟浩然《过故人庄》)C.日暮乡关何处是,烟波江上使人愁。(崔颢《黄鹤楼》)D.老骥伏枥,志在千里。(曹操《龟虽寿》) 四、对比阅读阅读下面的文字,完成下面小题。【甲】舜发于吠亩之中,傅说举于版筑之间,胶鬲举于鱼盐之中,管夷吾举于士,孙叔敖举于海,百里奚举于市。故天将降大任于是人也,必先苦其心志,劳其筋骨,饿其体肤,空乏其身,行拂乱其所为,所以动心忍性,曾益其所不能。人恒过,然后能改;困于心,衡于虑,而后作;征于色,发于声,而后喻。入则无法家拂士,出则无敌国外患者,国恒亡。然后知生于忧患,而死于安乐也。(《生于忧患,死于安乐》)7.解释文中加点词语的意思。(1)舜发于畎亩之中(2)行拂乱其所为(3)衡于虑(4)出则无敌国外患者8.把文中画线的句子翻译成现代汉语。(1)所以动心忍性,曾益其所不能。(2)征于色,发于声,而后喻。【乙】孙叔敖为楚令尹,一国吏民皆来贺。有一老父衣粗衣,冠白冠,后来吊。孙叔敖正衣冠而出见之,谓老父曰:“楚王不知臣不肖,使臣受吏民之垢①人尽来贺子独后来吊岂有说乎?”父曰:“有说,身已贵而骄人者,民去之;位已高而擅权者,君恶之;禄已厚而不知足者,患处之。”孙叔敖再拜曰:“敬受命,愿闻余教。”父曰:“位益高而意益下,官益大而心益小,禄以厚而慎不敢取。君谨守此三者,足以治楚矣!”(节选自《说苑·敬慎》)【注释】:①垢:责备。9.下列各项中加点词语意思相同的一项是( )A.后来吊/形影相吊 B.谓老父曰/予谓菊C.愿闻余教/一车炭重千余斤 D.位益高而意益下/自以为大有所益10.请用“/”给文中画线句子断句。使臣受吏民之垢人尽来贺子独来吊岂有说乎11.请根据【甲】、【乙】两篇选文回答下列问题。(1)乙文中“老父”的哪些建议体现了甲文“生于忧患,死于安乐”的思想?请用自己的话概括。(2)“老父”向孙叔敖进言用了什么方法? 五、现代文阅读阅读下面的文字,完成下面小题。材料一:疫苗是将病原微生物(如细菌、立克次氏体、病毒等)及其代谢产物,经过人工减毒、灭活或利用转基因等方法制成的用于预防传染病的自动免疫制剂。疫苗保留了病原菌刺激动物体免疫系统的特性。当动物体接触到这种不具伤害力的病原菌后,免疫系统便会产生一定的保护物质,如免疫激素、活性生理物质、特殊抗体等;当动物再次接触到这种病原菌时,动物体的免疫系统便会依循其原有的记忆,制造更多的保护物质来阻止病原菌的伤害。疫苗的发现可谓是人类发展史上一件具有里程碑意义的事件。因为从某种意义上来说人类繁衍生息的历史就是人类不断同疾病和自然灾害斗争的历史,控制传染性疾病最主要的手段就是预防,而接种疫苗被认为是最行之有效的措施。而事实证明也是如此,威胁人类几百年的天花病毒在牛痘疫苗出现后便被彻底消灭了,迎来了人类用疫苗迎战病毒的第一个胜利,也更加坚信疫苗对控制和消灭传染性疾病的作用。此后200年间疫苗家族不断扩大发展,目前用于人类疾病防治的疫苗有20多种。(选自百度百科)材料二:新冠病毒在不断变异,目前流行的德尔塔新冠病毒传播力是未发生变异病毒的2倍以上,其传染性与水痘病毒相当,甚至超过SARS、天花、季节性流感等病毒。因此,有些人担心打了加强针也无用。对于变异病毒,新冠疫苗的免疫效果可能降低,但并非无效。2021年5月至6月,我国广东省发生德尔塔新冠病毒疫情,广东省疾病预防控制中心对完成2针疫苗接种者的保护效力进行了观察,结果显示我国灭活疫苗对德尔塔新冠病毒的保护效力为70%,对重症新冠病毒感染的保护率为100%,而未接种疫苗者对新冠病毒几乎无免疫力。由此可知,进行加强免疫后,人体对病毒的抵抗力还将升高。(选自《北京日报》,有删减)材料三:据世界卫生组织监测数据显示,儿童新冠病毒感染病例的占比逐渐增加,5岁以下儿童确诊病例占比从2020年1月的1.0%升高至2021年7月的2.0%,5岁至14岁确诊病例的占比从2020年1月的2.5%增长到2021年7月的8.7%。为什么会出现这种情况?11月5日,在中国长城儿科呼吸论坛上,中华医学会理事、中华医学会儿科学分会主任委员王天有接受记者采访时认为有三方面原因:一是德尔塔变异株使儿童新冠肺炎病例猛增,已严重威胁儿童生命与健康;二是儿童接种疫苗比成年人更晚,因此儿童发病率在短期内可能出现上升趋势;三是儿童天性爱玩,不能长时间佩戴口罩,容易因懈怠导致接触病毒而感染。“随着儿童病例的增多,儿童感染者可能成为新冠病毒社区传播的一个重要传染源。”王天有表示,“不过,由于我国防控措施严格,儿童确诊病例占确诊人数的比例要比世界卫生组织公布的数据低;另外,儿童整体情况发病率比较低,临床症状也比成年人轻。”目前,加拿大、美国,以及欧洲多国陆续批准在12-17岁的儿童和青少年紧急接种新冠病毒mRNA疫苗,我国也已经批准3-17岁儿童按照梯次逐步推进新冠病毒灭活疫苗接种。10月30日,在国务院联防联控发布会上,国家卫生健康委疾控局副局长吴良有表示,新冠病毒灭活疫苗在3-11岁人群中的安全性和免疫原性与18岁以上的人群没有显著性差异,综合考虑我国疫苗生产能力、接种能力、临床试验情况和防控工作实际,我国将疫苗接种目标人群由12岁以上调整为3岁以上。吴良有表示,积极引导3-11岁适龄无禁忌人群“应接尽接”,力争12月底前完成全程接种。(选自《科普时报》,有删减)12.三则材料分别介绍了____________、____________、____________。13.下面对文章的分析理解,不正确的一项是( )A.从某种意义上来说人类繁衍生息的历史就是人类不断同疾病和自然灾害斗争的历史。疫苗的发现可谓是人类发展史上一件具有里程碑意义的事件,接种疫苗被认为是控制传染性疾病最主要的手段。B.材料二中的加点词“可能”表示推测、“几乎”表示范围,用在这里体现了说明文语言的准确性和严谨性。C.材料三的划线句主要运用了列数字的说明方法,准确具体地说明了儿童新冠病毒感染病例的占比逐渐增加。D.虽然目前流行的德尔塔新冠病毒传播力是未发生变异病毒的2倍以上,但如果进行加强免疫,人体对病毒的抵抗力还是会提升的。14.社区通知李明妈妈带四岁的弟弟去接种新冠疫苗。妈妈一方面觉得弟弟年龄太小,担心打疫苗会影响他的身体;另一方面认为疫苗对变异病毒可能没有效果,不想带弟弟去。假如你是李明,请根据材料劝说妈妈带弟弟接种疫苗。 阅读下面的文字,完成下面小题。月光下的母亲何君华①我跟陈老师说,我母亲病了,我要回去看她。陈老师同意了。②陈老师不可能不同意。因为现在已是下午5点,我在县中学寄宿,我家离学校有30多里。这个时候来请假,看来我母亲一定病得很重。③我不是个好学生,我撒了谎。我母亲根本没病,我是饿了,或者说是馋了。学校食堂的饭太难吃了,天天吃成菜,顿顿吃腌萝卜,我都吃腻了,我要回去吃一碗我母亲做的鸡蛋手擀面。④我最爱吃母亲做的鸡蛋手擀面了。我们学校是放大假,每个月只有月底两天放假,其他时间都在学校寄宿。每个月上学的那天清晨,母亲都会为我做一碗鸡蛋手擀面。上学太没意思了,如果不是这碗鸡蛋手擀面,我想我一天也不愿去学校了。⑤我坐最后一趟班车到镇上,镇上已经没有任何一辆机动车的影子了,我只好徒步往家走。⑥天上的月亮真大,地上一个行人也没有。我走啊走,肚子俄得发慌,心里只盼着早点吃到母亲做的鸡蛋手擀面,步伐便愈来愈快。⑦走到四流山时,我借着月光看见我们村打谷场上有一个人影。那人影正将一垛又一垛的麦子奋力地抽打在木桶上。⑧那时我们那里还没有脱粒机这样的农用机械,即便有也没人用得起,家家户户都是这样手工脱粒。这种脱粒方式速度慢、效率低,要赶在入秋时将全部的谷子脱粒归仓,实在是一项顶耗时费力的大工程,但即便如此,也从来没听说过有人连夜赶着脱粒的。⑨我在心里嘀咕,是谁这么晚还在干活儿呢,心下突然有一种不好的预感。⑩我加快步伐走到家门口,赶紧用手摸门。我的手摸到了一把铁锁。我知道,那打谷场上的人不是别人。⑪我哭了。⑫还能是谁呢?别人家都是夫妻两人一起赶工,爸爸在浙江打工,家里家外的活儿只有母亲一个人干,除了她还能是谁呢?⑬我哭了,嚎啕大哭。⑭母亲做的鸡蛋手擀面好吃,她自己却从来舍不得吃一碗。母亲就这样舍不得吃,舍不得穿,还要没日没夜地干活儿供我上学……⑮等我哭完,我没拿钥匙开门,也没去打谷场喊母亲,我扭头往学校的方向走去,鸡蛋手擀面的事也被我全然抛到了脑后。⑯我知道路上肯定没有车了,只能徒步回学校,那我也决计不回头。⑰茫茫月光之下,乡村公路上阅寂无人,我一个人赶夜路,心里却没有一丝害怕的感觉。我徒步30多里路回到学校时,天已经大亮了。⑱陈老师关切地问我母亲的病怎样了。我说我母亲没病,是我病了。⑲说着我的眼泪又不争气地落下来,止也止不住。⑳陈老师不明所以地看着我,想问我什么原因哭,但似乎很快明白了什么。他终于没开口,只是轻轻地拍了拍我的肩膀。㉑我知道,我该收起自己的娇贵病,也该认真学习了。㉒从昨晓到今晨一粒米没进,但我一点也不觉得俄,我径直向教室走去。㉓我以前单知道有人冒着毒辣的阳光干活儿,那一晚,我知道还有人冒着月光干活儿。(摘自《中国青年报》)15.阅读选文,根据内容填写下列表格。情节心理变化请假回家看母亲撒谎、想家①急切、盼望看见打谷场的人影②③伤心、难过没进家门转而回校④ 16.分析文章第⑧自然段的作用。17.文章以“月光下的母亲”为题,有什么作用?18.“成长往往是一瞬间的事”。请结合文章划线句“我说我母亲没病,是我病了”以及链接材料,说说你对这句话的理解。链接:他嘱我路上小心,夜里要警醒些,不要受凉。又嘱托茶房好好照应我。我心里暗笑他的迂;他们只认得钱,托他们只是白托!而且我这样大年纪的人,难道还不能料理自己么?唉,我现在想想,那时真是太聪明了!(朱自清《背影》) 六、作文19.阅读下面的文字,按要求作文。风尚指社会上普遍流行的风气和习惯。勤俭节约、尊师重教、诚实笃信、见义勇为等等是健康向上的社会道德风尚;喜欢阅读、认真学习、坚持运动、互爱互助等等也是我们青少年正追求的风尚。请以“让________成为一种风尚”为题写一篇文章。要求:(1)将题目空缺处补充完整;(2)文体自选;(3)不少于500字;(4)文中不得出现真实的姓名和校名。 七、名著阅读阅读下列名著选段,完成下面小题。很奇特的是,萤火虫的卵是发光的,甚至当它们在母亲的腹内时便已经注定了能够发光的命运。我曾不小心将一只大腹便便的待产雌虫的腹部捏扁了,一道发光的痕迹最终留在了我的手上,起初我以为这是粘到了萤火虫身体上的发光带。可是,当我拿起放大镜进行观察的时候,我才知道,这并非萤火虫身上的发光物质,而是一些从卵巢中被用力挤出来的萤火虫卵。萤火虫在即将产卵的时刻,它的卵巢便晶莹透亮地发出神奇的磷光。我们能够从它的腹部的外皮下,看到那些透出来的柔和白光。虫卵一旦产出,不用多少时间就会孵化。所有的幼虫,不管雌雄,它们的身体最末尾一节总会有两个发光点。如果临近严寒,那么它们将钻入土中,不过它们不会隐藏得很深。从我饲养萤火虫的器皿中观察到的结果看,它们最多会钻到泥土之下三四寸的地方。我在一个十分寒冷的日子里,将几只隐藏在地下的幼虫挖了出来,即使在这个时候,它们的尾部仍旧发出了微弱的光。它们会在接近四月份的时候重返地面,继续自己的成长,直到最后成熟。总之,从萤火虫降生的那一刻一直到它最终老去,都一直在发光。发光的卵、发光的幼虫。成年的雌性萤火虫亮着的是华丽的灯,雄性萤火虫保留着幼年时期那盏已有的小灯。对于雌性萤火虫的光带作用,我可以说是已经有所了解,但是,它的尾灯又是干什么用的呢?我只能很抱歉地对你说:对此我也毫无了解。藏在动物身上的秘密,远比我们人类的书籍要深远,这秘密无论是现在,还是以后很久的将来,都是不会改变。或许,它还将永远存在下去。节选自《昆虫记》20.下列关于《昆虫记》的叙述,不正确的一项是( )A.《昆虫记》共有十卷,第一卷于1879年问世,1910年第十卷问世。B.《昆虫记》不仅真实地记录了昆虫的生活,还透过昆虫世界折射社会、人生,以虫性观照人性,将昆虫世界化。C.《昆虫记》在自然科学与文学史具有重要地位,是科学与文学完美结合的典范,被誉为“昆虫的史诗”。D.《昆虫记》的作者是法布尔,法国著名昆虫学家、文学家、博物学家。他被法国和国际学术界誉为“动物心理学的创始人”,被世人称为“昆虫界的荷马”。21.联系原著,说说萤火虫捕食的猎物是什么,它是如何进行捕猎的。22.“生命的赞歌”是《昆虫记》的其中一个突出的主题,请结合选段内容,对这个主题加以阐释。
参考答案:1. (1)岂不罹凝寒 (2)心远地自偏 (3)负势竞上 互相轩邈 (4)月下飞天镜 云生结海楼 (5)折戟沉沙铁未销 自将磨洗认前朝 东风不与周郎便 铜雀春深锁二乔2. (1)悄然 (2)任劳任怨 (3)凋谢 (4)惟妙惟肖3.终南阴岭秀,积雪浮云端。林表明霁色,城中增暮寒。4.C5.B6.C7.(1)兴起,指被任用(2)违背(3)同“横”,梗塞,不顺)(4)匹敌,相当8.(1)(通过这些)来让他内心受到震撼,使他的性格坚韧起来,以不断增长他的才干。(2)表现在脸色上,流露在言谈中,才能被人们了解。9.A10.使臣受吏民之垢/人尽来贺/子独来吊/岂有说乎11.(1)地位越高越要为人谦卑,官职越大越要思想谨慎,俸禄越丰厚越要谨慎不索取分外财物。(2)“老父”直接陈述利害,向孙叔敖进言,产生了“良药苦口”的劝说效果。 12. 疫苗的原理及发展 新冠疫苗对变异新冠病毒仍有免疫效果 儿童接种新冠疫苗的必要性13.A14.妈妈,现在儿童新冠病毒感染病例逐渐增加,新冠病毒已严重威胁儿童生命与健康;接种疫苗被认为是控制传染性疾病最行之有效的措施;我国疫苗对变异病毒有一定的保护效力,而未接种疫苗者对新冠病毒几乎无免疫力;国家号召3-11岁适龄无禁忌人群“应接尽接”,我们应尽快带弟弟接种疫苗。 15.从镇上徒步回家 纳闷、不安 回家摸到门把锁 ④悔恨、醒悟16.运用插叙。①内容上,写出了农村生产方式的落后,交代了在夜里看到打谷场有人打谷的原因;突出母亲赶夜打谷的辛劳。②结构上,为后文写发现母亲赶夜打谷做铺垫。17.①题目构思新颖,能激发读者阅读的兴趣;②“月光下的母亲”富有韵味,突出了母亲的辛劳,歌颂了母亲的勤劳、坚韧,表达了“我”对自己的任性之举的愧疚之情,升华了文章的主旨。18.示例:成长不仅指的是年龄的增长,更应是心智的成长,思想的成熟,而心智的成长,很多时候只是一刹那间的经历,促使思想变成熟了。如文中的“我”吃不惯学校的饭菜,就撒谎请假回家。看到赶夜干农活的母亲后,才真正体会到母亲的辛劳,悔恨不该犯这种“娇贵病”。又如朱自清先生一开始还不能理解父爱,把父亲的种种关爱视作“迂”,直到看到父亲艰难为我买橘子的背影瞬间才幡然醒悟到自己当初是自作聪明,才真正理解父爱。 19.范文让勤俭节约成为一种风尚勤俭节约,是中华民族的传统美德,自古便有“历览前贤国与家,成由勤俭破由奢”。更何况我国还是一个发展中国家,还有许多人没有解决温饱问题,还有许多孩子因贫穷而失去受教育的机会。众所周知,比尔·盖茨是世界首富,但他的生活却非常俭朴,从不铺张浪费。华人首富李嘉诚曾说过:“如果要我拿出一个亿,我会毫不犹豫,但如果有人在地上扔一分钱,我会马上把它捡起来,我的成功正在于此。”“一粥一饭,当思来之不易。”世界勤俭日的确立,体现出世界对勤俭的一种呼唤。如果每人每天节约1分钱,全国13亿中国人就能节约1300万,一年就能节约50亿,就能建起5000所希望学校,就能让近千万个失学孩子重返校园。可见倡导勤俭节约对于泱泱大国该有多么重要!放眼世界各国,许多发达国家资源丰富,人民生活非常富裕,但是从政府、企业到每一个公民都具有很强的节约意识。2011年5月30日在重庆日报上刊登了一篇《我们在德国吃饭浪费被罚款的经历》。文章讲述了几名中国公民在德国餐厅因吃剩的饭菜浪费严重,遭到当地居民报警案例。德国社会保障机构的工作人员依据法律法规罚款中国公民50马克,并告诫中国公民:“需要吃多少,就点多少!钱是你自己的,但资源是我们德国全社会的,你们不能够也没有理由浪费”。可见,节约是世界一种很普遍的价值观念,节俭也是世界流行的生活方式。作为公民我们时刻肩负重任与职责,我们应当从现在开始,从平凡的小事做起。主动伸手拧紧未关闭的水龙头,顺手关上教室未关的电灯,毅然跟身边的浪费说“不”。同学们,勤俭不是小气,而是一种文明,节约一分钱,文明迈大步!我们携手行动,让勤俭节约成为学校一道亮丽的风景吧!20.B21.示例:萤火虫是食肉动物,通常以蜗牛为食。萤火虫捕食蜗牛时,先将蜗牛“麻醉”,使之失去知觉,然后将蜗牛肉变成液体,方便吸食。22.示例:作者笔下形形式式的昆虫,不再是自然形态下的渺小的虫子,而是一个个顽强乐观的生命,他以人类的情感尊重和关爱这些可爱的小生命。在选文中,从“从萤火虫降生的那一刻一直到它最终老去,都一直在发光”“成年的雌性萤火虫亮着的是华丽的灯”“藏在动物身上的秘密,远比我们人类的书籍要深远”等描述的感悟中,无不洋溢着作者对萤火虫的热爱,对昆虫这种生命体的赞颂。正是这种对于生命的尊重和热爱,才会发出这样的赞颂。(能够结合选段内容言之成理即可)
相关试卷
这是一份广东省阳江市江城区2023-2024学年八年级下学期语文期末试题,共8页。
这是一份广东省阳江市江城区2022-2023学年八年级下学期期末语文试题(含答案),共11页。试卷主要包含了句子默写,填空题,选择题,综合性学习,名著阅读,对比阅读,现代文阅读,作文等内容,欢迎下载使用。
这是一份2023年广东省阳江市江城区中考二模语文试题(含答案),共11页。试卷主要包含了情景默写,填空题,选择题,综合性学习,课内阅读,课外阅读,现代文阅读,作文等内容,欢迎下载使用。

