2022年京改版(2013)化学中考复习第5章化学元素与物质组成的表示练习
展开2022年京改版(2013)化学中考复习第5章--化学元素与物质组成的表示
一、单选题
1.下列化学用语所表达的意义正确的是( )
A.2Al——2个铝元素 B.——氯离子
C.——镁元素显+2价 D.——硝酸钠
2.如图是某原子的结构示意图和对应元素在元素周期表中的信息。下列说法不正确的是
A.该元素为金属元素
B.该原子易失去电子
C.该原子核内中子数为13
D.该元素位于元素周期表的第三周期
3.如图是元素周期表中铱元素的相关信息,下列有关说法不正确的是( )
A.铱元素是金属元素 B.铱元素的原子序数为77
C.铱的化学式Ir2 D.铱元素的相对原质量为192.2
4.在新冠疫情防控过程中,人们使用的一种免洗洗手消毒液里含有三氯羟基二苯醚(简称三氯生,化学式为C12H7O2Cl3)。下列表述正确的是
A.三氯生由碳、氢、氧、氯元素组成
B.一个三氯生分子中含有一个氧分子
C.三氯生的相对分子质量为289.5g
D.三氯生中氢、氧元素质量比为7:2
5.小明在学习了《微粒的模型和符号》后,对一些科学符号中数字2的含义有如下理解,其中解释正确的是( )
A.2Na+:2个钠原子
B.H2O:一个水分子中含有一个氢分子
C.O2﹣:氧元素的化合价为﹣2价
D.2CO:2个一氧化碳分子
6.已知某氧原子的实际质量为mg,其相对原子质量为16。有一种铕(Eu)原子的相对原子质量为152,铕(Eu)原子的质量为
A. B. C. D.
7.2020年6月23日我国的北斗导航“收官之星”在西昌发射成功,北斗导航卫星系统采用铷原子钟提供精确时问,铷元素在元素周期表中的相关信息与铷原子的原子结构示意图如图所示。下列说法不正确的是
A.铷单质具有导电性
B.m的值是37,n的值是1
C.铷的相对原子质量为85.47
D.氯化铷的化学式为RbCl2
8.疫情防控期间用到一种免洗手消毒凝胶,其中含有正丙醇(化学式为C3H8O)。下列有关正丙醇的说法中正确的是
A.碳、氢、氧元素的质量比为3∶8∶1
B.正丙醇是由3个碳原子、8个氢原子、1个氧原子构成的
C.相对分子质量为60g
D.正丙醇由3种元素组成
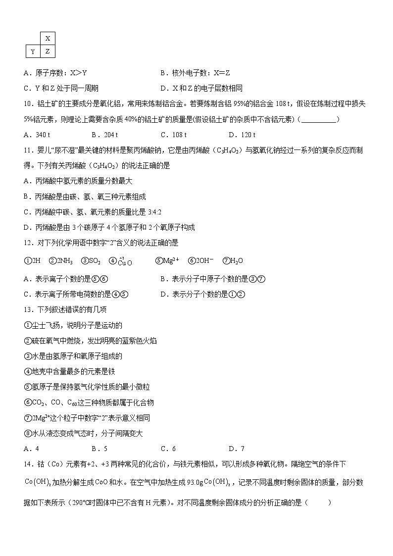
9.元素周期表是学习和研究化学的重要工具,如图是元素周期表的一部分,其中X、Y、Z代表三种不同的元素。下列说法中正确的是
A.原子序数:X>Y B.核外电子数:X=Z
C.Y和Z处于同一周期 D.X和Z的电子层数相同
10.铝土矿的主要成分是氧化铝,常用来炼制铝合金。若要炼制含铝95%的铝合金108 t,假设在炼制过程中损失5%铝元素,则理论上需要含杂质40%的铝土矿的质量是(假设铝土矿的杂质中不含铝元素)(__________)
A.340 t B.204 t C.108 t D.120 t
11.婴儿“尿不湿”最关键的材料是聚丙烯酸钠,它是由丙烯酸(C3H4O2)与氢氧化钠经过一系列的复杂反应而制得。下列有关丙烯酸(C3H4O2)的说法正确的是
A.丙烯酸中氢元素的质量分数最大
B.丙烯酸是由碳、氢、氧三种元素组成
C.丙烯酸中碳、氢、氧元素的质量比是3:4:2
D.丙烯酸是由3个碳原子4个氢原子和2个氧原子构成
12.对下列化学用语中数字“2”含义的说法正确的是
①2H ②2NH3 ③SO2 ④ ⑤Mg2+ ⑥2OH- ⑦H2O
A.表示离子个数的是⑤⑥ B.表示分子中原子个数的是③⑦
C.表示离子所带电荷数的是④⑤ D.表示分子个数的是①②
13.下列叙述错误的有几项
①尘士飞扬,说明分子是运动的
②硫在氧气中燃烧,发出明亮的蓝紫色火焰
③水是由氢原子和氧原子组成的
④地壳中含量最多的元素是铁
⑤氢原子是保持氢气化学性质的最小微粒
⑥CO2、CO、C60这三种物质都属于化合物
⑦2Mg2+这个粒子中数字“2”表示意义相同
⑧水从液态变成气态时,分子间隔变大
A.4 B.5 C.6 D.7
14.钴(Co)元素有+2、+3两种常见的化合价,与铁元素相似,可以形成多种氧化物。隔绝空气的条件下加热分解生成和水。在空气中加热生成93.0g,记录不同温度时剩余固体的质量,部分数据如下表所示(290℃时固体中已不含有H元素)。对不同温度剩余固体成分的分析正确的是( )
温度/℃ | 20 | 100 | 290 | 500 | 1000 |
剩余固体质量/g | 93.0 | 93.0 | 83.0 | 80.3 | 75.0 |
A.100~290℃:和 B.290℃:CoO
C.500°C: D.1000℃:
15.稀土有“工业的维生素”的美誉。钇是一种重要的稀土元素,下列说法中错误的是
A.钇属于金属元素
B.钇的原子序数是39
C.钇的相对原质量是88.91克
D.钇原子的核外电子数为39
二、填空题
16.如图表示的是地壳里所含各种元素的质量分数.请根据图回答下列问题:
(1)图中表示出的金属元素有________种;
(2)地壳中氢元素的含量为________;
(3)地壳中含量最多的非金属元素与含量最多的金属元素之间,能形成一种氧化物.此氧化物硬度极大,俗名刚玉,这种氧化物的化学式为________.
17.医用双氧水主要成分过氧化氢的化学式为___________,消毒时,产生的无色气泡是_____________,使用这种消毒液的优点是________________。
18.请用化学用语填空:
(1)苹果中含有大量水分,3个水分子的化学符号是___________。新鲜的苹果切开后因亚铁离子(符号是___________)被空气中的氧气氧化会很快变黄。
(2)M是地壳中含量最多的金属元素,它的氧化物的化学式为___________。
(3)某学习小组在帮助清理药品时,发现一瓶标签残缺盛有无色液体的试剂瓶(如图),你猜想这种试剂中的阴离子可能是___________。
(4)构成固体氯化钠的微粒是___________。
(5)森林中有着富含抗氧化防衰老的负氧离子。某种负氧离子()原子团是由一个氧分子俘获空气中一个自由电子后形成的微粒,每个中含有___________个电子。
(6)消毒剂双氧水中含有过氧化氢,过氧化氢中氧元素的化合价为___________。
19.碘元素对青少年智力发育影响较大,加碘盐通常在食盐中加碘酸钾(KIO3)。如图是超市销售的一种加碘盐标签上的部分文字说明。请回答问题:
(1)加碘盐是______(填“纯净物”或“混合物”);碘酸钾中的阳离子______(填离子符号)。
(2)每袋该食盐中碘元素的质量为_________mg。
(3)计算107g碘酸钾中含氧元素的质量_____(写计算过程)。
(4)中国营养学会推荐:一个18岁的青少年每天摄入碘元素的质量为0.15mg,假设碘的来源仅靠这种加碘食盐,该青年每天摄入这种食盐的质量为_________。
三、实验题
20.根据下图所示,按要求回答问题:
(1)写出图中带有标号仪器的名称:a_______
(2)实验室用加热氯酸钾和二氧化锰混合物的方法制取并收集的氧气时,应选用的装置是____和____(填字母序号),该反应的符号表达式为_______。
(3)检验氧气已集满的方法是_______。
(4)若实验室用加热高锰酸钾的方法制取并用排水法收集氧气,实验时应在试管口放一团棉花,其作用是____;用排水法收集氧气的合适时机是____,停止加热时,应先___,然后再____。
21.探究小组开展以下实验验证微粒的某些性质:
按下图所示安装两套装置,将一套静置于室温(20 ℃)环境下(图甲),另一套静置于50 ℃的热水上方(图乙)。
【资料】浓氨水易挥发出氨气;浓盐酸易挥发出氯化氢气体;氨气与氯化氢反应生成白色的氯化铵固体。
(1)实验中观察到的现象是:图乙装置中比图甲装置中_______(填“更早”或“更迟”)出现白烟(氯化铵)。
(2)用微粒的性质分析,这个现象说明了____________。小组的同学在两套装置中都发现:玻璃管中的白烟最先出现在中部偏右(图中虚线处)的位置。
(3)出现上述现象,可能是不同微粒的________不同的缘故。
(4)氨气(化学式为NH3)的相对分子质量为_______;氯化氢(化学式为HCl)的相对分子质量为__________。再结合(3)的假设,你认为能解释上述实验现象的原因是________________。
四、计算题
22.新型冠状肺炎在我国发生后,我省推出防治新冠肺炎的中医药“甘肃方剂”,成效明显。传统中药“金银花”的有效成分“绿原酸”具有抗菌杀毒的作用,其分子式为C16HxO9。已知绿原酸的相对分子质量为354,请你计算:
(1)C16HxO9中x=______________。
(2)“绿原酸”中碳元素和氧元素的质量比为_____________。
(3)“绿原酸”中氧元素的质量分数是____________(结果精确到0.1%)。
23.“舌尖上的中国”在央视上的热播让厨房再次成为人们施展厨艺的舞台。大多数厨师有个工作经验:炒菜时,又加料酒又加醋,可使菜变得香美可口,原因是醋中的乙酸与料酒中的乙醇生成乙酸乙酯。下表中是几种常见的酯,请完成下列问题:
酯的名称 | 甲酸甲酯 | 甲酸乙酯 | 乙酸甲酯 | 乙酸乙酯 |
化学式 | C2H4O2 | C3H6O2 | C3H6O2 | X |
(1)甲酸甲酯(C2H4O2)中碳元素、氢元素、氧元素的质量比为 _______;
(2)甲酸乙酯(C3H6O2)中碳元素的质量分数为_______(计算结果精确到0.1%);
(3)比较归纳是学习化学的重要方法,据表推测X的化学式为________。
参考答案:
1.B
2.C
3.C
4.A
5.D
6.A
7.D
8.D
9.C
10.A
11.B
12.B
13.C
14.C
15.C
16. (1) 6 0.76% (2) Al2O3
17. (1) H2O2 O2 (2) 无污染/安全
18.(1) 3H2O Fe2+
(2)Al2O3
(3)
(4)Na+、Cl-
(5)17
(6)
19.(1) 混合物 K+
(2)10
(3)107g碘酸钾中含氧元素的质量为:
(4)7.5g
20.(1) 集气瓶 B D或E (2) 排水法收集氧气,当集气瓶中水被完全排出有气泡冒出时氧气就满了;向上排空气法收集氧气时,把带火星木条放在集气瓶口,木条复燃说明满了 (3) 防止高锰酸钾粉末进入导管 气泡连续均匀冒出时 从水中取出导管 熄灭酒精灯
21. (1) 更早 温度越高,分子运动越快 (2) 运动速度 17 36.5 (3)分子的相对分子质量越大,分子运动的越慢
22.18;4:3;40.7%
23.(1)6:1:8;(2)48.6%;(3)C4H8O2
2022年京改版(2013)化学中考冲刺复习第5章化学元素与物质组成的表示练习: 这是一份2022年京改版(2013)化学中考冲刺复习第5章化学元素与物质组成的表示练习,共7页。试卷主要包含了单选题,填空题,实验题,计算题等内容,欢迎下载使用。
2022年京改版(2013)化学中考复习第7章---化学反应的定量研究 练习: 这是一份2022年京改版(2013)化学中考复习第7章---化学反应的定量研究 练习,共10页。试卷主要包含了单选题,填空题,实验题,计算题等内容,欢迎下载使用。
2022年京改版(2013)化学中考复习第6章燃烧的学问练习: 这是一份2022年京改版(2013)化学中考复习第6章燃烧的学问练习,共9页。试卷主要包含了单选题,填空题,实验题,计算题等内容,欢迎下载使用。

