2022届安徽省芜湖市第一中学高三下学期高考冲刺卷(二)文综地理试题含解析
展开一、单选题
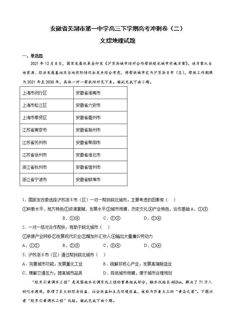
2021年12月8日,国家发展改革委印发《沪苏浙城市结对合作帮扶皖北城市实施方案》,该方案从当地资源、经济发展基础及当地实际情况出发并综合考虑,将帮扶城市定为沪苏浙8市(区),帮扶工作期限为2021年至2030年,具体一对一帮扶结对见下表。据此完成下面小题。
1.国家发改委选择沪苏浙8市(区)一对一帮扶皖北城市,主要考虑的因素有( )
①科教水平、地方特色②资源禀赋、发展水平③城市规模、历史文化④产业特色、合作基础A.①③B.①④C.②③D.②④
2.一对一结对合作帮扶,有助于皖北城市( )
①承接产业转移②发展现代农业③增加外汇收入④输出大量廉价劳动力
A.①②B.②③C.③④D.①④
3.沪苏浙8市(区)通过帮扶皖北城市( )
A.完善城市功能,发展重化工业B.疏解非核心产业,发展高端制造业
C.缓解交通压力,提高城市品质D.降低城市规模,便于城市合理规划
“胶东引黄调水工程”是我国南水北调东线工程的重要组成部分,输水线路长482km,解决了71万人的吃水困难,取得了巨大的经济效益、社会效益和生态环境效益,被称为齐鲁大上的“黄金之渠”。下图示意“胶东引黄调水工程”线路。据此完成下面小题。
4.综合考虑黄河流域的用水状况,“胶东引黄调水工程”调水时间一般选择在( )
A.3~5月份B.6~8月份
C.9~11月份D.12月至次年2月
5.“胶东引黄调水工程”对胶东半岛地理环境的主要影响是( )
A.增加森林覆盖率B.减缓地面下沉
C.减少了大气污染D.加剧水土流失
6.“胶东引黄调水工程”对胶东半岛经济社会发展的影响主要体现在( )
A.减轻土地盐碱化B.提高城市等级C.促进工农业发展D.改善环境质量
每年3月23日是世界气象日,2021年世界气象日的主题是“海洋、我们的气候和天气”。天气、气候,甚至我们呼吸的氧气,都由海洋调节,海洋是“天气加湿器”“调温空调机”“台风孵化器”“超级换风扇”。下图示意影响我国的主要季风路线。据此完成下面小题。
7.海洋被称为“天气加湿器”,主要是因为( )
A.植物蒸腾量小于陆地蒸发总量B.海洋蒸发总量远大于陆地蒸发总量
C.陆地蒸发总量大于河流蒸发量D.陆地蒸发总量远大于海洋蒸发总量
8.西南季风、南海季风和东南季风来临时( )
A.为我国西北地区带来大量降水B.南极圈内出现极昼现象
C.全球气压带、风带北移D.巴西热带草原正值雨季
9.海洋影响全球的天气和气候,根本原因是( )
A.海洋是地表最大的储热体B.海洋面积大蒸发量大
C.洋流能调节沿岸地区气候D.台风给陆地带来雨水
索马里半岛位于非洲大陆最东部,呈三角形向东北突出,东部沿海为平原,沿岸多沙丘,终年高温,干燥少雨。下图示意索马里半岛地理位置。据此完成下面小题。
10.索马里半岛东部沿岸沙丘的主要成因是( )
A.海水沉积B.海水侵蚀C.风力沉积D.流水沉积
11.索马里半岛东部7月常有大雾,关键在于( )
A.暖流带来暖湿气流B.西南季风带来大量水汽
C.沿岸地区气候湿润D.寒流促使水汽达到饱和
二、综合题
12.阅读图文材料,完成下列要求。
萨尔瓦多位于中美洲北部,南濒太平洋,是中美洲面积最小、人口最密集的国家。萨尔瓦多自然景观丰富,火山地形是最大的特色,多石灰石、石膏、金、银等矿藏,地热和水力资源丰富。农业是该国国民经济的支柱,耕地面积约为210.4万公顷,全国43.2%的人口从事农业生产,80%的农产品供出口,主要出口产品有咖啡、棉花、糖、虾等,主要进口工业原材料、燃料、工业制成品和消费品,工业基础薄弱。下图示意萨尔瓦多地理位置及河流分布。
(1)简述萨尔瓦多河流的水文特征。
(2)萨尔瓦多火山频发,说明主要原因及影响。
(3)分析萨尔瓦多发展农业的有利条件,并指出该国未来农业发展方向。
(4)萨尔瓦多工业基础薄弱,请你为该国工业发展献计献策。
13.阅读图文材料,完成下列要求。
克拉玛依市位于天山北坡准噶尔盆地西北缘、加依尔山南麓,是新中国成立后勘探开发的第一个大油田,生态环境脆弱。从20世纪90年代后期开始,克拉玛依市就开始了谋求城市转型之路的探索。1997年5月,额尔齐斯河至克拉玛依引水工程在克拉玛依市开工,至今已基本形成一条河、一片湿地、四片森林、六个湖泊的生态环境体系。在交通上,全市已基本形成较为完善的公路、铁路、航空网。克拉玛依市加快构建上中下游产业有效衔接,加快数字经济、文化旅游、金融服务等产业发展。下图示意克拉玛依市部分区域。
(1)简述克拉玛依市生态环境脆弱的自然原因。
(2)根据克拉玛依市发展历程,分析资源型城市发展过程中面临的主要问题。
(3)说明克拉玛依市实施转型的优势条件。
14.[选修3-旅游地理]
天目湖旅游度假区位于江苏省常州市溧阳市区南部8km,国家5A级旅游景区,是融观光、旅游、度假、会议等活动为一体、具有“行、游、住、食、购、娱”一条龙服务的省级旅游度假区。天目湖被誉为“江南明珠”“绿色仙境”,全区拥有300k㎡的生态保护区,区内坐落着沙河、大溪两座国家级大型水库。目前,天目湖凭借“水甜”“茶香”“鱼头鲜”这“三绝”,不但成为全国越来越多游客休闲度假的“打卡地”,更成为溧阳发展经济的“火车头”。下图示意天目湖景观。
指出天目湖可以开展的主要旅游活动,并说明溧阳发展天目湖旅游度假区的重要意义。
15.[选修6-环境保护]
土壤、地下水和农业农村生态环境保护关系到人们的“米袋子”“菜篮子”“水缸子”安全,关系到美丽中国建设,农业农村生态环境问题不容忽视。2022年1月初,我国7部门联合印发《“十四五”土壤、地下水和农村生态环境保护规划》,对土壤、地下水、农业农村生态环境保护工作作出系统部署和具体安排。下图示意农村臭水沟。
推测为改善农业农村生态环境可开展的具体工作。
上海市闵行区
安徽省淮南市
上海市松江区
安徽省六安市
上海市奉贤区
安徽省亳州市
江苏省南京市
安徽省滁州市
江苏省苏州市
安徽省阜阳市
江苏省徐州市
安徽省淮北市
浙江省杭州市
安徽省宿州市
浙江省宁波市
安徽省蚌埠市
参考答案:
1.D
2.A
3.B
【解析】
1.
根据材料信息"从当地资源、经济发展基础及当地实际情况出发并综合考虑”可知,沪苏浙8市(区)一对一帮扶皖北城市主要考虑的因素有资源禀赋、发展水平,②正确;从地理位置来看,浙江、江苏与安徽较近,地形存在较大的差异,且经济差异较大,在经济发展、产业基础等存在互补性,利于产业合作,④正确;两地的帮扶主要是产业和经济上的帮扶,城市规模和地方特色不是帮扶主要考虑的因素,①、③错误。综上所述,D正确,排除A、B、C选项。故选D。
2.
皖北是长三角发展中较落后的区域,通过一对一结对合作帮扶,皖北城市可以抓住承接产业转移的机遇,努力发展自身经济,缩小与长三角的差距,①正确;皖北是重要的粮食生产、仓储基地,可借助合作帮扶之力,发展现代农业,②正确;外汇收入是与国外进行贸易从产生的收益,浙江、江苏、安徽君为我国省份,国内省份的帮扶无法产生外汇,③错误;通过帮扶,安徽承接产业转移,所需的劳动力较多,可就地就业,不必大量输出劳动力,④错误。综上所述,A正确,排除B、C、D选项。故选A。
3.
沪苏浙8市(区)通过帮扶皖北城市可以疏解非核心产业,集中力量进行转型升级,发展高端制造业,增强核心竞争力,推动城市高质量发展,B正确;沪苏浙8市(区)经济较发达,科技水平较高,可重点发展附加值较高的第三产业和新兴工业。重化工业污染大,不适宜布局在沪苏浙8市(区),A错误;帮扶皖北城市没有导致人口减少,不能缓解城市交通压力,也不能降低城市规模,C、D错误。故选B。
【点睛】
产业转移的影响:
1.促进区域产业结构调整。
2.促进区域产业分工与合作。
3.改变了区域地理环境。
4.改变了劳动力就业的空间分布:我国的产业转移主要是从劳动密集型产业、加工制造业和资源型加工业开始,从发达地区向欠发达地区渐次推进。
4.D
5.B
6.C
【解析】
4.
“胶东引黄调水工程”位于温带季风气候区,冬春季降水少,夏秋季降水多。春季黄河水量少,而且此时黄河中下游地区农业用水量大,此时调水会影响农业生产(黄河是该地农业用水的主要来源),故A选项错误;夏秋季,胶东半岛降水丰富,水资源充足,同时夏季是黄河中下游地区农业生产的主要季节,此时调水会影响农业生产,故BC选项错误;冬季,胶东地区降水少,水资源缺乏,黄河含沙量小,水质较好,同时避开农业用水高峰,因而“胶东引黄调水工程"一般选择在冬季调水,故D选项正确。故选D。
5.
增加森林覆盖率不是“胶东引黄调水工程” 对胶东半岛的主要影响,故A选项错误;“胶东引黄调水工程”可以减轻胶东半岛水资源不足的问题,缓解因生产生活过度开采地下水面造成的地面下沉问题,故B选项正确;“胶东引黄调水工程”对大气污染没有影响,故C选项错误;影响水土流失的因素包括地形(坡度大)、降水(集中,且多暴雨)、植被覆盖率(覆盖率低)、土质(疏松)、人类活动(破坏地表植被)等,“胶东引黄调水工程”不会加剧胶东半岛的水土流失,故D选项错误。故选B。
6.
“胶东引黄调水工程”会使胶东地区地下水位上升,可能会使盐碱化加重,故A选项错误;影响城市等级的因素包括城市的地理位置、政治、经济、交通、科技等,所以提高城市等级不是“胶东引黄调水工程”对胶东半岛经济社会发展的主要影响,故B选项错误;“胶东引黄调水工程”有效缓解了胶东半岛缺水状况,促进了胶东半岛工农业的可持续发展,故C选项正确;改善环境质量不是该工程对胶东半岛经济社会发展的主要影响,故D选项错误。故选C。
【点睛】
调水工程的影响:有利影响——使调入区水量增加;为社会经济发展的需水要求提供基本保障;有利于回补地下水;有效遏制因缺水造成的生态环境恶化,保护湿地和生物多样性;不利影响——移民问题;给沿线地区水生生物生长带来不利影响;可能导致调入区及调水沿线地区土壤次生盐渍化等。
7.B
8.C
9.A
【解析】
7.
根据材料“海洋被称为“天气加湿器””,海洋面积大,海上蒸发的水汽量大,随水汽输送环节将水汽输送到陆地,形成降水。由此可知,海上蒸发是大气中水蒸气的主要来源。陆地蒸发总量包括河流蒸发量、植物蒸腾量等,AC表述正确,但与题意不符,排除AC。陆地蒸发来源受降水量影响,数量有限,因此海洋蒸发总量远大于陆地蒸发总量,B正确,D错误。故选B。
8.
西南季风、南海季风和东南季风来临时是北半球夏季,太阳直射北半球,全球气压带风带北移,C正确。此时南极附近出现极夜现象,B错误。巴西热带草原受信风影响大,正值干季,D错误。西北地区深居内陆,西南季风、南海季风和东南季风不能给我国西北地区带来大量降水,A错误。故选C。
9.
结合所学可知,地球大致三分陆地七分海洋,海洋面积大,海洋比热容比陆地大,吸收太阳的热量比陆地多,散热比陆地慢,因此海洋是地表最大的储热体,以热量传递的形式来影响全球的天气和气候,A正确。海洋面积大,蒸发量大,可以提供充足水汽,为沿海地区带来丰富的降水,B与题意不符,B错误。洋流能调节沿岸地区气候,与题意不符,C错误。台风给移动路线附近的陆地带来雨水,与题意不符,D错误。BCD都是以海洋储热为前提而发生的,是海洋影响全球气候和天气的具体表现,排除BCD。故选A。
【点睛】
海洋面积大,海洋比热容比陆地大,吸收太阳的热量比陆地多,散热比陆地慢,因而海洋是地表最大的储热体,以热量传递的形式来影响全球的天气和气候。北半球夏季,太阳直射北半球,全球气压带风带北移。
10.C
11.D
【解析】
10.
由题意,沙丘是由风力携带的沙子在风速减慢后沉积下来形成的地貌形态,属于风积地貌。索马里半岛东部终年高温,干燥少雨,植被稀少,沙源丰富,为沙丘形成提供环境和物质条件。索马里半岛地处北印度洋西岸,夏季盛行西南风,冬季盛行东北风,风力大,为沙丘形成提供动力条件,C对。沙丘为外力沉积作用形成,B错误;海水沉积一般形成沙滩等地貌,不会形成沙丘,流水沉积作用形成冲积扇、冲积平原及三角洲等流水沉积地貌,不会形成沙丘A、D错。故选C。
11.
由题意,当近地面空气中水汽达到过饱和状态时,就会产生浓雾。7月索马里半岛气温较高,蒸发强,空气中水汽充足,而同期沿岸有寒流经过,下垫面温度低,空气中的水汽遇较冷的下垫面,液化为小水滴,形成雾,A错,D对。半岛上的西南风从陆地上来,水汽少,B错。半岛为热带沙漠气候,气候干旱,C错。故选D。
【点睛】
索马里半岛地处热带,北印度洋西岸,全年高温。夏季因气压带风带季节移动,受到东南信风北移偏转形成的西南季风的影响,而西南季风来自陆地,水汽少,降水少,加之沿岸寒流,加剧了干旱。冬季受到东北风影响,沿岸地区地形平坦,缺少抬升降温无法形成大量降水。因此全年气候干旱,形成热带沙漠气候。
索马里半岛沿岸夏季的寒流是有西南风引起的上升补偿流。
12.(1)径流量季节变化大;有夏汛;流速快;含沙量小;无结冰期等。
(2)原因:位于板块消亡边界,地壳活跃,火山频发。利:火山灰增加土壤中有机物含量,使得土壤肥沃;产生矿产资源;地热资源丰富,火山旅游资源丰富等;弊:火山喷发会危及人类的生命和财产安全;引发火灾;淹没道路,降低能见度,影响交通;形成酸雨,造成农业减产;破坏生态系统稳定等。
(3)有利条件:纬度低,河流众多,水热条件好;河谷和河口三角洲地区,地势平坦,土壤肥沃等。方向:加大科技和资金投入,培育良种;进行农产品深加工,延长产业链,增加附加值;依靠独特地理环境,发展特色农产品等。
(4)加强基础设施建设,改善投资环境;吸引外资,加强国际合作;国家增加政策和资金的支持力度;利用水能和矿产发展相关工业等。
【解析】
【分析】
本题以中美洲北部萨尔瓦为情境,设置四道小题,考查河流的水文特征与农业区位因素等知识点,重点考查获取和解读信息的能力以及区域认知、综合思维等学科素养。
(1)
河流的水文特征主要从径流变化量、汛期、流速、含沙量与结冰期等角度来分析,从图中信息可以判断出该河流流量季节变化较大。由于夏季降水较多,有夏汛。并且地势起伏较大,流速较快。由于纬度比较低,气温比较高,所以无结冰期。植被较多,含沙量较小。
(2)
该地区火山频发,是由于位于环太平洋火山地震带上,属于板块消亡边界,地壳活跃,山活动较强,影响主要从有利和不利两个角度来说,从有利的角度来分析,火山灰能够增加土壤中的有机质,使土壤肥沃,并且产生一些矿产资源与地热资源,导致火山旅游资源较为丰富。从不利的角度来说,火山喷发害人类的生命财产安全,引起火灾,降低能见度,影响交通,淹没道路,形成酸雨,造成农业减产,破坏生态环境。
(3)
该地区发展农业的有利条件主要从气候,地形,土壤,水源的角度分析,从气候的角度来说,该地区纬度较低,热量条件较好。从水文的角度来说,该地区河流众多,水源充足。从地形的角度来说地势平坦,位于河口三角洲。从土壤的角度来说,土壤肥沃。未来农业的发展方向主要从加大技术投入,培育优良品种。进行深加工,延长产业链,提高产品的附加值以及发展特色农业等角度来分析。
(4)
为促进该地区的工业发展,主要从完善基础设施建设,吸引国外投资,加强国际间的合作并且颁发相应的政策与加大资金支持,利用当地丰富的水能与矿产资源发展相关产业等角度来分析。
13.(1)位于中纬度内陆地区,属典型的温带大陆性气候,干燥少雨:春秋季多大风天气,冬夏温差大,年降水较少;靠近冬季风源地.冬半年多风沙天气;大部分为戈壁滩.地表植被覆盖率低;大风.寒潮.冰雹等灾害天气频发等。
(2)经济发展过度依赖资源开发.形成单--化、重型化的产业结构;基础设施不完善:环境污染加剧;水资源短缺;土地资源破坏严重等。
(3)工业基础雄厚;独特的自然风光和民俗风情;靠近中亚地区.地理位置优越;生态修复建设成果显著:高速公路.铁路等基础设施完善,交通便利;政府支持力度大等。
【解析】
【分析】
本题以克拉玛依城市转型为背景材料,考查资源枯竭型城市经济发展过程中存在的问题以及转型的途径。考查学生获取和解读地理信息,调动和运用地理知识的能力,同时考查学生的区域认知水平、综合思维能力、地理实践力以及人地协调观的核心素养。
(1)
根据材料“克拉玛依市位于天山北坡准噶尔盆地西北缘、加依尔山南麓”可知,克拉玛依市位于中纬度内陆地区,属典型的温带大陆性气候,干燥少雨;准噶尔盆地西部有缺口,受山地狭管效应的影响,加上大陆性气候,春秋季多大风天气,冬夏温差大,年降水较少;位于西北内陆地区,冬季受亚洲高压影响,靠近冬季风源地,冬半年多风沙天气;由于大陆性气候,降水少,风力强劲,外力作用以风力侵蚀为主,地貌类型大部分为戈壁滩。降水少,植被稀疏,以草原荒漠为主,地表植被覆盖率低;大风,寒潮,冰雹等灾害天气频发等。
(2)
由材料“新中国成立后勘探开发的第一个大油田。”“从20世纪90年代后期开始,克拉玛依市就开始了谋求城市转型之路的探索”可知,克拉玛依在20世纪90年代以前经济以石油资源勘探开发为主,经济发展过度依赖资源开发,形成单一化、重型化的产业结构;由材料“在交通上,全市已基本形成较为完善的公路、铁路、航空网。”可知,在转型后,全市基本形成较完善的交通网络,说明在转型前面临着基础设施不完善的问题;长期依赖资源开发形成的石化工作,环境污染加剧;由材料“1997年5月,额尔齐斯河至克拉马依引水工程在克拉玛依市开工,至今已基本形成一条河、一片湿地、四片森林、六个湖泊的生态环境体系”可知,谋求转型过程中修建了引水工程,说明转型前面临着水资源短缺的问题,土地资源破坏严重等现象。
(3)
由材料“是新中国成立后勘探开发的第一个大油田”可知,工业发展较早,工业基础雄厚;克拉玛依位于西北内陆的新疆维吾尔族自治区,具有独特的自然风光和民俗风情;靠近中亚地区,地理位置优越,国际贸易活跃;由材料“1997年5月,额尔齐斯河至克拉马依引水工程在克拉玛依市开工,至今已基本形成一条河、一片湿地、四片森林、六个湖泊的生态环境体系”可知,生态修复建设成果显著;由材料“在交通上,全市已基本形成较为完善的公路、铁路、航空网。”可知,高速公路.铁路等基础设施完善,交通便利;由材料“从20世纪90年代后期开始,克拉玛依市就开始了谋求城市转型之路的探索”可知,政府支持力度大等。
14.活动:划船、垂钓、特色餐饮.农家乐体验.水上游乐活动.观光.徒步.摄影.公益研学、科普教育等。意义:带动溧阳相关产业发展.促进区域经济发展;完善基础设施建设提升人居环境质量;提供大量就业机会.增加居民收入;促进文化交流.提高人们生活品质等。
【解析】
【分析】
本题以天目湖旅游度假区为试题背景,涉及了旅游规划、旅游资源开发的影响等相关知识,考查学生获取和解读地理信息,描述和阐释地理事物、地理基本原理与规律,论证和探讨地理问题的能力,旨在培养学生的区域认知、综合思维和人地协调观等核心素养。
【详解】
活动:根据材料“区内坐落着沙河、大溪两座国家级大型水库。目前,天目湖凭借“水甜”“茶香”“鱼头鲜”这“三绝””可知,天目湖旅游度假区又大型水库,游客可以在库区划船、垂钓,利用水、茶、鱼头三绝发展特色餐饮,组织采茶、捕鱼等农家乐体验。根据材料“天目湖被誉为“江南明珠”“绿色仙境””可知,天目湖景色优美,可以发展水上游乐活动、观光、绕湖徒步、摄影记录美景,充分开发旅游资源的美学价值。根据材料“全区拥有300k㎡的生态保护区”可知,该地有很高的科学研究价值,可以利用生态保护区,发展公益研学,进行科普教育等。意义:根据材料“不但成为全国越来越多游客休闲度假的“打卡地”,更成为溧阳发展经济的“火车头””可知,天目湖旅游度假区的发展,促进了旅游业及溧阳相关产业发展,增加了本地的财政收入,促进区域经济发展。为提高旅游质量,不断完善基础设施建设,提升本地区的人居环境质量。旅游业及相关产业的发展,提供了大量就业机会,增加居民收入,提高了居民生活品质。外来游客的前来旅游,有利于不同区域文化的交往,促进文化交流等。
15.加强种植业的污染防治:着力推进养殖业污染防治;整治农村黑臭水体及农村生活污水:治理农村生活垃圾加强农村饮用水水源地环境保护;完善生态环境标准体系.提升生态环境监管力度.健全生态环境网络监测;加强农业农村生态环境执法.强化科技支撑等。
【解析】
【分析】
本题以改善农业农村生态环境为情境,设置一道小题,考查改善农业农村生态环境具体工作的知识点,重点考查获取和解读信息的能力以及区域认知、综合思维等学科素养。
【详解】
改善农业农村生态环境的具体工作主要从减少污染与恢复生态两个角度来分析,从减少污染的角度来说,可以加强农业污染的防治,减少养殖业的污染,治理农村污水,治理垃圾。从恢复生态的角度来说,应注重对水源的保护,完善生态环境标准体系,提升环境监管力度,健全生态环境的网络监测,加强对于农村生态环境的执法,并且注重治理污染科技的提升。
2023届河南省郑州市中牟县第一高级中学高三下学期高考押题卷文综地理试题(含解析): 这是一份2023届河南省郑州市中牟县第一高级中学高三下学期高考押题卷文综地理试题(含解析),共12页。试卷主要包含了选择题组,综合题等内容,欢迎下载使用。
2023届安徽省滁州市定远县民族中学高三一模文综地理试题(含解析): 这是一份2023届安徽省滁州市定远县民族中学高三一模文综地理试题(含解析),共11页。试卷主要包含了选择题组,综合题等内容,欢迎下载使用。
2023届安徽省合肥市第八中学高三下学期最后一卷文综地理试题(含解析): 这是一份2023届安徽省合肥市第八中学高三下学期最后一卷文综地理试题(含解析),共12页。试卷主要包含了选择题组,综合题等内容,欢迎下载使用。

