小升初语文专题练习 板块1 字音5 模拟考场(答案位于文档末)
展开
这是一份小升初语文专题练习 板块1 字音5 模拟考场(答案位于文档末),共1页。
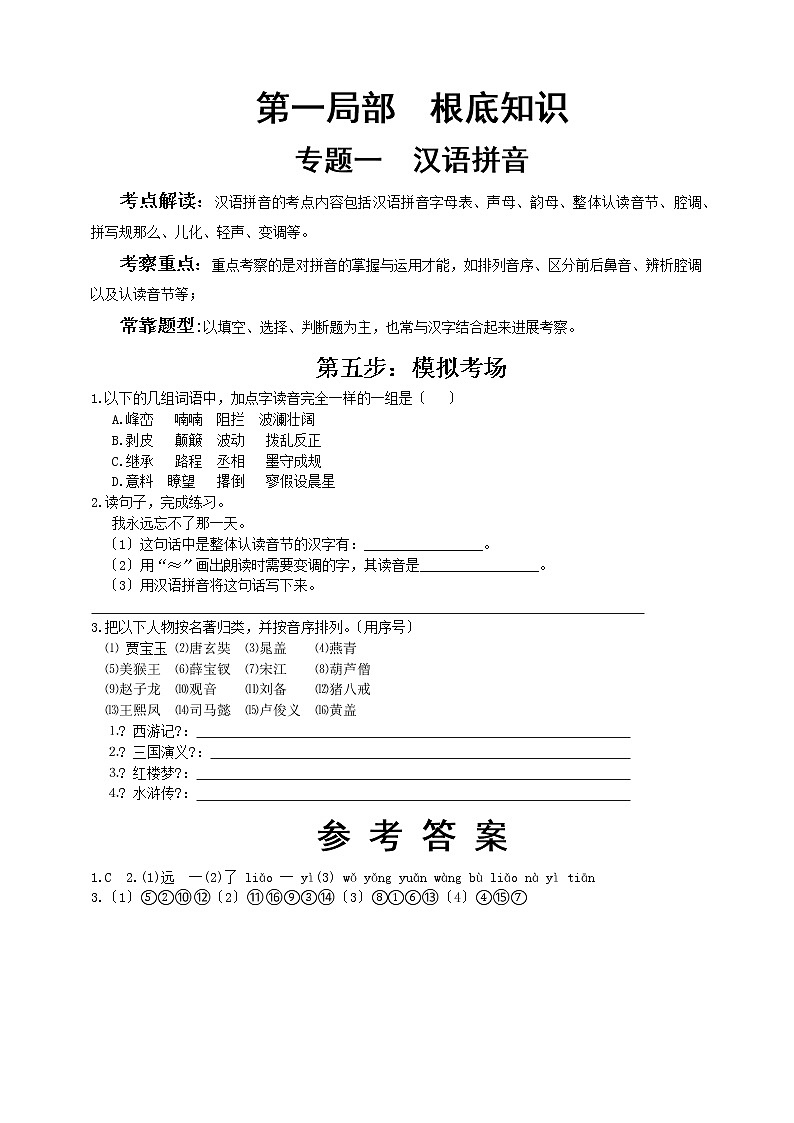
第一局部 根底知识专题一 汉语拼音考点解读:汉语拼音的考点内容包括汉语拼音字母表、声母、韵母、整体认读音节、腔调、拼写规那么、儿化、轻声、变调等。考察重点:重点考察的是对拼音的掌握与运用才能,如排列音序、区分前后鼻音、辨析腔调以及认读音节等;常靠题型:以填空、选择、判断题为主,也常与汉字结合起来进展考察。第五步:模拟考场1.以下的几组词语中,加点字读音完全一样的一组是〔 〕 A.峰峦 喃喃 阻拦 波澜壮阔 B.剥皮 颠簸 波动 拨乱反正 C.继承 路程 丞相 墨守成规 D.意料 瞭望 撂倒 寥假设晨星2.读句子,完成练习。 我永远忘不了那一天。 〔1〕这句话中是整体认读音节的汉字有:_________________。 〔2〕用“≈〞画出朗读时需要变调的字,其读音是_________________。 〔3〕用汉语拼音将这句话写下来。 3.把以下人物按名著归类,并按音序排列。〔用序号〕 ⑴ 贾宝玉 ⑵唐玄奘 ⑶晁盖 ⑷燕青 ⑸美猴王 ⑹薛宝钗 ⑺宋江 ⑻葫芦僧 ⑼赵子龙 ⑽观音 ⑾刘备 ⑿猪八戒 ⒀王熙凤 ⒁司马懿 ⒂卢俊义 ⒃黄盖 ⒈? 西游记?: ⒉? 三国演义?: ⒊? 红楼梦?: ⒋? 水浒传?: 参 考 答 案1.C 2.(1)远 一(2)了 liǎo 一 yì(3) wǒ yǒng yuǎn wàng bù liǎo nà yì tiān3.〔1〕⑤②⑩⑫〔2〕⑪⑯⑨③⑭〔3〕⑧①⑥⑬〔4〕④⑮⑦
相关试卷
这是一份小升初语文专题练习 板块1 字形4 能力提升(答案位于文档末),共8页。试卷主要包含了根据笔画名称填写笔画,写出以下汉字的部首,按偏旁写字组词,加偏旁写字组词,形近字组词,多音字组词,查字典,按要求填表等内容,欢迎下载使用。
这是一份小升初语文专题练习 板块1 字形1 知识梳理(答案位于文档末),共6页。试卷主要包含了笔画,笔顺,偏旁部首,间架构造,多音字,错别字,汉字的造字法,查字典等内容,欢迎下载使用。
这是一份小升初语文专题练习 板块1 字音1 知识梳理(答案位于文档末),共3页。

