- 2022汕头度高二下学期期末考试政治含答案 试卷 1 次下载
- 2022汕头度高二下学期期末考试历史含答案 试卷 1 次下载
- 2022汕头度高二下学期期末考试地理无答案 试卷 1 次下载
- 2022汕头度高二下学期期末考试物理含答案 试卷 3 次下载
- 2022汕头度高二下学期期末考试化学含答案 试卷 2 次下载
2022汕头度高二下学期期末考试生物含答案
展开汕头市2021~2022学年度普通高中教学质量监测
高二生物
一、选择题
1. 醉酒患者语无伦次、言语含糊,表明酒精麻痹了言语区中的()
A. H区 B. S区 C. W区 D. V区
【答案】B
2. 关于动物细胞中重要化合物的叙述错误的是()
A. 磷脂存在于所有细胞中,被自由基攻击可引起细胞衰老
B. DNA发生基因突变累积可引起细胞癌变
C. 分布在内脏器官周围的脂肪具有缓冲减压的作用
D. 抗体均为蛋白质,对机体只有利而无害
【答案】D
3. 下列各项生命活动中,通常“双向”进行的是()
A. 发生膝跳反射时兴奋在神经纤维的传导
B. 草原生态系统中狼和兔间的信息传递
C. 人体组织液和淋巴液之间的流动
D. 植物根尖生长素的极性运输
【答案】B
4. 设置对照是生物实验中常用的方法,下列关于对照类型的叙述错误的是()
A. 检测生物组织中的还原糖实验中,可增加蔗糖溶液作为标准对照
B. 探究酵母菌细胞的呼吸方式实验中,有氧条件和无氧条件形成相互对照
C. 探索2,4-D促进扦插枝条生根的最适浓度正式实验中,可不设置蒸馏水处理作为空白对照
D. 公鸡睾丸分泌雄激素的研究中,睾丸摘除与重新移植的处理形成自身前后对照
【答案】A
5. “儿童疾走追黄蝶,飞入菜花无处寻”(宋·杨万里《宿新市徐公店》),此诗句中蕴含的生物学原理是()
A. 生物的变异现象
B. 种间互利共生关系
C. 生物具有适应环境的特征
D. 信息传递可以调节种群的繁衍
【答案】C
6. 家庭制作泡菜过程中,乳酸菌产生的乳酸可以抑制其他微生物的生长。当环境中的乳酸积累到一定浓度时,又会抑制乳酸菌自身的增殖。下列描述正确的是()
A. 封坛前,发酵液应进行灭菌处理,防止杂菌的污染
B. 乳酸菌在无氧条件下通过有丝分裂迅速增殖
C. 在发酵过程中,乳酸菌种群的数量变化可以呈“S”形增长
D. 因为亚硝酸盐会致癌,所以在亚硝酸盐含量较低时食用泡菜较安全
【答案】C
7. 抗菌药物一般是指具有杀菌或抑菌活性的药物,包括各种抗生素等。抗菌药物能通过影响细菌遗传信息的传递进而抑制细菌生长。以下抗菌药物作用机制的描述正确的是()
选项 | 抗菌药物 | 抗菌机制 |
A | 氧氟沙星 | 通过抑制细菌解旋酶的活性,影响解旋酶破坏磷酸二酯键,阻止细菌DNA的复制 |
B | 利福平 | 与RNA聚合酶结合,阻断RNA聚合酶催化脱氧核糖核苷酸连接,从而阻断DNA转录过程 |
C | 链霉素 | 诱导tRNA的密码子与mRNA的反密码子错误匹配,导致异常蛋白质的合成 |
D | 氯霉素 | 能与细菌核糖体结合,抑制细菌肽链的延伸,也能与人体细胞线粒体内的核糖体结合,对人体有一定毒性 |
A. A B. B C. C D. D
【答案】D
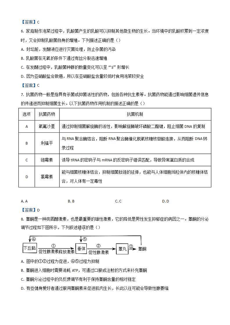
8. 睾酮是一种类固醇激素,也是最重要的雄性激素,它的降低是男性发生抑郁症的病因之一。睾酮的分泌调节过程如下图所示,下列叙述错误的是()
A. 图中的①②过程为促进,④⑤过程为抑制
B. 睾酮进入细胞时需要消耗ATP,可通过口服或注射的方式来补充睾酮
C. 睾酮分泌过程中的负反馈调节有利于保持睾酮含量的相对稳定
D. 有些健身爱好者通过服用睾酮素来促进肌肉生长,长此以往可能会导致性腺萎缩
【答案】B
9. 脊髓性肌萎缩症(简称SMA)是一种单基因遗传病,在我国人群中的发病率约为1/10000。2021年,经国家医保局的积极努力,其特效药——诺西那生钠注射液由70万元/针降价至约3万元/针,并纳入医保目录。下图为某家庭中的SMA遗传系谱图,下列叙述正确的是()
A. 在自然人群中,该遗传病患者一般女性多于男性
B. Ⅱ-3基因型不确定,所以无法推测Ⅲ-1患病的概率
C. Ⅰ-1和Ⅰ-2再生患病后代的概率是1/4
D. 可通过产前B超检查诊断Ⅲ-1是否患病
【答案】C
10. 图1为细胞毒性T细胞通过表面受体(TCR)识别抗原呈递细胞呈递的肿瘤抗原后被激活,进而攻击肿瘤细胞的示意图。图2为肿瘤细胞发生免疫逃逸机制示意图。肿瘤细胞大量表达PD-L1,与活化的T细胞表面的PD-1结合,抑制T细胞活化,逃避T细胞的攻击。下列叙述错误的是()
A. 细胞毒性T细胞识别肿瘤细胞并使之裂解死亡,体现免疫系统的自稳和监视功能
B. 细胞毒性T细胞分泌毒素使肿瘤细胞裂解死亡,该过程是细胞凋亡
C. 细胞毒性T细胞受肿瘤抗原刺激后增殖分化为新的细胞毒性T细胞和记忆T细胞
D. 向肿瘤患者体内注入抗PD-L1抗体,有助于解除肿瘤细胞对T细胞活化抑制
【答案】A
11. 有丝分裂中,若出现单附着染色体(如图所示,染色体的着丝粒只与一侧的纺锤丝相连),则在Mad2蛋白的作用下,细胞将延缓后期的起始。Mad2蛋白位于染色体的着丝粒上,当染色体着丝粒与两极纺锤丝相连并正确排列在赤道板上时,该蛋白消失;研究发现,当染色体受到两极相等拉力时,该蛋白也会消失。下列有关叙述错误的是()
A. 有丝分裂中期正常排列的双附着染色体上无Mad2蛋白
B. 对单附着染色体人为提供对极同等拉力,可能促进细胞进入后期
C. Mad2蛋白异常可能会导致子细胞发生染色体数目变异
D. 秋水仙素处理使得细胞染色体数目加倍的原因是破坏了Mad2蛋白
【答案】D
12. 测定水样是否符合饮用水卫生标准,常用滤膜法测定大肠杆菌的数目。滤膜法的大致流程如图所示:用滤膜过滤待测水样→水样中的细菌留在滤膜上→将滤膜转移到伊红-亚甲蓝琼脂培养基(EMB培养基)上培养→统计菌落数目。某同学尝试按照上述方法进行测定,无菌操作下将10ml待测水样加入到90ml无菌水中,稀释后的100mL菌液通过滤膜法测得EMB培养基上的菌落数平均为124,黑色菌落数平均为34。关于实验的叙述正确的是()
A. 从功能上分类,EMB培养基属于选择培养基
B. 过滤待测水样用到的滤杯、滤膜和滤瓶需要进行消毒处理
C. 将完成过滤之后的滤膜紧贴在EMB培养基上完成接种操作
D. 根据该同学实验数据可推测1升待测水样中的大肠杆菌数目为340个
【答案】C
二、选择题
13. 锁阳是一种多年生肉质草本,无叶绿素,可入药,具有补肾阳、益精血、润肠通便等功效。锁阳种籽被包裹的十分严实而无法脱落,其根部会生出一种白色的小虫——锁阳虫。锁阳虫从底部沿锁阳内部逐渐向上吃空锁阳,直至顶部。锁阳籽沿空洞掉入底部并随着锁阳内部水分进入另一种植物白刺根部,从其根部获取营养物质,迅速成长,壮大。下列分析正确的是()
A. 锁阳属于生产者,其种籽被严实包裹是长期自然选择的结果
B. 锁阳入药体现了生物多样性的间接价值
C. 锁阳和锁阳虫、锁阳和白刺的种间关系分别为互利共生和寄生
D. 锁阳同化的能量去向包括自身的呼吸作用散失、用于自身生长发育繁殖、流入锁阳虫、被分解者利用
【答案】C
14. 2022年1月7日,马兰里医学中心成功将猪心脏移植到一名57岁的心脏病患者身上,虽然这颗心脏仅仅存活了2个月时间,但仍然为异种器官移植的可行性提供了可观的数据。为了减低免疫排斥反应,研究者借助CRISPR/Cas9技术对移植的猪心脏进行了基因编辑。CRISPR/Cas9系统主要由向导RNA(sgRNA)和Cas9蛋白两部分组成,sgRNA可引导Cas9蛋白到特定基因位点进行切割,其机制如图所示。下列说法正确的是( )
A. sgRNA通过碱基互补配对原则识别目标DNA分子,Cas9蛋白的功能与DNA连接酶相似
B. 若要利用CRISPR/Cas9技术将一个基因从目标DNA分子上去除,通常需设计两个序列不同的sgRNA
C. CRISPR/Cas9技术编辑基因有时会因sgRNA错误结合而出现“脱靶”现象,一般sgRNA序列越短,脱靶率越低
D. 接受器官移植的受体往往需服用免疫抑制剂来防止出现过敏现象
【答案】B
15. 茉莉酸(JA)是植物应对机械伤害的重要激素,能够促进相关抗性基因的表达,但植物防御反应过度会抑制自身的生长发育,因此在JA作用后,植物适时抑制相关抗性基因的表达对生存十分重要。为研究上述调控机制,研究者对野生型和JA受体突变型番茄幼苗机械损伤处理。检测叶片细胞中相关基因表达情况,结果如图所示,下列相关表述错误的是()
A. 植物激素具有微量高效的作用特点,但是植物体还是需要源源不断地合成植物激素
B. 植物受到损伤,释放的JA与受体结合,启动相关抗性基因表达实现对伤害的防御
C. 检测结果可推测,MYC和MTB蛋白均参与JA的信号调控,MYC蛋白与抑制相关抗性基因的表达无关
D. 检测结果可推测,MYC蛋白可作用于控制MTB蛋白合成的基因,促进该基因表达
【答案】C
16. CIB品系果蝇具有一条正常的X染色体(X+)和一条含CIB区段的X染色体(XCIB),其中C表示染色体上的倒位区,可抑制X染色体间非姐妹染色单体互换;I为雄性果蝇胚胎致死的隐性基因;B为显性棒眼基因。已知CIB品系可用于隐性突变和致死突变的检测,某研究人员开展了相关的实验来探究经过X射线照射的正常眼雄果蝇其X染色体是否发生隐性突变,下列说法错误的是()
A. 品系果蝇C区发生的变异类型是染色体结构变异
B. CIB品系果蝇和正常眼雄果蝇交配,后代中棒眼雌果蝇所占比例1/3
C. 可通过XCIBXCIB和X+Y交配,来生产大量CIB品系果蝇
D. 用野生正常眼雄果蝇和图中F1的棒眼雌果蝇杂交,若后代雄果蝇表现为新性状,可证明正常眼雄果蝇的X染色体发生了隐性突变
【答案】C
三、非选择题
17. 2022年2月6日,中国女足3∶2逆转韩国女足夺冠,时隔16年重返亚洲之巅。在赛场上,女足队员们英姿飒爽,一扑一堵一传一射,拼尽全力,坚持到最后一刻。比赛过程中运动员体内进行着各种生命活动的调节。
(1)在补时阶段,女足姑娘王晓雪在面对韩国队员近距离抽射足球时,背手用胸膛挡球,这个过程属于___________反射。
(2)人体运动时,产热的主要器官是___________。刚比赛完,运动员们的体温略有升高,此过程人体的产热量___________散热量。
(3)运动员在球场上长时间奔跑会消耗大量的能量,机体会通过位于___________的血糖平衡调节中枢来调节血糖的平衡。机体血糖的来源除肠道中食物的消化和吸收外,还有__________________。
(4)运动员大量出汗后,水分和无机盐流失,此时应补充适量的____________;但如果饮水过量,人会出现“水中毒”现象。“水中毒”时,人体神经系统的兴奋性会降低,原因可能是______________________。
【答案】(1)条件(2) ①. 骨骼肌 ②. 大于
(3) ①. 下丘脑 ②. 肝糖原的分解以及脂肪等非糖物质的转化
(4) ①. 盐水/淡盐水/葡萄糖盐水/生理盐水 ②. 组织液中的钠离子浓度下降
18. 为应对干旱、高盐、低温等不利环境因素,植物在长期进化过程中形成了一系列胁迫响应机制。CIPK基因在响应上述非生物胁迫时具有重要作用。为了探究OsCIPK12基因(水稻的CIPK基因之一)是否与水稻的干旱耐受性相关,研究人员通过转基因技术得到了三个OsCIPK12基因过表达株系(T4、T8、T11),并对转基因植株进行了抗逆性实验,部分结果如图1、2所示。图3为水稻气孔开闭机制示意图,当组成气孔的细胞——保卫细胞吸水时,气孔打开,反之气孔关闭。据此分析回答下列问题:
(1)据图1结果推测,过表达OsCIPK12水稻植株的耐旱性比野生型的___________,由此判断,OsCIPK12基因与水稻的干旱胁迫响应有关。上述实验中,通过构建过表达OsCIPK12株系来探究OsCIPK12基因响应干旱胁迫的机制,体现了自变量控制的____________(“加法”或“减法”)原理。
(2)干旱胁迫下,测得野生型水稻植株的气孔导度下降,导致CO2吸收速率____________,____________速率下降,最终光合速率下降。研究发现,干旱严重时,细胞内水分亏损还会导致叶绿体超微结构破坏,使得类囊体薄膜上的______________________减少,从而直接影响光反应。
(3)已知可溶性糖可作为细胞的渗透调节物质,结合实验结果推测,过表达OsCIPK12株系水稻抗旱性强,原因可能是____________________,从而确保光合作用的正常进行。
(4)植物在响应干旱胁迫的过程中,____________(填主要相关植物激素)的含量会增加。综合上述实验可说明,植物生长发育的调控,是由激素调节、____________调控和____________调节共同完成的。
【答案】(1) ①. 强 ②. 加法
(2) ①. 下降 ②. 暗反应 ③. 光合色素(和酶)/色素/叶绿素和类胡萝卜素
(3)干旱胁迫下,保卫细胞内积累了较多可溶性糖,细胞的渗透压/浓度提高, 维持气孔的开放,保证对 CO2的吸收
(4) ①. 脱落酸 ②. 基因表达 ③. 环境(因素)
19. 广东省海岸线长,沿海湿地资源丰富。研究者于2016年——2019年对进行越冬水鸟观测,研究两地越冬水鸟群落多样性,以此识别广东沿海湿地生态环境主要问题,评估生态系统的稳定性。
(1)____________是区别不同群落的重要特征。一个群落中的物种数目,称为____________。
(2)据历史记载,1960-1980年间汕头沿海湿地的优势水鸟为豆雁和其他大型雁类,而此研究期间记录到的优势种为黑腹滨鹬、凤头潜鸭等5个小型物种,意味着在过去这些年间汕头沿海湿地发生了____________。
(3)下表是广东西部雷州湾和东部汕头沿海湿地两地观测到的越冬水鸟主要类型及主要占比:
水鸟类型 | 物种组成 | 物种数目 | ||
雷州湾 | 汕头沿海 | 雷州湾 | 汕头沿海 | |
鸻形目 | 68.6% | 50.0% | 93.2% | 55.4% |
鹳形目 | 17.6% | 15.2% | <5% | 14.8% |
雁形目 | <10% | 21.7% | <5% | 29.2% |
由表格数据可推测,汕头沿海湿地越冬水鸟的分布较____________(“聚集”或“分散”)。研究发现,雷州湾和汕头沿海湿地的水鸟物种多样性在统计学上无差异,而汕头沿海越冬水鸟群落的功能分异度(如食性分异度和取食层分异度等)均显著高于雷州湾。功能分异度是定量衡量群落功能多样性的指标之一,功能分异度越大,表明种间生态位互补性越强,竞争作用越弱。结合上述结果推测,汕头沿海湿地的生态环境比雷州湾的____________(“简单”或“复杂”),能为更多不同类型的水鸟提供 。
(4)为整治汕头沿海湿地环境,汕头市龙湖区于2020年度提出了“新津河湿地生态修复项目”,该项目提出将开展相关区域的污染物清理等措施,提升湿地的自我恢复力,同时建设湿地公园,提升景观效果,打造“人与自然和谐相处”的靓丽风景。这体现了生态工程建设的_________________原理。打造湿地人工红树林时,往往考虑种植多种红树植物,从生态系统稳定性的角度分析,原因是__________________。
【答案】(1) ①. 物种组成 ②. (物种)丰富度
(2)次生演替/群落演替/演替
(3) ①. 分散 ②. 复杂 ③. 食物条件和栖息空间
(4) ①. 自生/整体/自生和整体 ②. 生态系统中的组分越多,食物网越复杂/营养结构越复杂,其自我调节能 力越强/抵抗力稳定性越强
20. “基因敲除”常利用转基因技术将外源基因(目的基因)插入基因组的特定位点,使原位点的基因功能丧失,插入的外源基因可正常表达。科研人员通过一定方法得到了含青霉素抗性基因的C2和C5突变体植株。与野生型相比较,C2和C5根毛(主要位于主根成熟区外侧)长度或主根长度也发生了一定的变化,如下图所示。
(1)如图所示,C5植株的根毛长度与野生型相比_______________,主根长度与野生型相比_____________。研究发现,C5植株根部的分生细胞在有丝分裂时缺乏一种周期性出现和消失的酶,这种酶与纤维素的合成有关,由此可得出基因和性状的关系是________________________。
(2)据图推测C2的基因被“敲除”后,很可能影响了细胞的____________生长。(填“分裂”或“伸长”),你的判断依据是______________________。
(3)均为C2和C5突变体杂交,F1根毛长度和主根长度全部表现为野生型性状,说明这两种突变均为___________(填“显性”或“隐性”)突变。让F1植株随机授粉,将所得的种子播种在含有青霉素的培养基中,发现有1%的种子不能完成萌发(有青霉素抗性基因即可萌发)。科研人员推测这两对基因位于___________(填“一对”或“两对”)同源染色体上,理由是__________________。
【答案】(1) ①. 无显著差异 ②. 较短 ③. 基因通过控制酶的合成来控制代谢过程,进而控制生物体的性状
(2) ①. 伸长 ②. 根毛细胞是成熟植物细胞/高度分化细胞,失去分裂能力
(3) ①. 隐性 ②. 一对 ③. 若突变基因位于两对同源染色体上,F2中不能萌发的个体比例应接近 1/16(或 F1双杂合子交配的后代中,不能萌发个体(显性纯合子)为 1%,不符合自由组合的比例
21. 12年11月,国家医保局在上海进行第六批国家组织胰岛素集中量采购工作,是胰岛素首次进入国家集采。目前人胰岛素可利用转基因植物进行生产,为药品生产提供新原材料,因此转基因植物又被称为“分子农业”。
(1)获取人的胰岛素基因时,先从正常人体内获取____________细胞的mRNA,再通过____________过程获得cDNA,最终筛选获得胰岛素基因。
(2)通过____________法将人的胰岛素基因导入某种植物细胞,需要先构建由启动子、目的基因、标记基因、终止子等组成的重组Ti质粒,其中启动子的作用是________________________。下图为胰岛素基因和质粒的限制酶切点分布,限制酶的识别序列及切割位点如表格所示,要构建重组质粒,最好选择的酶是____________。
限制酶 | MboI | BamHI | XbaI | BclI |
识别序列及切割位点 | -↓GATC- | -G↓GATCC- | -T↓CTAGA- | -T↓GATCA- |
(3)如下图所示,为检验T-DNA是否整合到该植物细胞的染色体上,研究者根据T-DNA插入位置的序列和T-DNA序列设计了3种引物,最好选择_____________两种引物进行PCR。
(4)完成转化后的植物体细胞再经_____________技术培育成转基因植株,或者通过_____________技术进行细胞产物的工厂化生产,最终获得胰岛素。与利用大肠杆菌发酵生产药用蛋白相比,利用转基因植物进行生产胰岛素的优势是__________________________。
【答案】(1) ①. 胰岛 B ②. 逆转录##反转录
(2) ①. 农杆菌转化 ②. 作为 RNA 聚合酶识别、结合的位点,驱动基因转录 ③. MboI 和 BamHI或MboI 和 XbaI(3)Ⅰ、Ⅲ引物
(4) ①. 植物组织培养 ②. 植物细胞培养 ③. 植物具有内质网和高尔基体,可对翻译后的蛋白进行加工
2024汕头潮阳区高二上学期期末考试生物PDF版含答案: 这是一份2024汕头潮阳区高二上学期期末考试生物PDF版含答案,共9页。
广东省汕头市2022-2023学年高二下学期期末考试生物试题: 这是一份广东省汕头市2022-2023学年高二下学期期末考试生物试题,共8页。
2021-2022学年广东省汕头市高二下学期期末考试 生物 Word版: 这是一份2021-2022学年广东省汕头市高二下学期期末考试 生物 Word版,共12页。试卷主要包含了选择题,非选择题等内容,欢迎下载使用。

