高考地理一轮复习第10讲气候类型课后达标检测含答案
展开(2019·深圳模拟)在全球范围内,云层分布面积、纬度或高度的变化将影响全球的温度。在其他条件相同的情况下,低空云能遮挡入射阳光(强于云层的温室效应),高空云能大量困住云层下的热量(强于云层的削弱作用)。研究发现,自20世纪80年代以来,随着全球气候变暖,云层多少没有明显变化,但高空云升高(云层厚度和成分无明显变化)、中纬度低层云向两极移动的趋势明显。据此回答1~3题。
1.随着全球气候变暖,中纬度低层云向两极移动表明( )
A.极地东风减弱
B.中纬西风减弱
C.低纬信风减弱
D.副热带高压减弱
2.高空云升高较明显的季节及其气候效应是( )
A.夏季、变冷B.夏季、变暖
C.冬季、变冷 D.冬季、变暖
3.中纬度低空云向两极移动将加剧全球气候变暖,其原因是使到达地面的太阳辐射( )
A.中低纬度增多,高纬度也增多
B.中低纬度减少,但高纬度增多
C.中低纬度增多量大于高纬度减少量
D.中低纬度增多量少于高纬度减少量
解析:第1题,中纬度风带为西风带,两侧风带、气压带分别是高纬度的极地东风带、副极地低气压带,低纬度的信风带、副热带高气压带。中纬度低层云向两极移动明显,说明西风增强,或起阻挡作用的风力(极地东风)减弱。第2题,高空云是近地面大气上升过程中水汽凝结而成的,其高度取决于大气上升的高度,夏季气温高而对流上升高度大,故夏季高空云升高较明显。由“高空云能大量困住云层下的热量”,可知其气候效应是使气候变暖。第3题,由“低空云能遮挡入射阳光”可知,低空云向两极移动,会使高纬度到达地面的太阳辐射减少,但同时会使中低纬度到达地面的太阳辐射增加;因中低纬度太阳高度大于高纬度,则地球得到的太阳辐射总量增加,从而加剧全球气候变暖。
答案:1.A 2.B 3.C
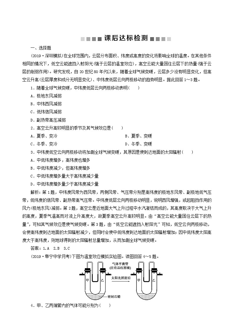
(2019·阜宁中学月考)下图为温室效应模拟实验图。读图回答4~5题。
4.甲、乙两端管内的气体可能分别为( )
A.都是空气B.都是二氧化碳
C.二氧化碳和空气 D.空气和二氧化碳
5.实验效果( )
A.阴天比晴天好
B.石蜡上铺砂石比不铺砂石好
C.早晚比中午好
D.管内二氧化碳浓度低比高好
解析:第4题,读图,阳光照射后,甲管气体吸热快,体积膨胀快,品红溶液向乙管方向移动。两管内气体一定不同,A、B错。甲、乙两端管内的气体可能分别为二氧化碳和空气,二氧化碳是温室气体,比空气吸热快,体积膨胀快,C对,D错。第5题,实验效果阴天比晴天差,晴天时太阳光照充足,A错。石蜡上铺砂石比不铺砂石好,砂石吸热快,管内升温快,B对。早晚光照较弱,不如中午光照好,C错。管内二氧化碳浓度低比高差,浓度越高,吸热、保温效果越强,D错。
答案:4.C 5.B
负积温是指一年内日平均气温<0 ℃持续期间日平均气温之和的绝对值。负积温500 ℃为冬小麦与春小麦的种植界线。近60年来,在气候变暖的背景下,宁夏冬小麦种植面积不断扩大,引种品种多样化。下图示意不同时期宁夏负积温的空间分布。据此回答6~8题。
6.影响银川与西吉负积温差异的主要因素是( )
A.纬度位置B.大气环流
C.地形 D.植被
7.下列地区中,近60年来农作物越冬条件改善最明显的是( )
A.银川B.中宁
C.同心 D.西吉
8.调查发现,宁夏部分冬小麦种植区冷害加剧。该部分地区冷害加剧的原因可能是( )
A.冬小麦播种期推迟
B.积雪覆盖期大幅缩短
C.极端天气事件频发
D.引种抗寒性差的品种
解析:第6题,西吉纬度较银川低,离冬季风源地更远一些,1961-1970年负积温理应比银川低,实际情况并非如此,由此推断,影响银川与西吉负积温差异的主要因素为地形,西吉地势更高,故负积温更低。植被与负积温关系不大。第7题,分别读取四个城市1961-1970年、2001-2003年的负积温数据,可知银川的负积温提高最多,表明其农作物越冬条件改善最明显。第8题,由题干信息可知,在气候变暖的背景下,宁夏冬小麦种植面积不断扩大,引种品种多样化,则若引种抗寒性差的品种,将导致部分冬小麦种植区冷害加剧。
答案:6.C 7.A 8.D
(2019·太原模拟)气候相似原理是指将植物从一个地区移植到另一个地区,需严格按照地区的气候条件相似性来进行的原理。根据引种的气候相似性原理,选取美国1961-1990年的气象资料,分析美国与上海的气候差异,划分美国植物引入上海的引种适宜度,将引入上海的美国园林植物种源地划分为适宜区、次适宜区、不适宜区(如图)。读图,回答9~11题。
9.与上海市气候特征相似度最高的美国城市是( )
A.华盛顿B.路易斯维尔
C.迈阿密 D.洛杉矶
10.上海不适宜引种西雅图的园林植物,是由于上海( )
A.降水量的季节变化大
B.冬季气温低
C.冬半年降水量较少
D.冬季年日照时数少
11.气候相似原理的应用有利于( )
A.增加全球的生物多样性
B.充分利用气候资源
C.解决局部地区的粮食危机
D.维护生态系统的稳定
解析:第9题,依据材料中的定义,可知图示适宜区为气候相似区,华盛顿位于适宜区。第10题,西雅图属于温带海洋性气候,终年温和湿润;上海为亚热带季风气候,冬半年降水较少,不利于源于西雅图的园林植物在此生长。第11题,利用气候相似原理,可在气候类似地区种植相同植物,使各地气候资源得到充分利用;但并没有增加生物种类,也不影响原有生态系统的稳定。
答案:9.A 10.C 11.B
二、非选择题
12.(2019·福建八县联考)阅读材料,回答下列问题。
温哥华位于太平洋东岸,气候温和湿润,四季宜人,是全加拿大冬季最暖和的城市,1月平均气温为3 ℃,7月平均气温为17 ℃。温哥华局部山地年降水量在2 000 mm左右,降水40%以上集中在冬季。本区夏季常吹西北风,而冬季多刮西南风。下图为温哥华所在区域简图。
(1)描述7月等温线的特征,并分析其形成原因。
(2)指出温哥华的气候类型,并分析该地降水集中在冬季的原因。
(3)结合大气环流知识,说明本区冬、夏季主导风向的成因。
(4)分析温哥华冬季气温比同纬度地区高的主要自然原因。
解析:(1)据图描述7月等温线的特征,其弯曲的原因主要是受海陆分布、地形等影响。(2)气候类型根据所处纬度和海陆位置判断,大陆西岸40°~60°之间为温带海洋性气候,降水集中在冬季的原因是受洋流、地形及盛行风影响。(3)结合大气环流的特征,冬夏季高低压中心位置的变化,再加上地转偏向力的影响,形成不同的主导风向。(4)温哥华冬季气温比同纬度地区高的主要自然原因是暖流增温增湿、山地阻挡寒冷气流。
答案:(1)特征:向北凸(弯曲)。原因:西侧海洋7月温度较低;东侧为高大的山脉,海拔高,温度低;海拔较低的温哥华温度较东西两侧高,所以等温线向北凸。
(2)温带海洋性气候。原因:该地区西侧受北太平洋暖流影响,增温增湿;冬季,西南风从海洋上带来丰富的暖湿气流;位于西风迎风坡,受地形抬升影响,降水丰富。
(3)冬季时高压中心位于本区的南方,受其影响风自南向北吹,并在地转偏向力(右偏)的作用下偏转成西南风;夏季时高压中心北移至本区西侧,而陆地上形成低压,风从海洋吹向陆地,同时受地转偏向力影响偏转为西北风。
(4)北太平洋暖流增温增湿;东部西北—东南走向的山脉阻挡了从美洲大陆内部吹来的寒冷干燥气流。
13.读甲、乙两国简图,回答有关问题。
(1)请指出图中甲国阴影部分的气候类型并解释其成因。
(2)乙国冬季西部沿海降水多,夏季东部沿海降水多,请解释其原因。
(3)请指出当乙国盛行西北风时,甲国北部的盛行风向,并解释其成因。
(4)全球气候变暖会对上述两国国土产生什么影响?遏制全球气候变暖可采取哪些措施?
解析:(1)甲国东北部阴影地区,由于受大气环流、地形和洋流影响,形成热带雨林气候。(2)由于受冬、夏季风和地形影响,日本西海岸和东海岸降水形成明显的季节差异。(3)日本盛行西北风时为北半球冬季,此时气压带和风带南移,北半球东北信风越过赤道,受南半球地转偏向力影响在澳大利亚北部形成西北风。(4)全球气候变暖的影响和治理措施结合所学知识回答即可。
答案:(1)气候类型:热带雨林气候。
成因:处于大分水岭的东南信风迎风坡,多地形雨;沿岸暖流增温增湿。
(2)乙国冬季西北风经过日本海增温增湿,受地形抬升,西部沿海降水多;夏季来自太平洋的东南季风受地形抬升,东部沿海降水多。
(3)西北风。气压带和风带的季节移动,北半球东北信风越过赤道,偏转成西北风。
(4)影响:海平面上升,淹没沿海低地。措施:减少二氧化碳等温室气体的排放;植树种草,提高植被覆盖率;提高能源利用技术和能源利用率;采用新能源,加强国际合作。
2024届高考地理一轮复习配套练习小题狂练第10讲:气候类型的判断及影响因素: 这是一份2024届高考地理一轮复习配套练习小题狂练第10讲:气候类型的判断及影响因素,共5页。试卷主要包含了图甲所示的气候类型是,图中乙气候类型可能分布在,图中丙气候类型的成因是,.能代表图中c风带的风向为等内容,欢迎下载使用。
高考地理一轮复习第1讲地球与地图课后达标检测含答案: 这是一份高考地理一轮复习第1讲地球与地图课后达标检测含答案,共7页。试卷主要包含了关于图中各点的叙述正确的是,图中A地位于悉尼的等内容,欢迎下载使用。
高考地理一轮复习第42讲中国区域地理课后达标检测含答案: 这是一份高考地理一轮复习第42讲中国区域地理课后达标检测含答案,共6页。试卷主要包含了选择题,非选择题等内容,欢迎下载使用。

