还剩22页未读,
继续阅读
中考化学考点要点经典汇总
展开
中考化学考点要点经典汇总
一、物质的学名、俗名及化学式
1、单质:金刚石、石墨、炭黑:C 汞、水银:Hg 硫、硫磺:S
2、氧化物:固体二氧化碳、干冰:CO2 氧化钙、生石灰:CaO
氧化铁、铁锈的主要成份:Fe2O3
3、酸:盐酸:HCl气体的水溶液 碳酸(汽水):H2CO3
4、碱:氢氧化钠、苛性钠、火碱、烧碱:NaOH 氢氧化钙、熟石灰、消石灰:Ca(OH)2
氨水:NH3·H2O(为常见的碱,具有碱的通性,是一种不含金属离子的碱)
5、盐:碳酸钠、苏打、纯碱(不是碱,是盐,但其溶液显碱性):Na2CO3 碳酸氢钠、小苏打:NaHCO3 大理石,石灰石的主要成份是CaCO3 食盐的主要成分是NaCl 亚硝酸钠、工业用盐:NaNO2 (有毒) 硫酸铵:(铵盐是一类不含金属离子的盐)(NH4)2SO4 碳酸钾、草木灰的主要成份:K2CO3
6、有机物:甲烷、沼气、天然气的主要成份:CH4 乙醇、酒精:C2H5OH 葡萄糖:C6H12O6 蔗糖、红糖、白砂糖:C12H22O11 甲醛:CH2O有毒 醋酸CH3COOH (具有酸的通性)
二、常见物质的颜色和状态
1、白色固体:CaO、MgO、P2O5、NaOH、Ca(OH)2、KClO3、KCl、Na2CO3、NaCl、CaCO3等
2、黑色固体:炭粉、铁粉、CuO、MnO2、Fe3O4 ▲KMnO4为紫黑色固体
3、红色固体:单质Cu、红磷 P 化合物:Fe2O3 ▲硫:淡黄色固体
4、溶液的颜色:凡含Cu2+的溶液呈蓝色;凡含Fe2+的溶液呈浅绿色;凡含Fe3+的溶液呈棕黄色;其余溶液一般无色。
5、常见七大沉淀( 即不溶于水的盐和碱 ):
①盐:白色↓:CaCO3、BaCO3(溶于酸,有气泡); AgCl、BaSO4(不溶于水也不溶于稀HNO3) 等
②碱:蓝色↓:Cu(OH)2 ; 红褐色↓:Fe(OH)3 ; 白色↓:Mg(OH)2(溶于酸)。
6、(1)具有刺激性气体的气体: SO2、HCl、 NH3(皆为无色)
(2)无色无味的气体:O2、H2、N2、CO2、CO(剧毒)
(3)可燃性气体:H2、CH4、CO
三、物质的某些性质和用途(用于判断物质)
1、单质:①N2:焊接金属作保护气、填充灯泡和食品包装袋(都是因为氮气的化学性质不活泼)、液氮作医疗冷冻麻醉剂
②O2:供给呼吸(潜水、医疗急救),支持燃烧(炼钢、气焊)。 氧气作助燃剂,不是燃料。
③稀有气体:制多种用途的电光源如航标灯,霓虹灯(利用物理性质通电时能发出不同颜色的光)④H2:最轻的气体、清洁能源 用途冶炼金属 充气球一般用更安全的氦气
⑤碳:金刚石:制钻头; 石墨:电极材料、高温润滑剂; 炭黑:制油墨、填橡胶
木炭和活性炭(吸附性):除异味、除色素,防毒面具中一般用活性炭;
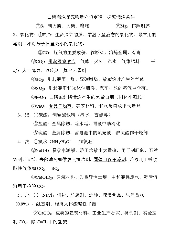
⑥P:红磷燃烧测定空气中氧气的体积分数、发令枪、烟幕弹
白磷燃烧探究质量守恒定律、探究燃烧条件
⑦S:制火药、火柴、鞭炮 ⑧Mg:作照明弹
2、氧化物:①H2O:生命必须物质、常温下呈液态的氧化物、最常用的溶剂、相对分子质量最小的氧化物。
②CO:煤气的主要成份、作燃料、冶炼金属、有毒
③CO2:引起温室效应 气体:灭火、汽水、气体肥料 干冰:人工降雨、致冷剂、舞台云雾剂
④SO2:引起酸雨,煤、硫磺燃烧、放鞭炮时产生的气体
⑤NO2:引起酸雨和光化学烟雾、汽车排放的尾气中含有。
⑥P2O5:白磷或红磷燃烧产生的大量白烟(固体小颗粒)
⑦CaO:食品干燥剂、建筑材料,和水反应放出大量热
3、酸:①碳酸:制碳酸饮料(汽水、雪碧等)
②盐酸:金属除锈、除水垢、胃液中助消化
③硫酸:金属除锈、蓄电池中的填充液、浓硫酸作干燥剂
4、碱:①氨水(NH3·H2O):作氮肥
②NaOH:易吸水潮解,溶于水放出大量热,用于制肥皂、石油炼制、造纸,去除油污如做炉具清洁剂,固体可作干燥剂、溶液用于吸收酸性气体如CO2、 SO2
③Ca(OH)2:建筑材料、改良酸性土壤,中和酸性废水,澄清溶液用于检验CO2
5、盐:① NaCl:调味、防腐剂、选种、腌渍食品、生理盐水(0.9%)、融雪剂、维持人体酸碱性平衡
②CaCO3:重要的建筑材料、工业生产石灰、补钙剂、实验室制CO2、除CaCl2中的盐酸
Na2CO3:洗涤剂、做馒头去酸性物质并使其松软、用于玻璃造纸和纺织业、泡沫灭火器的填充物
NaHCO3:发酵粉、治疗胃酸过多、干粉灭火器的填充物、
皮肤上沾了浓硫酸,用大量水冲洗后涂3%~5% NaHCO3的溶液
③CuSO4:用于湿法炼铜、农业杀菌剂、波尔多液、检验水
6、有机物:①CH4:最简单的有机物、沼气、天然气、可燃冰,气体化石燃料、大量燃烧会产生温室效应
②C2H5OH:酒精、有特殊香味、可再生能源、作饮料、医疗消毒杀菌、实验室用得最多的燃料
③CH3COOH:调味、厨房中可用其区别食盐和纯碱、除水垢、制无壳鸡蛋
7、有毒的物质:
气体:CO、SO2、NO2、 甲醛:CH2O有毒; 甲醇(CH3OH),致失明、死亡
固体:NaNO2 、黄曲霉素、CuSO4(可作杀菌剂 ,与熟石灰混合配成粘稠状的波尔多液)
8、常见化肥 氮肥:NH4Cl、NH4HCO3、(NH4)2SO4 、NaNO3、NH3·H2O、CO(NH2)2 使叶浓绿
钾肥:KCl、K2SO4、K2CO3(草木灰的主要成分), 使茎粗壮
磷肥:磷酸二氢钙、过磷酸钙、磷矿粉,使根发达
复合肥:KNO3、NH4H2PO4
9、三大白色建筑材料:CaO、Ca(OH)2、最常用的是CaCO3
10、治疗胃酸过多 Mg(OH)2、Al(OH)3(中和)、NaHCO3、CaCO3
11、三大干燥剂:浓硫酸(不能干燥碱性气体如NH3) 固体NaOH、生石灰(不能干燥酸性气体如CO2、SO2)12、三大还原剂:固体单质C、 气体单质H2、氧化物CO
四、物质的溶解性
1、酸碱盐的溶解性口诀表
酸:常见的酸都能溶于水碱:碱溶有四种,钾钠钡钙可溶碱
盐:钾钠硝铵溶水快 盐酸盐不溶氯化银
硫酸盐不溶硫酸钡 碳酸盐可溶钾钠铵
2、大部分酸性氧化物能溶于水,(酸性氧化物+水→酸)
大部分碱性氧化物不溶于水,能溶的有:氧化钡、氧化钾、氧化钙、氧化钠 (碱性氧化物+水→碱)
五、化学之最
1、地壳中含量最多的非金属元素是氧、金属元素是铝。 2、人体中含量最多的元素是氧、金属元素是钙。
3、海水中含量最多的元素是氧、金属元素是钠。 4、组成化合物种类最多的元素是碳。
5、最简单的有机物是甲烷CH4。
6、相对分子质量最小的单质是氢气、氧化物是水。
7、相同条件下密度最小的气体是氢气。
8、导电性最强的金属是银、导热性最好的金属是银。
9、熔点最低的金属是汞、熔点最高的金属是钨。
10、硬度最大的金属是铬。
11、天然存在最硬的物质是金刚石。
12、人类最早使用的金属是铜
13、日常生活中应用最广泛的金属是铁。
14、最早利用天然气的是中国,最早运用湿法炼铜的是中国
15.含氮量最高的常见化肥是尿素;
16.最理想的气体燃料是氢气;
17、在金属活动顺序中:等质量的活泼金属与足量的盐酸反应产生氢气最多的是铝。
18、我国古代“四大发明”中与化学知识联系最密切的两大发明是造纸、制火药。
六、化学教材中的科学家
1、提出原子、分子学说的是(英)道尔顿、阿佛加德罗
2、发现元素周期律的是门捷列夫(俄)
3、最早发现电子的汤姆生(英)
4、最早发现氧气的是舍勒(法)
5、最早得出空气是由N2和O2组成、测定空气中O2的体积分数、研究质量守恒定律的是拉瓦锡(法)
6、最早提示水的组成元素的是普利斯特里(英)、卡文迪许
7、测定相对原子质量作出贡献的中国科学家是张青莲
8、发明侯氏制碱(纯碱Na2CO3)法的是侯德榜
七、能量变化:
1、溶于水放出大量热的物质:生石灰(CaO)、固体NaOH、浓硫酸
2、溶于水吸收大量热的物质:硝酸铵(NH4NO3)
3、放热反应:氧化反应、中和反应、金属与酸的反应、CaO与水反应
4、吸热反应:大多数分解反应、氧化物的还原反应(冶炼金属)、高温下C分别与CO2、水蒸气反应
八、原子结构知识中的几种决定关系:
1、质子数(核电荷数)决定元素的种类
2、质子数+中子数=原子的相对原子质量
3、有关原子的等量关系:质子数=核电荷数=核外电子数=原子序数
3、原子最外层的电子数决定:元素的类别(最外层电子数≥4:非金属元素;最外层电子数<4:金属元素;最外层电子数=8:稀有气体元素,氦为2)
化学性质(最外层电子数≥4:易得到电子;最外层电子数<4:易失去电子;最外层电子数=8:化学性质稳定)
主要化合价、形成离子时所带电荷数(得电子:带负电形成阴离子;失电子:带正电形成阳离子)
4、金属活动性决定金属与酸、金属与可溶盐能否反应
九、化学实验中的“先”与“后”
1、使用托盘天平:先调零、再称量
2、加热:先擦干外壁、再加热;先预热、再集中加热
3、固体与液体混合:先加入固体,再加入液体
4、点燃可燃性气体:先检验纯度,再点燃
5、制取气体:先检查装置的气密性、再装药品
6、固固加热制O2排水法收集结束时:先将导管移出水面,再熄灭酒精灯
7、稀释浓硫酸:先往烧杯里加水,再沿烧杯壁慢慢注入浓硫酸,并不断搅拌,待冷却后再装瓶
8、固气反应炼铜、炼铁:实验开始时,先通气,再点酒精灯加热
实验结束时,先熄灭酒精灯直到试管冷却,再停止通气
9、检验混合气体:检验CO要先除CO2;检验H2要先除H2O;验水在前,除水在后
H2、CO、CO2、H2O混合气检验:先验H2O→验CO2→除净CO2→除净H2O→通过灼热CuO→验H2O→验CO2→尾气处理
10、测定混合气体的质量(CO2和H2O):先通入浓硫酸测定水的质量,在通入氢氧化钠测定CO2的质量(含有水蒸气的混合气体一定要先测定水蒸气的质量)
11、燃烧法测有机物组成:先算CO2中碳元素、H2O中氢元素的质量,再判断是否含氧元素
12、活泼金属与混合盐溶液反应:先置换更不活泼的金属(先远后近)
13、检验CO32—、SO42—:先加足量稀硝酸检验并除尽CO32—,再加Ba(NO3)2溶液检验SO42—
14、检验CO32—、Cl—:先加足量稀硝酸检验并除尽CO32—,再加AgNO3溶液检验Cl—
15、检验SO42—、Cl—:先加足量Ba(NO3)2溶液检验SO42—,过滤取滤液,再加AgNO3溶液和稀硝酸检验Cl—
16、检验CO32—、SO42—、Cl—:先加足量稀硝酸检验并除尽CO32—,再加足量Ba(NO3)2溶液检验并除尽SO42—,过滤取滤液,再加AgNO3溶液检验Cl—
17、检验OH—、CO32—:先加足量CaCl2或BaCl2溶液检验并除尽CO32—,过滤取滤液,再加酚酞试液液检验OH
十、关于洗气瓶:
1、检验并吸收少量CO2:瓶内盛澄清石灰水,气体从a进
除去并吸收大量CO2:瓶内盛氢氧化钠溶液,气体从a进
2、除去CO2中的HCl:瓶内盛饱和NaHCO3溶液,气体从a进
检验HCl:瓶内盛硝酸银溶液,气体从a进
3、除去水蒸气:瓶内盛浓硫酸,气体从a进
4、用排空气法收集气体:密度比空气大:气体从a进
密度比空气小:气体从b进
用排水法收集气体:瓶内盛满水,气体从b进,a处接导管通入量筒中
5、输氧:瓶内装水,氧瓶接a(观察气泡速度、控制输氧速度)
6、贮气瓶:瓶内盛满气体,要把气体导出,应从a进水
注:气体检验及除杂和干燥:先检验再除杂后干燥
十一、生活中的化学知识要点
(一)关于物质燃烧
1、点燃两支高度不同的蜡烛,用一个烧杯罩住,高的蜡烛先熄灭,原因是生成的二氧化碳气体温度较高,上升,然后由上至下充满整个瓶内,因此当室内发生火灾时应用湿毛巾堵住口鼻弯腰逃离火灾区,在森林火灾逃生的办法是:用湿毛巾堵往口鼻逆风而逃。用湿毛巾堵往口鼻是为了防止吸入有毒气体。如遇到毒气(含氯气、盐酸,硫化氢、氨气)泄漏时,我们也要用湿毛巾堵往口鼻,然后逃往地势较高的地方。
2、煤气中毒是由一氧化碳引起的,防止煤气中毒的有效方法是注意通风。
为防止煤气泄漏,我们常在煤气中加入具有特殊气味的硫醇(C2H5SH)以便于知道煤气发生泄漏。
发现有煤气泄漏时要及时打开门窗,关闭煤气阀门(不能开灯,打电话,用电风扇等,因这些行为会产生火花从而发生煤气爆炸),发现有人煤气中毒后要注意把病人移到通风处,进行人工呼吸,必要时送医院救治。
3、 蜡烛一吹即灭是因为冷空气使蜡烛温度下降至其着火点以下,用扇扇炉火越来越旺是因为提供了足够的氧气,增加煤与氧气接触的面积。使燃料充分燃烧的措施:①提供充足的氧气,②增大可燃物与氧气的接触面(如将煤做成蜂窝煤或加工成煤粉)。
4、西气东输的气体是天然气,主要成分是甲烷,煤矿“瓦斯”爆炸的主要气体也是甲烷,其原因是矿井中通风不良,使甲烷与空气混合而达到爆炸极限经点燃发生爆炸,所以为防止煤矿爆炸要常常保持通风,严禁烟火。
5、灯泡内往往会有少量的红磷,主要是脱去灯内的氧气
6、为了保证安全问题,在庆典活动中可以用氦气充灌气球,不能用氢气。
(二)关于食品
1、把新鲜鸡蛋放在石灰水中可以保鲜,是因为鸡蛋呼出的二氧化碳与石灰水反应生成了不溶于水的碳酸钙堵往了鸡蛋表面的微孔,防止氧化而变质。
2、食品保存方法:
(1)充气包装:为了防止食品变质和变形,常在食品袋内充的气体的二氧化碳或氮气;
(2)在袋内放干燥剂生石灰、氯化钙,防止食品受潮,若放入铁粉,能吸收氧气和水,可防止食品受潮和变质;
(3)真空包装,把食品袋内的气体抽出,使食品与氧气隔离。
3、鱼鳔内的气体主要有二氧化碳和氧气
4、做镘头时加些纯碱(苏打)或碳酸氢钠(小苏打)主要为了中和面粉发酵时产生的酸,生成的二氧化碳能使面包疏松多孔。
5、蔬菜中残留的农药可以用碱性物质泡,可降低农药的药性
6、皮蛋的涩味可以加点食醋去除
7、冰箱的异味可用活性炭除去,利用了活性炭的吸附性(物理性质)。
8、铝壶上的水垢(主要成分是碳酸钙和氢氧化镁),可用盐酸或食醋除去。
9.肉食水产品不能用甲醛溶液浸泡防腐,不能用硫磺熏蒸粉丝或尖椒,工业盐含亚硝酸钠不能食用。
10.富含维生素的食品是水果和蔬菜,富含蛋白质的食品是肉鱼蛋,富含糖类的食品是米薯面。
11.从今年5月1日起,禁止在面粉中添加增白剂过氧化钙(CaO2)、过氧化苯甲酰C14H10O4
12.不能用聚氯乙烯塑料包装食品。
(三)环境问题
1、酸雨:是由SO2、NO2的大量排放引起,酸雨的危害有:腐蚀建筑物,影响作物生长,污染河流,影响人体健康,造成土地酸化。减少酸雨的措施:开成新能源,少用煤作燃料,煤进行脱硫技术。
2、汽车尾气中含有CO,NO,SO2等,控制城市汽车尾气对空气污染的方法有:(1)开发新能源,(2)使用电动车(3)废气经处理达标再排放
3、水污染的来源:工业污染、农业污染、生活污染。防止水污染的方法:(1)加强对水质的监测、(2)工业三废要经过处理后排放(3)生活污水处理达标再排放 (4)合理使用农药和化肥,提倡使用农家肥(5)禁止使用含磷洗衣粉(6)加强水土保护,植树造林
4、节约用水的方法:水的二次利用(洗米水去浇花),随手关水龙头,低灌技术,工业水的二次利用。
5、温室效应产生原因:化石燃料大量燃烧,森林面积不断减少。
引起温室效应的气体主要是二氧化碳!甲烷、臭氧、氟氯代烷也会引起温室效应
不利影响是:全球气候变热,土地沙漠化,两极冰川熔化。
可采取的措施是:植树造林,禁止乱砍滥伐;减少化石燃料的燃烧,更多地利用太阳能,风能,地能,核能,水能等(我们可以节约用纸,节约能源,多栽树,随手关灯)
6、臭氧空洞:由氟氯代烃(氟利昂)引起的。
7、三大环境问题:酸雨、臭氧空洞、温室效应
8、煤燃烧产生的污染物:粉尘、CO、NO2、SO2
9、白色污染:合成材料特别是废弃塑料造成的污染。渐缓白色污染的措施:1)、减少使用不必要的塑料制品,如用布袋代替塑料袋2)、重复使用某些塑料制品3)、使用一些新型的、可降解的塑料,如微生物分解塑料和光降解塑料4)、回收各种废弃塑料
10、垃圾不能直接焚烧处理,会产生有刺激性气味的氯化氢;也不能填埋,会污染土壤,应分类进行回收。
十二、重要知识提示
1、碱+盐、盐+盐反应的反应物应溶于水,生成物中一般要有沉淀(铵盐与碱反应则会生成氨气)。
2、检某溶液中是否含有CO32—、SO42—、Cl—的顺序为:取样品加入过量的稀硝酸
(有气泡说明有碳酸根、过量目的是除尽碳酸根离子),然后再加入过量的硝酸钡溶液(如有沉淀说明有硫酸根。过量为除尽硫酸根离子),最后加入适量硝酸银溶液(如出现沉淀说明的氯离子)。
顺序也可为:取样,加入过量的硝酸钡溶液,再过量的稀硝酸;静置后再加入适量硝酸银溶液。
3、酸性气体:CO2、SO2、HCl等
碱性气体:NH3(氨气)等
中性气体:O2、H2、N2、CO、CH4等
4、气体吸收:
NaOH固体:吸水和酸性气体(如少量的二氧化碳,二氧化硫、氯化氢、硫化氢等)
NaOH溶液:吸酸性气体:CO2、SO2、HCl等
浓硫酸:水和碱性气体(NH3)
5、常用干燥剂及干燥范围:
(1)浓硫酸:不能干燥碱性气体。
(2)氢氧化钠固体:不能干燥酸性气体。
(3)生石灰:不能干燥酸性气体。
(4)碱石灰(NaOH和CaO的混合物):不能干燥酸性气体。
6、除杂(括号中的是杂质):
(1)CO(CO2):NaOH溶液
(2)CO2(CO):通过灼热的氧化铜
(3)O2(H2O):浓硫酸或氢氧化钠固体或生石灰
(4)CO2(H2O):浓硫酸
(5)CO2(HCl):饱和NaHCO3溶液
(6)CO2(O2):灼热的铜网
(7)NaOH(Na2CO3):Ca(OH)2溶液
(8)NaCl(Na2CO3):稀盐酸或CaCl2溶液
(9)NaOH [Ca(OH)2]:Na2CO3溶液
(10)FeSO4(CuSO4):铁粉
(11)CaCl2(HCl):CaCO3
(12)CuO(C):在空气中灼烧
(13)C(CuO):稀硫酸或稀盐酸
(14)Cu(Fe):稀硫酸或稀盐酸
(15)KCl(MnO2):溶解、过滤
7、用浓盐酸与大理石反应制取二氧化碳时,生成气体通入澄清石灰水,不变浑浊,原因是气体中混有的氯化氢先与石灰水反应。
8、用浓盐酸与大理石反应制取二氧化碳时,生成气体通入紫色石蕊溶液,石蕊溶液变红的原因可能是CO2与水反应生成了H2CO3,也可能是气体中混有氯化氢溶于水生成了盐酸。
9、相对分子最小的氧化物,同时既能与金属氧化物反应又能与非金属氧化物反应的是水
10、相同质量的锌、镁、铁、铝加入等质量、等浓度的盐酸(或硫酸)中,
(1)若酸完全反应,则产生氢气一样多
(2)若酸完全反应,消耗金属最多的是锌,最少的是铝(消耗金属质量与 相对原子质量/化合价 成正比)
(3)若金属完全反应。则产生氢气质量:Al> Mg> Fe> Zn(氢气质量与 化合价/相对原子质量 成正比)
(4)反应速度最快的是镁,最慢的是铁(可据此判断金属活动性)
11、化学肥料:上中下,氮钾磷。叶黄缺氮,易倒伏缺钾,植株矮小、谷穗不饱满缺磷。
9、由偏二甲肼的化学式C2H8N2,你可以得到哪些信息:
⑴偏二甲肼是一种有机物
⑵偏二甲肼由碳、氢、氮元素组成
⑶一个偏二甲肼分子由十二个原子构成
⑷在偏二甲肼中碳、氢、氮原子个数比为:1:4:1
⑸在偏二甲肼中碳、氢、氧元素质量比为:6:2:7
(6)偏二甲肼相对分子质量为60
(7)一个偏二甲肼分子由2个碳原子、8个硫原子、2个氮原子构成
(8)偏二甲肼分子由碳原子、硫原子、氮原子构成
10、化学方程式的含义:以2H2O=2H2↑+O2↑(在=上方加上条件通电)
⑴质的含义:水在通电的条件下生成了氢气和氧气
⑵量的含义:每36份质量的水在通电的条件反应生成4份质量的氢气和32份质量的氧气
⑶微观含义:每2个水分子在通电条件下生成了2个氢气分子和1个氧气分子
11、金刚石和石墨物理性质不同是因为原子排列方式不同
二氧化碳和一氧化碳化学性质不同是因为分子构成不同
钠原子与钠离子不同是因为最外层电子数不同
生铁和钢的不同是因为含碳量不同
浓硫酸和稀硫酸不同是因为质量分数不同
12、酸具有相似化学性质的原因:酸溶液中都含有相同的H+,碱具有相似化学性质的原因:碱溶液中都含有相同的OH-。
13、证明二氧化碳能与水反应的实验:把使紫色石蕊试液变红,二氧化碳通入水中测其导电性
证明二氧化碳能溶于水:打开汽水瓶冒气泡,用塑料瓶收集满二氧化碳再加入一定量的水,盖好瓶盖,振荡,塑料瓶变瘪。
14、把金属放入盐酸中,开始反应较慢(表面生锈)。最后也越来越慢,是因为盐酸的质量分数变小。金属能与酸反应,金属活动性必须排在H前面,酸用稀盐酸、稀硫酸,不能用浓硫酸和硝酸!
15、金属和盐溶液反应,金属的活动性排在盐中金属的前面,且盐必须可溶,金属不能用K、Ca、Na这三种金属!
16、证明氯酸钾中含有氯元素:氯酸钾与二氧化锰混合加热,冷却后将反应后物质溶于水,过滤,往滤液中加入硝酸银和稀硝酸,有白色沉淀生成
17、电解水的实验中,常向水中加入少量稀硫酸或氢氧化钠,作用是增强水的导电性。
十三、初中化学中的“三”
1、构成物质的三种微粒是分子、原子、离子。
2、构成原子一般有三种微粒:质子、中子、电子。(注:氢原子核内没有中子)
3、原子中的三等式:核电荷数=质子数=核外电子数=原子序数
4、生物细胞中含量最多的前三种元素:O、C、H ;地壳中含量前三位的元素:O Si Al
5、构成物质的元素可分为三类即(1)金属元素、(2)非金属元素、(3)稀有气体元素。
6、金属元素、稀有气体元素元素符号(如Hg)有三种含义:这种元素、1个这种原子、这种物质
7、质量守恒定律有三不变:元素种类不变、物质总质量不变、原子种类数目质量均不变(即原子三不变)
8、化学方程式有三个意义:(1)表示什么物质参加反应,结果生成什么物质;(2)表示反应物、生成物各物质间的分子或原子的微粒数比;(3)表示各反应物、生成物之间的质量比。化学方程式有两个原则:以客观事实为依据;遵循质量守恒定律。
9、三种黑色氧化物:氧化铜CuO、二氧化锰MnO2、四氧化三铁Fe3O4
10、铁的氧化物有三种:(1)氧化亚铁FeO、(2)氧化铁Fe2O3、(3) 四氧化三铁Fe3O4。
11、常用于炼铁的铁矿石有三种:赤铁矿(主要成分为Fe2O3)、磁铁矿(Fe3O4)、菱铁矿(FeCO3)。
12、与铜有关的三种蓝色:硫酸铜溶液、硫酸铜晶体、氢氧化铜沉淀
13、铜生锈的三个因素:氧气、水、二氧化碳(O2、H2O、CO2)
14、还原氧化铜常用的三种还原剂:氢气、一氧化碳、碳。
15、氢气作为燃料有三大优点:资源丰富、热效高、燃烧后的产物是水不污染环境。
16、氢气和碳单质有三个相似的化学性质:常温下的稳定性、可燃性、还原性。
17、三种常见的可燃性气体:氢气H2、一氧化碳CO、甲烷CH4
18、三种淡蓝色:⑴液氧、⑵硫在空气中燃烧的火焰、⑶H2、CO、CH4在空气中燃烧的火焰
19、燃烧三条件:可燃物、与氧气接触、温度达到着火点
20、常与温度有关的三个反应条件是点燃、加热、高温。
21、通常使用的灭火器有三种:泡沫灭火器、干粉灭火器、液态二氧化碳灭火器
22、二氧化碳可以灭火的原因有三:不能燃烧、不支持燃烧、密度比空气大
23、与空气混合点燃可能爆炸的三类物质:易燃气体(H2、CO、CH4)、易燃液体(汽油、酒精)、易燃固体(煤粉、面粉、硫磺粉)
24、三大化石燃料:煤、石油、天然气
25、三大合成材料:塑料、合成橡胶、合成纤维;三大天然材料:棉花、羊毛、天然橡胶
26、营养素中的三种供能物质:糖类、油脂、蛋白质
27、古代三大化学工艺:造纸、制火药、烧瓷器
28、石油分馏(物理变化)产品中的三种常用油:汽油、煤油、柴油
29、煤干馏(化学变化)的三种产物:焦炭、煤焦油、焦炉气
30、工业三废:废水、废渣、废气
31、三大空气污染污染问题:酸雨、温室效应、臭氧空洞
32、三大气体污染物:一氧化碳、二氧化硫、二氧化氮(CO、SO2、NO2)
33、水污染的三个主要原因:(1)工业生产中的废渣、废气、废水;(2)生活污水的任意排放;(3)农业生产中施用的农药、化肥随雨水流入河中。
34、溶液的特征有三个(1)均一性;(2)稳定性;(3)是混合物。
35、洗涤油脂三原理:洗涤剂乳化、汽油溶解、碱性溶液和油脂反应
36、物质溶解时溶液温度变化有三种情况:升高(NaOH、浓硫酸)、降低(硝酸铵)、不变(NaCl)
37、不饱和溶液变饱和溶液有三种方法:降温(石灰水除外)、加溶质、恒温蒸发溶剂。
38、固体物质溶解度随温度变化情况有三类:陡升型(大部分)、缓升型(如NaCl)、下降型【如Ca(OH)2】
39、酒精灯的火焰分为三部分:外焰、内焰、焰心,其中外焰温度最高,内焰火焰最明亮
40、使用酒精灯的三禁止:对燃、往燃灯中加酒精、嘴吹灭
41、取用药品“三不”原则:(1)不用手接触药品;(2)不凑到容器口闻气味;(3)不尝药品的味道。
42、收集气体一般有三种方法:排水法(难溶于水,不与水反应)、向上排空法(密度比空气大,常温下不与氧气反应)、向下排空法(密度比空气小,常温下不与氧气反应)。
43、过滤操作三要点:一贴、二低、三靠(漏斗下端管口紧靠烧杯内壁、玻璃棒轻靠在滤纸三层处、烧杯口紧靠在玻璃捧上引流)
44、过滤后滤液仍然浑浊的三个原因:滤纸破损、滤液高于滤纸边缘、接液体的烧杯不干净
44、可以直接加热的三种仪器:试管、坩埚、蒸发皿(另外还有燃烧匙)
45、溶液配制的三步骤:计算、称量(量取)、溶解
46、测定空气中氧气体积分数小于1/5的三个原因:红磷量不足、装置漏气、未待冷却就打开止水夹
47、浓硫酸的三个性质:吸水性、脱水性、强氧化性
十四、化学中的“一定”与“不一定”
1、化学变化中一定有物理变化,物理变化中不一定有化学变化。
2、有发光、放热、变色、放出气体、生成沉淀等现象的变化不一定是化学变化。(如灯泡通电发光发热)
3、化学变化一定有新物质(新微粒)生成,不一定有明显的现象。(如强氧化钠溶液与稀盐酸能反应但无明显现象)
4、缓慢氧化不一定会引起自燃。燃烧一定是化学变化,爆炸不一定是化学变化。(如高压锅爆炸是物理变化)
5、燃烧生成水和二氧化碳,物质不一定含氧元素。但一定含有碳、氢两种元素。
6、原子核中一定含质子,不一定都会有中子(如H原子就无中子)。
7、原子不一定比分子小(不能说“分子大,原子小”),但构成分子的原子比该分子小
8、单质一定由同种元素组成,同种元素组成的物质不一定是单质,可能是混合物,但一定不是化合物。
9、最外层电子数为8的粒子一定稳定,不一定是稀有气体元素的原子,可能是阳离子或阴离子。
10、稳定结构的原子一定是稀有气体原子,最外层电子数不一定是8(He是2)
11、金属元素原子最外层电子数少于4,最外层电子数少于4的不一定是金属元素(如H为1)
12、同种元素的原子具有相同的质子数(或核电荷数),具有相同质子数的粒子不一定是同一种元素。
(粒子包括原子、分子、离子),只有具有相同核电荷数的单核粒子(一个原子一个核)一定属于同种元素。
13、(1)浓溶液不一定是饱和溶液;稀溶液不一定是不饱和溶液。(对不同溶质而言)
(2)同一种物质的饱和溶液不一定比不饱和溶液浓。(因为温度没确定,如同温度则一定)
(3)析出晶体后的溶液一定是某物质的饱和溶液,没有晶体析出的溶液不一定是不饱和溶液。
(4)饱和溶液降温后不一定有晶体析出(如石灰水)。
14、书写化学式时,元素化合价代数和一定为零,但正价元素不一定都写在左边。如NH3 、CH4
15、同种元素在同一化合物中不一定显示一种化合价。如NH4NO3 (前面的N为-3价,后面的N为+5价)
16、置换反应中一定有元素化合价的改变;复分解反应中一定没有元素化合价的改变;分解反应和化合反应中不一定有元素化合价的改变。(注意:氧化还原反应,一定有元素化合价的变化)
17、置换反应中一定有单质参加和生成,复分解反应中一定没有单质参加和生成,单质一定不会发生分解反应。
18、中和反应一定生成盐和水,有盐和水生成的化学反应不一定是中和反应。
19、复分解反应一定是两种化合物间的反应,两种化合物间的反应不一定是复分解反应(如CO2和氢氧化钙、氢氧化钠的反应)
20、阳离子不一定是金属的离子(如H+、NH4+);盐的组成中不一定有金属元素(如铵盐)。
21、在化合物(氧化物、酸、碱、盐)的组成中,一定含有氧元素的是氧化物和碱,不一定(可能)含氧元素的是酸和盐;一定含有氢元素的是酸和碱,不一定含氢元素的是盐和氧化物;盐和碱组成中不一定含金属元素,(如NH4NO3、NH3·H2O);酸组成可能含金属元素(如:HMnO4 叫高锰酸)。但所有物质组成中都一定含非金属元素。
22、盐溶液不一定呈中性。如Na2CO3溶液显碱性,NH4Cl溶液显酸性。
23、酸溶液一定为酸性溶液,但酸性溶液不一定是酸溶液,如:H2SO4、NaHSO4溶液都显酸性,而 NaHSO4属于盐。(酸溶液就是酸的水溶液,酸性溶液就是指含H+的溶液)
24、碱溶液一定为碱性溶液,但碱性溶液不一定是碱溶液。如:NaOH、Na2CO3、NaHCO3溶液都显碱性,而是Na2CO3、NaHCO3为盐。(碱溶液就是碱的水溶液,碱性溶液就是指含OH—的溶液)
25、凡是单质铁参加的置换反应(铁与酸、盐的反应),反应后铁一定显+2价(即生成亚铁盐)。
26、凡金属与酸发生的置换反应,反应后溶液的质量一定增加。
凡是同质量同价态的金属与酸反应,相对原子质量越大的产生氢气的质量就越少。
27、金属与盐溶液反应,判断反应前后溶液的质量变化,只要看参加反应金属的相对原子质量大小与生成的金属的相对原子质量的大小。“大换小增重,小换大减重”
28、制备气体的发生装置,在装药品前一定要检查气密性。 点燃或加热可燃性气体之前一定要检验纯度。
29、CO还原氧化铜或氧化铁时,一定要先通CO一会再点燃酒精灯,实验结束后一定要先熄灭酒精灯,待玻璃管冷却
后再停止通CO。
30、有污染环境的气体产生的实验一定要进行尾气处理,尾气处理的方法:CO点燃;CO2、SO2用NaOH溶液吸收
31、有机物一定是含碳元素的化合物,含碳元素的化合物不一定是有机物(如CO、CO2、碳酸、碳酸盐等)
1、1—20号元素的符号和名称:
名称
1氢
2氦
3锂
4铍
5硼
;
6碳
7氮
8氧
9氟
10氖
符号
H
He
Li
Be
B
;
C
N
O
F
Ne
名称
11钠
12镁
13铝
14硅
15磷
;
16硫
17氯
18氩
19钾
20钙
符号
Na
Mg
Al
Si
P
;
S
Cl
Ar
K
Ca
2、常见元素的化合价:
K、Na、Ag、H、NH4 +1; Ca、Mg、Ba、Zn、Cu 、Hg +2; 亚铁+2、铁+3;
Al元素是+3; F、Cl-1、O-2; -1 OH、NO3; -2 SO4、CO3; 单质0价要记住。
3、常见原子团的符号和化合价:
名 称
铵 根
氢氧根
硝酸根
硫酸根
碳酸根
磷酸根
符 号
NH4
OH
NO3
SO4
CO3
PO4
化合价
+1
-1
-1
-2
-2
-3
离子符号
NH4+
OH-
NO3-
SO42-
CO32-
PO43-
4、金属活动性顺序:
K Ca Na Mg Al ;Zn Fe Sn Pb(H);Cu Hg Ag Pt Au
金属活动性由强逐渐变弱
在金属活动性顺序里:
1)金属的位置越靠前,它的活动性就越强。
2)位于氢前面的金属能置换出稀盐酸、稀硫酸中的氢。
3)位于前面的金属能把位于后面的金属从它们的盐溶液中置换出来。
5、部分酸、碱、盐的溶解性规律:
1)酸: 全部溶于水 ;
2)碱: 大多数不溶于水,NH3·H2O、KOH、NaOH、Ba(OH)2溶于水,Ca(OH)2微溶;
3)盐: a、 钾盐 、钠盐 、铵盐 、硝酸盐 四类盐都易溶于水;
b、盐酸盐(即氯化物) 绝大多数溶于水 , 只有AgCl不溶于水;
c、硫酸盐 绝大多数溶于水,只有BaSO4不溶于水 ,Ag2SO4 、CaSO4微溶于水 ;
d、碳酸盐 绝大多数不溶于水, Na2CO3 、K2CO3 、(NH4)2CO3溶于水 , MgCO3微溶于水。
6、常见的沉淀: 五种白色、一种蓝色、一种红褐色沉淀
白色:Mg(OH)2、CaCO3、BaCO3、BaSO4和AgCl(又不溶于酸);蓝色:Cu(OH)2;红褐Fe(OH)3
7、复分解反应的类型:
①酸 + 金属氧化物→盐 + 水 6HCl + Fe2O3== 2FeCl3 + 3H2O
②酸 + 碱→盐 + 水 3H2SO4 + 2Al(OH)3== Al 2(SO4)3 + 6H2O
③酸 + 盐→新酸 + 新盐 HCl + NaHCO3 == NaCl + CO2↑+ H2O
④碱(可溶)+ 盐(可溶)→新碱 + 新盐 2FeCl3+ 3Ca(OH)2== 3CaCl2 + 2Fe(OH)3↓
⑤盐(可溶)+ 盐(可溶)→新盐 + 新盐 Al2(SO4)3 +3BaCl2== 3BaSO4 + 2AlCl3
7、非基本反应类型:碱 + 非金属氧化物→盐 + 水 (虽有盐和水生成但不是复分解反应)
CO2+2NaOH == Na2CO3+H2O SO2+2NaOH == Na2SO3+H2O SO3+2NaOH == Na2SO4+H2O
一、物质的学名、俗名及化学式
1、单质:金刚石、石墨、炭黑:C 汞、水银:Hg 硫、硫磺:S
2、氧化物:固体二氧化碳、干冰:CO2 氧化钙、生石灰:CaO
氧化铁、铁锈的主要成份:Fe2O3
3、酸:盐酸:HCl气体的水溶液 碳酸(汽水):H2CO3
4、碱:氢氧化钠、苛性钠、火碱、烧碱:NaOH 氢氧化钙、熟石灰、消石灰:Ca(OH)2
氨水:NH3·H2O(为常见的碱,具有碱的通性,是一种不含金属离子的碱)
5、盐:碳酸钠、苏打、纯碱(不是碱,是盐,但其溶液显碱性):Na2CO3 碳酸氢钠、小苏打:NaHCO3 大理石,石灰石的主要成份是CaCO3 食盐的主要成分是NaCl 亚硝酸钠、工业用盐:NaNO2 (有毒) 硫酸铵:(铵盐是一类不含金属离子的盐)(NH4)2SO4 碳酸钾、草木灰的主要成份:K2CO3
6、有机物:甲烷、沼气、天然气的主要成份:CH4 乙醇、酒精:C2H5OH 葡萄糖:C6H12O6 蔗糖、红糖、白砂糖:C12H22O11 甲醛:CH2O有毒 醋酸CH3COOH (具有酸的通性)
二、常见物质的颜色和状态
1、白色固体:CaO、MgO、P2O5、NaOH、Ca(OH)2、KClO3、KCl、Na2CO3、NaCl、CaCO3等
2、黑色固体:炭粉、铁粉、CuO、MnO2、Fe3O4 ▲KMnO4为紫黑色固体
3、红色固体:单质Cu、红磷 P 化合物:Fe2O3 ▲硫:淡黄色固体
4、溶液的颜色:凡含Cu2+的溶液呈蓝色;凡含Fe2+的溶液呈浅绿色;凡含Fe3+的溶液呈棕黄色;其余溶液一般无色。
5、常见七大沉淀( 即不溶于水的盐和碱 ):
①盐:白色↓:CaCO3、BaCO3(溶于酸,有气泡); AgCl、BaSO4(不溶于水也不溶于稀HNO3) 等
②碱:蓝色↓:Cu(OH)2 ; 红褐色↓:Fe(OH)3 ; 白色↓:Mg(OH)2(溶于酸)。
6、(1)具有刺激性气体的气体: SO2、HCl、 NH3(皆为无色)
(2)无色无味的气体:O2、H2、N2、CO2、CO(剧毒)
(3)可燃性气体:H2、CH4、CO
三、物质的某些性质和用途(用于判断物质)
1、单质:①N2:焊接金属作保护气、填充灯泡和食品包装袋(都是因为氮气的化学性质不活泼)、液氮作医疗冷冻麻醉剂
②O2:供给呼吸(潜水、医疗急救),支持燃烧(炼钢、气焊)。 氧气作助燃剂,不是燃料。
③稀有气体:制多种用途的电光源如航标灯,霓虹灯(利用物理性质通电时能发出不同颜色的光)④H2:最轻的气体、清洁能源 用途冶炼金属 充气球一般用更安全的氦气
⑤碳:金刚石:制钻头; 石墨:电极材料、高温润滑剂; 炭黑:制油墨、填橡胶
木炭和活性炭(吸附性):除异味、除色素,防毒面具中一般用活性炭;
⑥P:红磷燃烧测定空气中氧气的体积分数、发令枪、烟幕弹
白磷燃烧探究质量守恒定律、探究燃烧条件
⑦S:制火药、火柴、鞭炮 ⑧Mg:作照明弹
2、氧化物:①H2O:生命必须物质、常温下呈液态的氧化物、最常用的溶剂、相对分子质量最小的氧化物。
②CO:煤气的主要成份、作燃料、冶炼金属、有毒
③CO2:引起温室效应 气体:灭火、汽水、气体肥料 干冰:人工降雨、致冷剂、舞台云雾剂
④SO2:引起酸雨,煤、硫磺燃烧、放鞭炮时产生的气体
⑤NO2:引起酸雨和光化学烟雾、汽车排放的尾气中含有。
⑥P2O5:白磷或红磷燃烧产生的大量白烟(固体小颗粒)
⑦CaO:食品干燥剂、建筑材料,和水反应放出大量热
3、酸:①碳酸:制碳酸饮料(汽水、雪碧等)
②盐酸:金属除锈、除水垢、胃液中助消化
③硫酸:金属除锈、蓄电池中的填充液、浓硫酸作干燥剂
4、碱:①氨水(NH3·H2O):作氮肥
②NaOH:易吸水潮解,溶于水放出大量热,用于制肥皂、石油炼制、造纸,去除油污如做炉具清洁剂,固体可作干燥剂、溶液用于吸收酸性气体如CO2、 SO2
③Ca(OH)2:建筑材料、改良酸性土壤,中和酸性废水,澄清溶液用于检验CO2
5、盐:① NaCl:调味、防腐剂、选种、腌渍食品、生理盐水(0.9%)、融雪剂、维持人体酸碱性平衡
②CaCO3:重要的建筑材料、工业生产石灰、补钙剂、实验室制CO2、除CaCl2中的盐酸
Na2CO3:洗涤剂、做馒头去酸性物质并使其松软、用于玻璃造纸和纺织业、泡沫灭火器的填充物
NaHCO3:发酵粉、治疗胃酸过多、干粉灭火器的填充物、
皮肤上沾了浓硫酸,用大量水冲洗后涂3%~5% NaHCO3的溶液
③CuSO4:用于湿法炼铜、农业杀菌剂、波尔多液、检验水
6、有机物:①CH4:最简单的有机物、沼气、天然气、可燃冰,气体化石燃料、大量燃烧会产生温室效应
②C2H5OH:酒精、有特殊香味、可再生能源、作饮料、医疗消毒杀菌、实验室用得最多的燃料
③CH3COOH:调味、厨房中可用其区别食盐和纯碱、除水垢、制无壳鸡蛋
7、有毒的物质:
气体:CO、SO2、NO2、 甲醛:CH2O有毒; 甲醇(CH3OH),致失明、死亡
固体:NaNO2 、黄曲霉素、CuSO4(可作杀菌剂 ,与熟石灰混合配成粘稠状的波尔多液)
8、常见化肥 氮肥:NH4Cl、NH4HCO3、(NH4)2SO4 、NaNO3、NH3·H2O、CO(NH2)2 使叶浓绿
钾肥:KCl、K2SO4、K2CO3(草木灰的主要成分), 使茎粗壮
磷肥:磷酸二氢钙、过磷酸钙、磷矿粉,使根发达
复合肥:KNO3、NH4H2PO4
9、三大白色建筑材料:CaO、Ca(OH)2、最常用的是CaCO3
10、治疗胃酸过多 Mg(OH)2、Al(OH)3(中和)、NaHCO3、CaCO3
11、三大干燥剂:浓硫酸(不能干燥碱性气体如NH3) 固体NaOH、生石灰(不能干燥酸性气体如CO2、SO2)12、三大还原剂:固体单质C、 气体单质H2、氧化物CO
四、物质的溶解性
1、酸碱盐的溶解性口诀表
酸:常见的酸都能溶于水碱:碱溶有四种,钾钠钡钙可溶碱
盐:钾钠硝铵溶水快 盐酸盐不溶氯化银
硫酸盐不溶硫酸钡 碳酸盐可溶钾钠铵
2、大部分酸性氧化物能溶于水,(酸性氧化物+水→酸)
大部分碱性氧化物不溶于水,能溶的有:氧化钡、氧化钾、氧化钙、氧化钠 (碱性氧化物+水→碱)
五、化学之最
1、地壳中含量最多的非金属元素是氧、金属元素是铝。 2、人体中含量最多的元素是氧、金属元素是钙。
3、海水中含量最多的元素是氧、金属元素是钠。 4、组成化合物种类最多的元素是碳。
5、最简单的有机物是甲烷CH4。
6、相对分子质量最小的单质是氢气、氧化物是水。
7、相同条件下密度最小的气体是氢气。
8、导电性最强的金属是银、导热性最好的金属是银。
9、熔点最低的金属是汞、熔点最高的金属是钨。
10、硬度最大的金属是铬。
11、天然存在最硬的物质是金刚石。
12、人类最早使用的金属是铜
13、日常生活中应用最广泛的金属是铁。
14、最早利用天然气的是中国,最早运用湿法炼铜的是中国
15.含氮量最高的常见化肥是尿素;
16.最理想的气体燃料是氢气;
17、在金属活动顺序中:等质量的活泼金属与足量的盐酸反应产生氢气最多的是铝。
18、我国古代“四大发明”中与化学知识联系最密切的两大发明是造纸、制火药。
六、化学教材中的科学家
1、提出原子、分子学说的是(英)道尔顿、阿佛加德罗
2、发现元素周期律的是门捷列夫(俄)
3、最早发现电子的汤姆生(英)
4、最早发现氧气的是舍勒(法)
5、最早得出空气是由N2和O2组成、测定空气中O2的体积分数、研究质量守恒定律的是拉瓦锡(法)
6、最早提示水的组成元素的是普利斯特里(英)、卡文迪许
7、测定相对原子质量作出贡献的中国科学家是张青莲
8、发明侯氏制碱(纯碱Na2CO3)法的是侯德榜
七、能量变化:
1、溶于水放出大量热的物质:生石灰(CaO)、固体NaOH、浓硫酸
2、溶于水吸收大量热的物质:硝酸铵(NH4NO3)
3、放热反应:氧化反应、中和反应、金属与酸的反应、CaO与水反应
4、吸热反应:大多数分解反应、氧化物的还原反应(冶炼金属)、高温下C分别与CO2、水蒸气反应
八、原子结构知识中的几种决定关系:
1、质子数(核电荷数)决定元素的种类
2、质子数+中子数=原子的相对原子质量
3、有关原子的等量关系:质子数=核电荷数=核外电子数=原子序数
3、原子最外层的电子数决定:元素的类别(最外层电子数≥4:非金属元素;最外层电子数<4:金属元素;最外层电子数=8:稀有气体元素,氦为2)
化学性质(最外层电子数≥4:易得到电子;最外层电子数<4:易失去电子;最外层电子数=8:化学性质稳定)
主要化合价、形成离子时所带电荷数(得电子:带负电形成阴离子;失电子:带正电形成阳离子)
4、金属活动性决定金属与酸、金属与可溶盐能否反应
九、化学实验中的“先”与“后”
1、使用托盘天平:先调零、再称量
2、加热:先擦干外壁、再加热;先预热、再集中加热
3、固体与液体混合:先加入固体,再加入液体
4、点燃可燃性气体:先检验纯度,再点燃
5、制取气体:先检查装置的气密性、再装药品
6、固固加热制O2排水法收集结束时:先将导管移出水面,再熄灭酒精灯
7、稀释浓硫酸:先往烧杯里加水,再沿烧杯壁慢慢注入浓硫酸,并不断搅拌,待冷却后再装瓶
8、固气反应炼铜、炼铁:实验开始时,先通气,再点酒精灯加热
实验结束时,先熄灭酒精灯直到试管冷却,再停止通气
9、检验混合气体:检验CO要先除CO2;检验H2要先除H2O;验水在前,除水在后
H2、CO、CO2、H2O混合气检验:先验H2O→验CO2→除净CO2→除净H2O→通过灼热CuO→验H2O→验CO2→尾气处理
10、测定混合气体的质量(CO2和H2O):先通入浓硫酸测定水的质量,在通入氢氧化钠测定CO2的质量(含有水蒸气的混合气体一定要先测定水蒸气的质量)
11、燃烧法测有机物组成:先算CO2中碳元素、H2O中氢元素的质量,再判断是否含氧元素
12、活泼金属与混合盐溶液反应:先置换更不活泼的金属(先远后近)
13、检验CO32—、SO42—:先加足量稀硝酸检验并除尽CO32—,再加Ba(NO3)2溶液检验SO42—
14、检验CO32—、Cl—:先加足量稀硝酸检验并除尽CO32—,再加AgNO3溶液检验Cl—
15、检验SO42—、Cl—:先加足量Ba(NO3)2溶液检验SO42—,过滤取滤液,再加AgNO3溶液和稀硝酸检验Cl—
16、检验CO32—、SO42—、Cl—:先加足量稀硝酸检验并除尽CO32—,再加足量Ba(NO3)2溶液检验并除尽SO42—,过滤取滤液,再加AgNO3溶液检验Cl—
17、检验OH—、CO32—:先加足量CaCl2或BaCl2溶液检验并除尽CO32—,过滤取滤液,再加酚酞试液液检验OH
十、关于洗气瓶:
1、检验并吸收少量CO2:瓶内盛澄清石灰水,气体从a进
除去并吸收大量CO2:瓶内盛氢氧化钠溶液,气体从a进
2、除去CO2中的HCl:瓶内盛饱和NaHCO3溶液,气体从a进
检验HCl:瓶内盛硝酸银溶液,气体从a进
3、除去水蒸气:瓶内盛浓硫酸,气体从a进
4、用排空气法收集气体:密度比空气大:气体从a进
密度比空气小:气体从b进
用排水法收集气体:瓶内盛满水,气体从b进,a处接导管通入量筒中
5、输氧:瓶内装水,氧瓶接a(观察气泡速度、控制输氧速度)
6、贮气瓶:瓶内盛满气体,要把气体导出,应从a进水
注:气体检验及除杂和干燥:先检验再除杂后干燥
十一、生活中的化学知识要点
(一)关于物质燃烧
1、点燃两支高度不同的蜡烛,用一个烧杯罩住,高的蜡烛先熄灭,原因是生成的二氧化碳气体温度较高,上升,然后由上至下充满整个瓶内,因此当室内发生火灾时应用湿毛巾堵住口鼻弯腰逃离火灾区,在森林火灾逃生的办法是:用湿毛巾堵往口鼻逆风而逃。用湿毛巾堵往口鼻是为了防止吸入有毒气体。如遇到毒气(含氯气、盐酸,硫化氢、氨气)泄漏时,我们也要用湿毛巾堵往口鼻,然后逃往地势较高的地方。
2、煤气中毒是由一氧化碳引起的,防止煤气中毒的有效方法是注意通风。
为防止煤气泄漏,我们常在煤气中加入具有特殊气味的硫醇(C2H5SH)以便于知道煤气发生泄漏。
发现有煤气泄漏时要及时打开门窗,关闭煤气阀门(不能开灯,打电话,用电风扇等,因这些行为会产生火花从而发生煤气爆炸),发现有人煤气中毒后要注意把病人移到通风处,进行人工呼吸,必要时送医院救治。
3、 蜡烛一吹即灭是因为冷空气使蜡烛温度下降至其着火点以下,用扇扇炉火越来越旺是因为提供了足够的氧气,增加煤与氧气接触的面积。使燃料充分燃烧的措施:①提供充足的氧气,②增大可燃物与氧气的接触面(如将煤做成蜂窝煤或加工成煤粉)。
4、西气东输的气体是天然气,主要成分是甲烷,煤矿“瓦斯”爆炸的主要气体也是甲烷,其原因是矿井中通风不良,使甲烷与空气混合而达到爆炸极限经点燃发生爆炸,所以为防止煤矿爆炸要常常保持通风,严禁烟火。
5、灯泡内往往会有少量的红磷,主要是脱去灯内的氧气
6、为了保证安全问题,在庆典活动中可以用氦气充灌气球,不能用氢气。
(二)关于食品
1、把新鲜鸡蛋放在石灰水中可以保鲜,是因为鸡蛋呼出的二氧化碳与石灰水反应生成了不溶于水的碳酸钙堵往了鸡蛋表面的微孔,防止氧化而变质。
2、食品保存方法:
(1)充气包装:为了防止食品变质和变形,常在食品袋内充的气体的二氧化碳或氮气;
(2)在袋内放干燥剂生石灰、氯化钙,防止食品受潮,若放入铁粉,能吸收氧气和水,可防止食品受潮和变质;
(3)真空包装,把食品袋内的气体抽出,使食品与氧气隔离。
3、鱼鳔内的气体主要有二氧化碳和氧气
4、做镘头时加些纯碱(苏打)或碳酸氢钠(小苏打)主要为了中和面粉发酵时产生的酸,生成的二氧化碳能使面包疏松多孔。
5、蔬菜中残留的农药可以用碱性物质泡,可降低农药的药性
6、皮蛋的涩味可以加点食醋去除
7、冰箱的异味可用活性炭除去,利用了活性炭的吸附性(物理性质)。
8、铝壶上的水垢(主要成分是碳酸钙和氢氧化镁),可用盐酸或食醋除去。
9.肉食水产品不能用甲醛溶液浸泡防腐,不能用硫磺熏蒸粉丝或尖椒,工业盐含亚硝酸钠不能食用。
10.富含维生素的食品是水果和蔬菜,富含蛋白质的食品是肉鱼蛋,富含糖类的食品是米薯面。
11.从今年5月1日起,禁止在面粉中添加增白剂过氧化钙(CaO2)、过氧化苯甲酰C14H10O4
12.不能用聚氯乙烯塑料包装食品。
(三)环境问题
1、酸雨:是由SO2、NO2的大量排放引起,酸雨的危害有:腐蚀建筑物,影响作物生长,污染河流,影响人体健康,造成土地酸化。减少酸雨的措施:开成新能源,少用煤作燃料,煤进行脱硫技术。
2、汽车尾气中含有CO,NO,SO2等,控制城市汽车尾气对空气污染的方法有:(1)开发新能源,(2)使用电动车(3)废气经处理达标再排放
3、水污染的来源:工业污染、农业污染、生活污染。防止水污染的方法:(1)加强对水质的监测、(2)工业三废要经过处理后排放(3)生活污水处理达标再排放 (4)合理使用农药和化肥,提倡使用农家肥(5)禁止使用含磷洗衣粉(6)加强水土保护,植树造林
4、节约用水的方法:水的二次利用(洗米水去浇花),随手关水龙头,低灌技术,工业水的二次利用。
5、温室效应产生原因:化石燃料大量燃烧,森林面积不断减少。
引起温室效应的气体主要是二氧化碳!甲烷、臭氧、氟氯代烷也会引起温室效应
不利影响是:全球气候变热,土地沙漠化,两极冰川熔化。
可采取的措施是:植树造林,禁止乱砍滥伐;减少化石燃料的燃烧,更多地利用太阳能,风能,地能,核能,水能等(我们可以节约用纸,节约能源,多栽树,随手关灯)
6、臭氧空洞:由氟氯代烃(氟利昂)引起的。
7、三大环境问题:酸雨、臭氧空洞、温室效应
8、煤燃烧产生的污染物:粉尘、CO、NO2、SO2
9、白色污染:合成材料特别是废弃塑料造成的污染。渐缓白色污染的措施:1)、减少使用不必要的塑料制品,如用布袋代替塑料袋2)、重复使用某些塑料制品3)、使用一些新型的、可降解的塑料,如微生物分解塑料和光降解塑料4)、回收各种废弃塑料
10、垃圾不能直接焚烧处理,会产生有刺激性气味的氯化氢;也不能填埋,会污染土壤,应分类进行回收。
十二、重要知识提示
1、碱+盐、盐+盐反应的反应物应溶于水,生成物中一般要有沉淀(铵盐与碱反应则会生成氨气)。
2、检某溶液中是否含有CO32—、SO42—、Cl—的顺序为:取样品加入过量的稀硝酸
(有气泡说明有碳酸根、过量目的是除尽碳酸根离子),然后再加入过量的硝酸钡溶液(如有沉淀说明有硫酸根。过量为除尽硫酸根离子),最后加入适量硝酸银溶液(如出现沉淀说明的氯离子)。
顺序也可为:取样,加入过量的硝酸钡溶液,再过量的稀硝酸;静置后再加入适量硝酸银溶液。
3、酸性气体:CO2、SO2、HCl等
碱性气体:NH3(氨气)等
中性气体:O2、H2、N2、CO、CH4等
4、气体吸收:
NaOH固体:吸水和酸性气体(如少量的二氧化碳,二氧化硫、氯化氢、硫化氢等)
NaOH溶液:吸酸性气体:CO2、SO2、HCl等
浓硫酸:水和碱性气体(NH3)
5、常用干燥剂及干燥范围:
(1)浓硫酸:不能干燥碱性气体。
(2)氢氧化钠固体:不能干燥酸性气体。
(3)生石灰:不能干燥酸性气体。
(4)碱石灰(NaOH和CaO的混合物):不能干燥酸性气体。
6、除杂(括号中的是杂质):
(1)CO(CO2):NaOH溶液
(2)CO2(CO):通过灼热的氧化铜
(3)O2(H2O):浓硫酸或氢氧化钠固体或生石灰
(4)CO2(H2O):浓硫酸
(5)CO2(HCl):饱和NaHCO3溶液
(6)CO2(O2):灼热的铜网
(7)NaOH(Na2CO3):Ca(OH)2溶液
(8)NaCl(Na2CO3):稀盐酸或CaCl2溶液
(9)NaOH [Ca(OH)2]:Na2CO3溶液
(10)FeSO4(CuSO4):铁粉
(11)CaCl2(HCl):CaCO3
(12)CuO(C):在空气中灼烧
(13)C(CuO):稀硫酸或稀盐酸
(14)Cu(Fe):稀硫酸或稀盐酸
(15)KCl(MnO2):溶解、过滤
7、用浓盐酸与大理石反应制取二氧化碳时,生成气体通入澄清石灰水,不变浑浊,原因是气体中混有的氯化氢先与石灰水反应。
8、用浓盐酸与大理石反应制取二氧化碳时,生成气体通入紫色石蕊溶液,石蕊溶液变红的原因可能是CO2与水反应生成了H2CO3,也可能是气体中混有氯化氢溶于水生成了盐酸。
9、相对分子最小的氧化物,同时既能与金属氧化物反应又能与非金属氧化物反应的是水
10、相同质量的锌、镁、铁、铝加入等质量、等浓度的盐酸(或硫酸)中,
(1)若酸完全反应,则产生氢气一样多
(2)若酸完全反应,消耗金属最多的是锌,最少的是铝(消耗金属质量与 相对原子质量/化合价 成正比)
(3)若金属完全反应。则产生氢气质量:Al> Mg> Fe> Zn(氢气质量与 化合价/相对原子质量 成正比)
(4)反应速度最快的是镁,最慢的是铁(可据此判断金属活动性)
11、化学肥料:上中下,氮钾磷。叶黄缺氮,易倒伏缺钾,植株矮小、谷穗不饱满缺磷。
9、由偏二甲肼的化学式C2H8N2,你可以得到哪些信息:
⑴偏二甲肼是一种有机物
⑵偏二甲肼由碳、氢、氮元素组成
⑶一个偏二甲肼分子由十二个原子构成
⑷在偏二甲肼中碳、氢、氮原子个数比为:1:4:1
⑸在偏二甲肼中碳、氢、氧元素质量比为:6:2:7
(6)偏二甲肼相对分子质量为60
(7)一个偏二甲肼分子由2个碳原子、8个硫原子、2个氮原子构成
(8)偏二甲肼分子由碳原子、硫原子、氮原子构成
10、化学方程式的含义:以2H2O=2H2↑+O2↑(在=上方加上条件通电)
⑴质的含义:水在通电的条件下生成了氢气和氧气
⑵量的含义:每36份质量的水在通电的条件反应生成4份质量的氢气和32份质量的氧气
⑶微观含义:每2个水分子在通电条件下生成了2个氢气分子和1个氧气分子
11、金刚石和石墨物理性质不同是因为原子排列方式不同
二氧化碳和一氧化碳化学性质不同是因为分子构成不同
钠原子与钠离子不同是因为最外层电子数不同
生铁和钢的不同是因为含碳量不同
浓硫酸和稀硫酸不同是因为质量分数不同
12、酸具有相似化学性质的原因:酸溶液中都含有相同的H+,碱具有相似化学性质的原因:碱溶液中都含有相同的OH-。
13、证明二氧化碳能与水反应的实验:把使紫色石蕊试液变红,二氧化碳通入水中测其导电性
证明二氧化碳能溶于水:打开汽水瓶冒气泡,用塑料瓶收集满二氧化碳再加入一定量的水,盖好瓶盖,振荡,塑料瓶变瘪。
14、把金属放入盐酸中,开始反应较慢(表面生锈)。最后也越来越慢,是因为盐酸的质量分数变小。金属能与酸反应,金属活动性必须排在H前面,酸用稀盐酸、稀硫酸,不能用浓硫酸和硝酸!
15、金属和盐溶液反应,金属的活动性排在盐中金属的前面,且盐必须可溶,金属不能用K、Ca、Na这三种金属!
16、证明氯酸钾中含有氯元素:氯酸钾与二氧化锰混合加热,冷却后将反应后物质溶于水,过滤,往滤液中加入硝酸银和稀硝酸,有白色沉淀生成
17、电解水的实验中,常向水中加入少量稀硫酸或氢氧化钠,作用是增强水的导电性。
十三、初中化学中的“三”
1、构成物质的三种微粒是分子、原子、离子。
2、构成原子一般有三种微粒:质子、中子、电子。(注:氢原子核内没有中子)
3、原子中的三等式:核电荷数=质子数=核外电子数=原子序数
4、生物细胞中含量最多的前三种元素:O、C、H ;地壳中含量前三位的元素:O Si Al
5、构成物质的元素可分为三类即(1)金属元素、(2)非金属元素、(3)稀有气体元素。
6、金属元素、稀有气体元素元素符号(如Hg)有三种含义:这种元素、1个这种原子、这种物质
7、质量守恒定律有三不变:元素种类不变、物质总质量不变、原子种类数目质量均不变(即原子三不变)
8、化学方程式有三个意义:(1)表示什么物质参加反应,结果生成什么物质;(2)表示反应物、生成物各物质间的分子或原子的微粒数比;(3)表示各反应物、生成物之间的质量比。化学方程式有两个原则:以客观事实为依据;遵循质量守恒定律。
9、三种黑色氧化物:氧化铜CuO、二氧化锰MnO2、四氧化三铁Fe3O4
10、铁的氧化物有三种:(1)氧化亚铁FeO、(2)氧化铁Fe2O3、(3) 四氧化三铁Fe3O4。
11、常用于炼铁的铁矿石有三种:赤铁矿(主要成分为Fe2O3)、磁铁矿(Fe3O4)、菱铁矿(FeCO3)。
12、与铜有关的三种蓝色:硫酸铜溶液、硫酸铜晶体、氢氧化铜沉淀
13、铜生锈的三个因素:氧气、水、二氧化碳(O2、H2O、CO2)
14、还原氧化铜常用的三种还原剂:氢气、一氧化碳、碳。
15、氢气作为燃料有三大优点:资源丰富、热效高、燃烧后的产物是水不污染环境。
16、氢气和碳单质有三个相似的化学性质:常温下的稳定性、可燃性、还原性。
17、三种常见的可燃性气体:氢气H2、一氧化碳CO、甲烷CH4
18、三种淡蓝色:⑴液氧、⑵硫在空气中燃烧的火焰、⑶H2、CO、CH4在空气中燃烧的火焰
19、燃烧三条件:可燃物、与氧气接触、温度达到着火点
20、常与温度有关的三个反应条件是点燃、加热、高温。
21、通常使用的灭火器有三种:泡沫灭火器、干粉灭火器、液态二氧化碳灭火器
22、二氧化碳可以灭火的原因有三:不能燃烧、不支持燃烧、密度比空气大
23、与空气混合点燃可能爆炸的三类物质:易燃气体(H2、CO、CH4)、易燃液体(汽油、酒精)、易燃固体(煤粉、面粉、硫磺粉)
24、三大化石燃料:煤、石油、天然气
25、三大合成材料:塑料、合成橡胶、合成纤维;三大天然材料:棉花、羊毛、天然橡胶
26、营养素中的三种供能物质:糖类、油脂、蛋白质
27、古代三大化学工艺:造纸、制火药、烧瓷器
28、石油分馏(物理变化)产品中的三种常用油:汽油、煤油、柴油
29、煤干馏(化学变化)的三种产物:焦炭、煤焦油、焦炉气
30、工业三废:废水、废渣、废气
31、三大空气污染污染问题:酸雨、温室效应、臭氧空洞
32、三大气体污染物:一氧化碳、二氧化硫、二氧化氮(CO、SO2、NO2)
33、水污染的三个主要原因:(1)工业生产中的废渣、废气、废水;(2)生活污水的任意排放;(3)农业生产中施用的农药、化肥随雨水流入河中。
34、溶液的特征有三个(1)均一性;(2)稳定性;(3)是混合物。
35、洗涤油脂三原理:洗涤剂乳化、汽油溶解、碱性溶液和油脂反应
36、物质溶解时溶液温度变化有三种情况:升高(NaOH、浓硫酸)、降低(硝酸铵)、不变(NaCl)
37、不饱和溶液变饱和溶液有三种方法:降温(石灰水除外)、加溶质、恒温蒸发溶剂。
38、固体物质溶解度随温度变化情况有三类:陡升型(大部分)、缓升型(如NaCl)、下降型【如Ca(OH)2】
39、酒精灯的火焰分为三部分:外焰、内焰、焰心,其中外焰温度最高,内焰火焰最明亮
40、使用酒精灯的三禁止:对燃、往燃灯中加酒精、嘴吹灭
41、取用药品“三不”原则:(1)不用手接触药品;(2)不凑到容器口闻气味;(3)不尝药品的味道。
42、收集气体一般有三种方法:排水法(难溶于水,不与水反应)、向上排空法(密度比空气大,常温下不与氧气反应)、向下排空法(密度比空气小,常温下不与氧气反应)。
43、过滤操作三要点:一贴、二低、三靠(漏斗下端管口紧靠烧杯内壁、玻璃棒轻靠在滤纸三层处、烧杯口紧靠在玻璃捧上引流)
44、过滤后滤液仍然浑浊的三个原因:滤纸破损、滤液高于滤纸边缘、接液体的烧杯不干净
44、可以直接加热的三种仪器:试管、坩埚、蒸发皿(另外还有燃烧匙)
45、溶液配制的三步骤:计算、称量(量取)、溶解
46、测定空气中氧气体积分数小于1/5的三个原因:红磷量不足、装置漏气、未待冷却就打开止水夹
47、浓硫酸的三个性质:吸水性、脱水性、强氧化性
十四、化学中的“一定”与“不一定”
1、化学变化中一定有物理变化,物理变化中不一定有化学变化。
2、有发光、放热、变色、放出气体、生成沉淀等现象的变化不一定是化学变化。(如灯泡通电发光发热)
3、化学变化一定有新物质(新微粒)生成,不一定有明显的现象。(如强氧化钠溶液与稀盐酸能反应但无明显现象)
4、缓慢氧化不一定会引起自燃。燃烧一定是化学变化,爆炸不一定是化学变化。(如高压锅爆炸是物理变化)
5、燃烧生成水和二氧化碳,物质不一定含氧元素。但一定含有碳、氢两种元素。
6、原子核中一定含质子,不一定都会有中子(如H原子就无中子)。
7、原子不一定比分子小(不能说“分子大,原子小”),但构成分子的原子比该分子小
8、单质一定由同种元素组成,同种元素组成的物质不一定是单质,可能是混合物,但一定不是化合物。
9、最外层电子数为8的粒子一定稳定,不一定是稀有气体元素的原子,可能是阳离子或阴离子。
10、稳定结构的原子一定是稀有气体原子,最外层电子数不一定是8(He是2)
11、金属元素原子最外层电子数少于4,最外层电子数少于4的不一定是金属元素(如H为1)
12、同种元素的原子具有相同的质子数(或核电荷数),具有相同质子数的粒子不一定是同一种元素。
(粒子包括原子、分子、离子),只有具有相同核电荷数的单核粒子(一个原子一个核)一定属于同种元素。
13、(1)浓溶液不一定是饱和溶液;稀溶液不一定是不饱和溶液。(对不同溶质而言)
(2)同一种物质的饱和溶液不一定比不饱和溶液浓。(因为温度没确定,如同温度则一定)
(3)析出晶体后的溶液一定是某物质的饱和溶液,没有晶体析出的溶液不一定是不饱和溶液。
(4)饱和溶液降温后不一定有晶体析出(如石灰水)。
14、书写化学式时,元素化合价代数和一定为零,但正价元素不一定都写在左边。如NH3 、CH4
15、同种元素在同一化合物中不一定显示一种化合价。如NH4NO3 (前面的N为-3价,后面的N为+5价)
16、置换反应中一定有元素化合价的改变;复分解反应中一定没有元素化合价的改变;分解反应和化合反应中不一定有元素化合价的改变。(注意:氧化还原反应,一定有元素化合价的变化)
17、置换反应中一定有单质参加和生成,复分解反应中一定没有单质参加和生成,单质一定不会发生分解反应。
18、中和反应一定生成盐和水,有盐和水生成的化学反应不一定是中和反应。
19、复分解反应一定是两种化合物间的反应,两种化合物间的反应不一定是复分解反应(如CO2和氢氧化钙、氢氧化钠的反应)
20、阳离子不一定是金属的离子(如H+、NH4+);盐的组成中不一定有金属元素(如铵盐)。
21、在化合物(氧化物、酸、碱、盐)的组成中,一定含有氧元素的是氧化物和碱,不一定(可能)含氧元素的是酸和盐;一定含有氢元素的是酸和碱,不一定含氢元素的是盐和氧化物;盐和碱组成中不一定含金属元素,(如NH4NO3、NH3·H2O);酸组成可能含金属元素(如:HMnO4 叫高锰酸)。但所有物质组成中都一定含非金属元素。
22、盐溶液不一定呈中性。如Na2CO3溶液显碱性,NH4Cl溶液显酸性。
23、酸溶液一定为酸性溶液,但酸性溶液不一定是酸溶液,如:H2SO4、NaHSO4溶液都显酸性,而 NaHSO4属于盐。(酸溶液就是酸的水溶液,酸性溶液就是指含H+的溶液)
24、碱溶液一定为碱性溶液,但碱性溶液不一定是碱溶液。如:NaOH、Na2CO3、NaHCO3溶液都显碱性,而是Na2CO3、NaHCO3为盐。(碱溶液就是碱的水溶液,碱性溶液就是指含OH—的溶液)
25、凡是单质铁参加的置换反应(铁与酸、盐的反应),反应后铁一定显+2价(即生成亚铁盐)。
26、凡金属与酸发生的置换反应,反应后溶液的质量一定增加。
凡是同质量同价态的金属与酸反应,相对原子质量越大的产生氢气的质量就越少。
27、金属与盐溶液反应,判断反应前后溶液的质量变化,只要看参加反应金属的相对原子质量大小与生成的金属的相对原子质量的大小。“大换小增重,小换大减重”
28、制备气体的发生装置,在装药品前一定要检查气密性。 点燃或加热可燃性气体之前一定要检验纯度。
29、CO还原氧化铜或氧化铁时,一定要先通CO一会再点燃酒精灯,实验结束后一定要先熄灭酒精灯,待玻璃管冷却
后再停止通CO。
30、有污染环境的气体产生的实验一定要进行尾气处理,尾气处理的方法:CO点燃;CO2、SO2用NaOH溶液吸收
31、有机物一定是含碳元素的化合物,含碳元素的化合物不一定是有机物(如CO、CO2、碳酸、碳酸盐等)
1、1—20号元素的符号和名称:
名称
1氢
2氦
3锂
4铍
5硼
;
6碳
7氮
8氧
9氟
10氖
符号
H
He
Li
Be
B
;
C
N
O
F
Ne
名称
11钠
12镁
13铝
14硅
15磷
;
16硫
17氯
18氩
19钾
20钙
符号
Na
Mg
Al
Si
P
;
S
Cl
Ar
K
Ca
2、常见元素的化合价:
K、Na、Ag、H、NH4 +1; Ca、Mg、Ba、Zn、Cu 、Hg +2; 亚铁+2、铁+3;
Al元素是+3; F、Cl-1、O-2; -1 OH、NO3; -2 SO4、CO3; 单质0价要记住。
3、常见原子团的符号和化合价:
名 称
铵 根
氢氧根
硝酸根
硫酸根
碳酸根
磷酸根
符 号
NH4
OH
NO3
SO4
CO3
PO4
化合价
+1
-1
-1
-2
-2
-3
离子符号
NH4+
OH-
NO3-
SO42-
CO32-
PO43-
4、金属活动性顺序:
K Ca Na Mg Al ;Zn Fe Sn Pb(H);Cu Hg Ag Pt Au
金属活动性由强逐渐变弱
在金属活动性顺序里:
1)金属的位置越靠前,它的活动性就越强。
2)位于氢前面的金属能置换出稀盐酸、稀硫酸中的氢。
3)位于前面的金属能把位于后面的金属从它们的盐溶液中置换出来。
5、部分酸、碱、盐的溶解性规律:
1)酸: 全部溶于水 ;
2)碱: 大多数不溶于水,NH3·H2O、KOH、NaOH、Ba(OH)2溶于水,Ca(OH)2微溶;
3)盐: a、 钾盐 、钠盐 、铵盐 、硝酸盐 四类盐都易溶于水;
b、盐酸盐(即氯化物) 绝大多数溶于水 , 只有AgCl不溶于水;
c、硫酸盐 绝大多数溶于水,只有BaSO4不溶于水 ,Ag2SO4 、CaSO4微溶于水 ;
d、碳酸盐 绝大多数不溶于水, Na2CO3 、K2CO3 、(NH4)2CO3溶于水 , MgCO3微溶于水。
6、常见的沉淀: 五种白色、一种蓝色、一种红褐色沉淀
白色:Mg(OH)2、CaCO3、BaCO3、BaSO4和AgCl(又不溶于酸);蓝色:Cu(OH)2;红褐Fe(OH)3
7、复分解反应的类型:
①酸 + 金属氧化物→盐 + 水 6HCl + Fe2O3== 2FeCl3 + 3H2O
②酸 + 碱→盐 + 水 3H2SO4 + 2Al(OH)3== Al 2(SO4)3 + 6H2O
③酸 + 盐→新酸 + 新盐 HCl + NaHCO3 == NaCl + CO2↑+ H2O
④碱(可溶)+ 盐(可溶)→新碱 + 新盐 2FeCl3+ 3Ca(OH)2== 3CaCl2 + 2Fe(OH)3↓
⑤盐(可溶)+ 盐(可溶)→新盐 + 新盐 Al2(SO4)3 +3BaCl2== 3BaSO4 + 2AlCl3
7、非基本反应类型:碱 + 非金属氧化物→盐 + 水 (虽有盐和水生成但不是复分解反应)
CO2+2NaOH == Na2CO3+H2O SO2+2NaOH == Na2SO3+H2O SO3+2NaOH == Na2SO4+H2O

