2021-2022学年江苏省泰州市高二下学期期末考试物理试题Word版含答案
展开江苏省泰州市2021-2022学年高二下学期期末考试
物理试题
注意事项:
1.本试卷共分两部分,第I卷为选择题,第Ⅱ卷为非选择题。
2.所有试题的答案均填写在答题纸上,答案写在试卷上的无效
一、单项选择题:共10题,每题4分,共40分,每小题只有一个选项最符合题意。
1. 关于光,下列说法中正确的是( )
A. 偏振光可以是横波,也可以是纵波
B. 可见光中,紫光的波动性比红光明显
C. 用光导纤维传播信号是利用了光的全反射
D. 激光方向性好,所以激光不能发生衍射现象
2. 严冬时节,梅花凌寒盛开,淡淡的花香沁人心脾,这个现象与分子的热运动有关。下列关于分子热运动说法中正确的是( )
A. 清晨阳光透过窗户射入房间,观察到空中飞舞的灰尘在做布朗运动
B. 扩散现象是由分子无规则运动产生的,在气体、液体和固体中都能发生
C. 夏天自行车容易“爆胎”是车胎内气体分子间斥力急剧增大造成的
D. 当分子力表现为引力时,分子力随分子间距离的增大而减小
3. 波粒二象性是微观世界的基本特征,以下说法错误的是( )
A. 光电效应现象揭示了光的波动性
B. 电子束的衍射实验说明电子具有波动性
C 普朗克首先提出了能量子假说
D. 动能相等的质子和电子,电子的物质波波长长
4. 下列说法中正确的是( )
A. 晶体在熔化过程中分子的平均动能不断增加
B. 一块固体若有确定的熔点,则必定为单晶体
C. 液晶既具有液体的流动性,又具有光学各向异性
D. 在完全失重的宇宙飞船中,水的表面不存在表面张力
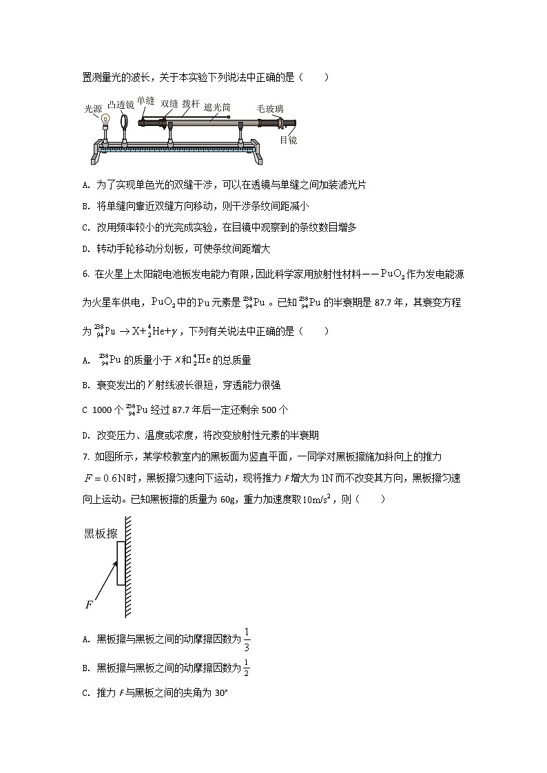
5. 杨氏双缝干涉实验最成功的地方就是采用分光法找到了两束相干光源。小明利用图示装置测量光的波长,关于本实验下列说法中正确的是( )
A. 为了实现单色光的双缝干涉,可以在透镜与单缝之间加装滤光片
B. 将单缝向靠近双缝方向移动,则干涉条纹间距减小
C. 改用频率较小的光完成实验,在目镜中观察到的条纹数目增多
D. 转动手轮移动分划板,可使条纹间距增大
6. 在火星上太阳能电池板发电能力有限,因此科学家用放射性材料——作为发电能源为火星车供电,中的元素是。已知的半衰期是87.7年,其衰变方程为,下列有关说法中正确的是( )
A. 的质量小于X和的总质量
B. 衰变发出的射线波长很短,穿透能力很强
C 1000个经过87.7年后一定还剩余500个
D. 改变压力、温度或浓度,将改变放射性元素的半衰期
7. 如图所示,某学校教室内的黑板面为竖直平面,一同学对黑板擦施加斜向上的推力时,黑板擦匀速向下运动,现将推力F增大为而不改变其方向,黑板擦匀速向上运动。已知黑板擦的质量为60g,重力加速度取,则( )
A. 黑板擦与黑板之间的动摩擦因数为
B. 黑板擦与黑板之间的动摩擦因数为
C. 推力F与黑板之间的夹角为30°
D. 推力F与黑板之间的夹角为45°
8. 某新能源汽车公司为检测新型汽车的性能,在平直公路上做实验。设运动时间为t,位移为x,电脑绘制出汽车运动的图像如图所示,则由图像可知( )
A. 该车处于匀加速直线运动状态
B. 该车的加速度大小为
C. 该车的初速度为0
D. 该车前2秒内位移是30m
9. 核能具有高效、清洁等优点,利用核能是当今世界解决能源问题的一个重要方向。原子核的比结合能随质量数变化的曲线如图所示,根据该曲线判断正确的是( )
A. 核比核更稳定
B. 核的结合能约为
C. 两个核结合成核时释放能量约为
D. 核和核的平均核子质量相等
10. 如图,两列简谐横波分别沿x轴正方向和负方向传播,波速均为,两个波源分别位于和处,波源的振幅均为。图为0时刻两列波的图像,此刻平衡位置在和的P、Q两质点恰好开始振动。质点M的平衡位置处于处。关于各质点运动情况判断正确的是( )
A. 质点P、Q起振方向相反
B. 时刻,质点P、Q都运动到M点
C. 时刻,质点M的位移为
D. 在0~1.5s时间内,质点M运动的路程为
二、非选择题:共5题,共60分,其中第12题~第15题解答时请写出必要的文字说明、方程式和重要的演算步骤,只写出最后答案的不得分;有数值计算时,答案中必须明确写出数值和单位。
11. 在探究小车速度随时间变化规律的实验中:
(1)图甲、乙是两种打点计时器,其中图___________(填“甲”或“乙”)是电火花计时器。
(2)下图是实验中打出的一条纸带,O、A、B、C、D、E、F为连续选取的7个计数点,相邻两计数点间还有4个点未画出,则小车在E点的瞬时速度大小为___________,运动的加速度大小为___________(计算结果均保留3位有效数字,所用电源频率)。
(3)按下图(a)将纸带沿计数点剪断得到6段纸带,由短到长并排贴在坐标中,各段紧靠但不重叠。最后将各纸带上端中心点连起来可得到一条直线,如图(b)。几位同学对图(b)提出了不同的理解和处理方案:
①小明同学认为,若用横轴表示时间t,纸带宽度表示相邻计数点时间间隔T,纵轴表示相邻计数点距离(、2、3、4、5、6),则所连直线的斜率表示___________(填序号)。
A.各计数周期内的位移 B.各计数点的瞬时速度
C.纸带运动的加速度 D.相邻计数点的瞬时速度的变化
②小华同学认为,若用横轴表示时间t,纸带宽度表示相邻计数点时间间隔T,纸带长度依次表示(、2、3、4、5、6),则所连直线的斜率表示小车运动的___________。
12. 如图为氢原子的能级图,大量处于激发态的氢原子向低能级跃迁时,发出多种频率不同的光子,若用其中波长最短的光照射到某金属的光电管上并发生了光电效应,该金属的逸出功为。求:
(1)波长最短的光子能量;
(2)遏止电压
13. 如图,横截面为四分之一圆、半径为R的柱形透明体静置于水平地面上,B为圆心,D为的中点。一束单色光从D垂直射入透明体后,在地面上的F和G点各得到一个亮点,且长为。已知光在真空中的传播速度为c,求:
(1)透明体对该光的折射率n;
(2)光从D点传播到F点的时间t。
14. 如图所示,一个圆筒形导热汽缸开口向上竖直放置,内有活塞,活塞横截面积为S,质量为m,活塞与汽缸之间无摩擦。汽缸内密封有一定质量的理想气体,气体温度为T,气柱高度为h,汽缸内距缸底处有固定的卡环(卡环大小忽略不计)。已知大气压为,重力加速度为g。现缓慢降温使得活塞恰好与卡环接触。
(1)求此时缸内气体温度;
(2)若该降温过程气体放出热量Q,求缸内气体内能变化量;
(3)若活塞恰好与卡环接触后,汽缸开始出现缓慢漏气现象,直到不再漏气为止,此过程环境温度保持不变,求汽缸内漏出气体与剩余气体质量之比为多少?
15. 一均匀铁链,重为G,由n(n为偶数)个相同、粗细不计的圆形小铁环串联构成,铁链左右两端的小铁环对称套在水平细杆上后恰好处于静止状态(如下图)。铁链与水平杆之间的动摩擦因数为μ,忽略铁环之间的摩擦,最大静摩擦力等于滑动摩擦力,求:
(1)在其中一个悬挂点,水平杆对小铁环弹力大小;
(2)如下图,A和B之间的弹力大小(A为最低位置的两个环中的一个);
(3)若n为奇数,则最低处的小环与相邻小环的弹力大小。
答案
1-10 CBACA BADCD
11. ①. 乙 ②. ③. ④. D ⑤. 加速度
12. (1)波长最短,则频率最大,根据
可知光子的能量最大,频率最大的光子能量为
(2)根据爱因斯坦光电效应方程,有
根据动能定理有
联立解得
13. (1)光路图如图所示
由此可知,反射光线经过F点,折射光线经过G点,根据几何关系可知
由余弦定理可得
解得
对使用正弦定理,可得
即
又因为
则有
根据折射定律可得
(2)根据几何关系可得
光在玻璃中的速度为
则光从D点传播到F点的时间为
14. (1)缓慢降温使得活塞恰好与卡环接触,此过程缸内气体经历等压变化,根据盖—吕萨克定律有
解得
(2)该过程缸内气体的压强为
外界对气体做功为
根据热力学第一定律可得
(3)当不再漏气时,缸内气体的压强降至大气压强p0,假设漏气前缸内气体等温膨胀至压强为p0时体积为V0,根据玻意耳定律有
解得
汽缸内漏出气体与剩余气体质量之比为
15. (1)根据对称性可知,水平杆对两小铁环的弹力大小相等、摩擦力大小相等。假设水平杆对每个小铁环的弹力大小为,则有
解得
(2)A左边与之相邻的环与A环之间的弹力大小为,以右半侧的铁链为分析对象,受力分析如图所示
则有
A和B之间的弹力大小为对A受力分析如图所示
可知
解得
(3)若为奇数,设最低处的小环D与相邻环的弹力大小为,弹力与水平方向的夹角为,对小环D受力分析如图所示
根据平衡条件可得
对D右侧的铁链受力分析如图所示
根据平衡条件可得
解得
2021-2022学年江苏省泰州市高二上学期期末考试物理试题(Word版): 这是一份2021-2022学年江苏省泰州市高二上学期期末考试物理试题(Word版),共11页。试卷主要包含了单项选择题,非选择题等内容,欢迎下载使用。
2021-2022学年江苏省南通市海安市高二下学期期末考试物理试题(Word版) (1): 这是一份2021-2022学年江苏省南通市海安市高二下学期期末考试物理试题(Word版) (1)
2021-2022学年辽宁省大连市高二下学期期末考试物理试题Word版含答案: 这是一份2021-2022学年辽宁省大连市高二下学期期末考试物理试题Word版含答案

