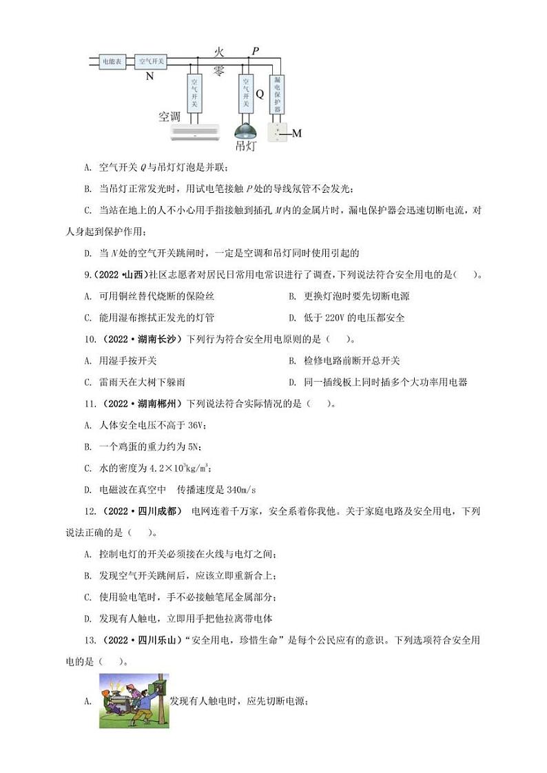
2022年中考物理真题分类汇编 专题16 家庭电路与安全用电(学生版+解析版)
展开这是一份2022年中考物理真题分类汇编 专题16 家庭电路与安全用电(学生版+解析版),共18页。
相关试卷
这是一份2022年中考物理真题分类汇编专题16家庭电路与安全用电(教师版)(第1期),共7页。试卷主要包含了选择题,填空题,作图题等内容,欢迎下载使用。
这是一份2022年中考物理真题分类汇编 专题02 光现象(学生版+解析版),共35页。
这是一份2022年中考物理真题分类汇编 专题09 浮力及其应用(学生版+解析版),共22页。

