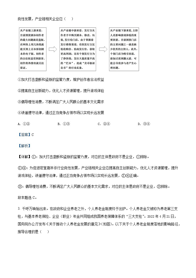
2022届江苏省苏州市高三高考考前模拟卷政治含答案
展开2023届江苏省徐州市高三考前模拟政治试题(含解析): 这是一份2023届江苏省徐州市高三考前模拟政治试题(含解析),共20页。试卷主要包含了选择题组,单选题,材料分析题等内容,欢迎下载使用。
精品解析:江苏省启东中学2023届高三考前模拟三政治试题及答案: 这是一份精品解析:江苏省启东中学2023届高三考前模拟三政治试题及答案,文件包含精品解析江苏省启东中学2023届高三考前模拟三政治试题解析版docx、精品解析江苏省启东中学2023届高三考前模拟三政治试题原卷版docx等2份试卷配套教学资源,其中试卷共27页, 欢迎下载使用。
2023河北高三考前模拟练(临考信息卷)政治试题及答案: 这是一份2023河北高三考前模拟练(临考信息卷)政治试题及答案,共11页。

