2020-2021学年3 牛顿第三定律学案
展开高一必修一人教版导学案
3 相互作用——力
3.3 《牛顿第三定律》
学习目标
1.知道力的作用是相互的,知道作用力和反作用力的概念
2.了解牛顿第三定律的确切含义,会用它解决有关问题
3.学会区分平衡力与作用力和反作用力
学习重难点
牛顿第三定律的理解
课堂预习
一、作用力与反作用力
力的作用是 ,一个物体A对另一个物体B施加了力,物体B一定同时对物体A施加了力。我们可以把其中一个力称为 ,另一个力称为 。
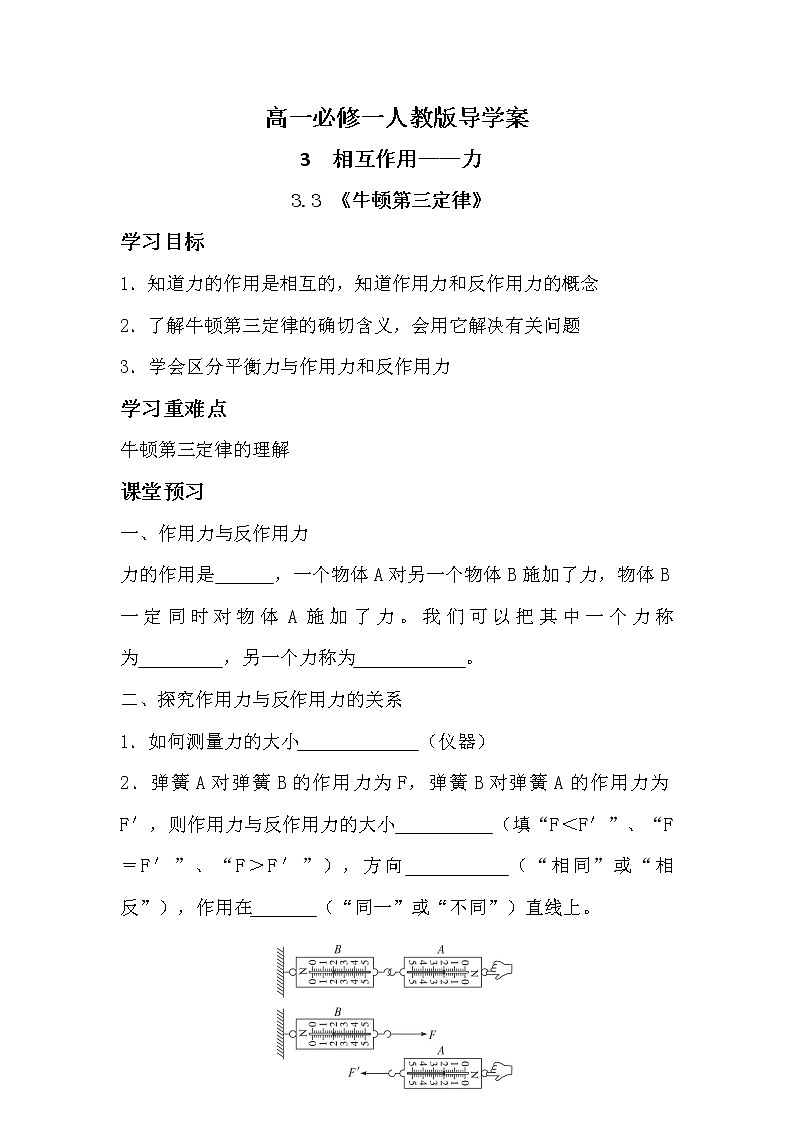
二、探究作用力与反作用力的关系
1.如何测量力的大小 (仪器)
2.弹簧A对弹簧B的作用力为F,弹簧B对弹簧A的作用力为F',则作用力与反作用力的大小 (填“F<F'”、“F=F'”、“F>F'”),方向 (“相同”或“相反”),作用在 (“同一”或“不同”)直线上。
4.牛顿第三定律
ⅰ 物体间的作用力与反作用力总是大小 ,方向 ,作用在 。
ⅱ表达式:
ⅲ牛顿第三定律阐述的关系与物体的运动状态 (填“有关”或“无关”)
三、相互作用力与平衡力(二力平衡)的关系
绳对灯的拉力TA与灯对绳的拉力TB是一对 (填“相互作用力”或“平衡力”)
绳对灯的拉力TA与灯受到的重力G 是一对 (填“相互作用力”或“平衡力”)
★分析上述两对力的特点,完成下列表格。
| TA 与TB | TA 与G | ||
| TA | TB | TA | G |
力的大小 |
|
| ||
力的方向 |
|
| ||
是否作用在同一直线 |
|
| ||
四、受力分析:对某个物体的受力情况进行分析。
1、物体由于地球的吸引而受到的力叫做 ,作用点在 ,方向 。
2、两接触面互相挤压时,接触面存在的力称为 ,物体受到别的物体牵引时受到的力称为 ,这两种力都是 ,方向 。
3、两粗糙的接触面发生相对运动或具有相对运动趋势时,接触面或存在 。
课堂检测
1 关于一对作用力和反作用力,下列说法正确的是( )
A它们的方向相同
B它们的大小不相等
C它们同时产生,同时消失
D它们作用在同一物体上
2以下关于牛顿第三定律的说法不正确的是( )
A作用力与反作用力一定在同一直线上
B作用力与反作用力只有在平衡状态下才大小相等
C作用力与反作用力一定方向相反
3用网球拍打击飞过来的网球,网球拍打击网球的力( )
A大于球撞击网球拍的力
B小于球撞击网球拍的力
C比球撞击网球拍的力更早产生
D与球撞击网球拍的力同时产生
4有下列几种情景,请根据所学知识选择对情景的分析和判断正确的说法( )
A电子绕原子核旋转,同时在自转,由于电子很小,故研究电子的自转时,可将其看作质点
B高速飞行的子弹因为速度很快,所以惯性很大
C点火后即将升空的火箭,因火箭还没运动,所以加速度一定为零
D马拉车向前加速运动时,马对车的拉力与车对马的拉力大小相等,方向相反
5下列说法正确的是( )
A一对作用力和反作用力必是同性质的力
B一对作用力和反作用力必然作用于同一物体
C两个等大、反向的力一定是一对作用力和反作用力
D两队进行拔河比赛,获胜的就是力气大的队
6人站在地面上,先将两腿弯曲,再用力蹬地,就能跳离地面,人能跳起离开地面的原因是( )
A地面对人的弹力大于地球对人的引力
B人对地球的引力大于地球对人的引力
C人对地面的压力大于地面对人的弹力
D地面对人的弹力大于人对地面的压力
7关于惯性和牛顿第三定律的理解,下列说法正确的是( )
A“嫦娥一号”卫星在地球上的惯性与它绕月球飞行时的惯性是不相同的(燃料消耗忽略不计)
B作用力和反作用力同时产生,同时消失,不同时变化
C各种机床和发电机的底座做得很笨重,目的是增大惯性
D两物体只有处于相对静止时,它们之间的作用力和反作用力的大小才相等
8下列说法中正确的是( )
A汽车拉着拖车在水平道路上沿直线加速运动,汽车拉拖车的力等于拖车拉汽车的力
B物体会沉入沼泽中,是因为物体对沼泽的压力大于沼泽对物体的支持力
C用手竖直握住一个瓶子使之保持静止状态,手握的越紧,瓶子受的摩擦力越大
D跳高运动员起跳时,地面对他的支持力大于他对地面的压力
9消防员用绳子将一不慎落入井中的儿童从井内加速向上提的过程中,不计绳子的重力,以下说法正确的是( )
A绳子对儿童的拉力大于儿童对绳子的拉力
B消防员对绳子的拉力与绳子对儿童的拉力是一对作用力和反作用力
C绳子对儿童的拉力大于儿童的重力
D消防员对绳子的拉力大于儿童对绳子的拉力
10 P和Q叠放在一起,静止在水平桌面上,在下列各对力中属于作用力和反作用力的是( )
A地球对p的吸引力和P对地球的吸引力
B P对Q的压力和Q对P的支持力
C Q对桌面的压力和桌面对Q的支持力
D Q所受的重力和Q对P的支持力
11如果两个力彼此平衡,则它们( )
A一定是作用力与反作用力
B一定不是作用力与反作用力
C可能是作用力与反作用力
D一定是性质相同的力
参考答案
一、作用力与反作用力
力的作用是 相互的 ,一个物体A对另一个物体B施加了力,物体B一定同时对物体A施加了力。我们可以把其中一个力称为 作用力 ,另一个力称为 反作用力 。
二、探究作用力与反作用力的关系
1.如何测量力的大小 弹簧测力计 (仪器)
2.弹簧A对弹簧B的作用力为F,弹簧B对弹簧A的作用力为F',则作用力与反作用力的大小 F=F'(填“F<F'”、“F=F'”、“F>F'”),方向 相反 (“相同”或“相反”),作用在同一(“同一”或“不同”)直线上。
4.牛顿第三定律
ⅰ 相互作用的 物体间的作用力与反作用力总是大小 相等 ,方向 相反 ,作用在 同一条直线上 。
ⅱ表达式:
ⅲ牛顿第三定律阐述的关系与物体的运动状态 无关 (填“有关”或“无关”)
三、相互作用力与平衡力(二力平衡)的关系
绳对灯的拉力TA与灯对绳的拉力TB是一对 相互作用力 (填“相互作用力”或“平衡力”)
绳对灯的拉力TA与灯受到的重力G 是一对 平衡力 (填“相互作用力”或“平衡力”)
★分析上述两对力的特点,完成下列表格。
| TA 与TB | TA 与G | ||
| TA | TB | TA | G |
力的大小 | 相等 | 相等 | ||
力的方向 | 相反 | 相反 | ||
是否作用在同一直线 | 是 | 是 | ||
四、受力分析:对某个物体的受力情况进行分析。
1、物体由于地球的吸引而受到的力叫做 重力 ,作用点在 物体重心 ,方向 竖直向下 。
2、两接触面互相挤压时,接触面存在的力称为 弹力 ,物体受到别的物体牵引时受到的力称为 拉力 ,这两种力都是 相互作用力 ,方向 相反 。
3、两粗糙的接触面发生相对运动或具有相对运动趋势时,接触面或存在 摩擦力 。
课堂检测
1 解:A、由牛顿第三定律可知,作用力与反作用力大小相等,方向相反,作用在同一条直线上,但不在同一物体上,故ABD错误;
C、作用力与反作用力总是大小相等,方向相反,作用在同一条直线上;不存在不符合规律的时刻,故同时产生、同时变化、同时消失,故C正确;
故选:C.
2牛顿第三定律的内容是:作用力和反作用力总是大小相等,方向相反,且在同一直线上。该定律没有任何限制条件,任何情况下都成立,所以选B.
3解:用网球拍打击飞过来的网球过程中,网球拍打击网球的力与球撞击球拍的力是一对作用力与反作用力,根据牛顿第三定律得知,两个力是同时产生的,大小相等,方向相反. 故选:D
4 解:A、电子绕原子核旋转,同时在自转,电子很小,但在研究电子的自转时,不能把电子看作质点,故A错误;
B、质量是惯性大小的唯一量度,与物体的速度大小无关.故B错误;
C、点火后即将升空的火箭,虽然火箭还没运动,速度等于0,但加速度不等于零.故C错误;
D、马拉车加速前进时,马对车的拉力和车对马的拉力是一对作用力与反作用力,根据牛顿第三定律,马对车的拉力等于车对马的拉力.故D正确.
故选:D
5 解:A、两个物体间的作用力和反作用力性质一定相同,故A正确;
B、作用力和反作用力作用在相互作用的两个不同物体上,故B错误;
C、两个等大、反向的力不一定是一对作用力和反作用力,也可能是一对平衡力,也可能没有关系,故C错误;
D、作用力与反作用力大小相等,两队对绳子的拉力相等,获胜队与地面的最大静摩擦力大于另一队,故D错误;
故选:A
6 解:A、人之所以能跳起离开地面,地面对人的弹力大于地球对人的吸引力,人具有向上的合力.故A正确;
B、人对地球的吸引力与地球对人的吸引力是一对作用力和反作用力,大小相等,故B错误
CD、地面对人的弹力与人对地面的压力是一对作用力和反作用力,大小相等,故C错误,D错误
故选:A
7 解:A、“嫦娥一号”卫星在地球上的惯性与它绕月球飞行时的惯性相同(燃料消耗忽略不计),因为质量不变,故A错误;
B、作用力和反作用力同时产生,同时消失,同时变化,故B错误;
C、惯性是物体固有的属性,惯性越大的物体,各种机床和发电机的底座做得很笨重,目的是增大惯性.故C正确;
D、由牛顿第三定律可知,作用力与反作用力大小相等,方向相反,作用在同一条直线上,故D错误.
故选:C
8解:A、汽车拉着拖车在水平道路上沿直线加速运动,汽车拉拖车的力与拖车拉汽车的力是作用力与反作用力,大小相等,故A正确
B、物体会沉入沼泽中,是因为物体对沼泽的压力与沼泽对物体的支持力是作用力与反作用力,大小相等,故B错误;
C、用手竖直握住一个瓶子使之保持静止状态,在竖直方向合力为零,只受到重力和摩擦力,手握的越紧,但瓶子受的摩擦力不变,故C错误;
D、跳高运动员起跳时,地面对他的支持力与他对地面的压力是作用力与反作用力,大小相等,故D错误;
故选:A
9解:A、绳子对儿童的拉力和儿童对绳子的拉力是作用力和反作用力,大小相等,方向相反,故A错误;
B、消防员对绳子的拉力与绳子对消防员的拉力是一对作用力和反作用力,故B错误;
C、儿童从井内加速向上提的过程中,加速度方向向上,根据牛顿第二定律得绳子对儿童的拉力大于儿童的重力.故C正确;
D、消防员对绳子的拉力等于绳子对消防员的拉力,儿童对绳子的拉力等于绳子对儿童的拉力,所以消防员对绳子的拉力等于儿童对绳子的拉力,故D错误;
故选:C.
10解:A、地球对p的吸引力和P对地球的吸引力,它们是两个物体之间的相互作用力,是一对作用力和反作用力,故A正确.
B、P对Q的压力和Q对P的支持力,它们是两个物体之间的相互作用力,是一对作用力和反作用力.故B正确.
C、Q对桌面的压力和桌面对Q的支持力,它们是两个物体之间的相互作用力,是一对作用力和反作用力,故C正确.
D、P所受到的重力和Q对P的支持力,很显然,这两个力都作用在一个物体P上,它们不是一对作用力和反作用力,所以D错误.
故选:ABC
11解:A、作用力与反作用力是两个不同物体受到的力,而两个力彼此平衡,作用力在同一个物体上,所以两个力彼此平衡,必不是作用力和反作用力,故AC错误,B正确.
D、平衡力的性质可以相同,也可以不同.故D错误.
故选:B
高中物理人教版 (2019)必修 第一册3 牛顿第三定律学案: 这是一份高中物理人教版 (2019)必修 第一册3 牛顿第三定律学案,共5页。学案主要包含了作用力和反作用力,牛顿第三定律,物体受力的初步分析等内容,欢迎下载使用。
高中物理人教版 (2019)必修 第一册3 牛顿第三定律导学案: 这是一份高中物理人教版 (2019)必修 第一册3 牛顿第三定律导学案,共6页。学案主要包含了预习自测,课堂探究,题后反思,课堂小结,课后巩固等内容,欢迎下载使用。
高中物理3 牛顿第三定律学案: 这是一份高中物理3 牛顿第三定律学案,共2页。学案主要包含了教学目标,课前预习,课堂探究,课后作业,教学反思等内容,欢迎下载使用。

